智能教育:体系框架、核心技术平台构建与实施策略

2019 年 10 月 22 日 MOOC

| 全文共12133字,建议阅读时长12分钟 |


 本文由《中国电化教育》授权发布

作者:刘邦奇 王亚飞

摘要

智能教育成为人工智能国家战略的重要组成部分。该文对智能教育的体系框架、平台构建及实施策略进行了探讨。该文基于“人的发展”与“技术应用”两种视角分析,对智能教育概念进行了重新界定,重点对智能教育体系框架和核心技术平台进行了研究,提出了智能教育的五层次体系框架和智能技术参考模型,并描述了智能教育核心技术平台的参考框架,接着对人工智能关键技术在教育中的典型应用进行了分析,最后从五个方面提出了推进智能教育发展的对策。

关键词:智能教育;智能技术;体系框架;核心技术平台;实施策略


智能教育成为人工智能国家战略的重要组成部分,利用人工智能变革教育已经成为国际共识[1]。2019年国务院《政府工作报告》中明确指出:拓展“智能+”[2]。教育部“2019年教育信息化和网络安全工作要点”中明确提出:编制《中国智能教育发展方案》[3]。但是当前有关“智能教育”的新概念层出不穷且缺乏清晰界定,对智能教育的体系框架、技术架构等缺乏顶层设计,缺乏有效的应用与推进策略,亟需从理论上加以探讨。据此,本文对智能教育的体系框架、平台构建及实施策略等进行研究,为智能教育的实施和创新发展提供借鉴。


一、智能教育概念新界定 


对“智能教育”(Intelligent Education)概念的理解总体有两种视角,一是从“人的发展”视角;另一是从“技术应用”的视角。正因为研究的视角不同,导致了研究者对智能教育概念的理解不同。


早期的智能教育概念实际上是从“人的发展”视角提出的,是以促进人的智能发展为目的的教育。教育是一个受教育者的智能得到提高的过程[4]。人类的自然智能即人的智力和能力,是一个人利用拥有的知识去能动地改造主观世界与客观世界的本领。教育的目的是促进智能的发展,教育技术手段的智能化不应成为智能教育的核心价值。因此,智能教育应旗帜鲜明地将提升个体智能作为最重要的价值主张[5]。现代智能理论促进了智能教育的发展,如多元智能理论从过去认为智能是单一通用的能力,转变为多元的能力结构。因此,智能教育应注重整体性,强调差异性,突出实践性,建立个性化的教学体系非常重要。


智能时代的智能教育概念主要是基于技术应用视角提出的,是智能技术支持的教育。智能教育就是以智能技术为媒介来构建智能化的学习环境和工具,或者以人工智能为内容资源,发挥其在教育教学中的技术支持作用,实现智能化的新型教育模式。由于技术应用的类型和方式不同,对基于技术应用的“智能教育”概念仍然有“人工智能教育应用”“教育人工智能”“智能教学系统”“人工智能教育”等多种容易混淆的理解。“人工智能教育应用”(Application of Artificial Intelligence in Education)即人工智能在教育领域的应用,人工智能功能强大,在教育领域的应用前景十分广阔[6],一定程度上“人工智能教育应用”是“智能教育”的同义语,不同之处在于它更强调“人工智能”这一技术的应用,而“智能教育”中的智能技术不仅指人工智能技术,还包括大数据、智能云计算、物联网感知等相关智能技术,范围更广泛。“教育人工智能”(Artificial Intelligence in Education)是人工智能与学习科学结合,重心在人工智能,其核心是基于人工智能使用精确的计算和清晰的形式表示教育学、心理学和社会学中含糊不清的知识。而“智能教育”的重心在教育,是用智能技术构建的新型教育模式。“智能教学系统”(Intelligent Tutoring System)是智能教育的一种主要类型,借助人工智能、计算机科学、认知科学等技术,通过建立学习者模型、领域知识模型和教学模型,让计算机扮演教师的角色实施最佳教学[7]。人工智能教育(Artificial Intelligence Education)是指以人工智能为内容的教育,也属于人工智能在教育中的一种“技术应用”,其目的通过人工智能课程或专业教育,培养学生的人工智能素养或人工智能专业人才。在教育过程中使用人工智能工具手段有助于发展人类自身的智能,形成人机合作的行为模式[8]。


当然,上述两种视角对智能教育概念的理解,无论哪一种都不是全面的。从“人的发展”视角理解智能教育,关注的是“教育目的”,而“技术应用”视角关注的是“实践方式”,只有把目的与方式两者有机结合起来,才能形成统一的整体。基于以上分析,我们从统一的视角对智能教育概念进行重新界定。即智能教育既包括促进人的智能发展的教育(教育目的),也包括智能技术支持的教育(实践方式),是“教育目的”与“实践方式”的有机统一。具体来说,智能教育是基于人工智能、大数据等智能技术,以学习者为中心,建立情境感知、泛在互联、数据融通、业务协同的智能教育环境,打造智能型教师队伍,实现差异化教学、个性化学习、精细化管理和适切性服务,以推动人才培养模式及教学方法变革,促进学习者核心素养提升和创新型人才培养的新的教育模式和形态。


二、智能教育体系总体架构


智能教育是以智能技术为支持,涉及基础支撑、技术架构、智能应用与多元保障等多要素、多层次的复杂生态体系。规划和构建智能教育总体架构,要借鉴信息系统顶层设计方法,构建系统总体架构模型,包括体系框架和技术参考模型。


(一)智能教育体系框架


基于上述概念内涵及研究方法分析,本研究采用系统化、结构化的表述方法,构建了智能教育的体系框架,如图1所示。



如图1所示,智能教育体系由基础支撑、核心技术、智能系统、智能应用、保障体系五个要素组成,形成智能教育体系的总体框架。五个组成要素的主要内涵如下:


1.智能化基础支撑平台。智能化基础支撑平台提供智能硬件、网络、存储和高性能计算等基础能力服务。主要包括智能感知系统,部署智能传感器、智能芯片、智能终端等智能感知设备,实现对学习者所处全方位、全过程信息的自动感知;智能云服务系统,采用虚拟化等技术,实现云资源服务的高集成、高效率和智能化,实现高性能计算与云服务;构建大数据基础设施,为智能教育研发与应用提供教育大数据挖掘分析的支持等[9]。


2.智能教育核心技术平台。智能教育核心技术平台是智能教育体系构建的核心内容,它整合了相关智能技术,提供功能服务的集中输出,为各类教育应用提供智能技术能力集成与调用,实现智能技术为应用系统赋能。基于人工智能关键技术、大数据关键技术、知识管理关键技术和资源关键技术,建立“AI能力中心”“大数据中心”“知识中心”和“资源中心”,为平台外部应用系统提供了与真实教育应用场景相结合的数据、信息、知识、智能以及资源的采集(生产)、加工、管理等相关服务能力。


3.智能学习支持系统。智能学习支持系统是实施智能化教学的支持环境和工具手段,是智能教育教学应用的重要基础和支撑条件。通过建设区域智能教育云平台,实现区域教育资源和数据信息的汇聚、互通和共享;构建智能校园和立体综合教学场,为学校用户提供开放、互动、协作的智能化校园服务平台,为师生开展差异化教学、个性化学习提供智能、立体、综合的教学场所;建立智能在线学习平台和智能教育分析系统,提供智能、泛在的学习服务和基于数据的教育决策服务。


4.智能教育应用场景。智能技术在教育场景的应用是发挥智能技术价值,构建新型教育模式的必然路径。基于智能关键技术及智能学习支持系统,实现教育教学全场景的智能化应用,包括智能备课、智能授课、智能作业、智能教研等教学辅助型应用,学习路径规划、学习资源推荐、自适应学习等学习增强型应用,智能组卷、智能监考、智能评阅、智能考试分析等考试评价型应用,智能排课、智能班牌、智能安防、智能设备管理、家校互通、区域大数据治理等管理服务型应用,体质健康管理、心理诊断与康复、家教陪伴、特殊教育等身心保障型应用。


5.智能教育保障体系。智能教育保障体系是开展智能教育实践所需要的人、财、物、制度等有关条件基础,是有序实施和发展智能教育的重要保证。包括标准规范保障、伦理安全保障、人才培养保障和产业协同保障等多元综合保障。


(二)智能教育技术参考模型框架


1.智能技术及其类型


在智能教育体系框架中,核心要素是驱动教育系统走向“智能”的关键技术,即“智能技术”。智能技术并不仅仅包括了人工智能技术,而是泛指一切有助于计算机系统(机器)获得“智能”的技术。通常来说,当系统表现出像人一样的认知结构与能力时,可认为系统具备了一定程度的“智能”[10],而这样的系统也被称为“智能体(Intelligent Agent)”。具体来讲,具备智能体应能够正确解析外部数据,基于数据进行学习,并具备利用学习结果实现特定目标和任务的能力[11]。因此,在智能体获取智能的过程中,从“数据”到“智能”的转化是智能产生的关键环节。


从数据到智能的转化,学术界有很多假说。DIKW模型认为从数据到智能需经历三次转化的过程,首先由数据转化为信息,再由信息转化为知识,最后由知识转化为智能[12]。符号主义(Symbolicism)者认为人类认知的基本单元是符号,认知过程就是符号的运算,对应到系统就是数据经过逻辑推理产生了智能[13]。联结主义(Connectionism)者认为人的智能是由大脑的亿万个相互连接的神经元在分层、抽象的过程中产生的[14],对应到系统就是数据通过人工模拟的神经元组成的相互连接的分层网络产生了智能。符号主义和联结主义假说在人工智能领域取得了巨大成功,虽然它们对系统产生智能的原理有不同的解释,但在技术实现层面都关注将原始数据进行加工、整理与结构化即转化为信息的过程,以及转换或融入既有的知识进行决策的过程。由此可见,从数据到智能的转化过程,必然涉及数据、信息、知识、智能的获取、转化与应用等相关技术,它们也是智能技术的主要构成内容。


具体到教育场景中,智能技术需提供以下四类关键技术服务:实现对从环境中感知到的信号、符号、素材等原始数据的处理,需要人工智能关键技术;对大量原始数据进行清洗、加工,并整理成为结构化数据即有用的信息,需要大数据关键技术;从信息中提炼、加工、体系化并形成知识,需要知识管理关键技术;原始数据、信息、知识、智能的存在与使用都离不开物理和信息载体等资源支持,需要资源关键技术。


2.教育智能技术参考模型


为实现从整体角度了解各项应用于教育场景的智能技术,本研究参考了“DIKW模型”和“人工智能参考框架”提出了“教育智能技术参考模型”[15],如图2所示。模型定义了一个适用于教育环境的智能体,它由智能支撑、智能创造和智能服务三大模块构成,并能为典型的教育场景应用提供智能技术支撑服务。



(1)支撑模块。为教育智能系统提供基础的硬件设备(如服务器、终端、传感器、芯片等)和软件环境(如各类计算框架、程序库等)的支撑,典型的软硬件基础设施如表1所示。



(2)创造模块。它是教育智能体的核心模块,首先实现了从外部感知数据,其次实现了从数据到智能的内部加工过程,最后实现了智能的输出,如表2所示。



(3)服务模块。实现了将系统的智能技术对外输出为服务,涵盖了人工智能、大数据、知识管理和资源管理等技术领域,如表3所示。



三、智能教育核心技术平台


(一)核心技术平台定位


核心技术平台整合了相关智能技术,提供功能服务的集中输出,在整个智能教育体系中处于核心的技术引擎地位,实现了技术为应用系统赋能,使应用系统也具备了智能能力。核心技术平台并非只是对纯技术的简单封装,而是以教育领域用户核心需求为导向。基于平台的多层体系架构,人工智能、大数据等关键技术,由于与具体的教育业务场景关联度较低且技术应用门槛较高,被封装在平台的底层,作为对上层应用服务的支撑,而不能被用户直接访问;而将能够解决具体教育业务场景中用户真实需求、自带业务逻辑的关键技术应用,封装为技术服务,向平台外部用户开放,以支撑各类教育应用。


从技术服务能力来看,核心技术平台对外提供的开放服务按智能技术的类别可聚类为四个集合,称为四大服务中心,即“AI能力中心”“大数据中心”“知识管理中心”和“资源中心”,为平台外部应用系统提供了与真实教育应用场景相结合的数据、信息、知识、智能以及资源的采集(生产)、加工、管理等相关服务能力。


(二)核心技术平台参考框架


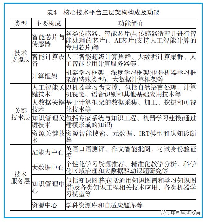
核心技术平台所涉及的软硬件设施、关键技术点以及技术应用服务具有关系复杂、功能强大、种类繁多、门槛较高等特点,建设起来有一定难度。因而有必要形成一个标准化的核心技术平台参考框架,以便于指导平台在智能教育体系中建设与使用。本研究对人工智能平台、大数据平台、知识管理平台、资源平台等多种类型平台的核心技术进行抽取、提炼、梳理和体系化,形成了“智能技术核心技术平台参考框架”,如图3所示。



智能教育核心技术平台参考框架分为三层架构:(1)技术支撑层,为平台提供软硬件支撑环境;(2)关键技术层,包含各类关键智能技术;(3)技术服务层,建立四大服务中心,将关键技术与教育业务场景相结合形成技术服务,并开放给平台外部用户。三层架构的具体构成及功能如表4所示。



四、智能教育中人工智能技术及应用


在核心技术平台及智能教育体系框架构建中,人工智能技术作为智能技术的核心无疑发挥着特殊的作用。在目前的智能教育探索与应用中已有典型的实践案例,为智能教育体系构建与应用提供了参考思路。


(一)三类人工智能技术及其应用


计算智能、感知智能和认知智能是人工智能发展的三个重要阶段,同时代表着人工智能在教育领域应用的三个不同层次。计算智能基于结构化和非结构化数据处理与分析,主要用于解决复杂的计算问题;感知智能具备处理听觉、视觉、触觉等感知和获取环境信息的能力,实现人与机器的自然交互;认知智能目前具备一定程度的认知推理能力,能像人一样学习、思考和做出正确决策[16]。由于三类人工智能技术发展阶段和技术要求不同,它们在产品研发和实践应用中显现出不同的特点。从产品研发的企业技术门槛要求来看,呈现为从技术门槛相对较低到门槛较高、再到显著的高技术门槛,正因为此,目前市场主流的智能教育产品仍然是基于计算智能和感知智能技术的教育教学产品,体现认知智能的产品数量少、且往往限定在特定场景或特定领域之中[17]。从产品中体现的智能技术应用层次来看,基于计算智能的应用与教育场景只做了浅层的结合,基于感知智能的应用与教育场景做到了中等层次的结合,基于认知智能的应用与教育场景做到了深层次的结合,这也是智能教育进一步发展的方向。在教育领域三类人工智能技术主要应用特点如表5所示。



(二)人工智能关键技术及典型应用


就具体的技术方法来说,人工智能关键技术在教育中的应用越来越广泛和深刻,对实现智能教育算法,构建智能学习环境,支撑智能教育应用起着关键的支撑作用。基于不同的层面,对人工智能关键技术可以有不同的分类,呈现不同的教育应用特征。从学科研究领域来看,人工智能是涉及多个学科和多种前沿技术的综合性学科,其研究领域包括计算机视觉、自然语言处理、认知与推理、机器人学、博弈与伦理、机器学习六大主要领域。通过对“教育中的人工智能大会”(AIED)和ITS国际会议2006年以来的全部会议论文进行统计分析可以发现,在教育中的人工智能技术相关主题可分为智能教学系统模型分析、智能教学代理和教育机器人、智能识别学习者情感及反馈、自然语言理解、仿真实验及沉浸式学习系统、基于游戏的教学、大数据应用七种类型[18]。


从国内的探索与实践看,在教育领域中广泛应用的人工智能关键技术主要有知识表示方法、机器学习与深度学习、自然语言处理、智能代理、情感计算,可用于智能导师、教育机器人、学习伙伴、智能测评、教育数据挖掘、学习者数字画像等教育应用[19]。本研究综合以上维度对已有专用人工智能发展及其在教育领域应用的分析,如表6所示,在纵向上是智能教育中具有潜力的人工智能关键技术,主要包括知识表示、机器学习与深度学习、模式识别、自然语言处理、情感计算、智能机器人、智能代理等类型,在横向上对其研究主要方法进行梳理,重点对其教育中的应用场景进行概括说明。



五、智能教育实施策略


推进智能教育体系建设与应用,需要结合新的时代背景和教育信息化实际,着眼整体需要,探索实施策略,重点包括以下五个方面。


(一)打造智能教育核心服务能力


推进智能教育建设与应用,其首要任务是在智能教育理念和智能教育体系框架指导下,利用智能教育关键技术打造智能教育核心服务能力。智能教育核心服务是将人工智能、大数据等相关技术进行封装,并整合为开放服务,以供面向多层次、多类型教育场景的应用产品集成与调用,从而系统提升智能教育应用对个性化教育的支撑能力[20]。从当前智能教育的应用模式来看,大数据、算法技术和业务应用都是不可或缺的,面向具体的应用场景,智能教育核心服务提供“数据”“技术”“业务”三大类服务。


1.从数据的角度来看,通过建立“数据中心”,进行教育数据采集、清洗、加工、存储,主要功能包括数据统计、数据挖掘、学习分析、资源推送等,该类服务可以为智能教育技术形态的实现提供数据基础,即“智能教育数据”。


2.从技术的角度来看,通过对智能技术的封装与定制,使各类教育应用产品能够迅速集成交互界面友好、接口简单易用的教育智能技术与服务,其主要功能包括人机交互、自然语言理解、知识图谱、生物特征识别等具体领域技术等,借助该类服务可以快速提供智能能力,即“智能算法”。


3.从业务的角度来看,通过智能技术与教育业务流程的融合,符合精准化教学、个性化学习和科学化管理等业务应用要求,主要包括智能推荐、学情分析、决策支持等服务,该类服务是直接面向个性化教育需求的,使应用功能可围绕具体的业务展开服务,即“智能助手”。


(二)构建智能教育“实践应用共同体”


推动智能教育从系统建设到应用落地,需要多方协同、各方面力量的整合,形成协作互助、优势互补的“实践应用共同体”,合力推进智能教育的建设与应用。“实践应用共同体”建设应从外部和内部两个视角来构建,从外部视角来看,应主动对外沟通联系,协调外部的政策、人才、资金等条件,以及智能技术的引进与相关教育理念达到一定的水平等,创造良好的外部环境;从内部视角来看,应依托各种力量组建有“建设者”“实践者”“研究者”三要素构成的实践应用共同体[21]。实践应用共同体三个内部要素承担的任务及人员构成如表7所示。“建设者—实践者—研究者”三者之间协作互助、优势互补、利益攸关,它们的关系具体为:“建设者”通过研发和生产为“实践者”提供智能教育应用产品与技术服务;“实践者”通过教育实践为“研究者”提供实践案例与智能教育应用数据;而“研究者”基于理论与技术研究为“建设者”提供咨询依据,为“实践者”提供应用指南。



(三)探索智能教育融合应用模式


智能教育应用的重点是智能技术与教育教学深度融合的过程,通过智能技术与教育深入、有效的融合,促进智能技术对教育的增能、使能和赋能,进而实现教育教学的最优化、智能化,实现1+1>2的效果[22]。智能教育的推进和实施应建立多样化的融合应用模式,根据智能技术在教育领域的应用方式,智能教育融合应用的形态可分为主体性相融模式、适应性统合模式、辅助性支持模式三种模式。


1.主体性相融模式,是指相关工具或系统在教学、学习、管理或服务等教育场景中发挥主体性作用,基于智能技术的教学系统或应用的核心模块可以替代教学与管理活动中的知识性、程序性、事务性工作,如构建与应用智能导师系统、智能问答系统、智能教务管理系统、智能决策分析系统等,实现智能技术与教育教学融为一体,更高效地完成相应的角色任务。


2.适应性统合模式,是指将相关智能技术工具视为某一支持性、支撑性的具体功能模块或部分结构,如将学习内容推荐、学习分析、学习评价、自适应学习、游戏学习模块等统合到智能教学系统中,以适应系统整体结构与功能的要求,帮助教师、学生、管理者优化和改进教学与管理的环节或过程。


3.辅助性支持模式,是指将智能技术作为辅助性支持工具,如智能可穿戴设备、智能翻译机、智能机械手、智能黑板、智能桌椅等,这些工具本身可以不属于教学系统的一部分,但可以支持帮助使用者更好地完成阅读、学习或教学等过程。


(四)构筑基于平台的智能教育生态系统


智能教育强调利用智能技术促进教育模式和生态重构,旨在打造人机结合、和谐共生、开放共享的智能教育新生态。当前这方面还缺乏顶层规划、分工合作和开放共享机制,为此应着力把握好以下几个方面:


1.构建多方合作、协同创新机制,由政府部门牵头搞好智能教育顶层规划设计,智能教育领域龙头企业提供产业支持,相关高校、科研机构、实验室提供学术技术支撑,区域、学校和广大师生积极参加应用实践,合力推进智能教育建设和应用。


2.建设开放式智能教育支撑服务平台,依托智能云计算技术、大数据基础设施,利用人工智能关键技术构建开放、共享的核心技术服务平台,面向各类用户提供智能教育技术服务。如建设者可以利用平台技术提升相关产品智能化水平;研究者可以基于平台数据进行挖掘分析,提升智能技术服务能力,提炼智能教育应用新模式、新方法;实践者依托平台提供的智能教育技术服务,开展智能教育应用实践,同时向平台反馈数据。


3.推动成立智能教育行业产业发展联盟,鼓励众筹众创、分工协作,形成优势互补、协同发展的行业产业共同体,打造智能教育产业链,提供全场景智能教育产品和技术服务,实现多主体资源共享、相互配合、相互支持,构筑开放、协同、创新的智能教育生态体系。


(五)建立教育中的智能伦理与安全体系


教育进入智能化的时代,智能技术在帮助人类改变教育方式的同时,对人类自身存在泄露隐私、违反伦理道德等难以预测的影响,需要通过有效手段或技术来加以改进[23]。


1.建立保障智能教育健康发展的法律法规和伦理道德框架,针对人机交互过程中可能会存在不道德、伦理或法律问题,开展智能行为科学和伦理等问题研究,探讨智能教育应用和研究的伦理边界,以保障智能技术应用符合人类社会的共同利益。


2.建立智能技术应用的规范标准,针对教育数据挖掘中会触及学习者的隐私信息、性格取向、个性偏好、能力与智力层次等内容,可能会存在泄露相关隐私等问题,制定教育大数据挖掘应用标准,对这些大数据的查询权限、使用权限、进行智能分析的权限、获得分析结果的权限等等,给予明确的规定,并采取可靠措施强化对这些数据的保护,避免智能教育应用偏离正确的方向、甚至产生一些伦理或法律问题。


3.建立教育中的智能安全监管和评估体系,遵循国家关于人工智能基础共性、互联互通、行业应用、网络安全、隐私保护等技术规范,加强智能技术在教育应用中的监管,制定相关的安全应用管理规定,采取有效的安全技术措施,开展风险评估和防控,强化前瞻预防和约束引导,确保智能教育应用有迹可循、安全可控。


六、结语


智能教育的发展目前还处于起步阶段,无论是理论研究、技术实践还是产业发展等方面均存在着不少问题。总体上,对智能技术环境下现代教育理论的系统探讨不够,缺乏对智能教育概念内涵的清晰界定;对智能教育体系顶层规划不够,缺乏系统设计、标准规范和推进策略;核心技术平台研发和应用技术创新不够,应用产品种类偏少、功能单一、覆盖面窄,智能教育应用生态系统亟待形成。新形势、新挑战孕育着新机遇,应充分利用人工智能、大数据等新思维、新技术,积极探索智能技术支持下的教育发展新模式,推动智能教育体系的构建与创新发展。


参考文献:

[1] 严晓梅,高博俊等.智能技术变革教育的发展趋势[J].中国电化教育,2019,(7):31-37.

[2] 国务院2019年《政府工作报告》[EB/OL].http://www.gov.cn/zhuanti/

 2019qglh/2019lhzfgzbg/index.htm,2019-05-01.

[3] 教育部“2019年教育信息化和网络安全工作要点”[EB/OL].http://www.moe.edu.cn/srcsite/A16/s3342/201903/t20190312_373147.html,2019-05-01.

[4]  贾积有.人工智能赋能教育与学习[J].远程教育杂志,2018,36(1):39-47.

[5][8] 张进宝,姬凌岩.是“智能化教育”还是“促进智能发展的教育”——AI时代智能教育的内涵分析与目标定位[J].现代远程教育研究,2018,(2):14-23.

[6] 宋灵青,许林.人工智能教育应用的逻辑起点与边界[J].中国电化教育,2019,(6):14-20.

[7] 刘清堂,毛刚等.智能教学技术的发展与展望[J].中国电化教育,2016,(6):8-15.

[9] 陈敏,黄铠.认知计算与深度学习 基于物联网云平台的智能应用[M].北京:机械工业出版社,2018.

[10] Kaplan A,Haenlein M.Siri,Siri,in my hand:Who’s the fairest in the land?On the interpretations,illustrations,and implications of artificial intelligence[J].Business Horizons, 2019,62(1):15-25.

[11] Russell,Stuart J.,et al.Artificial Intelligence:A Modern Approach (2nd ed.)[M].Upper Saddle River,New Jersey:Prentice Hall,2003.

[12] Rowley,J.The wisdom hierarchy:representations of the DIKW hierarchy[J].Journal of Information Science,2007,33(2):163-180.

[13] Allen Newell,Herbert A.Simon.Computer Science as Empirical Inquiry:Symbols and Search[J].Communications of the ACM,1976,19(3):113-126.

[14] 顾险峰.人工智能中的联结主义和符号主义[J].科技导报,2016,34(7):20-25.

[15] 中国电子技术标准化研究院.人工智能标准化白皮书(2018版)[EB/OL].http://www.cesi.ac.cn/201801/3545.html,2018-01-24.

[16] 祝智庭,彭红超等.智能教育:智慧教育的实践路径[J].开放教育研究,2018,24(4):13-24.

[17]  王亚飞,刘邦奇.智能教育应用研究概述[J].现代教育技术,2018,28(1):5-11.

[18] 陈凯泉,沙俊宏等.人工智能2.0重塑学习的技术路径与实践探索——兼论智能教学系统的功能升级[J].远程教育杂志,2017,35(5):40-53.

[19] 闫志明,唐夏夏等.教育人工智能(EAI)的内涵、关键技术与应用趋势——美国《为人工智能的未来做好准备》和《国家人工智能研发战略规划》报告解析[J].远程教育杂志,2017,35(1):26-35.

[20] 吴晓如,王政.人工智能教育应用的发展趋势与实践案例[J].现代教育技术,2018,28(2):5-11.

[21] 刘邦奇,王亚飞.区域教育大数据发展参考框架[J].现代教育技术,2018,28(4):5-11.

[22][23] 张坤颖,张家年.人工智能教育应用与研究中的新区、误区、盲区与禁区[J].远程教育杂志,2017,35(5):54-63.


作者简介:刘邦奇:教授,研究方向为人工智能教育应用、教育大数据、智慧校园、智慧课堂、区域智慧教育规划;王亚飞:高级工程师,硕士,研究方向为人工智能教育技术与应用、教育大数据。


转载自:《中国电化教育》

排版、插图来自公众号:MOOC(微信号:openonline)


新维空间站相关业务联系:

董老师 15210808569

琚老师 15210770713

联系地址:

北京中关村大街18号B座902室—室联网•新维空间站


更多资讯

【教育信息化中的伪需求】之一:智慧教室中的“多屏”是伪需求吗?

【教育信息化中的伪需求】之二:智慧教室中的吊麦是个伪需求吗?

【教育信息化中的伪需求】之三:智慧教室中的录播是个伪需求吗?

【教育信息化中的伪需求】之四:智慧教育中VR是个伪需求吗?

【教育信息化中的伪需求】之五:智慧教室的xPad交互是个伪需求吗?

【教育信息化中的伪需求】之六:慕课是个伪需求吗?

【MOOC透视】关于“慕课是个伪需求吗?”的讨论总结

美国教育界眼中的教育技术

Syllabus(课程教学大纲)的重要性及其在美国大学中的应用

同为课程教学大纲,中美有何不同?

说说美国大学的学习考核与学业评价


我们哒微博线啦!!!


扫描下方二维码关注

给你不一样的

室联网·新维空间站



喜欢我们就多一次点赞多一次分享吧~


有缘的人终会相聚,慕客君想了想,要是不分享出来,怕我们会擦肩而过~


《预约、体验——新维空间站》

《【会员招募】“新维空间站”1年100场活动等你来加入》

有缘的人总会相聚——MOOC公号招募长期合作者


产权及免责声明 本文系“MOOC”公号转载、编辑的文章,编辑后增加的插图均来自于互联网,对文中观点保持中立,对所包含内容的准确性、可靠性或者完整性不提供任何明示或暗示的保证,不对文章观点负责,仅作分享之用,文章版权及插图属于原作者。如果分享内容侵犯您的版权或者非授权发布,请及时与我们联系,我们会及时内审核处理。


了解在线教育,
把握MOOC国际发展前沿,请关注:

微信公号:openonline
公号昵称:MOOC

 

登录查看更多
1

相关内容

智能时代的教育从教育理念、教育方式、教育内容、教育目的等方面要有更大幅度的改革和转变。智能教育重点要解决的是教育均衡问题、个性化教育问题。
华为发布《自动驾驶网络解决方案白皮书》
专知会员服务
130+阅读 · 2020年5月22日
人机对抗智能技术
专知会员服务
214+阅读 · 2020年5月3日
大数据安全技术研究进展
专知会员服务
96+阅读 · 2020年5月2日
专知会员服务
126+阅读 · 2020年3月26日
新时期我国信息技术产业的发展
专知会员服务
71+阅读 · 2020年1月18日
【数字孪生】数字孪生标准体系探究
产业智能官
48+阅读 · 2019年11月27日
支持个性化学习的行为大数据可视化研究
车路协同构建“通信+计算”新体系
智能交通技术
11+阅读 · 2019年3月26日
在线学习体验影响因素结构关系探析
MOOC
7+阅读 · 2019年3月20日
人工智能在教育领域的应用探析
MOOC
14+阅读 · 2019年3月16日
2018年宜居城市研究与建设热点回眸
科技导报
4+阅读 · 2019年2月14日
思维发展型课堂的概念、要素与设计
MOOC
4+阅读 · 2018年12月18日
Arxiv
102+阅读 · 2020年3月4日
Deep Learning for Energy Markets
Arxiv
10+阅读 · 2019年4月10日
Arxiv
9+阅读 · 2018年4月20日
VIP会员
相关VIP内容
华为发布《自动驾驶网络解决方案白皮书》
专知会员服务
130+阅读 · 2020年5月22日
人机对抗智能技术
专知会员服务
214+阅读 · 2020年5月3日
大数据安全技术研究进展
专知会员服务
96+阅读 · 2020年5月2日
专知会员服务
126+阅读 · 2020年3月26日
新时期我国信息技术产业的发展
专知会员服务
71+阅读 · 2020年1月18日
相关资讯
【数字孪生】数字孪生标准体系探究
产业智能官
48+阅读 · 2019年11月27日
支持个性化学习的行为大数据可视化研究
车路协同构建“通信+计算”新体系
智能交通技术
11+阅读 · 2019年3月26日
在线学习体验影响因素结构关系探析
MOOC
7+阅读 · 2019年3月20日
人工智能在教育领域的应用探析
MOOC
14+阅读 · 2019年3月16日
2018年宜居城市研究与建设热点回眸
科技导报
4+阅读 · 2019年2月14日
思维发展型课堂的概念、要素与设计
MOOC
4+阅读 · 2018年12月18日
Top
微信扫码咨询专知VIP会员