【数字化转型】德系重拳出击,全球电动化来袭

2019 年 12 月 11 日 产业智能官

近日,德国在电动车计划上动作频出,继德国政府宣布电动汽车补贴提升50%并延长至2025年底,大众汽车宣布未来五年战略规划,宝马集团扩大对宁德时代动力电池采购额,奥迪就采购电池和比亚迪接触。我们认为,在德系品牌在电动化上的重拳出击下,全球电动化浪潮有望持续加速,维持行业“推荐”评级。


核心观点

德系重拳出击,全球电动化进程有望提速。继德国政府宣布电动汽车补贴提升50%并延长至2025年底,大众汽车宣布未来五年战略规划,同时宝马集团扩大对宁德时代动力电池采购额,奥迪就采购电池和比亚迪接触。我们认为,德系品牌在电动化领域一系列激进规划,表明对于全面电动化的信心和决心,随着德系品牌在电动化的加速布局,全球电动化浪潮有望超预期加速袭来。


欧洲最严苛排放法规来袭,倒逼车企拥抱电动化。19年4月欧洲规定了最为严苛的乘用车CO2排放指标,对应2021、2025、2030年乘用车CO2排放指标分别为95、81、59g/km,换算成油耗约为4.0、3.4、2.5 L/100km,这比同时期的中国要求苛刻得多,而18年欧洲乘用车平均排放CO2为120g/km,与目标值相去甚远,而届时若不达标企业将面临巨额罚款,考虑到目前传统发动机+变速箱节油方案已经做到接近极限,48V轻混节油率有限,深混技术主要掌握在日系品牌手中,因而发展EV+PHEV路线成为降低碳排放的主要选择。我们认为这也是德系品牌全面电动化的主要原因,同时特斯拉的标杆效应以及电动车在中国的快速渗透也证明了电动化路径的可行性,这更坚定了德系品牌走电动化道路的信心。


欧洲汽车电动化有望迎来加速渗透期,大众五年规划彰显信心与决心。2018年欧洲新能源汽车总销量为36.2万台(同比+34%),全球份额约20%,是仅次于中国全球第二的新能源汽车市场,而2018年欧洲新能源汽车整体渗透率仅为2.3%,相比中国4.3%渗透率仍有一定差距,而随着碳排放法规趋严,倒逼车企转向电动化,欧洲汽车市场电动化有望迎来加速渗透期。大众最新公布的五年规划中,将投资600亿欧元投入电动化和数字化,比原计划提升36%,同时规划2019、2020、2025年纯电动车型占总销量比例分别为1%、4%、20%,估算分别对应10、40、200万台规模,销量规划较为激进,但我们认为随着电动车技术进步与成本下降,凭借大众集团在全球良好的口碑与客户积淀,未来大众的电动化战略有望获得成功。


投资建议:我们认为德系此举有望加速全球电动化浪潮,直接受益德系上游动力电池供应商如宁德时代(电新)、比亚迪、欣旺达(电子)、亿纬锂能(电新)等,同时其他零部件推荐关注MEB产业链核心标的华域汽车(电驱动)、均胜电子(BMS)、三花智控(家电)、精锻科技(电机轴等)、银轮股份(热管理),中鼎股份(轻量化减振)


风险提示:新车型销量不达预期,德系品牌电动化进程不达预期。


一、欧洲最严苛排放法规来袭,倒逼车企拥抱电动化

欧洲议会和理事会2019年4月出台最严苛碳排放法规,排放要求远高于中国。欧洲最早于2009年制定了新型乘用车的排放性能标准,对于平均CO2排放强制性目标为2015年预计降低到130g/km,而在2019年4月制定了新标准同时废除此前两个法规,新标准规定新型乘用车平均CO2排放在2021、2025、2030年分别的目标值为95g/km、81g/km、59g/km,对应下降幅度依次是15%、27%,如果我们按照汽油燃烧对应CO2排放换算,对应汽车油耗要求分别为4.0、3.4、2.5 L/100km,此目标值远远高于中美等其他国家同时间要求,如中国在2020、2025年油耗目标分别为5.0、4.0 L/100km,2025、2030年相比同时期欧洲排放目标要求排放要求差距分别15%、22%,即同时间(2020/2025年)欧洲要求的碳排放比中国要求的低15%、22%以上,故欧洲碳排放法规为全球最严苛。

若不能按照目标值降低油耗,2021年后欧洲车企将面临巨额罚款。从现有数据来看,2018年欧洲平均乘用车碳排放为120.4g/km,距离2021年目标需要下降21%,由于传统车的发动机+变速箱节油方案目前已经基本做到极致,降油耗空间不大,车企迫切寻求别的解决方案。而从未达标处罚标准来说,2019年开始对于碳排放未达标车企采取超重数值X*95欧元的方式进行罚款,假设一台排放为120g/km的车型,对应2021年新排放标准对应的罚款约为2400欧元,若全部按照欧洲车企2018年排放标准执行2021年排放目标,对应约1500万乘用车总销量罚款总额将达到360亿欧元(为2021年一个年度的罚款),对应人民币超过2700亿元。

排放测试标准从NEDC切换为WLTP+RDE,带来对排放要求进一步趋严。欧洲此前排放测试标准为NEDC(New European Driving Cycle)工况下的测试,但从2017年期,欧洲排放标准从的欧6提升至欧6d,标准与欧六一致,但是测试方法改为WLTP(World Light Vehicle Test Procedure)和RDE(Real Driving Emissions)工况下测试。而过去NEDC工况较为简单,车辆大多处于稳态运行,测试结果相对于真正驾驶情境下油耗更低,而新测试方法更接近驾驶者面临的不同驾驶情景,WLTP根据功率质量比将车辆划分为三级,并对应设计了三种测试循环(NEDC只有一种),考虑了四种道路类型:低速、中速、高速、额外高速(NEDC只有两中),相比之下WLTP更为接近驾驶真实情况,而从实际测试结果来看,WLTP对于相同的燃油车相比NEDC带来的排放提升为20%左右。所以仅从测试方法切换来看,对排放标准实际变相要求额外降低20%,因而对欧洲车企带来较大额外排放压力。

为应对严苛碳排放考核,插电混动+纯电动成欧系品牌最佳解决方案。对于车企来讲,目前快速降低碳排放有以下几种方案:改进发动机变速箱技术节油、发展混合动力汽车(分为48V轻混和深混技术)、插电式混合动力技术、纯电动车技术。而从目前技术发展趋势来看:

a)     传统发动机+变速箱节油对于欧洲车企集团来讲,已经没有太大改善空间;

b)     轻混技术,目前流行48V轻混系统平均节油率约为15%,成本增加约5k元,相比严苛的排放要求来看,可以作为燃油车过渡方案使用,但在节油率上有明显瓶颈;

c)     深混技术,目前深混技术主要在丰田、本田等日系车企手中,混动系统带电量一般为1~2kWh,系统成本增加约2~2.5万元,对应节油率可达到40%,缺点为成本下降空间较小,而欧洲主流车企较难在短期大规模突破深混技术,同时由于新能源汽车存在补贴,导致深混车成本优势并不能凸显,技术大范围普及受到压制;

d)     插电式混合动力技术,插电式混合动力相比深混技术带电量大幅增加至10kWh左右,系统成本高约4~5万元,节油率高于深混车,优势在于相比纯电动车没有里程焦虑,同时拥有较高节油率,但缺点在于远期成本下降速度低于纯电动车;

e)     纯电动技术,目前单车带电量约40~50kWh,系统成本5-8万元,优势为可以完全实现0排放,且可以享受较高补贴,缺点在于目前成本较高,但未来随着技术进步和规模效应,成本仍有较大下降空间。


综合以上分析,我们认为对于欧洲车企来说,选择插电混动+纯电动路线(纯电为主)作为实现碳排放要求的方法,显得较为合理与有效。

二、欧洲市场电动化渗透率低,未来有望迎来加速渗透期 

欧洲市场 2018 年电动化渗透率仅为 2.3%。2018 年欧洲新能源汽车总销量为 36.2 万 台(同比+34%),占全球份额约 20%,是仅次于中国全球第二的新能源汽车市场,而 2018 年欧洲新能源汽车整体渗透率仅为 2.3%,相比中国 4.3%渗透率仍有一定差距, 总体而言仍有较大渗透空间。 


分国家来看,欧洲新能源汽车主要集中在挪威、德国、英国、法国、荷兰等国家(以上 总占比高达 80%左右);其中挪威的新能源渗透率最高,2018 年达到 49.1%;德国由 于 2018 下半年插电式混合动力汽车销售下降,被挪威反超;而英法两国仅保持稳定增 长趋势。我们认为整体来看欧洲新能源车仍处于导入 or 起步阶段,未来随着欧洲本土 品牌新车型大量推出,同时欧洲国家陆续加大对电动车的支持力度(如德国对电动车补 贴增加 50%并延长至 2025 年底),有望带动电动车快速渗透。 


分车型来看,19 年 1-3 季度最畅销 EV 车型分别是特斯拉 Model3(销量 6.3 万)、雷诺 ZOE(销量 3.5 万)、宝马 i3(2.4 万)等,而 1-3 季度最畅销 PHEV 车型分别是三菱 Outlander(销量 2.0 万) 、起亚 NIRO(销量 0.9 万)、宝马 5 系插混(销量 0.8 万)等。相比国内市场,仅特斯拉 Model3 可以认为是爆款车型,从车型来看德系本土品牌电动 车推出较少,而随着大众等品牌在 2020 年开始大规模推出电动车新车型,有望在欧洲 卖出爆款车型,带动欧洲市场销量加速攀升。 

三、大众五年规划彰显信心与决心,德系品牌重拳出击 

大众公布新一轮五年规划,全面拥抱电动化。在新一轮五年计划中,大众预计在2019、2020、2025年纯电车销量占比分别达到1%、4%、20%,预计2025年电动车年产量300万辆,发布50款纯电车,其中EV产量将占总产量的20%~25%,至2030年占比将至少达到40%,至2028年将售出2200万辆电动车,2050年前实现全球碳排放中和。从新车型来看,2019年发布了7款EV车型,包括保时捷Taycan, 奥迪e-tron, e-Bora等;2020年将发布9款EV,包括ID.3, ID. Crozz, e-Citigo, Taycan Sport Turismo等。


扩建海外工厂,加大电动化投资额:2023前投资300亿欧元于汽车电动化,并达到电动车占比40%的目标。2025年前将投资600亿欧元。其中,大众将于2020年在中国投资超过16亿欧元,占对中国总投资的40%,并在安亭和佛山开设工厂生产MEB平台车型。预计2022年全球共8座工厂用于生产MEB平台电动车,其中4家位于德国,2家中国,美国和捷克共和国各1家,届时MEB作为全球量产规模最大的纯电动平台将实现年产量400万辆。

大众MEB平台为目前规划最为详细也是最大的纯电动平台,未来最有可能取得成功。大众MEB平台是世界上第一个专为生产大批量电动车而设计的纯电动车平台。动力电池方面,MEB平台动力电池包采用铝制材料外壳,内部可采用方形和软包两种模组。热管理系统集成在电池包的底部,通过监控每个模组的电压电流以及电池平衡,来确保电池处于最佳性能,延长使用寿命。MEB平台电池支持100kW和125kW两种充电功率,并且支持无线感应充电。高性能模式下,可在15-30分钟内充满80%电量,用户体验与汽油车十分接近。此外,通过配置不同容量的电池,基于MEB平台的电动车最大续航里数可达到550公里,电池成本有望降到100欧元/kWh(785元/kWh)以下,可解决用户的里程焦虑。安装位置方面,MEB平台电池包通过螺栓连接到底部平台版面上,便于制造及保养维修。电池包位于前后桥之间,实现了载荷均匀分布,也使车辆具有较长的轴距以及较短的前后悬,扩大了驾驶室空间。

动力传动方面,MEB平台配备一前一后两台永磁电机,支持后驱以及前驱。单速变速箱与电机被整合为一个零件单元,整体采用液冷方式冷却。通过改变变速箱的传动比以及不同的电机控制软件可实现不同动力的输出,具体情况视车辆设计及类型而定。

由于采用模块化设计,MEB平台具有优异的兼容性。该平台可通过改变轴距、轮距以及座椅布局来提升扩展性,生产不同尺寸的新能源汽车,覆盖从小型车到中型车的产品线。我们相信该纯电动车平台可帮助大众缩短新能源汽车的研发、制造和上市周期,降低生产成本,进而使大众率先推出多款高性价比的新能源车型,抢占市场份额。目前大众集团已经基于MEB平台推出了四款I.D.系列概念车型,今后还将利用该平台生产旗下保时捷、奥迪等高端产品的纯电动车车型。大众计划到2025年将总计推出80余款新能源汽车,其中大部分将基于MEB平台打造。

宝马计划在2023年前至少推出25款电动车,包含13款EV车型,公司目标为2025年实现全球电动车市场15-25%市占率。2019年公司已经推出多款插电式混合动力车型,计划2020年推出iX3、iNEXT、Vision i4等纯电动车型,推出X1 xDrive25e、330e Touring等插电混动车型。同时公司计划2021年开发出能兼容传统动力,插电式混动和纯电动系统的车型以适应市场的多样化需求。

戴姆勒于2016年成立了电动车专属子品牌EQ,旗下包括EQ、EQ Power与EQ Power Plus,其中EQ Power和EQ Power Plus为混合动力汽车。未来EQ Power Plus将推出AMG高性能混动车。2019年底,首款梅赛德斯-奔驰EQ品牌的国产纯电动车型于北京正式投产。戴勒姆电动化战略包括开发48V节能技术,推出现有车型或新车型的PHEV款,研发纯电动与燃料电池零排放车等全面覆盖。2019年5月戴姆勒公布“雄心2039”计划,规划到2030年新能源车销量占比超过50% 。

四、投资策略与风险提示 

我们认为,德系品牌在电动化领域一系列激进规划,表明对于全面电动化的信心和决心, 随着德系品牌在电动化的加速布局,全球电动化浪潮有望超预期加速袭来。标的方面, 直接受益德系上游动力电池供应商如宁德时代(电新) 、比亚迪、欣旺达(电子)、亿纬 锂能(电新)等,同时其他零部件推荐关注 MEB 产业链核心标的华域汽车(电驱动)、 均胜电子(BMS)、 三花智控(家电)、精锻科技(电机轴等)、银轮股份(热管理), 中鼎股份(轻量化减振)等





戴姆勒:汽车先驱重塑自我

摘要

本篇报告梳理了戴姆勒自2007年以来的战略规划,面对汽车行业的变革,公司一方面巩固其传统优势,加强核心业务;另一方面积极开拓新市场,在未来战略高地布局。

核心观点

强化核心业务,积极降本增效。戴姆勒将全球核心业务视为支持其投资未来的经济支柱。戴姆勒明确其增长战略并设定明确的可盈利目标,一方面,产品迭代加速促增长,卓越产品助力梅赛德斯-奔驰回归全球高端汽车市场领导地位,另一方面,降本增效保收益,各部门发起效率改善计划同时与雷诺-日产建立战略合作伙伴关系提高效益。戴姆勒积极布局金砖市场,通过本地价值创造建立根基。


抓住金砖市场机遇,全球均衡发展。较低的人均保有量和中产阶级的兴起为金砖国家的汽车市场带来广泛的机遇。戴姆勒乘用车在加强其在传统市场地位的同时,推进在新兴市场的业务活动以实现全球均衡增长,其中,中国已连续第四年成为梅赛德斯-奔驰乘用车最大的单一市场。戴姆勒卡车致力于实现全球增长,一方面维护其在欧洲、北美和南美的强势地位,另一方面计划在亚洲实现显著增长。利用平台战略为全球客户提供量身定制的系统和技术:为三大市场(西欧,北美,日本)提供创新的尖端技术,将传统和成熟的技术应用于金砖国家、非洲和某些以简单技术和本地生产为主的亚洲国家。


四大领域加速拓展,塑造未来交通。戴姆勒在CASE领域加速扩展并利用其协同潜力。在智能网联领域,戴姆勒在乘用车和商用车领域提供网联化产品和服务,还致力于通过建设智能工厂实现整个价值链的网联化。在自动驾驶领域,戴姆勒是全球唯一一家能够在乘用车、卡车、面包车和巴士各种交通场景中应用自动驾驶的公司,布局高精度数字地图,与博世、宝马、百度等合作伙伴共同开发自动驾驶技术。在共享出行领域,戴姆勒构建涵盖car2go、moovel和mytaxi等服务的生态系统,与宝马合并共享出行服务。在电动汽车领域,戴姆勒推出梅赛德斯-奔驰电动车品牌“EQ”,涵盖三大技术路线,积极布局电池和充电基础设施。


推出5C战略,调整组织架构。戴姆勒提出5C战略:加强全球核心业务;在未来的新领域占据领先位置;调整戴姆勒的企业文化;强化以客户和市场为导向的组织结构;提供满足客户需求的最佳产品。戴姆勒革新企业文化、调整组织架构,为企业未来发展提供支持。


投资策略:我们认为,戴姆勒作为汽车先驱,其自我革新能力是其成功关键。面对汽车工业变革,戴姆勒在电动化、智能化、网联网和共享化领域加速战略布局,是汽车企业中的优秀代表。

风险提示:新兴市场发展不及预期,战略效果不及预期;电动车产品盈利能力不如燃油车。

一、专注全球核心业务


1.1产品迭代加速促增长,降本增效保收益

2007年戴姆勒在金融危机爆发前夕剥离克莱斯勒的多数股权及其在北美的金融业务,开启向核心汽车业务转移的新篇章。克莱斯勒的剥离强化了戴姆勒的财务基础,并减少其对高波动的北美市场的依赖,降低了养老金计划和医疗义务的风险,为其在金融危机后迅速恢复奠定基础。


自2011年起,戴姆勒明确其增长战略,致力于在所有业务领域占据领先地位。1)梅赛德斯 - 奔驰汽车部门在2020年前实现高端汽车市场的领先地位,在品牌形象、产品范围、销量和盈利能力方面领先于竞争对手。smart品牌进一步扩展其在城市交通领域的先锋作用。2)戴姆勒卡车部门进一步巩固全球卡车业务中的领先地位,在2020年销量突破70万辆。3)戴姆勒巴士进一步加强其8吨GVW以上车辆市场的领先地位。4)梅赛德斯 - 奔驰面包车在细分市场之外实现进一步的盈利性增长。5)戴姆勒金融服务公司的目标是成为最佳金融服务提供商,并与汽车业务齐头并进。戴姆勒将效率提升与卓越经营作为核心战略的组成部分,目的在于实现具有可持续盈利性的增长,为面向未来的投资创造坚实的财务基础。因此,戴姆勒为各部门设定明确的盈利目标:汽车业务的目标是实现9%的平均息税前利润率(EBIT/营业收入),其中梅赛德斯-奔驰汽车部门为10%,戴姆勒卡车部门为8%,梅赛德斯-奔驰面包车部门为9%,戴姆勒巴士部门为6%。戴姆勒金融服务部门的目标是实现17%的ROE。


核心业务产品迭代显著加速, 满足不同客户的差异化需求。例如,在乘用车领域,戴姆勒在增长战略框架内计划在2012年至2020年间推出30多款新车型,这些新产品中几乎有一半在当时的产品组合中没有前代型号。2011年起梅赛德斯-奔驰针对年轻目标客户群体的需求发起紧凑车产品攻势,连续推出5款新车型以迎合“新一代的脉搏”,成为梅赛德斯 - 奔驰销量增长的关键驱动因素。基于卓越产品与优质服务核心竞争优势,梅赛德斯-奔驰回归全球高端汽车市场领导地位。2009年-2018年,戴姆勒总销量持续稳步增长,年均复合增长率9.4%。2016年,梅赛德斯-奔驰实现了2020年的增长目标,从销量来看,梅赛德斯-奔驰再次成为高端市场的领导者。

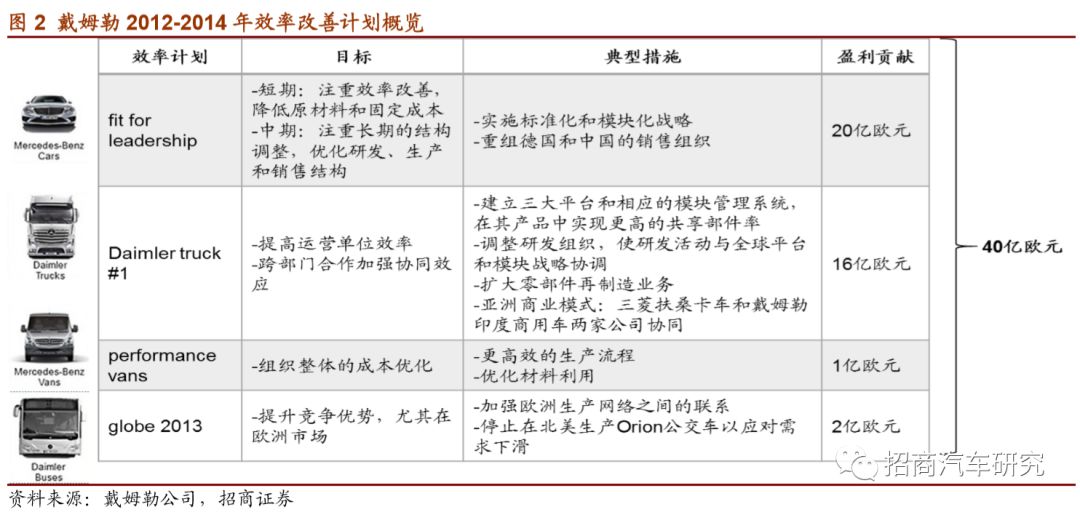
2012年起各部门发起效率改善计划作为增长计划的补充,计划到2014年年底通过一系列成本优化和效率提升措施实现40亿欧元的盈利贡献。具体措施主要包括模块化战略、结构性重组和跨部门协同,实施范围具有深度和广度,例如戴姆勒卡车在全球实施了10,000多项举措。2017年,梅赛德斯-奔驰进一步推出Leadership 4.0,目标是通过提升效率到2025年实现盈利贡献40亿欧元,从而抵消未来汽车工业技术变革引发的高额支出,长期保障该部门维持8-10%的息税前利润率。

效率改善计划行之有效,盈利能力保持稳定。2011年至2013年,戴姆勒四大汽车部门销售利润率均呈下滑趋势,而2013年至2015年各部门销售利润率均有所提升,盈利能力上升至新台阶。

戴姆勒与雷诺-日产建立战略合作伙伴关系以进一步提升效益。2010年,戴姆勒与雷诺-日产就广泛的战略合作达成协议,实施交叉持股,雷诺和日产各获得戴姆勒1.55%的股权,戴姆勒在雷诺和日产各获得3.1%的股权。双方合作项目覆盖车型到发动机,从共同研发到联合生产,从乘用车到商用车,借此分享双方在不同市场和领域的竞争优势,共同分摊研发和生产成本,优化产能利用率。自2010年至2014年,合作项目从3个扩大到12个。


1.2抓住金砖市场机遇,全球均衡增长

传统三大市场西欧、美国、日本增长乏力,金砖市场成为新增长点。人均保有量较低和新兴中产阶级为金砖四国的汽车市场带来广泛的机遇。戴姆勒在加强其在传统市场地位的同时,推进在新兴市场的业务活动以实现全球均衡增长。

戴姆勒进入金砖市场的战略核心是本地价值创造。在中国和俄罗斯市场,戴姆勒通过持有当地合作伙伴一定数量的股权、与合作伙伴建立合资公司的策略建立和发展当地的生产和销售业务。在巴西和印度市场,戴姆勒已经脱离合作伙伴并主要依靠自有品牌实现价值链的本地化。国际生产网络与国际研发网络并行扩展,同时戴姆勒金融服务公司根据汽车部门的增长战略逐步扩展其业务活动。价值链本地化使戴姆勒更接近市场脉搏,快速响应市场波动并进行有效的生产管理,例如,2014年推出的新款C级轿车在不到六个月的时间里在四大洲同时生产。


1.2.1 乘用车:深耕中国市场 

截至2018年,中国已连续第四年成为梅赛德斯-奔驰乘用车最大的单一市场,发展速度瞩目。梅赛德斯-奔驰乘用车在中国市场市占率稳步提升,不仅受益于中国市场的增长红利,而且实现超出平均水平的增速水平,这为实现和维护其市场领导地位发挥了关键作用。

梅赛德斯-奔驰在中国的发展战略核心是“Built in China, for China”,即提供符合中国客户需求的产品并在当地生产。梅赛德斯-奔驰在以下三个层面实施发展战略。


战略层面:强调中国市场战略地位,在管理委员会专设大中华区职位。基于对中国市场可持续增长的潜力预期,2012年戴姆勒股份公司监事会任命Hubertus Troska为新成立的“大中华区”管理委员会成员。深化与中国合作伙伴的战略合作关系,持股北汽。戴姆勒与北汽自2003年起建立长期战略合作关系,对中国汽车行业进行大量持续的投资。2011年戴姆勒与北汽签订战略框架协议,合资公司北京奔驰汽车有限公司(BBAC)获得约20亿欧元投资,戴姆勒在中国的布局全面加速。2013年,戴姆勒收购北汽12%的股权,在中国发展战略框架内迈出重要一步,由此成为第一家获得中国汽车公司股权的外国汽车制造商。此外,2014年戴姆勒成为第一家在中国发行债券的外国公司,为其在中国迅速扩大的业务活动提供了额外的融资来源。


产品层面:建立研发中心贴近客户需求。2014年,梅赛德斯-奔驰乘用车中国研发中心在北京投入运营,研发中心包含车辆国产化与开发、动力总成与测试、安全性,舒适性,法规事务与知识产权、车载智能互联及信息娱乐、趋势与创新5个专项研发部门和梅赛德斯-奔驰高级设计中心。本土研发中心使得梅赛德斯-奔驰能够针对客户需求为中国市场定制产品,例如2016年梅赛德斯-奔驰专为中国市场需求量身定制E级轿车长轴距版。生产本地化加速,未来布局加码。合资企业北京奔驰在2005年推出首款本地化的梅赛德斯-奔驰E级轿车,2017年梅赛德斯-奔驰国产车辆产量约为43万台,占中国市场总销量的70%以上。2018年戴姆勒和北汽集团计划在北京建立第二个生产基地和第二个研发基地,进一步产能扩张和研发升级将有助于其满足中国市场豪华车的预期增长需求,并为梅赛德斯-奔驰电动车国产化做好准备。


销售层面:定制金融服务。2009年,戴姆勒金融服务公司在中国设立子公司,成为首家在中国提供汽车租赁的汽车金融公司。金融服务部门针对中国客户量身定制租赁和融资模式,例如,为满足年轻而更具潮流意识的中国客户需求设计灵活的融资模式。快速扩张经销商网络。2012年,戴姆勒将进口和本地生产的梅赛德斯-奔驰汽车的销售活动合并,与北汽集团合资设立北京梅赛德斯-奔驰销售服务有限公司,总部设立于成都以更广泛地开发中国市场,计划以每年增加约50家新经销商的速度扩张,并向大城市外下沉。2015年,戴姆勒在中国的经销商数量达到约500家。


1.2.2 商用车:以印度为枢纽,建立亚洲商业模式

戴姆勒卡车致力于实现全球增长,一方面维护其在欧洲、北美和南美的强势地位,在巴西布局以待市场复苏,另一方面计划在亚洲实现显著增长。其策略在于利用平台战略为全球客户提供量身定制的系统和技术:为三大市场(西欧,北美,日本)提供创新的尖端技术,将传统和成熟的技术应用于金砖国家、非洲和某些以简单技术和本地生产为主的亚洲国家。在亚洲市场,全球增长与平台战略相互结合,以印度市场为核心打造亚洲商业模式:


脱离合作伙伴,在印度建立面向亚洲市场的自有品牌。2009年,戴姆勒收购了其印度合作伙伴Hero Group在双方合资公司的股份,并成立了印度戴姆勒商用车有限公司。2010年,戴姆勒将其在印度汽车集团塔塔汽车公司的全部股权出售。2012年,戴姆勒在印度建立自有卡车品牌BharatBenz,并在钦奈开设新的生产基地为印度生产轻型,中型和重型卡车。2017年,BharatBenz在印度卡车市场排名第4,在重型卡车细分市场排名第3。


基于平台战略,与FUSO卡车实现协同效应。轻型和中型BharatBenz卡车与Fuso Canter和Fuso Fighter系列基于相同的戴姆勒卡车平台,从而使两者能够在同一工厂生产。自2013年起戴姆勒开始在钦奈工厂生产FUSO品牌的卡车,其目的在于将经济性较强的FUSO卡车销往斯里兰卡、肯尼亚、印度尼西亚、泰国等增量市场,渗透亚洲和非洲的价格敏感市场。三菱扶桑卡车和巴士公司(MFTBC)和戴姆勒印度商用车辆有限公司(DICV)的业务整合并入“戴姆勒卡车亚洲”旗下,并建立国际研发网络。“印度制造”策略显著提升了戴姆勒卡车在亚非出口市场的市场地位,扶桑卡车在印度尼西亚等市场取得领先地位。

2014年,戴姆勒进入印度巴士市场。戴姆勒巴士目标在于通过梅赛德斯 - 奔驰品牌和BharatBenz品牌下的量产巴士渗透印度高端巴士市场,并为中东,非洲和拉丁美洲出口市场定制校车和巴士。

二、未来先锋:四大领域加速拓展,塑造未来交通

作为汽车工程的先驱,戴姆勒的目标很明确:在每个面向未来的CASE领域中领先,并通过这些领域的联系创造额外的协同效应,提供出色的产品、服务和商业模式,致力于成为领先的出行服务提供商。智能网联(connected)、自动驾驶(autonomous)、共享出行(shared &services)和电力汽车(electric),这些主题中的每一个都有可能颠覆汽车行业。


2.1智能网联

乘用车领域,2014年梅赛德斯-奔驰创建Mercedes me数字服务平台,集成所有网联、金融和其他服务,还提供有关梅赛德斯 - 奔驰品牌的信息和新闻,客户可在线连接其车辆。用户可通过iOS和Android智能手机以及Apple Watch等可穿戴设备随时随地访问Mercedes me应用程序。Mercedes me同时在44个国家运营,涵盖世界上大多数主要的汽车市场。

推出基于人工智能的车载信息娱乐系统,进入电子支付业务。2018年,戴姆勒与NVIDIA共同开发的车载信息娱乐系统MBUX首发,并搭载于新款梅赛德斯-奔驰A级车中,并将作为梅赛德斯-奔驰电动车EQC的标准配置。MBUX配备触摸屏显示器、中控台上的触摸板和方向盘上的触控按钮三合一的整体触控系统,以及智能语音控制系统。基于AI和深度学习,MBUX能预测用户未来的行为,例如在晚餐时间提供用户最喜欢餐厅的导航路线。2018年,戴姆勒金融服务公司收购了PayCash Europe,以“Mercedes pay”品牌名称推出自己的电子支付服务,电子支付成为其网联化战略的重要组成部分。

戴姆勒将网联化概念扩展至商用车领域:

戴姆勒卡车致力于为未来物流业提供全新的网联化解决方案。2016年戴姆勒推出一种称为卡车数据中心(Truck Data Center)的硬件,不仅可安装在戴姆勒卡车上,还可安装在非戴姆勒集团品牌的卡车上。该模块接收所有卡车数据,并通过蓝牙,3G移动电话或GPS与基础设施、其他车辆和其他物流参与者通信。物流公司可以获得广泛的信息和相应的分析数据,如车辆位置、成本节约、燃料消耗等。戴姆勒还建立开放平台,允许来自其他行业的软件专家和应用程序开发人员参与以提高整个运输行业的效率。戴姆勒卡车对大数据技术的应用有望提升物流业未来发展潜力。


梅赛德斯-奔驰货车致力于从货车制造商转变为货物和乘客运输的整体系统解决方案提供商。2016年,梅赛德斯-奔驰货车推出adVANce计划和纯电动“Vision Van”概念货车。adVANce计划专注于六个创新领域,目标是适应客户不断变化的需求,比如满足城市中外卖和快递运输等新兴业务需求。“Vision Van”概念货车结合了各种创新解决方案,可在城市和郊区环境中实现最后一英里交付。它是全球第一辆将配送中心到收货人所有流程完全数字化连接的货车,此外还是第一辆拥有全自动货舱和集成式无人机的货车。例如,如果送货员到达住宅区,除了手动交付之外,还可以通过无人机或机器人自动地向附近的收货人交付多个包裹。为实现该计划,梅赛德斯-奔驰投资了自动驾驶、机器人和出行服务领域的多家新创企业,与他们密切合作。

除了提供网联化产品和服务,戴姆勒通过建设智能工厂实现整个价值链的网联化。位于Sindelfingen的梅赛德斯-奔驰的Factory 56涉及从开发和设计到供应商、生产和客户整个价值链的全方位网联,采用了机器学习、3D打印、生产数据云、人机协作等最先进的工业4.0技术,并使用清洁能源。Factory 56将在2020年后开始投产,用于生产高端汽车和电动车,以及自动驾驶汽车。到2025年全球所有梅赛德斯-奔驰面包车工厂将完全数字化。工厂的数字化将有助于缩短研发周期,增加生产流程的灵活性。


2.2自动驾驶

戴姆勒是一家能够在乘用车和面包车到公共汽车和卡车各种交通场景中应用自动驾驶的公司。戴姆勒致力于为私人汽车客户,车队客户以及公共交通和商业货物运输部门创造创新的商业模式:

2013年,推出梅赛德斯-奔驰S 500 INTELLIGENT DRIVE概念车,使戴姆勒成为全球第一家在城市和乡村道路上实现自动驾驶的汽车制造商。梅赛德斯-奔驰广泛的安全辅助系统都在S级和E级车型中得到应用。截至2019年2月,梅赛德斯-奔驰已提供Level 1和Level 2自动驾驶,例如,主动距离辅助干扰使车辆可自动跟车,主动转向辅助可使车辆自动在车道内行驶,当两种一级辅助功能同时处于活动状态时,车辆可实现Level 2自动驾驶,在正常情况下自动刹车、加速和转向。2019年,戴姆勒正在开发一种SAE Level 3自动驾驶系统DRIVE PILOT,DRIVE PILOT适用于在完全控制入口的高速公路(如州际高速公路)的某些条件下运行自动驾驶功能。在这些条件下,驾驶员可以运行DRIVE PILOT,放松并使用由车辆的多媒体系统提供的非驾驶功能。当离开高速公路时,或者如果出现异常情况,例如接近碰撞现场或发生故障,DRIVE PILOT将提醒用户恢复驾驶,同时保持车辆控制直到用户恢复驾驶。

2014年,戴姆勒卡车展出了全球首款自动驾驶卡车梅赛德斯-奔驰Future Truck 2025。2015年,配备Highway Pilot的Freightliner Inspiration Truck成为世界上首辆获得在美国内华达州公路上自动驾驶许可的卡车,同年,搭载Highway Pilot的梅赛德斯 - 奔驰Actros在德国路测。2016-2017年戴姆勒成功在欧洲和美国道路上测试Platooning系统。凭借Active Drive Assist(Mercedes-Benz Actros,FUSO Super Great)和Detroit Assurance 5.0以及Active Lane Assist(Freightliner new Cascadia),戴姆勒卡车已经实现部分自动驾驶功能(level 2)的批量生产。Active Drive Assist / Detroit Assurance 5.0首次使批量生产卡车在所有速度范围内实现部分自动驾驶。2019年,戴姆勒卡车宣布将在未来几年内投资超过5亿欧元实现自动化卡车(SAE 4级)在十年内上路的目标,成立Autonomous Technology Group跨部门组织汇集卡车自动驾驶领域的全球专业知识和活动。


戴姆勒在面包车和巴士领域应用自动驾驶功能。2016年,搭载CityPilot的梅赛德斯 - 奔驰未来巴士首次在阿姆斯特丹约20公里的快速公交(BRT)线路上以部分自动模式行驶,行驶速度高达70公里/小时。戴姆勒巴士是世界上第一家在BRT路线上以部分自动模式运行城市公交车的巴士制造商。2018年,梅赛德斯-奔驰面包车推出Vision URBANETIC自动驾驶车辆,该车辆基于自动驾驶电动底盘,可以装配各种车体来运送乘客或货物,以满足不同要求的人员和货物的可持续运输。。


戴姆勒与博世携手开发自动驾驶系统。2017年,戴姆勒与博世达成联合开发协议,将世界领先高端制造商的整车专业知识与世界最大汽车技术供应商的系统和硬件专业知识相结合,目标是在下一个十年初在城市道路实现全自动(SAE 4级)和无人驾驶(SAE 5级)。其愿景是提供自动驾驶车辆共享服务,即客户可通过智能手机订购自动驾驶共享车辆,车辆可自动来到指定接送地点,并自动驾驶至目的地。2018年11月戴姆勒与博世发起该项服务的试点项目,加州圣何塞将在2019年下半年成为试点城市,测试车辆为梅赛德斯-奔驰S级车。


2019年7月,戴姆勒和宝马集团签署了长期战略合作协议。双方将联合开发下一代自动驾驶技术,包括驾驶员辅助系统,高速公路上的自动驾驶和自动停车(所有SAE Level 4)。此外,双方计划将合作拓展到城市地区的更高自动化水平。预计从2024年起,该技术将应用于私人客户的乘用车系统。两家公司将在各自的系列产品中独立实施这些技术。这次合作将有1200多名专家在一起工作。


与百度和清华大学合作,在北京进行道路测试。2012年,戴姆勒与清华大学创立可持续交通联合研究中心,就安全领域、事故研究和综合交通信息系统开展开拓性研究。2018年戴姆勒与清华大学扩大合作,将重点扩展至基于中国路况与场景的自动驾驶和智能交通领域的研究。2018年7月戴姆勒宣布成为北京第一家获得Level 4高速自动驾驶研究车辆道路测试许可证的国际汽车制造商。为了获得许可证,梅赛德斯 - 奔驰车辆配备了百度阿波罗的其他技术应用程序。戴姆勒与百度阿波罗的合作将有助于其深入了解中国自动驾驶的特定要求和技术趋势。


戴姆勒布局数字地图,与HERE共同推出高精度数字动态地图。2015年,戴姆勒联合奥迪和宝马公司收购了诺基亚的数字地图业务HERE,HERE车载地图后被应用于梅赛德斯-奔驰E级、S级和A级车型。2018年戴姆勒与HERE共同推出高精度数字动态地图,并将其应用于下一代梅赛德斯-奔驰汽车。HERE HD Live Map从包括戴姆勒在内的多家汽车制造商获得丰富的车辆传感器数据,能够实现实时地图更新,使车辆能够主动适应动态路况,并利用车辆传感器检测的数据进行修正从而形成闭环。


戴姆勒加入优步自动驾驶车辆共享平台。2017年戴姆勒与优步达成合作协议,戴姆勒计划未来几年在优步的全球共享平台上推出自动驾驶汽车。在优步向汽车制造商开放自动驾驶车辆平台后,戴姆勒是第一家加入优步的公司,以推动自动驾驶共享未来。


2.3共享出行

2009年3月,戴姆勒在斯图加特乌尔姆推出car2go汽车分时租赁业务,利用smart车辆为城市客户提供个性化且灵活便捷的出行解决方案。2009年11月,car2go在德克萨斯州奥斯汀推出从而走向国际化。2016年4月car2go在重庆上线。2018年,car2go覆盖从中国重庆到纽约和马德里的25个城市。2019年5月,戴姆勒宣布car2go退出中国。除car2go外,戴姆勒旗下拥有多项共享出行服务,全面覆盖多种出行场景。戴姆勒通过多项战略投资扩展其出行服务生态系统。截至2018年,戴姆勒共享出行服务已被全球3100万人使用。

戴姆勒与宝马合并共享出行服务。2018年,戴姆勒与宝马计划将双方现有的汽车共享(CarSharing),乘车(Ride-Hailing),停车(Parking),充电(Charging)和一站式出行服务(Multimodality)合并,双方各持有合资公司50%的股份。2019年1月,该项交易正式完成,两家公司将共同投资超过10亿欧元用于进一步扩大其全球业务。戴姆勒与宝马的14个品牌组建成一个无缝集成的可持续生态系统,形成五个合资项目,为客户提供最全面的出行解决方案。

戴姆勒与吉利合作在中国提供高端专车出行服务。戴姆勒与吉利成立合资企业提供专车出行业务。2018年10月,戴姆勒与吉利宣布计划在中国成立50:50合资企业,使用高级车辆在中国特定城市提供专车出行服务。初期车型将包括梅赛德斯 - 奔驰S级,E级和V级以及迈巴赫车型,并可由吉利旗下的高端电动车车型补充。该项合作扩大了戴姆勒在中国的共享出行服务,进一步支持其向出行服务提供商的转型。


2.4电动汽车

2016年,戴姆勒创建全新的梅赛德斯-奔驰电动车品牌“EQ”。“EQ”品牌不仅包括车辆,还包括围绕电动车的生态产品,包括智能服务、私人和商业客户的储能单元、感应充电等充电技术以及可持续回收。梅赛德斯-奔驰EQ品牌计划在位于德国、美国、法国和中国的六个地点建造电动汽车。2017年,戴姆勒收购北汽集团子公司北京新能源汽车股份有限公司(BJEV)3.93%的股权,目标是加强与北汽集团在新能源车辆领域的战略合作。两家公司计划在北京奔驰制造工厂共同投资约50亿元人民币,用于生产梅赛德斯 - 奔驰品牌电动车。作为战略框架协议的一部分,戴姆勒和北汽汽车将到2020年为北京奔驰的电动车和电池国产做准备。


2017年,梅赛德斯-奔驰乘用车计划到2022年使整个产品系列实现电气化,计划推出超过50款车型,其中包括十多款纯电动车型,电气化替代方案包括三大支柱48伏电气系统(EQ Boost),插电式混合动力车(EQ Power)和由电池或燃料电池驱动的纯电动汽车(EQ)。预计到2025年,电动车型将占梅赛德斯 - 奔驰汽车总销量的15%至25%。2019年5月,戴姆勒提出“Ambition 2039”战略,目标是在接下来的20年里,发展碳中型汽车技术,并计划在2030年之前使插电式混合动力汽车和纯电动汽车占其汽车销量的50%以上。除了乘用车,戴姆勒还致力于实现货车,面包车和巴士的电气化,模块化开发使其各部门之间能够快速转移技术。


戴姆勒将自产电池视为电动汽车时代的一个重要成功因素,积极布局电动车生态系统。梅赛德斯 - 奔驰汽车的全球电池生产网络未来将由三大洲的九家工厂组成。未来戴姆勒将拥有覆盖私人家庭、高速公路、城市多种场景的充电设施。


2.4.1 纯电动汽车(BEV)

在乘用车领域,纯电动车型覆盖smart到大型SUV:

2009年,推出第二代smart fortwo电动车,最初用于租赁业务和car2go共享出行服务,于2012年实现大规模量产。第三代Smart fortwo电动车在德国十分畅销。2017年smart第四代电动车EQ fortwo和智能EQ fortwo cabrio开始生产。2019年,戴姆勒与吉利成立合资企业共同开发smart电动车,新一代智能电动车型将在中国新建的专用电动车工厂组装并在全球销售。Smart将在2020年成为纯电动品牌。

2019年中期,梅赛德斯-奔驰EQC作为EQ品牌推出的首款电动车,在不来梅和北京奔驰的生产线下线。该车型配备前桥和后桥上的两个电动马达,总功率为300 kW,可实现高达450 km的续航里程。EQC采用全新的驱动系统开发,每个车轴都配有紧凑型电动传动系统,为EQC提供了全轮驱动的驱动特性。

在商用车领域,戴姆勒纯电动车型覆盖卡车、面包车和巴士。戴姆勒卡车是全球首家在所有细分市场生产纯电动卡车的制造商。梅赛德斯面包车计划从eVito开始将其所有商用车型系列电气化,除了实际的车辆还提供技术生态系统,例如为车辆运营提供智能充电基础设施,eSprinter于2019年推出。在巴士领域,纯电动巴士eCitaro于2018年推出,将城市公交车的电动交通提升到一个新的水平。2019年9月,Daimler Trucks & Buses与CATL签订全球电池模块供应协议,从2021年起,CATL将为Daimler Trucks & Buses全球电动卡车系列提供锂离子电池模块。


戴姆勒与特斯拉在早期建立合作关系。戴姆勒于2009年收购了特斯拉9.1%的股权,后将其中40%的投资转移到了Aabar Investments (戴姆勒公司股东之一)。特斯拉为梅赛德斯 - 奔驰B级电动车开发了完整的动力传动系统,并为其第一代和第二代smart fortwo电动车供应电池。2014年,戴姆勒将其在特斯拉的股权售出。第三代Smart fortwo电动车锂电子电池由戴姆勒子公司Deutsche Accumotive提供。


戴姆勒与比亚迪共同在中国开发电动汽车。2010年戴姆勒与比亚迪成立50:50合资公司深圳比亚迪戴姆勒新技术有限公司,将戴姆勒在汽车架构和安全方面的专业知识与比亚迪在电池技术和电动汽车系统领域的专业知识相结合。2014第一款DENZA品牌电动车在中国上市。


2.4.2 插电式混合动力汽车(PHEV)

2014年梅赛德斯-奔驰推出有史以来最经济的S级轿车S 500 PLUG-IN HYBRID,成为全球第一家在混合驱动系列生产的汽车中使用锂离子电池的汽车制造商。S 500 PLUG-IN HYBRID将八缸发动机的性能与小型车的燃油经济性相结合,系统输出功率为325千瓦(442马力),典型油耗为2.8升/ 100公里,二氧化碳排放量为65克/公里。可以完全无排放地行驶33公里,配备4种混合动力操作模式(HYBRID,E-MODE,E-SAVE和CHARGE)。2014年至2017年,梅赛德斯-奔驰推出多款插电式混合动力车型,燃油消耗量从GLE 500 e 4MATIC的每100公里3.3升到最高效型号C 350 e2的2.1升/ 100公里。

2018年,戴姆勒推出从C级到S级车型的新型插电式混动车型,在中期也会推出紧凑型车型,这类车辆将高效柴油发动机与插电式混合动力技术相结合,覆盖城市和长途旅行两种出行场景。戴姆勒还改进了其智能驱动系统以使车辆根据预测路线运行不同的驱动系统进一步提高效率。


2.4.3混合动力汽车(HEV)

戴姆勒是商用车混合动力技术的全球领导者,混动技术覆盖戴姆勒商用车各车型。早在2006年,三菱扶桑开始为日本市场量产第一代Canter Eco Hybrid。第二代FUSO Canter Eco Hybrid自2012年开始投入生产。Canter Eco Hybrid的燃油节省高达23%,车主可以在短短几年内收回混合动力车型的额外成本。三菱扶桑为推动戴姆勒卡车混合动力技术做出重大贡献。


戴姆勒长期以来致力于进一步改进和优化内燃机。2006年推出的BLUETEC清洁柴油技术有效减少柴油车辆的排放,从而使柴油发动机成为世界上最清洁的驱动系统之一。2007年,戴姆勒首次将该技术应用于混合动力电动车,推出S 300 BLUETEC HYBRID,在美国被评为“2007年度世界绿色汽车”。2013年,推出E 300 BlueTEC HYBRID,进一步开发的V6汽油发动机和紧凑型电动机的结合使得S 400 BlueHybrid成为世界上最经济的柴油驱动豪华轿车,燃油消耗仅为每100公里7.9升。混合动力驱动与BLUETEC柴油机尾气处理相结合还应用于商用车车型。


梅赛德斯-奔驰汽车是推出48伏电气系统的先驱。起动电机和发电机的集成以及辅助组件的电气化将逐步和系统地进入市场,短暂可用的扭矩可提供额外的推力并使“滑行”没有二氧化碳排放。48伏电气系统已经在S级车和C级车等车型应用。


2.4.4燃料电池电动汽车(FCEV)

戴姆勒与多家合作伙伴共同开发燃料电池和基础设施。在燃料电池开发方面,2008年,戴姆勒(50.1%)、福特(30%)和巴拉德(19.9%)成立合资公司Automotive Fuel Cell Cooperation(AFCC)共同开发汽车燃料电池。2013年,戴姆勒与雷诺 - 日产联盟和福特达成三方协议,共同开发通用燃料电池系统,加速燃料电池电动汽车技术的商业化。在加氢站基础设施方面,2014年,戴姆勒与液化空气集团,林德,OMV,壳牌和道达尔公司成立合资企业H2 MOBILITY Deutschland,为分阶段扩建德国的加氢站网络奠定了基础,到2023年在德国建造大约400个新加氢站,


早在1994年梅赛德斯 - 奔驰推出第一款燃料电池汽车NECAR 1。2002年梅赛德斯-奔驰推出A级F-cell。2009年梅赛德斯-奔驰推出功率更大的B级F-CELL,该车型具有强大的驾驶性能,续航里程达400公里。2018年,梅赛德斯-奔驰推出GLC F-CELL,该车型是全球首款采用插电式混合动力技术的燃料电池车,这种模式的不寻常之处在于它同时使用电和氢作为“燃料”,电池和燃料电池之间的智能相互作用以及短暂的加氢时间使GLC F-CELL成为长途旅行的动态实用车辆。燃料电池系统比以前紧凑约30%,可以首次完全安装在发动机舱内,并安装在传统发动机的安装点上。在氢气消耗量约为1千克/ 100千米的情况下,GLC F-CELL续航里程可达430公里;在混合模式下,当电池充满电时,续航里程可再增加51 km。

三、从内打破:推出5C战略,调整组织架构

2016年,戴姆勒在顶峰之年开启公司历史上规模最大的转型。2018年,戴姆勒将其战略重点总结为5C战略:

1)加强戴姆勒的全球核心业务(CORE);

2)在未来的新领域占据领先位置(CASE);

3)调整戴姆勒的企业文化(CULTURE);

4)强化以客户和市场为导向的组织结构(COMPANY);

5) 所有活动的核心是第五个也是最重要的C:客户(CUSTOMER)。无论如何变化,始终专注于客户,提供满足其需求的最佳产品,并为他们的出行提供最佳解决方案。

CUTURE和COMPANY表明戴姆勒的转型得到文化和组织转型的支持。汽车行业的动态发展不仅改变了技术路线,还影响了工作沟通方式和管理形式,不断增长的挑战需要更创新敏捷、更贴近市场的思维和行动,这需要内部文化的转变和外部结构的改革。


CUTURE:迎接汽车产业转型的文化挑战。2016年,戴姆勒发起Leadership 2020计划以实施内部文化转型,目标是将戴姆勒传统的效率文化与创业精神相融合,将全球公司的实力与创业环境的灵活性相结合。为了启动该计划,来自24个国家不同等级的144名管理人员为戴姆勒的新管理文化制定提案,改变甚至打破已建立的结构以塑造新的管理文化,最终确定了八项主题和八项领导原则,这体现了从下而上的文化变革理念。基于新的管理文化,戴姆勒同时在薪酬制度、交流方式进行变革,并开展论坛、创意竞赛、研讨会培养数字文化,如支持移动办公和跨学科工作、发起DigitalLife Days系列活动、开展“Knowledge College”计划等。


COMPANY:集团组织架构重组,五大部门拆分为三大公司。2017年,戴姆勒发起“Project Future”项目计划将部门拆分成独立实体。2019年5月,年度股东大会批准实施新集团结构,新集团结构将于2019年11月1日生效,集团业务拆分成三大实体:梅赛德斯-奔驰公司(Mercedes-Benz AG)、戴姆勒卡车公司(Daimler Truck AG)、戴姆勒移动出行公司(Daimler Mobility AG),其中梅赛德斯-奔驰乘用车和梅赛德斯 - 奔驰面包车部门整合入梅赛德斯-奔驰公司,戴姆勒卡车和戴姆勒巴士部门整合入戴姆勒卡车公司,戴姆勒金融服务公司已经是一家法律独立的公司将在2019年7月更名为戴姆勒移动出行公司(Daimler Mobility AG)。戴姆勒股份公司将继续作为母公司,负责履行公司治理,战略指导和控制的职能,并提供集团范围的服务。新的集团架构将使戴姆勒更加贴近市场以更快速准确地应对技术飞跃和市场波动,加快创新步伐。此外,新结构将提升集团各个部门的透明度,从而提升戴姆勒股份公司在资本市场的吸引力。

四、投资建议

戴姆勒将全球核心业务视为支持其投资未来的经济支柱。戴姆勒明确其增长战略并设定明确的可盈利目标,一方面,产品迭代加速促增长,卓越产品助力梅赛德斯-奔驰回归全球高端汽车市场领导地位,另一方面,降本增效保收益,各部门发起效率改善计划同时与雷诺-日产建立战略合作伙伴关系提高效益。戴姆勒积极布局金砖市场,通过本地价值创造建立根基。


戴姆勒在CASE领域加速扩展并利用其协同潜力。在智能网联领域,戴姆勒在乘用车和商用车领域提供网联化产品和服务,还致力于通过建设智能工厂实现整个价值链的网联化。在自动驾驶领域,戴姆勒是全球唯一一家能够在乘用车、卡车、面包车和巴士各种交通场景中应用自动驾驶的公司,布局高精度数字地图,与博世、宝马、百度等合作伙伴共同开发自动驾驶技术。在共享出行领域,戴姆勒构建涵盖car2go、moovel和mytaxi等服务的生态系统,与宝马合并共享出行服务。在电动汽车领域,戴姆勒推出梅赛德斯-奔驰电动车品牌“EQ”,涵盖三大技术路线,积极布局电池和充电基础设施。


在战略层面,戴姆勒提出5C战略,革新企业文化、调整组织架构,为企业未来发展提供支持。

我们认为,戴姆勒作为汽车先驱,其自我革新能力是其成功关键。面对汽车工业变革,戴姆勒战略布局加速,有望继续维持其领先地位。

五、风险提示

新兴市场发展不及;

战略效果不及预期;

电动车产品盈利能力不如燃油车。




宝马:定义未来高端汽车

摘要

本篇报告梳理了宝马自 2009 年以来的战略规划,公司一方面降低排放和油耗,加 强在传统市场的优势,深耕中国市场;另一方面在 ACES 四大领域重点投资,制 胜未来。

核心观点

降低油耗与排放,推进模块化策略。宝马发展EfficientDynamics技术,采取多种创新措施降低燃油消耗和排放,特别在碳纤维应用上表现突出。同时,宝马在电动汽车开发早期就引入模块化和车辆架构的通用化策略,实现传统汽车和电动汽车的共线生产。


保持全球均衡增长,深耕中国市场。2018年宝马生产网络扩展至14个国家的30个地点,自2013年以来中国市场是宝马最大单一市场,销量稳步增长。宝马加码中国市场,提高华晨宝马股比,与华晨汽车延长合资协议并扩大产能,与长城汽车联合生产MINI电动汽车,预期宝马电动汽车将持续在中国落地。宝马专注于欧洲,中国和美洲三大市场,致力于实现全球均衡增长。


塑造未来:重点扩展电动汽车和自动驾驶领域。作为NUMBER ONE> NEXT战略的一部分,宝马集团专注于D + ACES领域:设计(Design)、自动驾驶(Autonomous)、智能互联(Connected)、电动汽车(Electrified)、共享出行服务(Services)。宝马不仅致力于在这些领域取得领先地位,还注重各领域创新的集成。2021年宝马将推出创新先锋BMW iNEXT, iNEXT将结合宝马在ACES四大领域的关键技术,有望引领宝马进入新时代。


在自动驾驶领域,宝马设立自动驾驶研发中心,布局高精度数字地图,助推5G基础设施发展,与多个合作伙伴共同开发自动驾驶技术。


在智能网联领域,宝马加速构建数字服务生态系统,推出第七代车载信息娱乐系统和车载语音助手系统,设立软件开发合资公司,加速扩展其在数字服务和产品开发领域的能力,与创业公司紧密合作。

在电动汽车领域,宝马技术路线集中于插电式混合动力和纯电动,积极树立电池领域研发能力,保证长期供应,第五代电动传动系统进一步优化升级。


在共享出行领域,宝马推出Now family服务生态系统,在华推出汽车分时租赁服务,获得中国网约车牌照,与戴姆勒合并共享出行业务。


投资策略:宝马在ACES领域扩张有力,于2021年推出的BMW iNEXT有望引领高端汽车市场。宝马科技公司基因逐步显现,创新动力强劲,有望支撑其技术领先地位。


风险提示:新推出的产品销量不及预期;在新技术领域投资规模较大,短期内无法实现盈利,对企业利润造成压力。

一、铸造根基:占据电动汽车先发优势,在华扩张有力 


1.1 产品注重燃油消耗和排放,推进模块化/平台化策略 

宝马在早期就启动EfficientDynamics计划,目标是采用各种创新措施在降低燃油消耗和排放的同时提升动力。EfficientDynamics技术涵盖高效内燃机、动力传动系统、智能轻量化结构、空气动力学和能源管理等多个技术领域,融合共轨喷射、制动能量再生、电动助力转向、自动启停功能等多项技术于一体,在大幅提升燃油经济性的同时保留宝马注重的驾驶乐趣。宝马特别使用碳纤维赋予车辆轻量化特性。2009年,宝马与西格里集团建立合资企业大规模量产碳纤维。随着BMW i3和BMW i8的推出,宝马成为第一家大规模应用碳纤维材料的汽车制造商。2016年,宝马推出EfficientDynamics NEXT以进一步改进内燃机。随着宝马在EfficientDynamics技术上的不断革新与宝马电动汽车进入市场,宝马车辆每公里二氧化碳排放量在2010年至2018年下降13.5%。

宝马持续推进模块化和车辆架构的通用化,减少产品组合的复杂性。2010年,宝马开始探索为汽车的前轮驱动系统和四轮驱动系统开发联合架构的可能性,在较小的车型中使用前轮驱动系统,并推进模块化策略。2014年,宝马宣布未来将在两种类型的架构上生产车辆,一个平台适用于后轮和四轮驱动的BMW车型,另一个平台适用于前轮和四轮驱动的BMW和MINI车型,两种车辆架构的应用增强了BMW和MINI品牌之间的协同作用,使标准化模块部件的应用成为可能。宝马在早期开发电动汽车时,就致力于设计灵活的汽车架构和模块以实现不同动力传动系统的无缝集成。早在2010年,宝马就决定在未来十年内为所有车型提供所有类型驱动系统。2015年,宝马将插电式混合动力汽车集成到两种架构中,2021年随着BMW iNEXT的推出纯电动汽车也将集成至宝马车辆架构中。宝马高度灵活的架构可支持燃油车、插电式混合动力汽车、纯电动汽车各驱动系统车辆的生产,从而避免其在工厂和设备上重复投资,同时快速有效地调整电动和传统车辆系列以适应不断变化的需求。当宝马在2021年开始过渡到灵活的车辆架构时,将有多达50%的车型停产,这使其专注于客户最想要的产品。有别于大众和奔驰建造纯电动车专属平台,宝马采取改造现有平台容纳不同驱动系统的策略,表明其电动汽车领域发展思路:不投注于单一技术,而是在技术路径之间实现最大的协同效应和最小的复杂性。


1.2深耕中国市场,保持全球均衡增长

宝马专注于欧洲,中国和美洲三大市场,致力于实现全球均衡增长。2018年宝马生产网络扩展至14个国家的30个地点,在全球十个地点生产电气化车型。自2013年以来中国市场是宝马最大单一市场,销量稳步增长,除2015及2016年外增速均超平均水平。宝马全球生产网络扩张遵循明确的原则:生产跟随市场(production follows the market)。中国市场的增长空间吸引宝马大量投资。

宝马采取“in China, for China”的战略,华晨宝马是宝马在中国市场取得成功的基石。2003年宝马与华晨汽车共同设立华晨宝马汽车合资公司,面向中国市场生产和销售宝马汽车。2014年,宝马集团和华晨汽车集团在合同到期前四年延长合资协议至2028年(从2018年到2028年),从而进一步深化合作。2018年10月,宝马宣布与华晨宝马延长合资协议至2040年(从2018年到2040年)。同时,宝马集团计划将其在华晨宝马的股份从50%增至75%,双方签署了相关协议。2019年1月,股权转让交易获得华晨汽车股东大会的批准。该交易仍有待相关监管部门审批,最晚将于2022年达成,届时将取消乘用车外资股比限制。此举凸显了宝马对中国乘用车市场未来发展的信心。

宝马集团预计中国电动汽车需求将强劲增长,在中国电动汽车市场布局加码。2018年10月,宝马宣布对华晨宝马投资超30亿欧元以扩大产能,铁西工厂产能将增加一倍。凭借其高度灵活的生产系统,铁西的新工厂将能够实现纯电动,插电式混动和传统动力传动系统车型的共线生产,配合现有的发动机厂和电池厂,铁西将形成完整灵活的电动汽车生产系统。大东的邻近工厂也将进行进一步的改造和扩建。2020年后华晨宝马工厂年总产能将逐步增加至65万辆。2020年华晨宝马将为全球市场生产纯电动车BMW iX3,该项合作的意义超越了宝马现有的“in China, for China”战略。2018年10月,宝马集团和长城汽车签署协议,在中国建立50:50合资企业生产MINI电动汽车。除MINI电动汽车外,该合资企业还将生产长城汽车的电动汽车。与华晨宝马和长城汽车紧密合作有望助力宝马电动汽车在中国获取更多市场份额。


宝马在中国工厂推进工业4.0的应用。2017年华晨宝马大东工厂扩建采用高度先进的技术和新的可持续性标准,在数据采集分析、智慧物流、自动化创新和协作系统等领域实现能力提升。例如,凭借3D数字模拟技术,安装在压力机工厂中的直接驱动伺服压力机可以极高的质量标准加工铝,光学激光扫描仪扫描车身可在几秒钟内验证加工质量。使用车辆识别号,可以跟踪大东工厂的各个组件,操作流程和机器。宝马工业4.0在全球生产网络的应用在带来成本效益的同时,将有助于其在全球提高产品质量标准。


1.3 迅速把握趋势,启动战略转型

1.3.1 Number ONE战略划起点

2007年,宝马进行战略调整,启动Number ONE战略为其长期发展制定路线图。Number ONE战略拥有四大支柱:增长(growth)、塑造未来(Shaping the Future)、盈利能力(Profitability)、接近技术与客户(Access to Technologies and Customers)。Number ONE战略目标分为三个阶段实施,初期,宝马注重其盈利能力对投资和增长的支持作用,目标是通过一系列降本增效的措施到2012年将盈利能力提升到一个新的水平,即实现汽车业务8%-10%的息税前利润率(EMIT margin)。中期目标是在2016年汽车销量突破200万。最终目标是到2020年成为高端产品和高端个人出行服务的领先供应商。2010年至2018年宝马成功将息税前利润率保持在8%-10%之间。


Number ONE战略突出的贡献在于为宝马在电动汽车领域的先发优势奠基。作为Number ONE战略的一部分,宝马启动“Project i”项目在电动汽车领域开发具体的解决方案,该项目完全独立甚至可以超过宝马当前的架构。2011年,“Project i”转变为宝马子品牌BMW i,创立子品牌的目的是利用可持续性提升其品牌价值。此后宝马开始在子品牌BMW i下将电动汽车推向市场,BMW i成为宝马众多技术的创新平台。

1.3.2 NUMBER ONE> NEXT战略谋未来

2016年,宝马宣布其已经成功地从领先的高端汽车制造商发展成为领先的高端出行服务供应商,并启动面向未来的新战略Number ONE> NEXT。Number ONE> NEXT战略包括四大要素,并确定了盈利能力、品牌和设计、产品、技术、客户体验&服务以及数字化六个关键领域。其战略的转变基于其对趋势的全面分析,宝马认为新兴技术改变了汽车行业的价值链,价值创造正在从硬件转向软件和服务,传统汽车制造商面临来自行业外的竞争对手,这些科技对手拥有雄厚财力和创新的商业模式,外部竞争压力促使宝马加速转型。


在Number ONE> NEXT战略中,传统业务仍发挥重要作用,盈利能力与未来投资的平衡是重点,因此宝马将汽车市场的目标息税前利润率继续设定在8%至10%之间。一方面,宝马采取扩大高利润中高端细分市场产品组合的策略,如推出更多BMW X系和BMW M系的产品。另一方面,宝马注重内部效率的提升。2017年宝马推出Performance NEXT计划,目标是到2022年底通过降本增效达成120亿欧元的潜在收益。在产品层面,宝马将数字技术应用于研发,使新车型的开发周期减少三分之一,数字模拟和虚拟验证技术将在2024年之前帮助宝马减少大约2500辆原型车需求。在组织结构层面,宝马向更精简的流程和更高效的结构转变,2019年4月1日起宝马、MINI和劳斯莱斯汽车品牌的销售部门合并,此举不仅有利于提高效率还将为客户带来一致的品牌体验。


宝马的目标是成为一家高端出行领域的领先科技公司。2016年,宝马重组研发部门,专注于两个关键领域:一是驱动技术,开发搭载48伏系统的EfficientDynamics ICE(内燃机)以及电动汽车,二是数字化,重点是网联化、人工智能和自动驾驶技术领域。获益于此前成功实施的“Project i”,宝马启动了“Project i 2.0”以巩固其在自动驾驶领域的领先地位,将重点置于高清数字地图、传感器技术、云技术和人工智能等决定性领域。

二、塑造未来:重点扩展电动汽车和自动驾驶领域

作为NUMBER ONE> NEXT战略的一部分,宝马集团专注于D + ACES领域:设计(Design)、自动驾驶(Autonomous)、智能互联(Connected)、电动汽车(Electrified)、共享出行服务(Services)。宝马不仅致力于在这些领域取得领先地位,还注重各领域创新的集成。2021年宝马将推出创新先锋BMW iNEXT, iNEXT将结合宝马在ACES四大领域的关键技术,有望引领宝马进入新时代。


2.1自动驾驶

自2006年以来宝马致力于实现高度自动化驾驶。2016年宝马推出的全新BMW 7系配备立体声摄像头和五个雷达传感器,可实现在高速公路上的车道保持和自动跟车功能,行驶速度高达210公里/小时。同时,全新BMW 7系能够自动进出车库和停车位,从而实现遥控停车功能。此后,宝马将自动驾驶技术转移至BMW 5系等其他车型。将于2021年推出的iNEXT将实现3级高度自动驾驶量产,同时,宝马还将使用iNEXT车队测试城市地区的4级和5级自动驾驶。2019年3月,宝马推出D3高性能数据平台,D3平台每日可收集超过1.500 TB的原始数据,存储容量超过230 PB,拥有超过100,000核和200多个GPU(图形处理单元)的计算能力,构成了高度全自动驾驶功能开发和验证的基础,以确保2021年BMW iNEXT中提供的3级自动驾驶系统的安全性和可靠性。

2018年4月,宝马位于慕尼黑的自动驾驶研发中心正式启用。自动驾驶研发中心集成了宝马在车辆网联和高度/全自动驾驶领域的专业知识。研发中心涵盖从软件开发到批量生产各流程,应用敏捷工作方法(agile working methods)。小型跨学科特色团队独立地使用端到端方法处理各个子流程,高度的灵活性使团队能够快速有效地对新需求做出反应,从而加快了整个软件开发过程。


宝马布局高精度数字地图,助推5G基础设施发展。2015年宝马集团联合奥迪公司和戴姆勒公司完成对高精度数字地图供应商HERE的收购。HERE可连接汽车及其车载传感器生成有关汽车周围环境的信息,基于宝马、奥迪和戴姆勒的联网汽车,HERE能够进一步收集高质量的基于位置的数据,为加速开发HERE定位平台提供巨大的潜力。2016年奥迪股份公司、宝马集团、戴姆勒股份公司、爱立信、华为、英特尔、诺基亚和高通公司宣布成立“5G汽车联盟”。该联盟将开发、测试和推广车辆通信解决方案,以支持自动驾驶、车载信息娱乐功能和智能城市交通等应用,满足社会的网联化和道路安全需求。


宝马认为灵活而可扩展的长期合作伙伴关系是推动自动驾驶技术发展的关键,因此宝马与多家汽车制造商和IT企业合作开发自动驾驶技术宝马与英特尔、Mobileye和菲亚特克莱斯勒汽车共建自动驾驶平台。2016年7月,宝马集团、英特尔和Mobileye 达成合作开发3-5级的自动驾驶解决方案,目标是在2021年之前将高度自动化驾驶的解决方案投入批量生产。2017年8月菲亚特克莱斯勒汽车加入该平台。各个合作伙伴的紧密合作有利于发挥各方的优势和资源从而实现协同效应,提高开发效率并缩短产品研发周期。英特尔为连接数十亿包括汽车在内的智能连网设备提供全面的技术组合,为了应对城市环境中自动驾驶汽车所需的复杂工作负载,凭借从“凌动(Atom)”到“至强(Xeon)”的处理器芯片,英特尔可提供强大的计算能力,无需重写代码即可提供高达100 teraflops的节能性能。Mobileye作为以色列智能汽车安全设备厂商,其EyeQ5芯片整合至英特尔计算平台上,可提供世界领先的图像处理技术。此外,Mobileye道路体验管理(REM)技术提供实时精确定位和驾驶场景模型。菲亚特克莱斯勒汽车则为合作提供工程技术和其他技术资源,以及其在北美的影响力。


宝马与百度合作加速中国自动驾驶技术发展,获得上海路试牌照。早在2014年,宝马就与百度合作开发原型测试车辆,用于中国道路上的高度自动化驾驶试验。2018年5月,宝马获得上海自动驾驶路试牌照,成为第一家在中国获得自动驾驶路试许可牌照的国际整车制造商。2018年7月宝马与百度签谅解备忘录,宝马集团将加入百度开发的Apollo自动驾驶平台。宝马与百度的合作有望克服自动驾驶领域实施速度和监管框架方面的区域差异,推动中国客户的自动驾驶愿景向现实转变。


2019年7月,戴姆勒和宝马集团签署了长期战略合作协议。双方将联合开发下一代自动驾驶技术,包括驾驶员辅助系统,高速公路上的自动驾驶和自动停车(所有SAE Level 4)。此外,双方计划将合作拓展到城市地区的更高自动化水平。预计从2024年起,该技术将应用于私人客户的乘用车系统。两家公司将在各自的系列产品中独立实施这些技术。这次合作将有1200多名专家在一起工作。


2.2智能互联

宝马为客户提供全方位的数字服务生态系统。2014年,宝马推出的新BMW7系可提供联网服务,使宝马成为第一家提供汽车创新数字服务的汽车制造商,客户可从ConnectedDrive商店直接预订和支付服务,如实时交通信息和在线娱乐产品。2016年宝马推出BMW Connected应用程序,为客户提供行程管理和远程车辆控制等数字服务。2018年,宝马推出全新车载信息娱乐系统BMW iDrive 7.0,新的车载信息娱乐系统更迎合驾驶员的个性化需求,提供语音、触屏和手势控制等人机交互体验。自2019年3月起基于人工智能技术打造的BMW车载语音助手系统上线,该系统提供定期远程软件升级,通过学习驾驶员的偏好实现驾驶员与车辆的智能交互。2019年,宝马已将亚马逊Alexa、天猫精灵、Google智能助理等车载服务整合入车辆。2019年6月25日,宝马宣布未来将推出myBMW数字生态系统,集成所有宝马集团的出行服务和产品,产品和服务将分为“My Car”,“My Life”和“My Journey”类别,为客户提供丰富产品组合的单一入口。宝马集团将于9月12日至22日在法兰克福举行的IAA汽车2019汽车展上展示myBMW的更多细节。2021年,BMW iNEXT将搭载自然交互功能(BMW Natural Interaction),新系统将结合最先进的语音控制、手势控制和注视识别技术。


宝马设立软件开发合资企业,加速扩展其在数字服务和产品开发领域的能力。2018年,宝马与CRITICAL Software扩大合作范围,设立合资公司Critical TechWorks,开展信息娱乐和数字服务相关领域的跨学科合作。Critical TechWorks将致力于开发车联网技术,云技术以及企业流程的数字化技术等领域。同时宝马还增加了全球IT和软件开发员工数量。2018年,宝马与百度签署协议在车联网领域展开合作,进一步扩展BMW Connected应用并整合中国的数字生态系统。这些举动显示宝马集团正在积极参与塑造汽车行业的数字革命,并向科技公司转型。


宝马采取与创业公司紧密合作的战略以支持其技术领先地位。2011年,宝马创立BMW i Ventures风险投资基金。成立之初,风险资本为1亿美元,总部位于纽约,主要关注出行服务和电动汽车领域。2016年,BMW i Ventures风险投资基金扩展至5亿欧元,并将总部迁往硅谷,投资领域扩展至传统汽车价值链以外的领域,涵盖自动驾驶,汽车数字化和云技术,电动汽车,人工智能和大数据等领域。BMW i Ventures拥有相当大的自主权,能够快速做出投资决策。截至2019年6月,BMW i Ventures实施了38笔投资,其中4笔已退出,1笔已IPO。风险投资为宝马集团提供了外部创新渠道,有助于宝马快速识别和响应市场发展趋势,加快转型步伐。


2015年,宝马成立BMW Startup Garage以寻求与创业公司合作的机会。创业公司可以在线申请BMW Startup Garage,经过筛选的初创公司随后将参与为期数月的孵化项目,项目的核心是开发与宝马相关的功能原型和应用程序。有别于风险投资,这种模式被称为“风险客户(venture client)”:在早期,许多创业公司还没有适销对路的产品,在这个高风险阶段,宝马可作为新创公司的客户帮助新创公司验证其产品。脱颖而出的创业公司将与宝马开展更多基于尖端技术的后续合作项目。BMW Startup Garage每年与来自世界各地的1500多家创业公司进行对话,评估600到800个创业公司,并决定是否纳入BMW Startup Garage计划。截至2019年5月已有超过50家新创公司完成了该项目。凭借BMW Startup Garage宝马能够在早期挖掘创业公司的创新潜力,在技术投入使用之前获得为宝马产品和服务定制技术的机会。

宝马加速在人工智能领域的布局,布局覆盖整个价值链。2016-2018年,BMW i Ventures在人工智能领域实施了4笔投资。投资标的涵盖两个方向:一是在价值链前端产品研发端整合AI技术,推动自动驾驶技术进步,二是在价值链后端生产和销售端整合AI技术,推动工业4.0应用,强化对客户的理解。


2.3电动汽车

2018年,宝马计划到2025年提供25款电动车车型,其中12款为纯电动车,预计到2025年电动汽车将占销售额的15-25%。2019年6月25日,宝马加快了其在电动汽车领域扩张的节奏,宣布将在2023 年提前实现2025 年的目标。宝马预计到2025年,其电动汽车销量每年平均增长30%,到2021年,宝马电动汽车销量将比2019年增加一倍。凭借高度灵活的车辆架构和全球生产体系,宝马集团将能够在单一生产线上生产纯电动(BEV),混合动力(PHEV)和传统动力(ICE)传动系统的车型。凭借灵活的共线生产策略,宝马快速响应需求增长的能力得到强化。

开设电池工厂,成立电池研究中心。宝马全球电动汽车所需的电池来自德国丁格尔芬,美国斯帕坦堡和中国沈阳的三家电池厂,其中丁格尔芬工厂作为电力驱动系统技术中心在电池生产网络中发挥着主导作用。2018年10月宝马集团、诺斯沃特和优美科成立联合技术联盟,为欧洲电动汽车工业化电池的持续发展构建完整和可持续的价值链。2019年11月,宝马成立电池技术研究中心,宝马计划到2030年将电池的能量密度增加一倍。宝马专门建立电池技术中心以集成其在电池领域的所有内部专业知识,研究涵盖材料选择、电池设计、电池系统集成、可制造性和生产技术等整个价值链。宝马认为无论是否自产电池,掌握电池领域的专业知识对宝马而言都非常重要。凭借其专业知识,宝马可以要求潜在供应商按照其规格生产电池。


加强优秀电池企业的合作。2018年7月宝马与宁德时代签订价值40亿欧元的长期电池供应合同,宁德时代将在德国建厂,并从2021年开始为宝马iNEXT提供电池。2019年11月份将订单增至73亿欧元(其中宝马集团为45亿欧元,宝马中国生产基地为28亿欧元,合同期限从2020年至2031年)。与三星SDI签署了其第五代电动传动系统的长期供应合同(合同至2031年),价值29亿欧元。宝马从澳大利亚、摩洛哥采购钴和锂,并提供给宁德时代和三星SDI。


宝马集团正在开发的第五代电动传动系统进一步优化升级。该系统中电动机、变速器和电力电子设备集成在一个独立电驱动部件中,凭借其紧凑的设计,这种高度集成的新组件比前几代中使用的三个独立组件占用的空间要小得多。其模块化概念意味着它还具有可扩展性,可针对各种不同的车型需求进行修改,使新型电动传动系统组件更易安装在不同的车型中,从而提高灵活性。将电动机,变速器和电力电子器件集成到单个部件中使用更少的部件,因此节省了成本。此外电动机不再需要稀土,使宝马能够减少对稀土的依赖。第五代电动传动系统将于2020年首次安装在BMW iX3上。2019年6月,宝马与捷豹路虎宣布将合作开发第五代电动传动系统,合作基于双方对新一代电动驱动装置的要求相匹配,有望帮助宝马缩短研发周期同时降低成本。


宝马致力于成为电气化出行服务的系统提供商,拥有覆盖私人家庭、高速公路、城市多种场景的充电设施。自2013年以来,宝马集团已与全球合作伙伴实施了50个项目,并已安装了15,000多个公共充电站,包括在宝马经销店建立充电基础设施。2017年宝马集团与其他合作伙伴共同成立了合资企业IONITY,这是一种泛欧洲的大功率充电网络,可实现长距离电动出行。为此,IONITY将在2020年之前沿欧洲主要交通轴建设和运营约400个快速充电站,充电容量将达到350 kW。宝马计划到2021年将在德国安装超过4100个充电站,新的充电基础设施更方便宝马集团的员工能够在工作场所为车辆充电,其中大约一半的充电站也会向公众开放。

宝马集团已成为电气化车辆的主要供应商,截至2018年年底,超过35万辆宝马电动汽车已交付客户(130,000辆纯电动车和超过22万插电式混合动力车),预计2019年年底这一数字将超过五十万辆。2016年至2018年,宝马电动汽车销量年均复合增速为51.7%。

2.3.1 插电式混合动力汽车(PHEV)

2013年,宝马推出第一款量产插电式混合动力车BMW i8,BMW i8将跑车的性能与小型车的燃油经济性相结合,在市场广受欢迎。2014年,宝马首次将BMW i品牌的技术集成至核心车型,推出BMW X5 xDrive40e iperformance。随后,宝马在iperformance品牌下推出多款核心车型插电式混合动力车型,覆盖MINI到全尺寸豪华车型的BMW 7系。2018年,全新BMW i8 Roadster和BMW i8 Coupé上市,两款车型采用第四代BMW eDrive技术,续航里程提高40%以上。到2020年年底,宝马将拥有十多款配备第四代电动传动系统技术的新车型或改装车型。

2.3.2 纯电动汽车(BEV)

宝马于2008年开始先后在全球范围内测试MINI E和BMW Active E,2010年MINI E在中国进行路测,使宝马成为第一家在中国测试电动汽车的高端汽车制造商。2013年,宝马推出第一款量产纯电动车BMW i3。BMW i3独特的汽车架构包含“寿命模块(life-module)”和“驱动模块(drive-module)”,首次在批量生产中使用碳纤维,较少的组件和并行操作使其相比于同尺寸的汽车制造时间缩短一半。上市首年, BMW i3就跻身全球纯电动车销量前三,五分之四的BMW i3买家是宝马的新客户,从而奠定了宝马在电动汽车市场的有利地位。


2018年后,宝马加速开拓纯电动汽车市场,将纯电动传动系统集成到核心品牌中:2019年,宝马将推出第一款纯电动MINI,宝马与长城汽车设立的合资企业将在中国生产该款车型。2020年宝马BMW iX3将搭载第五代电动传动系统,在中国沈阳工厂生产并出口全球市场。2021年宝马将推出BMW i4和BMW iNEXT,BMW i4和BMW iNEXT分别在宝马慕尼黑工厂和宝马丁格尔芬工厂生产。因此,到2021年宝马集团将拥有五款纯电动车型。BMW iNEXT不仅是一款的新的车型,也是宝马未来的模块化系统,其续航里程达600公里,适用于短距离和长距离的日常驾驶需求。


2.4.3混合动力汽车(HEV)

2010年,宝马首款混合动力汽车BMW ActiveHybrid X6和BMW ActiveHybrid 7系上市,与使用内燃机的同类汽车相比,宝马混合动力汽车将燃油消耗减少20%。2011年,BMW 5系也推出混合动力版本。2012年宝马推出新一代BMW ActiveHybrid技术,配备BMW双涡轮增压技术的六列直列式发动机在提升动力的同时减少排放,电动机的功率为40千瓦/ 55马力,并通过高压锂离子电池供电,搭载该技术的第二代BMW ActiveHybrid 7和BMW ActiveHybrid 3推出。2013年宝马混合动力汽车配备定制的主动驾驶辅助系统,从而优化了内燃机和电动机之间的相互作用。此外,在轻混领域,到2025年宝马所有带内燃机的车辆都将配备12伏和48伏能量回收系统。

2.4.4燃料电池电动汽车(FCEV)

宝马与丰田汽车合作开发燃料电池汽车。2011年,宝马与丰田宣布开展合作。2012年,宝马与丰田进一步深化合作,在燃料电池、运动跑车、轻量化技术和锂电池等四个领域建立长期战略合作伙伴关系。2015年,宝马表示其正在测试小批量的BMW 5系燃料电池汽车,2016年,该测试车辆已完成700公里的测试里程。宝马认为在无排放长途驾驶领域,采用氢燃料电池技术的电动汽车具有巨大的潜力,但是必要的加氢站基础设施和生产设施仍未到位,宝马正在加速建立燃料电池汽车的生态系统,氢燃料电池技术的大规模量产将在未来十年内变得可行。宝马计划在2021年实现燃料电池汽车的小批量生产从而进入燃料电池汽车市场,并在2025年大规模量产。


2.4共享出行

宝马为城市交通搭建整体生态系统。2011年,宝马集团与汽车租赁公司Sixt SE设立合资公司DriveNow,在欧洲推出高端汽车分时租赁服务。2012年宝马在旧金山推出DriveNow,DriveNow快速扩展至欧洲和美国的其他城市。2015年纯电动BMW i3加入DriveNow车队,该项战略将汽车分时租赁服务与电动汽车结合,帮助宝马提高电动汽车在市场的接受度,同时推进公共充电基础设施的建立。宝马集团于2015年成立城市交通研发中心,专门为城市开发可持续的出行解决方案。基于DriveNow商业模式的成功,2016年宝马在美国推出ReachNow汽车共享服务,除分时租赁服务外,ReachNow还提供网约车服务、连续多日租车服务和私人车辆共享租赁服务等个性化服务,与Car2go、优步和Lyft展开竞争。

宝马在中国推出汽车分时租赁服务,获得中国网约车牌照。2017年宝马集团与上汽集团EVCARD合作,以联合品牌“ReachNow Powered by EVCARD”在中国成都投放100辆纯电动BMW i3,推出高端电动汽车分时租赁服务。EVCARD的APP与宝马的汽车共享技术相结合,使用户可以轻松完成汽车预订至付款的全过程。2018年12月,宝马宣布其成为在中国第一家获得网约车服务牌照的外资公司。宝马将以高端出行服务品牌ReachNow在四川成都推出网约车服务,初期将投放200辆BMW 5系车,其中一半是插电式混合动力汽车。


宝马与戴姆勒合并共享出行业务。2019年2月,戴姆勒与宝马正式将双方旗下的汽车共享(CarSharing),乘车(Ride-Hailing),停车(Parking),充电(Charging)和多式联运服务(Multimodality)合并,双方各持有合资公司50%的股份。两家公司将共同投资超过10亿欧元用于进一步扩大其全球业务。戴姆勒与宝马的14个品牌组建成一个无缝集成的可持续生态系统,形成五个合资项目,为客户提供最全面的出行解决方案。双方的愿景是在未来为客户提供电动自动驾驶车辆,车辆可以自动充电和停放,并与其他运输方式集成。

三、投资策略

宝马铸造其根基,在产品端,宝马发展EfficientDynamics技术,采取多种创新措施降低燃油消耗和排放,特别在碳纤维应用上表现突出。同时,宝马在电动汽车开发早期就引入模块化和车辆架构的通用化策略,实现传统汽车和电动汽车的共线生产。在市场端,宝马加码中国市场,提高华晨宝马股比,与华晨汽车延长合资协议并扩大产能,与长城汽车联合生产MINI电动汽车,预期宝马电动汽车将持续在中国落地。在战略层面,NUMBER ONE> NEXT战略支持其向科技公司转型。


在ACES领域,宝马重点扩展电动汽车和自动驾驶领域。在自动驾驶领域,宝马设立自动驾驶研发中心,布局高精度数字地图,助推5G基础设施发展,与多个合作伙伴共同开发自动驾驶技术。在智能网联领域,宝马加速构建数字服务生态系统,推出第七代车载信息娱乐系统和车载语音助手系统,设立软件开发合资公司,与创业公司紧密合作。在电动汽车领域,宝马技术路线集中于插电式混合动力和纯电动,积极树立电池领域研发能力,保证长期供应,第五代电动传动系统进一步优化升级。在共享出行领域,宝马推出Now family服务生态系统,在华推出汽车分时租赁服务,获得中国网约车牌照,与戴姆勒合并共享出行业务。


我们认为,宝马在ACES领域扩张有力,于2021年推出的BMW iNEXT有望引领高端汽车市场。宝马科技公司基因逐步显现,创新动力强劲,有望支撑其技术领先地位。

四、风险提示

新推出的产品销量不及预期;

在新技术领域投资规模较大,短期内无法实现盈利,对企业利润造成压力。




大众集团:各品牌协同作战,新业务多元布局

摘要

本篇报告梳理了大众近年来的战略规划,公司采取多种措施提高运营效率,加大对东亚市场的重视度;面对行业变革,加大对新兴领域的投资。


核心观点

提出TOGETHER  2025战略,提高企业效率。大众提出TOGETHER 2025战略,为了提高企业销量,大众实施大规模集团组织架构调整,增强业务部门独立性,为大众集团“瘦身”:将集团划分为六个运营单位和中国地区;强化集团层面的监督、控制和协调职能,将核心运营职能分配给各个品牌;整合商用车品牌;重组零部件业务。2019年大众升级提出TOGETHER 2025+战略,将大众的模块目标、功能领域以及品牌和地区的细分目标协调一致。


推进数字化运营,强化模块化优势。大众在运营方面贯彻数字化改革,在工业4.0时代向数字化企业转型,在工业生产领域,大众汽车与亚马逊和西门子合作开发大众工业云。平台化战略构造大众核心优势,大众在原有MQB生产平台的基础上开发专为大规模生产电动汽车而设计的专属纯电动模块化平台MEB,有望快速落地扩张,显著降低电动汽车生产成本,推动电动汽车渗透大众市场。


加大在华投入,提高印度市场重视度。大众非常重视亚太地区的扩张,乘用车领域,在中国市场瞄准SUV和入门级市场,加速在华新能源领域的投入,商用车MAN公司在中国合资建立企业。大众预测印度有望成为第三大汽车市场,在印度提出印度2.0计划大力发展当地的汽车业务。


增加对新兴领域投资,电动化与数字化加速发展。

在电动汽车领域,大众汽车集团汽车电气化计划全面加速,在电池领域树立核心优势,各品牌加速推出电动汽车新车型。

在智能互联领域,大众汽车正在整合内外部资源开发“两云”,预期未来将使大众集团整体受益,各品牌在智能互联领域均纵深扩展。

在自动驾驶领域,奥迪品牌作为该领域的开拓者设立自动驾驶技术子公司,为整个集团的品牌和车辆开发自动驾驶技术,推出第一款3级自动驾驶量产车奥迪A8,从而在自动驾驶领域获得领先地位。

在共享出行领域,大众布局节奏加快,投资以色列网约车应用程序Gett,设立出行服务公司MOIA,推出纯电动汽车分时租赁服务。


投资策略:我们认为,大众集团战略明晰,转型到位,在电动汽车和自动驾驶等领域处在行业领先地位,有望在新一轮汽车工业的变革胜出。


风险提示:对中国市场依赖度较高,其他市场发展不及预期;新能源产品盈利能力不如燃油车。

一、战略转型到位,平台化策略和亚太市场扩张


1.1集团战略全面转型

1.1.1“TOGETHER Strategy 2025”重整旗鼓

经历柴油门危机后,大众重新审视自身的业务和结构。2016年大众启动“TOGETHER Strategy 2025”战略,目标是成为全球领先的可持续出行服务供应商。大众认为汽车行业处在下一次创新飞跃的风口,不仅仅是汽车本身将在未来几年内发生巨大变化,出行服务也被客户重新定义。因此,“TOGETHER Strategy 2025”战略为大众汽车面向未来的变革铺平道路。该战略拥有激励客户,卓越雇主,环保、安全和诚信和有竞争力的盈利模式四大目标。同时聚焦于核心业务转型、创造出行解决方案、强化创新文化和确保资金充足四个要素,四个要素构成连贯的整体:核心业务和新出行解决方案业务的转型是未来发展的基石,但只有在集团内部建立真正的创新文化,并且有充足的利润为这一切提供资金来源,那么前两者才会取得成功。同时,大众将四个行动领域与集团层面的15个关键战略举措相结合,后发展为16个措施,覆盖各业务领域和价值链。

大众认识到过于复杂的集团流程导致决策缓慢和重复工作,并且阻碍其及时掌握市场趋势和客户动向,因此,大众实施大规模集团组织架构调整,增强业务部门独立性,为大众集团 “瘦身”。1)大众汽车集团划分为六个运营单位和中国地区,其中根据客户群或价格区间将乘用车品牌分为Volume、Premium、super premium三大集团,体现了大众以客户为中心的战略思想,不同细分市场的品牌集成能帮助大众在不损害品牌价值的同时进一步实现研发和销售领域的协同效应。2)强化集团层面的监督、控制和协调职能,将核心运营职能分配给各个品牌,如奥迪品牌的CEO负责集团销售,保时捷品牌的CEO负责集团生产,集团层面专注于各品牌间在模块化、产品组合、工厂跨品牌员工队伍、采购、汽车电子和车辆IT等领域的协同效应,这突出了大众“精益集团助推强势品牌(a lean Group drives strong brands)”的理念。3)整合商用车品牌,进入资本市场,2015年,大众将中型和重型商用车业务合并到大众卡车和巴士(Truck&Bus GmbH),从而将MAN和斯堪尼亚等商用车品牌集成至同一控股公司,2018年大众卡车和巴士更名为TRATON GROUP,2019年TRATON GROUP实施IPO,商业车业务的重组不仅使跨品牌的组件平台和联合采购成为可能,还将为商务车打开车联网和自动驾驶等新领域提供更大的空间,规模经济效应将助推大众实现商用车领域全球冠军的目标。4)重组零部件业务,自2019年1月起零部件业务成为大众汽车集团旗下的独立公司实体,不同品牌的全球零部件业务被整合为同一系统,零部件业务部门承担开发和生产电动汽车战略性部件的责任,包括为MEB平台制造各种电子元件和开发电池价值链整体领域,该举可能进一步降低电动汽车生产成本,增强大众在电动汽车领域的竞争优势。新的集团架构体现了大众汽车在不同品牌整合领域的丰富经验。

在人事管理方面,大众强化高层管理人员结构,提升其国际化水平和创业精神,为转型打好基础。大众转变高层管理人员的结构和培养体系,2018年大众重新调配集团近40个高层职位,同时以更加精确和系统的方式培养高层管理人员的技能,发起全集团近400名管理人员参与的职业发展计划。此外,大众还修改管理层薪酬制度,将公司价值作为界定管理层绩效和薪酬的关键指标,从而强化集团理念和共同成就。

1.1.2“TOGETHER Strategy 2025+”战略升级

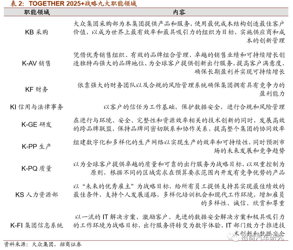
TOGETHER 2025战略卓有成效,2019年大众升级集团战略,提出TOGETHER 2025+战略,提出新的愿景“为后代塑造未来出行(shaping mobility-for generations to come)”。TOGETHER 2025+战略将大众的模块目标、功能领域以及品牌和地区的细分目标协调一致。在战略实施期间,大众将通过电动汽车、智能网联和自动驾驶,使汽车清洁、安静、智能和安全,提供全新的驾驶体验。该战略制定了五大行动领域和九个功能领域,五大行动领域以可量化的KPI为基础,涵盖了原始“TOGETHER Strategy 2025”战略中的16个集团计划中的部分计划。


TOGETHER Strategy 2025+战略分品牌和区域实现创新、可持续发展和盈利能力的提升,各品牌和区域均设定其品牌战略:


大众汽车提出TRANSFORM2025+战略,重塑乘用车品牌。通过其领先的批量制造商基础,重新调整产品战略,开展第一阶段SUV攻势和第二阶段电气化浪潮,成为电动汽车的全球市场领导者,率先拓展汽车新兴业务,创造更广泛的收入基础。大众将持续进行2015年宣布的SUV攻势。截至2018年,紧凑型Tiguan已成为全球十大畅销车之一,途锐也取得了不错的销售,高尔夫的SUV T-Roc在2017年底推出后也取得了良好的开端,2018年上市的T-Cross凭借超高的性价比和小巧紧凑的车身补充了大众汽车SUV产品组合,计划在2020年推出的ID Crozz是大众汽车首款全电动SUV。大众预计北美、南美以及中国市场的SUV增长尤为强劲。


奥迪逐步实施“重新定义奥迪的未来”战略。坚持发展电动汽车和智能网联,在高端市场竞争环境中提供最强大的电动车型产品组合并在未来十年每年销售100万辆电动汽车。创造开放的数字生态系统和可持续发展经营模式,到2025,将奥迪汽车生产和使用周期的二氧化碳排放量减少30%。

西亚特将树立独特的竞争优势。定位于年轻群体的入门级市场,强调西亚特的品牌独特性,使业务全球化,重新设计业务模式,打造能够快速适应环境变化的组织结构和流程,保持在欧洲年轻群体市场的占有率,将西亚特品牌价值推向更高水平。


保时捷将实施“塑造跑车的未来”战略。在保持可持续性的同时,将品牌的历史和价值与创新技术相结合,包括电动汽车和智能网联等技术,塑造独特的未来运动型汽车,实现价值增长和创新技术的可持续发展。


斯柯达为个人出行创造创新的出行解决方案。通过开创性和可持续的产品和服务激励现有和潜在客户,利用专业知识为未来创造最佳的出行解决方案。


大众商用车的战略重点是为客户提供世界领先的运输解决方案。大众商用车的集团目标是成为低排放和零排放轻型商用车的领先供应商,提供综合运输解决方案,关注自动运输技术的发展,提高客户在商业领域的盈利性。

TRATON GROUP通过跨品牌共享平台建立世界领先的商用车业务。TRATON GROUP整合了Scania、MAN和Volkswagen Caminhõese Ônibus等商用车品牌,在技术方面利用共享平台上的跨品牌工作为动力传动系统的核心组件创造协同效应,以创新领导者的身份激励客户,目标是成为商用车领域全球冠军。

大众汽车金融服务是大众提供更好的出行产品和服务的关键。大众汽车金融服务作为经销商和客户的合作伙伴,为不同的利益相关者履行关键职能,为客户提供具有吸引力的产品,包括融资、租赁、保险、车队管理和智能网联服务。大众金融服务公司继续实现业务数字化,并于2018年与希尔德斯海姆大学展开大数据分析领域的合作以及知识和人才储备交流。除此之外,大众汽车金融服务还投资了其他关于人工智能和数据安全的公司,增强大众汽车集团的数字生态系统,优化各种服务类产品,为客户提供附加价值。


大众汽车集团(中国)致力于成为中国可持续出行产品和服务的领先提供商。大众汽车集团一直活跃在中国市场,并成为这个全球主要市场中最大的汽车制造商。大众汽车集团及其合作伙伴计划在2019年投资超过40亿欧元,以加快其在电动汽车、智能网联、出行服务、研发能力、高效生产流程和新产品方面的转型步伐。


1.2 推进数字化运营提质增效

基于工业4.0,大众集团持续推进公司的现代化和数字化运营,体现数字化转型路线图。大众将加大对数字化项目的投资,大众汽车公司将在2023年及以后投资高达40亿欧元的数字化项目。这些项目包括SAP4/Hana等尖端IT解决方案,特别是管理应用,高效采购系统和新标准人力资源应用。大众将增加数字化就业岗位,至2023年在集团、品牌和零部件领域创造至少2000个新的就业岗位。大众将加强对数字化领域人才的培训,将有1.6亿欧元用于支持转型带来的培训需求,培训将针对受转型影响的职业和部门量身定制,大众还建立了一所在线大学,通过在线平台可持续地加强学习。AGEBI+计划是大众职业培训中专门针对一些希望将实践经验与学位课程相结合的职业培训生,到2023年,根据集体协议,他们将在1,400个职业培训名额中占到每年250个职业培训名额。大众在数字化改革期间保障就业,提出2029年的统一就业保证,排除了在此期间的强制裁员。大众制定转型期间的生产率目标,基于数字化转型,生产单位需要在2023年每年进一步提高5%的生产率以保证竞争力。


大众在运营过程中通过领先的科技技术推进数字化运营,包括数字化设计、生产、销售和数字化服务的开发,提高各环节的效率和质量。


在工业生产领域,大众汽车与亚马逊和西门子合作开发大众工业云。2019年3月,大众汽车宣布其与亚马逊网络服务(AWS)签订一项全球协议共同开发大众汽车工业云,西门子作为集成合作伙伴加入合作。亚马逊提供专为生产环境而开发的物联网(IoT),机器学习分析和计算服务,西门子将促进不同制造商的机械设备在云中高效联网。由此大众汽车将在未来构建新型数字生产平台(DPP),集团以外的所有工厂和公司都将其系统架构集成在此平台上,该平台将标准化和简化系统和工厂之间的数据交换。凭借其工业云,大众汽车可实现以下优势:1)为进一步提高生产效率和灵活性开辟新的可能,来自所有工厂的数据将帮助大众汽车更有效地实施生产计划、库存管理和物流管理,早期发现和消除供应瓶颈和过程中断,优化工厂机器和设备的运作效率。2)有望构建全球汽车工业生态系统,大众工业云是一个开放的平台,平台不仅可以涵盖超过1,500家供应商和合作伙伴公司的全球供应链,还可供其它汽车制造商使用,从而使大众汽车、供应商和客户都能分享数据带来的潜力。


奥迪计划在批量生产中应用机器学习。汽车设计越来越复杂,奥迪的质量标准越来越高,在部件检查过程中,奥迪开发了可自动识别并标记钣金零件中最精细裂缝的技术,准确度高并且在几秒钟内完成,替代了原本的目视检查和图像识别评估。该方法基于深度学习,是一种特殊形式的机器学习,通过这个项目,奥迪在公司推广人工智能,并彻底改变生产中的测试过程。


斯柯达成为了捷克共和国领先的IT公司之一。公司的一贯数字化是2025年战略的基石之一,通过这一战略,斯柯达汽车公司确定了公司未来发展的核心领域。斯柯达将其数据中心扩展为捷克共和国最大的私人计算和数据存储中心,计算能力将达到15 petaFLOPS,相当于每秒15千万亿次计算操作,能够极具挑战性地进行高性能计算。为了进一步提高能源效率,斯柯达汽车公司将利用计算机冷却系统产生的热量来加热办公室。


数字化是西亚特的战略重点。西亚特正在推动数字化转型,通过市场上最领先的技术,使得所有的生产活动都适应数字环境。西亚特正在开发和应用针对汽车生产的数字工具和解决方案,使公司能够获得效率。例如,通过实施人工智能,在Martorell工厂中使用协作机器人以及虚拟现实和大数据来彻底改变车辆设计和生产;有关生产过程中的数据和信息可以在智能手表上查阅。除此之外,西亚特拥有一个生物力学实验室,通过处理3D工人的肌肉骨骼特征,采用数字化的方式预防生产过程中产生的病症以及在受伤情况下改善康复情况。


大众在里斯本建立IT中心,提升软件能力2018年,大众建立“里斯本软件开发中心”(SDC),有300名IT专家将为大众的数字生态系统和内部企业流程开发软件。其中100名专家将专门为MAN Truck&Bus的商用车部门提供基于云的服务。数字服务的软件开发已成为大众汽车的核心竞争力。在此之前,大众已建立两个软件开发中心,拥有数百名IT专家。


大众汽车设计在数字化转型中不断前进。大众汽车设计公司致力于数字化工作方法,投资了LED屏幕用于显示虚拟模型,减少传统设计中粘土模型的成本和时间密集型的生产,虚拟地显示和优化设计。自2016年以来,物理演示模型的减少和更有针对性的使用节省了数千万美元成本。除此之外,虚拟现实(VR)和增强现实(AR)技术使得在全世界每个虚拟模拟站点可以对新产品进行共同开发和质量评估,全球大众汽车设计中心之间可以进行持续而高效的沟通,为不同市场提供创意,也可以让设计人员与开发人员能够一起工作,有利于最终产品的成熟度。

大众将销售数字化。大众将重组其销售模式,并计划于2020年4月在欧洲推出。在与其经销商的数字化合作框架内,大众汽车将开发一个联合互联网平台,该平台将处理整个采购流程,直至合同订立,包括融资,支付甚至二手车交易。客户可以从整个品牌型号系列中进行选择,并通过在线选定的经销商完成购车。对于大众汽车,新平台将首次提供直销的可能性; 大众品牌打算主要在软件和在线服务领域使用这种可能性。除了传统的全功能经销商之外,还将有五种新模式,销售和服务在同一屋檐下,每个经销商将来只需要一个全功能设施。经销商将通过与相关进口商达成协议来塑造他们的城市展厅、弹出式商店、服务工厂、二手车中心或可扩展全功能经销商,使他们的业务更加有效和以客户为导向。


1.3模块化战略构造大众核心优势

模块化生产为大众降低了大量的研发生产成本,提高了运营效率和品牌之间的协同作用。为实现模块化,大众形成了统一的生产标准,实现了跨车型和品牌的零部件供应标准化, 从集中生产组织调整成模块化生产单位,如驾驶舱或前端,推动集团技术的共享并推出 “模块化手册“记录组件使用情况,以及建立集中性的数据管理中心。 

模块化平台生产大众有三个主要模块化平台:MQB,适用于生产小型至中型的横向发 动机的车型;MLB,适用于生产中型和大型的前置纵向发动机的车型;MEB,适用于 生产纯电动汽车。 

1.3.1 MLB平台

真正的模块化平台始于奥迪。奥迪率先在2007年推出真正的模块化平台MLB,可以生产奥迪品牌从B级到D级的车型。A4到A8可以共享MLB平台的动力系统和底盘技术,而且在宾利、保时捷的D级车上也发挥效应。奥迪建立自己的模块化系统也是为了将自身与大众品牌定位上进行区分,走向高端化的措施之一。奥迪只有少量几款A级车(奥迪A3、TT、Q3)与大众共享平台生产。


MLB evo平台覆盖了大众集团的高端车型。2015年,MLB平台升级为MLB evo平台,大众集团的途锐、奥迪Q7、奥迪Q8等几款顶级SUV车型都基于MLB evo平台。大众集团是想把MLB evo平台打造成集团的高端车型专属平台,与生产主流车型的MQB平台区分开来。

1.3.2 MQB平台

MQB平台的诞生。MQB作为模块化策略的扩展,使得大众乘用车、大众商用车、奥迪、西亚特和斯柯达品牌之间的车辆能够实现高度协同性。2011年9月,基于MQB的生产开始。2012年,MQB平台首次被奥迪和大众乘用车品牌用于新推出的第三代奥迪A3和第七代高尔夫上。MQB平台为大众集团节约了大量研发生产成本。


MQB平台的兼容性很强。MQB平台的所有车型共享相同的引擎位置, 以及前轴和脚踏板的间距固定,确保了车前有一个统一的系统。但可以在轴距, 轮距和外形尺寸上具有灵活性。通过调整前悬、后悬、前后轮距以及轴距,实现带宽的拓展。小到Polo大到途昂均可以基于MQB生产,兼容性得到最大化的拓展。MQB平台覆盖了大众、奥迪、斯柯达、西亚特等品牌,平台具有通用性。截至2018年底,大众已实现了60%的传统型号基于MQB平台生产,到2020年预计将增加到80%左右。

MQB将发动机模块化,涵盖多种动力类型。作为MQB平台的核心,发动机模块的位置和安装倾角是相同的,因此发动机悬置位置是固定的,发动机的规格可以系列化,发动机和变速箱的种类大大减少。模块化的发动机可以涵盖所有动力类型。除了传统的汽油和柴油发动机,MQB还可以集成替代传动系统,例如天然气、混合动力或电动驱动。高尔夫GTE、奥迪A3跑车E-TRON和PASSAT GTE是基于MQB的插电混合动力车。


MQB平台的轻量化表现出色。MQB将轻质材料特别是铝集成到模块中。大众开发的电阻元件焊接技术用于将不同的材料粘结在钢上,可大大降低车身重量。例如,MQB平台的第一款产品A3比其前款轻90公斤,最高速度为200km/h。基于MQB的新 Golf和朗逸,比前一代产品重量减轻了100多公斤。

1.3.3 MEB平台

大众MEB平台是专为大规模生产电动汽车而设计的专属纯电动模块化平台。MEB平台的特点集中于高压电池(安装在车身底部以节省空间),后桥(或前桥上)的紧凑型电动驱动器,以及用于快速充电的标准CCS系统。它还构建了新的端到端全电动“E³”架构以及“vw.OS”操作系统的基础,该操作系统可用于搭载新的数字服务和辅助系统。因此MEB平台拥有更长的续航里程,提供更多的可用空间并确保实现网联化,并为未来发展自动驾驶技术创造条件。


MEB围绕电池包设计。与MEB平台不同的是,MQB的BEV配备了前驱电机,异形高压电池包位于座椅及中央通道下方,它是基于燃油车型基础上设计的架构。而MEB是专为电动汽车开发的技术平台,围绕位于中央的高压电池包设计,电池包不再是异形而是像巧克力板一样的规则形状,方便增大电池容量。由于电机体积减小,乘客舱空间变大。

大众MEB平台有望快速落地扩张。从产能规划来看,2022年之前,大众MEB平台将在分布于欧洲、中国和美国的八个工厂投产,其中包括一汽大众佛山工厂和上汽大众安亭工厂,两家中国新工厂将于2020年投产。从产品规划来看,MEB模块化平台具有灵活性,适用于大众、奥迪、西亚特、斯柯达和大众商用车五大品牌,涵盖从紧凑车车型到SUV和面包车车型,到2022年,大众、奥迪、西亚特和斯柯达四大品牌计划推出27款基于MEB平台的车型。大众品牌的ID.3纯电动车是基于MEB平台推出的第一款电动汽车,将于2019年底在茨维考工厂下线。ID.3成本与同等配置的高尔夫相当,在德国起价低于30,000欧元。大众品牌还推出了多款ID系列概念车,将陆续进入市场。


大众MEB平台将显著降低电动汽车生产成本,推动电动汽车渗透大众市场。大众MEB平台除在大众集团内部可跨品牌使用外,还向其他制造商开放,2019年3月,德国电动汽车制造商e.GO Mobile成为全球首家使用MEB平台的外部合作伙伴。基于MEB生产车辆数量的扩张可进一步降低产品成本。大众预计到2028年,全球将有多达2200万辆基于电动汽车平台生产的车辆,预期将能实现较强的规模经济,进一步降低电动汽车生产成本。


1.4 亚太市场扩张

1.4.1 中国市场SUV和下沉市场新动态

大众认为在电动汽车,智能互联,自动驾驶和共享出行领域,中国正在越来越多地制定全球标准,仍将中国视为最重要的市场。在投资层面,到2023年,大众汽车及其中国合资伙伴计划在电动汽车、自动驾驶、数字化和创新出行服务领域投资150亿欧元。在管理结构层面,2018年,大众汽车集团监事会将中国管理董事会负责人的职责分配给大众汽车集团全球管理董事会主席赫伯特迪斯,表明其对中国市场密切关注。作为中国汽车市场的长期领导者,当前大众集团在中国市场扩张呈现以下特点,有望推动大众在华进一步增长:


SUV细分市场推动增长,大众持续扩大SUV产品策略。2019年1月至5月大众集团中国销量SUV占比已达26%,每销售4辆车有一辆为SUV,大众预计到2020年集团在中国市场销量SUV占比将超40%,因此大众在SUV细分市场仍具有增长潜力。配合增长势头强劲的中国SUV市场,大众进一步丰富各品牌的SUV产品矩阵,2019年大众推出8款SUV车型,其中5款在中国本地生产。


大众加速推动电动汽车在华落地,扩大细分市场。2020年大众汽车集团及其合作伙伴将向中国市场投资40亿欧元,用于电动出行的金额将增加到40%左右。计划到2020年在中国市场推出30多款新能源车,其中50%在本地生产,并推进建立大功率公共快速充电网络,电动汽车销量达到40万辆。到2025年推出近40款本地生产新能源汽车,电动汽车销量达到150万辆。2020年计划引入新能源汽车生产平台MEB平台。到2025年,大众汽车集团中国及其合资伙伴将在电动汽车产业化领域投入超100亿欧元。


2018年,大众汽车在华两家合资公司双双实施产能扩张,2018年6月,一汽大众佛山建造第二家工厂,佛山工厂年产能将从30万辆增加到60万辆,2018年10月,上汽大众上海安亭建造第二家工厂,计划年产能为30万辆,自2020年起,佛山和安亭两家工厂将生产基于MEB平台的纯电动车及电池系统。此外,为中国客户量身定制的第一款穿纯电动车奥迪Q2 L e-tron将于2019年上市,奥迪e-tron的本地生产将在2020年开始


大众与江淮汽车设立合资企业,联合助推西亚特品牌汽车进入中国市场。2017年,大众汽车与江淮汽车设立合资企业,面向中国价格敏感的大众市场开发电动汽车,最初合资协议期限为25年。2018年,大众中国、江淮汽车和西亚特三方设立新研发中心,开发专为中国市场打造的电动汽车、车联网和自动驾驶技术。同时西亚特入股江淮汽车,并将于2021年进入中国市场。合资企业将在三方资源的基础上开发新的BEV平台。近年来西亚特品牌发展势头向好,2018年税后利润接近3亿欧元,营业收入接近100亿欧元,创历史最高纪录,2019年3月西亚特品牌宣布将与大众品牌合作开发MEB平台的小型版本,新平台的目标是开发价格低廉的电动汽车,入门级价格低于20,000欧元。


大众瞄准入门级市场和首次购车客户,尝试开启新增长引擎。大众认为在中国北京或上海等大城市以外有数百万人口的二三线城市,千人保有量仍非常低,与此同时,不断壮大的年轻中产阶级成员拥有首次购车的需求。2015年大众表示其正在针对入门级细分市场上开发价格极具吸引力的产品廉价车(budget car),并投入中国市场。2019年2月,大众品牌推出子品牌“捷达(JETTA)”,该子品牌面向入门级别市场的年轻首次购车者,由一汽大众在成都工厂生产,车型系列包括一款轿车和两款SUV,将于2019年第三季度上市。捷达品牌建立独立的经销商网络,以数字展厅和线上销售等创新的形式开展销售业务,到2019年底,经销商网络将发展至约200家。根据大众测算数据,入门级市场占中国市场约三分之一,因此捷达品牌进入中国市场有望为大众开启新增长动力,可能会对由中国自主品牌主导的入门级市场产生冲击。


MAN和中国重汽集团建立合资企业。TRATON旗下的MAN和中国重汽集团的Sinotruk计划建立合资企业,加速中国市场MAN重型卡车本地化,进一步加强TRATON在全球最大的重型卡车市场的地位,并计划探索动力系统、电气化、自动驾驶以及公共汽车方面的合作,从协同效应中获益。

1.4.2 印度市场加速布局

大众预测,未来几年印度将成为全球第三大汽车市场,大众集团计划在2019年至2021年之间投资10亿欧元,实施“INDIA 2.0”项目,由斯柯达负责领导,在印度建立项目中心,为印度市场的可持续增长创造合适的条件。


斯柯达在印度发展MQB A0平台。通过“INDIA 2.0”项目,大众和斯柯达处于优势地位,可以有效地应对印度汽车市场的动态。在印度,斯柯达将提供顶级产品,基于本地化的MQB A0平台在当地生产新产品,该平台已经达到了预计将于2020年在印度生效的更严格的排放和安全标准。第一阶段,斯柯达正在开发紧凑型MQB A0平台,重点是印度市场(MQB-A0-IN)。第二阶段,斯柯达将评估出口印度车辆的可能性。斯柯达和大众汽车将基于该平台开发多种产品。该平台将于2020年开始生产SUV。为确保计划的型号能够最大限度地满足印度客户的要求,新产品的技术开发将主要在印度进行,并逐步创造新的就业机会。2019年大众集团在印度的三家公司Volkswagen India Private Limited、 Volkswagen Group Sales India Private Limited 和ŠKODA AUTO India Private Limited 合并,是“INDIA 2.0”项目的关键里程碑。

二、四大领域加速拓展,创新动力强劲

大众汽车集团持续增加投资新兴领域,2020~2024年计划在电动出行和数字化领域投入近600亿欧元,其中仅在电动出行方面就投资约330亿欧元。


2.1 电动汽车

2017年大众集团推出“Roadmap E”汽车电气化计划,计划到2025年推出80款电动汽车,其中包含50款纯电动车和30款插电式混合动力车,预计未来十年将在电动车平台上生产电动汽车数量达到1500万辆,到2030年,集团将在电动汽车产业化领域直接投资超过200亿欧元。最迟到2030年,大众汽车集团旗下品牌每种车型将推出至少一款纯电动或混合动力版本。


2019年3月大众汽车集团汽车电气化计划全面加速,大众计划到2028年推出70款纯电动车型,而不是原计划的50款,同时预计未来十年在电动车平台上生产的车辆数量从1500万辆增至2200万辆。到2023年,大众将在电动汽车领域的投资超过300亿欧元。目标是到2025年将车辆整个生命周期内的二氧化碳排放量与2015年相比减少30%。到2030年,集团产品组合中电动汽车占比将超过40%。


2019年11月大众再次提高电动化目标,在美国建设电动车工厂。2019年11月集团宣布计划到2029年向市场推出多达75种全电动车型以及约60种混合动力汽车。预计电动汽车的数量将增加到约2600万辆,其中约2000万辆电动汽车将基于MEB平台,剩余的600万辆汽车中的大多数将基于高性能平台(PPE)。大众还计划在2029年之前销售近600万辆混合动力汽车。大众投资8亿美元,开始建设美国电动车工厂,预计2022年开始生产,Chattanooga 工厂将成为大众在北美MEB电动车装配基地。

2.1.1 各品牌的电动汽车发展

大众汽车推出全新电动车型ID。ID系列是首款基于MEB的电动汽车系列,也是第一辆全功能的电动汽车。2019年生产、2020年上市销售的第一批ID系列产品ID.3,是一款四门紧凑型轿车,将提供三种电池尺寸选项,基本型号的可用电量为45 kWh,最大续航里程为330公里(根据WLTP),价格低于30,000欧元,58 kWh的续航里程达到了420 km(根据WLTP), 77 kWh的续航里程可达550公里。ID.3推出后大众将推出更多ID系列产品,包括ID.CROZZ,ID.VIZZION和ID.ROOMZZ。


奥迪推出首款纯电动SUV e-tron。2018年,奥迪推出该品牌首款可供日常使用的纯电动SUV e-tron。e-tron配备可重复使用和高安全性的电池,同时搭载最高水平的奥迪信息娱乐系统和驾驶员辅助系统。除此之外,客户可以通过亚马逊家庭服务享受独家家庭充电安装的便利,以及由Electrify America提供的免费1000千瓦时的电量。E-tron的推出满足了高端客户对奥迪电动汽车的期望,是奥迪迈向电气化的重要步骤。到2025年,奥迪产品组合将包括30多款电动车,其中20款为纯电动汽车。在大众集团内部,奥迪品牌承担燃料电池技术研发领域的主导作用。奥迪在燃料电池领域已有近20年的技术积累,2016年奥迪推出h-tron quattro概念车证明了其在燃料电池驱动系统方面的技术能力。2018年奥迪宣布与现代合作开发燃料电池技术。两家公司计划交叉许可专利并授予对非竞争性组件的访问权限。奥迪计划自2020年开始推出首款小批量生产燃料电池车型,该款车型为运动型SUV。奥迪与现代的专利交叉许可协议将推动该目标的实现。大众认为在2020年代中期之前燃料电池技术无法实现价格经济性和工业规模,可再生能源制氢以及基础设施的建立是未来市场成功的关键。


保时捷在电动汽车领域处于领先。跑车制造商保时捷正在系统地扩展其在电动汽车领域的产品。保时捷首款纯电动跑车Taycan计划于2019年9月亮相,标志着保时捷进入了电气化新时代。其下一个衍生产品Cross Turismo也将在2029年之前发布。新一代Macan紧凑型SUV也将采用电动驱动,使其成为保时捷第二款纯电池供电的车型系列。到2022年,保时捷计划将在电动汽车领域投入60亿欧元,发展电动化。到2025年,保时捷预计其产品系列的一半销售额将是电动车型或部分电动插电式混合动力车型。保时捷、奥迪与戴姆勒等公司共同建立合资公司IONITY。IONITY公司旨在为欧洲的电动汽车建立一个广泛而可靠的高功率充电网络(HPC),使舒适的长途旅行成为现实。截至2019年5月底100个HPC已建设完成。到2020年,IONITY计划在欧洲建立400个HPC。

TRATON和日野确立电动汽车领域战略伙伴关系。2018年,TRATON和日野商讨确定两项战略措施,联合开展电动汽车业务和建立采购合资企业的计划。斯堪尼亚专注于燃料电池汽车战略。与运输运营商Citram Aquitaine合作,尝试用酿酒厂产生的葡萄渣开发生物燃料,为斯堪尼亚的Interlink LD Euro 6巴士提供动力;与全球乳制品公司合作在斯堪尼亚卡车队中使用油菜籽甲酯(RME)生物燃料,并合作探究氢化植物油(HVO)和乙醇的燃料可替代性;在2018年的商用车交易会IAA上,首次推出了由液化天然气(LNG)驱动的长途客车;在巴西与世界上最大的供水和排污公司Sabesp合作在重型卡车上使用沼气作为替代燃料的项目。MAN推出电动卡车概念车CitE。CitE是一款电动城市卡车,为城市内部配送运输而设计,里程为100公里足以满足城市的交通运输需求,配备360度摄像系统,提供最大程度的安全性并消除危险的盲点。


西亚特将推出六款电动汽车,开发电动汽车新平台。直至2021年初,西亚特将推出六款电动和插电式混合动力汽车。Mii和el-Born的电动版将是该品牌的前两款纯电动车型,而新一代Leon和Tarraco将提供插电式混合动力版。此外,CUPRA Leon和CUPRA Formentor也将提供插电式混合动力车型。西亚特将与大众汽车合作开发新的车辆平台,是MEB的小型版本,包括有多辆尺寸约为4米的车型。新平台的目标是开发价格低廉的电动汽车,入门级价格低于2万欧元。


斯柯达展示电动汽车子品牌iV并首次推出两款电动汽车。2019年5月,斯柯达展示了纯电动汽车ŠKODACICTIGOeiV和插电式混动汽车ŠKODAPERERBiV,标志着斯柯达进入了电动汽车时代。


增强与福特的合作。福特将从2023年开始使用大众汽车的电动汽车架构MEB,在欧洲为欧洲客户设计和制造至少一款大容量全电动汽车。福特和大众将从2022年开始在选定的全球市场为每个品牌开发商用货车和中型皮卡,分担开发成本以产生重大协同效应。


2.1.2 大众电池战略

电池战略是发展电动汽车的关键组成部分。截至2028年,大众预计全球交付2200万辆电动汽车。大众预计仅在欧洲和亚洲对电池的需求将增加到每年300 GWh以上,电池将成为电动汽车价值的重要组成部分和核心竞争力。大众不仅希望为客户提供最好的电动车,而且还以具有竞争力的价格提供。因此大众将大力发展上游电池产业,包括研发、生产、处置和回收,并将电池生产区域化。


大众分多阶段实行电池战略。第一阶段,与成熟的电池供应商建立战略伙伴关系。截至2019年,大众与SKI, LG Chem和宁德时代建立长期合作伙伴关系,既保证电池的供应,又为大众的电池产业提供必要的技术支持。第二阶段,研究、开发和生产锂离子电池。大众已经在萨尔茨吉特卓越中心(CoE)展开对集团所有电池的开发和采购质量保证,并于2019年下半年开始试生产。第三阶段,与合作伙伴建立超级工厂(gigafactory)。对电芯生产的投资是高度资本密集型的,因此与合作伙伴的关系尤为重要。第四阶段,发展锂离子电池和固态电池。大众在欧洲建立锂离子电池和固态电池的电池生产设施。大众向美国领先地固态电池技术公司QuantumScape投资1亿美元,并与其组建一家合资企业以实现工业级固态电池的生产。


原材料供应是电池战略成功的关键。大众与赣锋锂业达成为期10年的协议。该协议保证了锂电池的主要原材料的供应,除此之外,大众正在与其他提供商进一步谈判。大众系统地减少钴在电池中的份额并致力于开发无钴电池。这也将减少需要采购钴的数量,在未来三到五年内,这一份额将从目前的12%至14%(阴极中的重量比例)降至5%。


大众与其他欧洲合作伙伴合作组建了“欧洲电池联盟”(EBU),推动整个欧洲的电池研究。大众向Northvolt投资9亿欧元用于联合电池活动。在大众和瑞典电池制造商Northvolt的领导下,联合研究活动将集中在电池的整个价值链,从原材料到电池技术再到回收。主要目标是建立更全面的专业知识,以支持电池生产的工业化。2019年大众与Northvolt合资企业(50:50)进行电池生产,生产计划于2023年底/ 2024年初开始,最初的年产量为16 GWh。


奥迪与优美科在闭环电池回收领域的合作。奥迪和优美科正在开发一种可以反复使用的高压电池组件的闭环,确定了钴、镍和铜等电池组件的可能回收率,在实验室测试中,超过95%的这些元素可以回收和再利用。电池回收是可持续电动交通的关键因素,也是大众电池战略的重要部分。



2.2智能互联

大众品牌作为大众集团的核心品牌,正在带头加速向软件驱动型出行服务提供商转变。大众汽车认为汽车将发展成为物联网的中心枢纽,软件及相关服务将在未来深刻影响汽车行业的分化。因此,在管理结构方面大众汽车突出软件开发的战略地位, 2019年2月大众汽车品牌管理委员会创建 “数字汽车和服务(Digital Car & Services)”部门,从而成为第一家将硬件和软件开发职能独立的汽车制造商,强化了品牌和集团内部的软件开发活动。此外,大众品牌计划在2025年前在数字化领域投入约35亿欧元。具体而言,当前大众汽车正在整合内外部资源开发“两云”,预期未来将使大众集团整体受益:在车辆网联领域,大众品牌与微软、diconium、WirelessCar等合作伙伴共同开发基于大众汽车云的数字生态系统,未来推广至全球其他大众汽车集团品牌。2018年9月大众品牌与微软宣布建立战略合作伙伴关系,大众核心品牌汽车的所有车辆服务,以及集团范围内基于云的平台(One Digital platform, ODP),都将建立在微软Azure云平台以及Azure IoT Edge之上。大众汽车云将成为大众数字生态系统的技术支柱,为网联车辆和数字增值服务奠定基础。2018年11月,大众收购德国数字产品和服务专家diconium 49%的股份,双方基于大众汽车云共同开发大众汽车的商业模式和数字增值服务。大众与diconium共同开发全球在线销售平台,大众汽车客户可通过该平台购买和管理所有即将推出的“We”服务和联网汽车的按需功能。2018年12月,大众从沃尔沃手中收购瑞典远程信息处理专家“WirelessCar”的多数股权,WirelessCar作为第三家技术合作伙伴,将在车辆操作系统和基于云的平台之间实现安全和稳定的数据交换,并为车辆中的未来软件架构提供必要的基础。大众汽车通过与技术公司的合作正在整合其在车辆网联化领域的资源,构建未来新型的数字商业模式。


2019年6月大众汽车组建“Car.Software”部门,为集团各部门开发车载操作系统“vw.os”和大众汽车云。到2025年该部门将聚集5000多名数字专家,在操作系统和网联、智能车身和座舱、自动驾驶、车辆和能量性能、以及服务平台和出行服务五大领域开展研发活动,汽车软件开发的研发份额将从当前的不足10%增加到至少60%。未来所有车辆都将使用包含车载操作系统“vw.os”和大众汽车云的统一软件平台,从而帮助大众在软件领域实现规模经济。ID.3将作为基于该软件平台的第一款车将在2020年上市。


此外,大众集团的其他品牌也在实施其在智能互联领域的战略,大众集团在该领域有望树立其核心竞争优势。

Car.Software organization成为独立的业务部门,汽车软件开发的内部份额。从2020年1月1日开始Car.Software organization 将作为一个独立的业务部门运作,作为集团公司,Car.Software organization将集中在集团内为汽车软件和数字生态系统开发软件的联营公司和子公司。大众汽车集团努力扩展Car.Software organization,除了整合联营公司和子公司外,还将从大众乘用车,奥迪和保时捷品牌中吸引熟练的专业人员,以转移到Car.Software organization。最初大约3,000位数字专家加入此部门,预计到2025年Car.Software organization将有10,000多名数字专家,该组织将在五个领域开发跨品牌软件:互联汽车和设备平台,智能车身和驾驶舱,自动驾驶,车辆运动与能源以及数字商务与出行服务。从长远来看,大众将利用集团内部“软件品牌”的目标愿景和自己的品牌设计来追求Car.Software organization的进一步发展。大众汽车公司的目标是到2025年将汽车软件开发的内部份额提高到60%以上(2019年不足10%)。


2.3自动驾驶

在集团层面,大众汽车集团在其未来计划“TOGETHER Strategy 2025”中确定了成为自动驾驶全球领导者的目标,加快在这一领域的创新步伐。大众汽车集团已在自动驾驶领域拥有多年技术积累。2017年大众集团推出5级全自动驾驶概念车SEDRIC,SEDRIC基于MEB平台打造,已没有方向盘和踏板,将成为未来多样化车型系列的平台,自2021年开始运行。2018年大众集团与美国自动驾驶技术公司Aurora达成合作开发应用于移动即服务(MaaS)的自动驾驶电动车。

奥迪品牌是大众集团自动驾驶技术领域的开拓者。2017年,奥迪设立子公司Autonomous Intelligent Driving,为整个集团的品牌和车辆开发自动驾驶技术。奥迪与视觉计算技术专家NVIDIA和Mobileye合作开发自动驾驶技术,奥迪Q7、A4等车型搭载NVIDIA和Mobileye提供的芯片和摄像头。2017年奥迪推出第一款3级自动驾驶量产车奥迪A8,从而在自动驾驶领域获得领先地位。奥迪A8可在高速公路上以每小时60公里的速度自动驾驶,应对交通拥堵和缓慢行驶路况,驾驶员可以将他或她的手从方向盘上移开,在此期间甚至可以做其他事情。奥迪A8搭载一个拥有超过20个传感器的数据处理器网络,其分布于汽车周身并扫描路况环境。奥迪A8同时搭载中央驾驶辅助控制器(zFAS),该部件是汽车自动驾驶的“大脑”,可对收集到的环境数据进行分析和处理,并对汽车下达命令采取相应的自动驾驶路线。zFAS搭载了由NVIDIA提供的Tegra K1处理器和Mobileye提供的图像处理芯片。2017年奥迪还推出了5级自动驾驶概念车Audi A8 Aicon。在中国市场,奥迪已经在一些城市拥有四级高速自动驾驶的试驾许可证。

此外,大众汽车等其他品牌也在推进自动驾驶技术发展。大众汽车与Mobileye合作为自动驾驶开发“超导航数据(super navigation data)”。未来的大众车型将使用Mobileye提供的基于摄像头和本地化技术的Road Experience Managemen(REM)系统,该系统使用众包技术(收集来自大量汽车的数据)生成实时数据,实现精确定位并获取高清轨道数据,以持续改进高清导航地图的精确定位能力,大众汽车凭借其车辆规模能够更有效地利用数据改进地图,从而推动自动驾驶技术的进一步发展。大众汽车,Mobileye 和Champion Motors将在以色列投资并部署首个电动汽车自动驾驶服务。将以“以色列新出行(New Mobility in Israel)”项目作为全球测试站点,用于测试和引入使用自动驾驶电动汽车的移动即服务模式(MaaS)。该项目将于2019年初开始,并在2022年前实现商业化。“以色列的新出行”将分阶段推出,并将规模从几十辆扩展至数百辆自动驾驶电动车。大众汽车品牌也加入了百度自动驾驶技术平台Apollo。


与福特成立合资公司,实现规模效应。大众汽车将与福特一起投资自动驾驶平台公司Argo AI(估值超过70亿美元),双方拥有同等的股份,大众汽车和福特汽车合计拥有大部分股份。其余的将用作Argo AI员工的激励池。通过捆绑,两家汽车制造商都可以将Argo AI的自动驾驶系统独立集成到自己的车辆中,从而实现巨大的全球规模。


大众集团在商用车领域的自动驾驶发展。斯堪尼亚和北欧国家最大的公共交通运营商Nobina计划开始自动驾驶公交车试验。自动公交车的交通和控制系统将由Scania和共同管理,试运行计划于2020年开始在斯德哥尔摩地区的常规路线上开展。大众汽车提出自动驾驶电动货车概念POD。在未来,服务提供商和零售行业将会变得可移动,“商业即服务”是大众汽车推出的商用车新商业模式,咖啡馆、医疗机构和商店将会变得可移动。大众不会自行运行这些POD,而是各种规模的企业来经营POD。


2.4共享出行

大众集团加速进入共享出行市场,抢占市场份额。大众认为在世界主要城市地区,从拥有车辆到共享车辆以及按需出行的趋势越来越显著,因此创建新的出行服务是大众“TOGETHER Strategy 2025”战略的组成部分之一。大众期望能在该市场获得领先的市场地位,目标是到2025年通过共享出行服务业务取得数十亿的营业收入,使该业务成为传统汽车业务之外的第二支柱。


投资以色列网约车应用程序Gett是大众集团在在该领域迈出的第一步。2016年,大众集团向全球网约车服务提供商Gett注入3亿美元的战略投资。在获得大众集团投资之前,Gett的核心优势在于用以预测客户按需出行需求的精确算法,Gett在全球60多个城市开展业务,包括伦敦,莫斯科和纽约。与大众集团的合作使Gett扩张至德国和欧洲其他城市。2019年,Gett已扩张至全球120多个城市,在欧洲排名第一,但仍处于与直接竞争对手uber的激烈对抗中。


通过Gett进入网约车市场后,大众集团随即设立出行服务公司MOIA,从而奠定其向出行服务提供商转变的基础。2018年MOIA在汉堡投放定制的MOIA纯电动汽车,提供拼车服务,从而缩小出租车和公共交通工具之间的差距。定制纯电动车由大众商用车和大众Osnabrück共同开发,最多可搭载六位乘客,续航里程超过300公里,可在约30分钟内充电至80%。除了定制汽车之外,该业务还包括一个客户应用程序,乘客可以使用该应用程序预订并支付MOIA费用。该应用程序显示可用车辆及费用信息,通过算法将具有相似目的地的乘客组合在一起。


2019年,大众汽车品牌在“We Share”子品牌下推出纯电动汽车分时租赁服务。初期大众汽车品牌在柏林投放1500辆e-Golf与500辆e-up!,2020年其大众ID系列车型将成为主要车型,2020年春季WeShare将在汉堡启动,该项业务未来将扩展至欧洲和北美的其他城市。大众汽车与Schwarz集团公司合作保障其共享车队的运营。大众汽车与Schwarz集团旗下的Lidl和Kaufland超市连锁店建立战略伙伴关系,在60家Lidl和10家Kaufland为电动汽车安装 140个公共充电站,在特定时间内为WeShare车队充电,提高充电站的使用率。可以预见“We Share”电动汽车分时租赁服务将配合大众ID系列纯电动车上市助力大众获得更多电动汽车市场份额。


保时捷推出共享出行项目Porsche Host。保时捷与初创公司Turo合作开发汽车共享项目,通过Turo应用程序和网站,洛杉矶和旧金山的保时捷客户可以将私人拥有的车辆租用给其他人,为保时捷爱好者提供驾驶体验。保时捷希望通过该项目能够开发出新的出行服务和商业模式。


三、投资策略

在集团战略布局上:大众提出TOGETHER 2025战略,多项措施已落实到位,TOGETHER 2025+战略适应快速变化的汽车工业,继续推进大众转型。大众在运营方面贯彻数字化改革,在工业4.0时代向数字化企业转型。平台化战略构造大众核心优势,大众在原有MQB生产平台的基础上开发专为大规模生产电动汽车而设计的专属纯电动模块化平台MEB,有望快速落地扩张,显著降低电动汽车生产成本,推动电动汽车渗透大众市场。大众非常重视亚太地区的扩张,在中国市场瞄准SUV和入门级市场,在印度提出印度2.0计划大力发展当地的汽车业务。

新业务布局:在电动汽车领域,大众汽车集团汽车电气化计划全面加速,在电池领域树立核心优势,各品牌加速推出电动汽车新车型。在智能互联领域,大众汽车正在整合内外部资源开发“两云”,预期未来将使大众集团整体受益,各品牌在智能互联领域均纵深扩展。在自动驾驶领域,奥迪品牌作为该领域的开拓者设立自动驾驶技术子公司,为整个集团的品牌和车辆开发自动驾驶技术,推出第一款3级自动驾驶量产车奥迪A8,从而在自动驾驶领域获得领先地位。在共享出行领域,大众布局节奏加快,投资以色列网约车应用程序Gett,设立出行服务公司MOIA,推出纯电动汽车分时租赁服务。

我们认为,大众集团战略明晰,转型到位,在电动汽车和自动驾驶等领域处在行业领先地位,有望推动汽车工业变革。

四、风险提示

对中国市场依赖度较高,其他市场发展不及预期;

新能源产品盈利能力不如燃油车。


先进制造业+工业互联网




产业智能官  AI-CPS


加入知识星球“产业智能研究院”:先进制造业OT(自动化+机器人+工艺+精益)和工业互联网IT(云计算+大数据+物联网+区块链+人工智能)产业智能化技术深度融合,在场景中构建状态感知-实时分析-自主决策-精准执行-学习提升的产业智能化平台;实现产业转型升级、DT驱动业务、价值创新创造的产业互联生态链。


产业智能化平台作为第四次工业革命的核心驱动力,将进一步释放历次科技革命和产业变革积蓄的巨大能量,并创造新的强大引擎; 重构设计、生产、物流、服务等经济活动各环节,形成从宏观到微观各领域的智能化新需求,催生 新技术、新产品、新产业、新业态和新模式; 引发经济结构重大变革,深刻改变人类生产生活方式和思维模式,实现社会生产力的整体跃升。

产业智能化技术分支用来的今天,制造业者必须了解如何将“智能技术”全面渗入整个公司、产品、业务等商业场景中, 利用工业互联网形成数字化、网络化和智能化力量,实现行业的重新布局、企业的重新构建和焕然新生。

版权声明产业智能官(ID:AI-CPS推荐的文章,除非确实无法确认,我们都会注明作者和来源,涉权烦请联系协商解决,联系、投稿邮箱:erp_vip@hotmail.com。




登录查看更多
0

相关内容

汽车,本来是指汽油车,在中国泛指四轮内燃机车,包括汽油车,柴油车,电动车,混动车。汽车由德国人发明,德语词为Automobil,这个词由两部分构成,分别是Auto和Mobil,意为自动运行车,或称为自动车。
商业数据分析,39页ppt
专知会员服务
165+阅读 · 2020年6月2日
2020年中国《知识图谱》行业研究报告,45页ppt
专知会员服务
240+阅读 · 2020年4月18日
电力人工智能发展报告,33页ppt
专知会员服务
132+阅读 · 2019年12月25日
【德勤】中国人工智能产业白皮书,68页pdf
专知会员服务
309+阅读 · 2019年12月23日
2019中国硬科技发展白皮书 193页
专知会员服务
86+阅读 · 2019年12月13日
2019年人工智能行业现状与发展趋势报告,52页ppt
专知会员服务
124+阅读 · 2019年10月10日
2018-2019年国内化妆品行业研究报告
行业研究报告
15+阅读 · 2019年9月28日
重磅发布|《全球机器人报告2019》出炉!附全文下载
机器人大讲堂
7+阅读 · 2019年9月28日
【数字化】制造业数字化转型的实战路线图
产业智能官
40+阅读 · 2019年9月10日
【数字化】2019年全球数字化转型现状研究报告
产业智能官
29+阅读 · 2019年7月8日
医药零售行业报告
医谷
9+阅读 · 2019年7月8日
2019中国养老产业发展剖析与发展趋势分析报告
行业研究报告
8+阅读 · 2019年5月18日
2018年物业管理行业深度研究报告
行业研究报告
7+阅读 · 2019年5月17日
2018年氢燃料电池行业研究报告
行业研究报告
5+阅读 · 2019年5月6日
2018年德国汽车产业研究报告
行业研究报告
16+阅读 · 2018年12月1日
UPSNet: A Unified Panoptic Segmentation Network
Arxiv
4+阅读 · 2019年1月12日
Arxiv
7+阅读 · 2018年3月22日
Arxiv
3+阅读 · 2017年12月14日
Arxiv
4+阅读 · 2017年11月14日
VIP会员
相关VIP内容
商业数据分析,39页ppt
专知会员服务
165+阅读 · 2020年6月2日
2020年中国《知识图谱》行业研究报告,45页ppt
专知会员服务
240+阅读 · 2020年4月18日
电力人工智能发展报告,33页ppt
专知会员服务
132+阅读 · 2019年12月25日
【德勤】中国人工智能产业白皮书,68页pdf
专知会员服务
309+阅读 · 2019年12月23日
2019中国硬科技发展白皮书 193页
专知会员服务
86+阅读 · 2019年12月13日
2019年人工智能行业现状与发展趋势报告,52页ppt
专知会员服务
124+阅读 · 2019年10月10日
相关资讯
2018-2019年国内化妆品行业研究报告
行业研究报告
15+阅读 · 2019年9月28日
重磅发布|《全球机器人报告2019》出炉!附全文下载
机器人大讲堂
7+阅读 · 2019年9月28日
【数字化】制造业数字化转型的实战路线图
产业智能官
40+阅读 · 2019年9月10日
【数字化】2019年全球数字化转型现状研究报告
产业智能官
29+阅读 · 2019年7月8日
医药零售行业报告
医谷
9+阅读 · 2019年7月8日
2019中国养老产业发展剖析与发展趋势分析报告
行业研究报告
8+阅读 · 2019年5月18日
2018年物业管理行业深度研究报告
行业研究报告
7+阅读 · 2019年5月17日
2018年氢燃料电池行业研究报告
行业研究报告
5+阅读 · 2019年5月6日
2018年德国汽车产业研究报告
行业研究报告
16+阅读 · 2018年12月1日
Top
微信扫码咨询专知VIP会员