全年读书 227 小时,2021 我想推荐这 20+ 本好书|年度征文

2022 年 1 月 21 日 少数派
编注:本文是少数派 2021 年度征文活动 #效率 标签下的入围文章。本文仅代表作者本人观点,少数派对标题和排版略作调整。如果你也想参加少数派 2021 年度征文,可以 点击此处 了解更多。

早在 2017 年,我便萌生了写一篇读书总结文章的念头,那一年是我开始大规模读书的第一年,在那之前不过是每年读个三五本书。至今我都记得 2017 年第一本读完的书是《杀死一只知更鸟》,但到现在,书里的人物、剧情全然忘却,只记得那是一本有关教养与教化的书籍。
五年过去了,每年我都能读完至少三四十本书,可如今再翻看那些书单,大多数书籍都和《知更鸟》一样,在记忆中没有留下什么痕迹。于是在今年,我开始了写读书笔记的计划,长篇大论也好、三五句也行。我在读完一本书时,趁着记忆还没消散,就把杂想随想写下,在今后随时翻阅时希冀能回想起什么。也因如是,才有了这一篇总结文章。
每一天,我都会在夜晚睡觉前,躺在床上捧着 Kindle 读半小时书再入睡。从去年底开始我用上了专注计时工具,来摒除手机对专注阅读的影响。因为不知道哪款软件更趁手,索性同时使用了 iHour 和 OffScreen 来专注计时。到如今打开 App 看统计数据,今年的累计阅读时间已经超过 227 小时了。
我们常常高估一天能做成的事,却往往低估一年能做的事。
除了睡前阅读,偶尔我也会在通勤地铁里、出差飞机上,还有咖啡店里读书。本文中的所有图片都是这一年我在杭州咖啡探店时拍摄的,衷心感谢杭州精品咖啡店提供的美味咖啡☕️。
《怎样才能不杀死你的植物》
《怎样才能不杀死你的植物》 是我在 1 月份读完的,这本书对于我而言是家养绿植的启蒙书。在我读完这本书之后先后养起了龟背竹、富贵竹、琴叶榕、牛油果这四类植物。快一年过去了,到现在还谈不上棵棵枝繁叶茂,但至少还没有被我杀死。
作者妮卡·萨瑟恩是英国网红植物商店的店主,在她商店的 Instagram 账号上,有大量精美好看的插花作品。她常年和植物打交道,自然而然地对于如何才能把家养绿植养得生机勃勃这一问题,有着丰富的养护经验。妮卡的方法论便是追根溯源,只要去了解植物的原生环境,并在家中比拟出类似的环境,就能让植物保持生机。
琴叶榕是我非常喜爱植物,它有着小提琴一样的叶片,树一样高挑的身材,优雅而高贵。今年在去汕头旅游时,我发现在西堤公园里长着三棵茁壮的琴叶榕,给我留下深刻印象;在北京的意咖多咖啡店里,也有两颗长势喜人的琴叶榕。按耐不住对它的喜欢,我也在今年夏天买了一棵袖珍版的琴叶榕养了起来。
通过妮卡的追根溯源法,我知道了琴叶榕生长在热带雨林底层,喜欢阳光、水分以及温暖的气温与流通的气流。我就把琴叶榕放在我的玻璃阳台上,那里有着温室效应,阳光照射下温暖又舒适。没过多久,琴叶榕的顶部每一周都会冒出新芽,再一周这些新芽就长成了脉络分明的碧绿叶片。每天我都会去检查琴叶榕的生长情况,它也会回报我以惊喜,让我满足。
到了十月底,琴叶榕的底部叶片开始掉落。我一度怀疑是花盆太小、养分不够,于是就给它换了大盆以及新的营养土。可是琴叶榕掉叶片的迹象并没有改善,反而愈演愈烈,从最茂盛的八、九片叶子掉得只剩下三片了。我又翻出妮卡的《怎样才能不杀死你的植物》,据妮卡说,琴叶榕生长时底部叶片脱落时很正常的,这是它们在为新叶片腾出空间。原来是我犯了大错,把正常的现象当成了不正常的,更糟糕的是在不利于琴叶榕生长的冬季进行换盆,它要主动脱落更多的叶片以适应新的土壤环境。我俨然成了「摧花辣手」。
如今我只能耐心等待,每天祈祷我的琴叶榕顽强点,多吸收明媚的阳光、水分和空气,活过这个冬季。(到了发稿日前几天,这棵琴叶榕还是很不幸地枯死了🥲)
《永恒的终结》
艾萨克·阿西莫夫的作品,最出名的莫过于《银河帝国》系列。去年我连续读完 6 本银河帝国,后来因为「科幻疲劳」,暂停了之后几本的阅读。今年年初的时候,漫威系列剧集《洛基》上映的消息开始流传。网上一些文章在介绍《洛基》时提到了阿西莫夫早先的作品《永恒的终结》,于是这本书就进入了我的视野。
迄今为止,我读过的近百本书里,只有两本小说让我花时间用图形来整理故事结构,一本是《百年孤独》,另一本便是《永恒的终结》。每每回顾小说巧妙的结构,佩服阿西莫夫的想象力、创造力、科技与人性的巧妙设计……之类的感觉都会油然而生。
小说虚构 27 世纪的人类建立了永恒时空组织,利用时空壶进行时空穿越,修正过去的事件来消除一切威胁人类的安全隐患,以确保人类永恒发展。小说主人公哈伦就是一名时空修正师,在 575 世纪前往 482 世纪进行时空作业,小说的剧情由此展开。
《永恒的终结》最伟大之处在于几乎描绘了时空旅行的一切构想,而且具备自洽的世界观逻辑体系,而这是阿西莫夫在 1955 年写出来的作品。近代以时空穿越为题材的影视作品,大多都以先有鸡还是先有蛋、祖父悖论之类的情节来组织结构。对于这些,《永恒的终结》里早已展开讨论,而且因为时间穿梭的设计,小说自带有多重时间线,即简化版的多维宇宙,可以说是早而且甩漫威、星战等好几条街了。
当然小说的升华部分更加令人深思,通过时空旅行这样的硬科幻,最终落脚在展现真实、立体的人性。后世的作品如《星际穿越》、《三体》等大受欢迎,我想也离不开《永恒的终结》在前面铺下的道路。
《川菜》和《鱼米之乡》
《川菜》和《鱼米之乡》是今年先后读完的两本书,作者是英国人扶霞·邓洛普。虽然我对这两本书的评价都是三颗星,但我还是想要分享。因为严格来说它们并不是书,而是菜谱,因此也不需要严格按照我对书的标准来评价。
作为一个中国人,却看一个英国人写的中国菜谱,听起来挺离谱的,不过说起扶霞·邓洛普,知道的人都会想起她的另一本畅销书《鱼翅与花椒》。这本书是她在 1994 年以留学生身份前往四川学习厨艺的记录。我在 2018 年读过《鱼翅与花椒》,被书中观察记录九十年代中国的特殊视角所深深吸引,因此记住了扶霞。当然同样地,《川菜》也让生长在鱼米之乡的我打开了新的大门。
《川菜》和《鱼米之乡》是两本菜谱,《川菜》自然是介绍四川的饮食,《鱼米之乡》则是来自浙江、江苏、上海等地的菜肴。从结构上来说,两本书非常接近,从分类目录看便一目了然,都从历史、食材、调味、烹饪、文化入手开始讲述,类似于综述。接下来是系统性地介绍菜谱,根据菜肴分门别类,介绍家常做法,中间穿插一些菜品故事,像是杭州的宋嫂鱼羹、扬州的文思豆腐羹等等,因此比单纯教人做菜的书更有趣。
破格推荐这两本书的原因,我觉得有以下几个方面。首先是它们系统地介绍了地方菜系。我们常见的料理书大多数是以家常菜的标准搜罗去菜谱的,《川菜》和《鱼米之乡》提供了系统的框架去帮助我们了解地方菜系,当然比不上职业烹饪教得那般专业。第二是每一道菜几乎都有作者亲自料理制作的配图,每张都是日常出品而且美观。作为读者,连我都大大提升了「我也能做成功这道菜」的心理预期。最后是每道菜都有兼具菜肴特色又保持地道的英文翻译。谢谢!虽然不能说是广为接受,但这是一名英国人在理解菜肴的基础上作出的翻译,我觉得可以称得上是信达雅。
可以看看扶霞翻译的几个菜名案例,也能学会一些套路,基本上是地点 + 料理手法 + 主要材料 + 配料的模式:
  • 麻辣火锅:Numbing-and-hot Hotpot
  • 包子:Basic Steamed Buns
  • 杭州卤鸭:Hangzhou Spiced Soy-sauce Duck
  • 酸梅汤:Dried Chinese Plum and Hawthorn Infusion

《鱼米之乡》还让我惊喜的地方是,提到了几家我知道的餐馆,有杭州的龙井草堂、上海的福1088。在书中的结尾竟然还有陆文夫在 2005 年出版的小说《美食家》以及苏州的朱鸿兴面馆。这本书是我在 2017 年刚开始阅读生涯时读过的,因此在《鱼米之乡》相逢感到很是亲切,也让我对扶霞钻进中国饮食的努力感到十分佩服。
《糜骨之壤》
《糜骨之壤》进入了豆瓣 2021 年度读书榜单。读《糜骨之壤》的契机,是我刷小红书突然跳出来的一条笔记。那条笔记推荐这本书的几个要素包括了,诺贝尔文学奖的光环、来自波兰这种小众国家的作者、动物谋杀案等等。顶着这么几个关键词,我开始读这本书。
不能说《糜》写得有多好,它的主题往小了说是动物保护,往大了讲是宇宙万物的联系。作者奥尔加·托卡尔丘克,用接近散文式的题材写出了一个谋杀案。用这个题材想想也不会有什么令人期待、大呼过瘾的悬疑桥段。不过她文笔惊人,观照世界后发出的犀利话语让我深感佩服,其中对男性不读书的批评让我印象深刻:
很多男性随着年龄的增长会患上睾丸素自闭症,它的症状是社会功能和社交能力的逐渐丧失以及思想塑造障碍。被这种疾病困扰的人通常会变得沉默寡言,似乎在沉思中自我迷失。他们会对工具和机械更感兴趣。吸引他们的只有二战和名人传记,尤其是那些政治家和恶棍的。他们阅读小说的能力几乎已完全丧失。
书的最后收录了作者在瑞典学院受诺贝尔文学奖的演讲,相比于小说的故事章节,这演讲稿更加发人深省。她重点谈到了碎片化生活与宇宙万物互联之间的割裂。在这里她提到了一个有趣的例子,我简要地描述:哥伦布发现美洲新大陆,造成了五千六百万美洲原住民的死亡,于是近六千万公顷的耕地变成丛林,吸收大量的二氧化碳,形成了欧洲十六世纪末的小冰河时期,进而影响欧洲各国的经济并带来战争和现代化发展。这就是作者所认同的宇宙万物时空互联的一些观点。当然她还提到了现在世界日新月异发展与语言匮乏至极之间的矛盾、书籍类型分类导致自由创作受限等等话题。
《糜骨之壤》更像是一块敲门砖,让我打开了一扇窗,窥探到了新时代文学是何面貌。
《云游》
在读完《糜骨之壤》之后,我又对《云游》产生了兴趣。《云游》是奥尔加·托卡尔丘克获得诺贝尔文学奖的重要作品,不读它似乎就不能理解托卡尔丘克。确实如此。
文学发展到今天,各类题材几乎都形成了固定的套路模板,犯罪小说写成东野圭吾那样肯定会受欢迎,纪实文学要像《坏血》那般踩中热点……文学的题材类型似乎已被穷尽。直到奥尔加·托卡尔丘克,她创立了「星群小说」这一全新又独特的题材,《云游》便是代表作品。
《云游》由 116 个独立的小故事构成,长的要读十几分钟,短的只有一页三段话。这些故事看起来毫无关系,却在作者眼里,有着千丝万缕的联系,就如同宇宙中的繁星一样,彼此通过力场互相作用。托卡尔丘克便一股脑儿将它们合成一册,寄给了出版社,于是有了《云游》。
读《云游》你会感到一头雾水(诺贝尔文学奖都会让人一头雾水,:P)。看完一半才能知道这本书的内涵是关于两种旅行。一种是身体在世界的旅行,飞机、汽车甚至地铁,虚构也好或是作者真实的见闻;另一种是在身体内部的旅行,有关标本、解剖、残疾等的躯体之旅。在旅行中洞察思考自我、人生的意义、目的地、宇宙……是这本书带给我最大的价值。
上半年借着南航快乐飞,我去了9个城市短暂停留,我以为我已经对旅行有了深刻的体悟,但完全没有想到托卡尔丘克还有精辟的论点。她批评像我这样的旅行者,都「逃不出同一种形而上的归家引力」,旅行是为了返回。这正是我的飞行经历:逢周末便飞行,返回把见闻写下、把照片修好、发送朋友圈告诉大家这是我站在沈阳故宫、这是我正在飞越博格达峰……我感到深深的挫败,原来我的旅行竟是这样的,丝毫没有关照自己的内心。
《云游》让我看到了更为广阔的世界,我指的不是那种物理的广阔,而是由知识、随想、历史、隐喻所组成的内心广阔。116个故事中,有你觉得枯燥乏味的,也有你感同身受的,也可能全部不合胃口,如果你的内心也如托卡尔丘克那样丰富。
《跑步治愈》
《跑‎步治愈》 只需要三四天的时间即可读完。读这本书的契机是少数派另外一个知名作者  @也谈钱  在他的公众号发布的一篇文章。
2021 年因为工作应酬变多、膝盖不好、健身强度减弱等原因,我的 30 min 日常锻炼变成了完全依赖 Nintendo Switch 上的《健身环大冒险》和《舞力全开》。事实证明对于我而言,这两款健身游戏的强度都太低了,我的体脂从 17% 上升到了 20%。同时,在我进行偶尔频度的 HIIT 运动时明显感到了气喘吁吁,感觉身体素质大幅下降。这时候也大的这篇公众号文章发布了并进入了我的视野, 接下来我便读了《跑‎步治愈》 。
《跑‎步治愈》的写作风格和国外的健康类书籍很像‎,例如前几年的《睡眠革命》。写一样简单的东西,作者会整理出系统、全‎面的框架来阐述,就像论文一样。即使是像跑步这件大家都认为很简‎单的事(其实不简单),作者张展晖也梳理出跑步的好处 - 怎么坚持跑步 - 正确地跑步 - 正确地饮食这样的框架,读完‎之后也让我学习到了很多新知识。
首先自然是最大摄氧量的重要性,而且我读这本书的初衷就是希望能通过跑步提升有氧适能水平。张把心肺功能认为是运动健康的最重要指标,要比身体成分、肌肉力量等更为重要。心率和最大摄氧量就是体现心肺功能的重要指标,而跑步便是强健心肺的最简单运动了。
最大摄氧量,顾名思义,是在运动时能获取的最大氧气量。一个正常成年人,最大摄氧量的及格线分别是男性 40、女性 36。如果低于这个及格线就会有猝死风险。Apple Watch 已经支持对最大摄氧量进行测量,只要进行一定时间的户外锻炼(必须有 GPS 数据才能测量)就能获得最大氧气量值。我看我的最大摄氧量竟然只有35,因此我在高强度运动时气喘吁吁也容易理解了:氧气摄入不足。
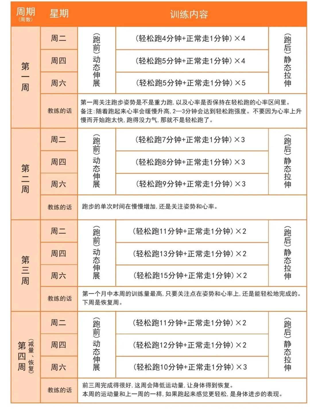
第二是正确的跑步姿势,这是我从未了解的知识。张对比介绍了正确的跑步姿势「重力跑」和错误跑姿「坐着跑」,以及纠正的方法。最后,我最感谢作者的是,他设计了四个阶段的跑步计划,跑步小白、冲刺马拉松的跑友都能按照这个计划锻炼自己的身体素质。读完这本书后,我立刻将图片保存了下来。当然最重要还是实践,且看我几个月后的身体情况。(以提升有氧适能水平为目标跑起来吧!)
另外特别提及,我在豆瓣看到评论里有人对这本书给了差评,说「10 页纸就能说完的‎事情写了一本书」。认真读完这本书的我表示,这个人对真正的跑步‎一无所知。
《失落的卫星》、《在中国大地上》、《长乐路》和《午夜降临前抵达》
《失落的卫星》是我从豆瓣 2020 年度中国文学非小说榜里挑出来的一本,这是我今年 5 月份读完的书籍。这本书是从记者改行成为作家的刘子超,深入中亚旅行写的游记。巧的是读完没多久,我就飞往乌鲁木齐旅行了。
什么是现代旅行文学?如何看待旅行文学和攻略、游记的区别?读完刘子超的旅行游记,你会有自己的答案。
借着快乐飞,我在上半年连续写了 10 篇旅行游记,编辑部把它们定义为「旅行报告」。乌鲁木齐篇是最后一篇,在写这一篇的当时,我一度觉得自己写游记已渐入佳境,在介绍行程之余,开始对城市、文化、风景有了一些思考,因此与那些流水账、攻略有了清晰的分割与区别。但是再度回顾刘子超,我太自负了。
中亚,正如书名《失落的卫星》那样,似乎在世界格局里处于舞台的边缘,鲜为人知。但又与上下五年前的中华民族历史有着千丝万缕的联系。它不像欧美那样,与东亚处于迥异的文化地位;它又与塞北江南相关联,忽必烈、成吉思汗等让人觉得中亚并不陌生。刘子超的旅行游记里有大量非旅行见闻却又与旅行见闻息息相关的内容,这些内容涵盖了历史事件、文化变迁、现代经济与政治、观照与思考等等。纪实性与文学性,都在刘子超的《失落的卫星》里得以体现,让我认识了真正的现代旅行文学:渊博的学识、深刻的观照,在旅行中再次感悟。
继读完《失落的卫星》之后,我又对旅行文学再深入,读了保罗·索鲁的《在中国大地上》、纪实文学《长乐路》以及刘子超的新书《午夜降临前抵达》。保罗·索鲁被誉为「现代旅行文学教父」,他的《在中国大地上》从西方视角看东方世界的变迁,他喜欢写人、喜欢同他们交谈、窥探他们的思想,因为写的是中国,书中诸多的见解让我熟悉又倍感鞭辟入里。
同样地,史明智旅居上海写下的《长乐路》,也如保罗·索鲁般发人深思。
至于《午夜降临前抵达》,这是刘子超在旅行文学上再发力的作品。如果说《失落的卫星》或多或少因为中亚与中华的历史联系,让读者读起来不至于陌生而更易获得好评。那么欧洲旅行游记《午夜降临前抵达》,则完全是凭实力去获得口碑了。波西米亚、南斯拉夫、塞尔维亚……陌生世界的旅行文学,我相信不会让你失望。
《诗人十四个》
《诗人十四个》是我从读书博主  @魏小河  的视频里发现的一本书,听名字便知道这是和诗歌有关的书籍。
《诗人十四个》是黄晓丹对自己开的古诗课录音的整理出版,书里从王维到晏殊总共有 14 位诗人的作品讲解。对诗进行解说,除了诗歌本意之外,作者更看重对诗人本身的探寻,通过长篇累牍的研究去熟悉诗人写诗时的遭遇与心境。于是,通过《诗人十四个》我们能了解王维在早中晚年差距之大、王昌龄的完全盛唐时代等等。
中国古典诗歌有着讲究的韵律、抽象的意象,在人生中的某些刹那会突然与你的思想产生共鸣并同振共荡。尽管学生时代背诗词时无不深感痛苦,但如今每逢冬季落雪,总能在社交媒体上看到「绿螘新醅酒 红泥小火炉」之类的句子。诗歌的魅力到底在哪里,黄晓丹的看法正如我所想:当经历生命中某个重要事件或瞬间时,已经有一句诗歌在那个时空中等他,使他感受到全然的被理解和被说出。
《克莱因壶》
《克莱因壶》竟然是一本两个人合作写的书,署名就是冈岛二人,其实背后的作者是井上泉和德山谆一。当然我从没听过这两个人的名字,这本书是 1989 年的作品,也是两人的分手之作,算下来竟然已经三十多年了。
一定要强调年代久远的原因是,《克莱因壶》与诺兰的《盗梦空间》有些异曲同工的结构设计,而它要比《盗梦空间》早了 20 年。
克莱因壶是莫比乌斯环的四维化,正如二维世界的蚂蚁难以理解三维的莫比乌斯环,身处三维世界的我竟然也很难理解四维的克莱因壶。如果你也想知道克莱因壶(又称为克莱因瓶)到底是什么样,可以看看下面这个图。
克莱因壶没有内外之分,它没有边,也没有终结的表面。小说《克莱因壶》便设计了没有内外之分的世界。在三十多年前,冈岛二人就构思出了如今的 VR 眼镜装置,故事里的主人公作为该项目的测试人员,反反复复在真实世界与虚拟世界之间来回穿越,以至于到最后无法分清虚拟与现实。当世界可以被完全虚拟,并 100% 还原现实,那么现实中的记忆、逻辑都可以在虚拟世界中被篡改,政治、经济、法律也因此不再稳定存在。正如克莱因壶没有内外之分,世界也没有了现实与虚拟之分。
《克莱因壶》的构思可以和很多影视作品、故事一起讨论,《盗梦空间》、《楚门的世界》、庄周梦蝶与黄粱一梦等等。楚门打破了虚造的世界,《盗梦空间》 里 Mal 选择在梦里终结,那么《克莱因壶》里的主人公是什么样的结局,作者留下了开放式的结尾让读者自行思考。
《克莱因壶》除了科幻与哲学的元素外,还集成了推理、悬疑、谋杀等元素,读起来非常过瘾。
有关上海
今年读的书里有太多和上海有关的内容,这是我在思考《长恨歌》的推荐文字该怎么写时突然意识到的。这些书有《长恨歌》《长乐路》《万古江河》《在中国大地上》和《馆子》,它们中有的以上海这座城市为背景,有的是只言片语提到了上海。
先说最近的《馆子》,知道这本书是因为有在朋友圈看到过分享,后来发现郑执为‎这本书写了一篇序。写东北肃杀文‎学的郑执会推荐什么样的作品?我就是在这样的好奇心驱使下开始读的。作者贺伊曼在淮海路附近开了两家网红餐厅,一家是 Brunch 小店「馆子 HOUSE198」,另一家是新晋小酒馆「欢桃 Bistro172」(两家我都没有去过)。《馆子》用的就是餐厅的名字,而里面的故事是贺伊曼在 2018 年开始陆陆续续写下的东西。
小说总共写了六个故事(都发生在上海),说实话刚开始读有点‎失望的,因为第一个故事充斥了当代都市剧的情节,文字‎也很贫乏。但是读到后面,越觉得写作功底开始改善,不管是故事和立意、情节与人物,以及氛围的烘托,都很温暖‎,在描绘艰难的平凡生活中透出若隐若‎现的希望。
在书的开头,贺伊曼就说「上海总是这样,许多人与人、物与景的剧情都生长于隐蔽的弄堂深处。」这句话说的正是《长恨歌》里引起故事的序章所用的手法。《长恨歌》给我最大的感触并不是上海小姐王琦瑶的故事本身,而是王安忆在第一章中用惊人的笔墨引出上海故事的过程。写故事却先不讲故事,王安忆先从制高点看上海的弄堂开始写,穿街走巷地听到了弄堂里的流言,再钻进闺阁里去瞧流言中的女子,再以鸽子的形象回到制高点。就像无人机先给一个高空镜头,再咻地一下视角穿梭在上海弄堂里,最后又回到空中。这一章节是我最喜欢的一章,非常精彩。
《长乐路》是史明智旅居上海的纪实记录。在上海,永嘉路、淮海路、长乐路……都是好逛的街,但在这些小资气息浓郁的街道,刨去网红店铺和游客名人,还剩下什么样的市井小民?史明智的《长乐路》揭开了答案的一部分。体制、户籍、教育、拆迁……史明智披露的纪实故事可能让人读得心情复杂,在时尚光鲜、独领风骚的上海,依然有人生活在水深火热之中。
今年下半年,有关正确认知法国梧桐的消息经常出现在社交媒体中。说实话,在 7 月之前我还没有对「法国梧桐不是梧桐」形成正确的认知。在《长乐路》的一开始,史明智描述长乐路两旁的行道树时,便用上了「悬铃木」这一学术名词。大多数中国人以「法国梧桐」代之「悬铃木」,尽管这一树种既不是来自法国,也不属于梧桐科,而是东方悬铃木与美洲桐木的混种,最早出现在西班牙,又在 19 世纪因巴黎城市改造而成为世界级城市的宠儿。在国内,不管是南京中山大道两旁的法国梧桐、郑州人民路两旁的法国梧桐,还是杭州西湖北山街的法国梧桐,以及当然上海长乐路两旁的法国梧桐,都是此种。
一个简单的方法辨认法国梧桐,只消看树干是否遍布深灰斑块即可。
《嫌疑人X的献身》
每次读完东野圭吾的小说,我都不敢关灯、不敢睡觉、不敢在黑暗的环境里待着。不是因为对死亡、尸体之类想象而感到恐惧,而是最终揭开的真相令人头皮发麻、身心悚然。《白夜行》里,桐原亮司付出巨大的爱牺牲,在《嫌疑人X的献身》里,石神哲哉也是如此。一个人真的可以对爱牺牲到这种程度吗?这是小说提出的灵魂拷问,在小说给出的真相面前,我做不到内心平静。
东野圭吾的推理小说,精妙之处在于,你能隐隐约约猜到真相将以何种面目登场,他也如你所愿照着你的想象把剧情展开,但最终的真相却完全在你意料之外。(此处不涉及剧透)正如小说名《嫌疑人X的献身》,嫌疑人X指的正是男主人公石神,他为凶手扛下所有,但当真相被揭开还是让人震惊不已。
本书的最后一句话,俨如真相一般直击灵魂。如果说给这本书打分可以得 4/5,而这一句话,可以赢得 5/5。这一结尾让我久久难忘,反复回味。当石神的所有努力付诸流水,作为天才数学家那种无人理解的痛苦、所有希望的崩塌、不堪托付的爱与美,化为一阵阵野兽般的哀号,如同「呕出了灵魂」。小说戛然而止,心灵的震撼却久久激荡。
石神继续嘶嚎,草薙觉得他仿佛正呕出灵魂。
东北文艺复兴三子:班宇、双雪涛、郑执
东北文艺复兴三子的说法纯属坊间谣传,甚至作家本人也都不认可,不过在介绍这三位作家时,用这样一个简单的名词短语很是言简意赅。班宇、双雪涛、郑执都是沈阳人,也都经历过东北下岗潮,文字风格十分接近,短句、诙谐,夹杂着一股东北大碴子味儿,读起来很滑稽。
我先在 2019 年读班宇的《冬泳》,当时很难相信 2018 年大陆还有这么一本短篇小说集,全是无名之辈直面命运的无声洗礼,文字真是肃杀凌厉却又不乏温柔。今年补了《逍遥游》,却没有留下深刻的印象了。班宇的东北气息最淡,故事的结局也更接近现实。
到了双雪涛,我今年读的是《飞行家》。《飞行家》写生活中的失意人物,在东北式肃杀文字加持下,都有魔幻现实主义的结局,这要比班宇更加浪漫。班宇的故事会给边缘人物一个明确的结局,而如果是双雪涛,他们或者是乘着热气球飞走远离人世,或是成为游戏中的人物通过复仇得以补偿(《刺杀小说家》)。
我读的郑执是《仙症》。《仙症》把东北的失意人物都安排进了怪力乱神里,似乎面对生活的各种不如意,只要靠上了神明就能舒展。治结巴的是大仙的徒弟赵老师、吃了大仙的王战团终生受困、临终的父亲需要宗教的慰藉……命运无解。到了最后的《森中有林》,远游的儿子回归故乡,却再也走不了了,「有人把你种在了这片土地上」。我才意识,这些失意人物并不只在东北才有,世间的普罗大众皆是如此。
2021 年的书单里还有其他值得一读的作品,因为种种原因我没有把它们收录进本文中。它们有:
  • 《克拉拉与太阳》by [英] 石黑一雄
  • 《把自己作为方法》by 项飙
  • 《知晓我姓名》by [美] 香奈儿·米勒
  • 《仿制药的真相》by [美] 凯瑟琳·埃班

原文链接:https://sspai.com/post/70927
作者:ElijahLee
责编:Lotta
/ 更多热门文章 /
登录查看更多
0

相关内容

李宏毅《机器学习》国语课程(2022)来了!附Slides和视频!
专知会员服务
103+阅读 · 2022年2月28日
专知会员服务
24+阅读 · 2021年1月30日
必须收藏!MIT-Gilbert老爷子《矩阵图解》,一张图看透矩阵
清华大学《人工智能》书籍教学课件开放下载
专知会员服务
144+阅读 · 2020年7月27日
我的 2021 小户型装修备忘录|年度征文
少数派
0+阅读 · 2022年2月25日
聊聊我成为少数派作者的这一年|年度征文
少数派
0+阅读 · 2022年1月27日
「少数派们」的 2021 回顾:214 的年度推荐
少数派
0+阅读 · 2022年1月7日
国家自然科学基金
0+阅读 · 2014年12月31日
国家自然科学基金
0+阅读 · 2013年12月31日
国家自然科学基金
1+阅读 · 2013年12月31日
国家自然科学基金
0+阅读 · 2012年12月31日
国家自然科学基金
0+阅读 · 2011年12月31日
国家自然科学基金
0+阅读 · 2011年4月30日
国家自然科学基金
0+阅读 · 2008年12月31日
Arxiv
0+阅读 · 2022年4月15日
Arxiv
0+阅读 · 2022年4月14日
Arxiv
17+阅读 · 2022年1月11日
Advances and Open Problems in Federated Learning
Arxiv
18+阅读 · 2019年12月10日
VIP会员
相关基金
国家自然科学基金
0+阅读 · 2014年12月31日
国家自然科学基金
0+阅读 · 2013年12月31日
国家自然科学基金
1+阅读 · 2013年12月31日
国家自然科学基金
0+阅读 · 2012年12月31日
国家自然科学基金
0+阅读 · 2011年12月31日
国家自然科学基金
0+阅读 · 2011年4月30日
国家自然科学基金
0+阅读 · 2008年12月31日
Top
微信扫码咨询专知VIP会员