CV工业项目落地实战大航海 | 附极力值攻略

2022 年 7 月 19 日 极市平台
↑ 点击 蓝字  关注极市平台

CV项目实战

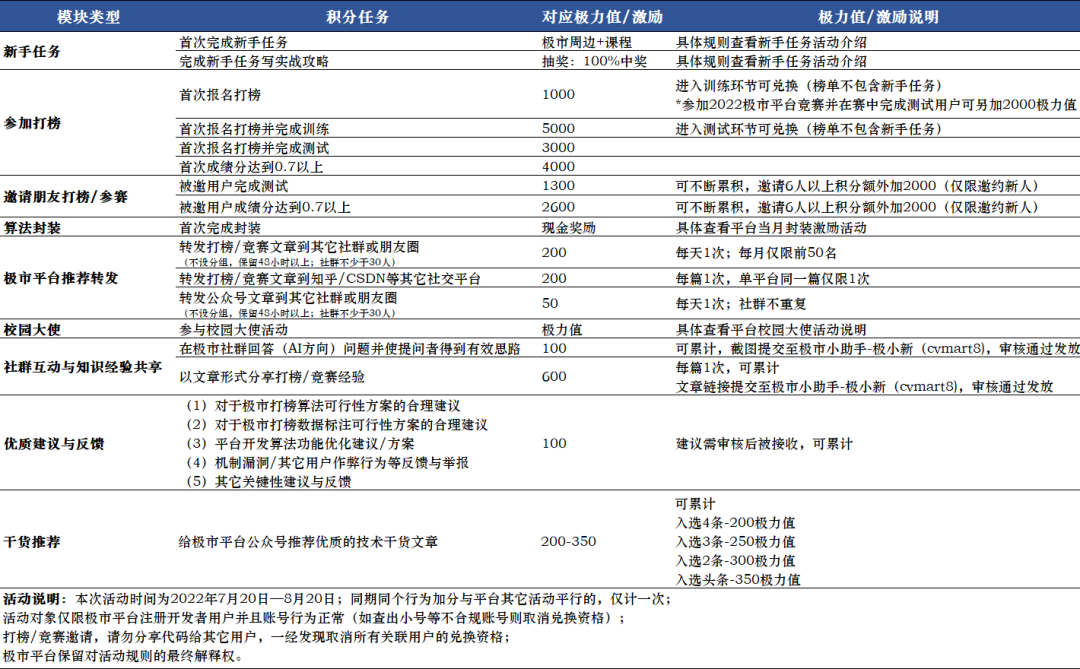
算法打榜是极市平台推出的一种算法项目合作模式,平台目前已对接智慧城市、商业地产、明厨亮灶等行业真实需求,包括不限于目标检测、行为识别、图像分割、视频理解、目标跟踪、OCR等视觉算法方向。现平台已上线数十种产业端落地算法项目,在此召唤CVers前来参加项目落地实战大航海!


极市平台提供真实场景数据集,开发者可直接使用免费算力进行线上算法开发,算法模型成绩分数达到标准后即可获得定额奖励,排名靠前的开发者还可与平台签约合作,持续获得算法的订单分成收益。

在极市,极力值不仅可是算法开发过程的算力资源,还可作为极市平台独特流通的货币兑换礼品。


7月20日到8月20日期间,极市平台推出极力值有奖活动,跑新手任务、报名打榜、写攻略、转发活动、邀请好友打榜……N种玩法Get极力值,助力开发者完成大航海!


在这炎炎夏日,窝空调房里一边涨项目经验,还能享受不花钱就拿礼品的快乐~先看看都能怎么玩儿~

·极力值获取攻略大全·

·极力值兑豪礼-极市礼品库·


新手任务如何玩

#

 活动路线一:跑任务

报名参与“新手任务”,完成模型训练、模型测试,成绩分大于0.1,视为成功通关。


活动以通关用时为评奖标准,以自然月为评奖周期,奖励设置如下。

#

 活动路线二:写攻略

活动期间,在极市社区发文投稿分享您的新手任务实战攻略,合乎要求即可获得抽奖资格!


投稿要求:

内容涵盖任务步骤,图文并茂,不低于600字(注意:不可以给出完整实例代码哦 ~)

文章投稿到【极市专区】栏目,标题统一格式为“你的文章标题|极市新手任务攻略“

#

 活动详情

【活动时间】2022/07/19 ~ 2022/08/31


【活动对象】平台技术等级为 T1 的用户。


【活动入口】

https://www.cvmart.net/list/newbie 

(建议在PC端操作)


【攻略汇总】

《极市说明文档(使用说明部分)》

https://www.cvmart.net/document


《基于YOLOV5的新手任务实践》

https://docs.cvmart.net/#/best_practice_for_newbie


《24小时算法通关挑战总结|极市新手任务攻略》 by iaxiaoq

https://www.cvmart.net/community/detail/6392


《24小时算法通关挑战总结|极市新手任务攻略》 by pencil

https://www.cvmart.net/community/detail/6394


【活动交流群】


极市打榜怎么玩

#

 活动路线一:报名打榜 

成为极市平台用户,首次报名打榜即可领取极力值!首次报名打榜、完成训练、测试,完成打榜不同环节分别能领取相应极力值!2022年报名参加极市平台竞赛活动的朋友,报名打榜并完成训练还可额外领取2000极力值。


【打榜入口】

https://www.cvmart.net/topList

(请在PC端打开操作)


上手平台指南:

https://www.cvmart.net/community/detail/6364


#

 活动路线二:

 转发极市平台打榜/竞赛推文

转发本活动推文或极市平台最新竞赛/打榜相关推文至社群/朋友圈、自媒体平台,并将分享截图或链接提交到极市平台小助手-极小新(cvmart8)进行登记,审核通过即可获得相应极力值。

#

 路线三:邀请好友参加打榜

将自己的平台打榜专属邀请链接发送给朋友,邀请朋友完成打榜,可以获得打榜邀请专属极力值。


打榜专属邀请链接生成方式:将下列打榜链接中的XXXXX替换成您的用户ID


生成专属链接:

https://www.cvmart.net/topList?channel_id=XXXXX


如有疑问可添加极市平台小助手-极小新(cvmart8进行咨询。

#

 路线四:写攻略,分享打榜/竞赛经验

投稿要求:

内容涵盖打榜/竞赛步骤,图文并茂,不低于600字(注意:不可以给出完整实例代码哦 ~)

文章投稿到社区【实战经验】栏目,标题统一格式为“你的文章标题|打榜/竞赛攻略”


社区链接:

https://www.cvmart.net/community

#

 更多路线>>>

首次完成封装领现金激励:到极市平台社区搜索“冲榜活动”


社区链接

https://www.cvmart.net/community


成为极市平台校园大使:

极市AI校园大使招募!iPhone13pro、任天堂游戏手柄等丰富奖品等你来pick!


成为极市平台Contributor:在极市社群有效解答AI相关问题、使用平台时提出建议与反馈、推荐CV领域技术干货……我们期盼更多用户加入到平台互动与建设中来,也为积极参与的朋友们准备了相应的极力值。

#

 活动详情

【活动时间】

本次积分兑换活动时间为2022年7月20日-8月20日

8月25日前可凭积分登记兑换(新手任务不受此活动时间限制)


【添加积分活动小助手】

极小新(cvmart8


*小助手将分批通过好友申请,如有失联,请添加极小X(ID:cvmart7


点击“阅读原文”,即刻参加极市打榜,提高算法能力,获取长期收益:

https://www.cvmart.net/topList

登录查看更多
0

相关内容

在数学和计算机科学之中,算法(Algorithm)为一个计算的具体步骤,常用于计算、数据处理和自动推理。精确而言,算法是一个表示为有限长列表的有效方法。算法应包含清晰定义的指令用于计算函数。 来自维基百科: 算法
【实用书】强化学习实战:Python,110页pdf
专知会员服务
150+阅读 · 2022年6月9日
【干货书】算法新解,540页pdf详解基础算法,中英文版本
专知会员服务
204+阅读 · 2022年1月16日
一天狂揽2000+星,微软面向初学者ML课程来了,完全免费
计算机视觉实战演练:算法与应用
专知会员服务
53+阅读 · 2021年6月6日
[SIGIR2021]可复现推荐系统评估的全面和严谨的框架
专知会员服务
22+阅读 · 2021年4月30日
英特尔《中国金融行业AI 实战手册》,56页pdf
专知会员服务
38+阅读 · 2020年11月8日
【精通OpenCV 4】Mastering OpenCV 4 - Third Edition 随书代码
专知会员服务
40+阅读 · 2019年11月13日
影响CV工业落地最重要的因素是什么?
极市平台
0+阅读 · 2022年3月28日
国家自然科学基金
0+阅读 · 2014年12月31日
国家自然科学基金
0+阅读 · 2014年12月31日
国家自然科学基金
2+阅读 · 2014年12月31日
国家自然科学基金
0+阅读 · 2013年12月31日
国家自然科学基金
0+阅读 · 2013年12月31日
国家自然科学基金
0+阅读 · 2013年12月31日
国家自然科学基金
0+阅读 · 2012年12月31日
国家自然科学基金
1+阅读 · 2011年12月31日
国家自然科学基金
0+阅读 · 2011年12月31日
国家自然科学基金
0+阅读 · 2009年12月31日
Few-shot Learning: A Survey
Arxiv
363+阅读 · 2019年4月10日
Arxiv
136+阅读 · 2018年10月8日
Arxiv
11+阅读 · 2018年7月8日
VIP会员
相关VIP内容
【实用书】强化学习实战:Python,110页pdf
专知会员服务
150+阅读 · 2022年6月9日
【干货书】算法新解,540页pdf详解基础算法,中英文版本
专知会员服务
204+阅读 · 2022年1月16日
一天狂揽2000+星,微软面向初学者ML课程来了,完全免费
计算机视觉实战演练:算法与应用
专知会员服务
53+阅读 · 2021年6月6日
[SIGIR2021]可复现推荐系统评估的全面和严谨的框架
专知会员服务
22+阅读 · 2021年4月30日
英特尔《中国金融行业AI 实战手册》,56页pdf
专知会员服务
38+阅读 · 2020年11月8日
【精通OpenCV 4】Mastering OpenCV 4 - Third Edition 随书代码
专知会员服务
40+阅读 · 2019年11月13日
相关基金
国家自然科学基金
0+阅读 · 2014年12月31日
国家自然科学基金
0+阅读 · 2014年12月31日
国家自然科学基金
2+阅读 · 2014年12月31日
国家自然科学基金
0+阅读 · 2013年12月31日
国家自然科学基金
0+阅读 · 2013年12月31日
国家自然科学基金
0+阅读 · 2013年12月31日
国家自然科学基金
0+阅读 · 2012年12月31日
国家自然科学基金
1+阅读 · 2011年12月31日
国家自然科学基金
0+阅读 · 2011年12月31日
国家自然科学基金
0+阅读 · 2009年12月31日
Top
微信扫码咨询专知VIP会员