今日面试题分享:简单介绍下LR

2019 年 2 月 20 日 七月在线实验室


今日面试题目分享
 
        
简单介绍下LR
 
       


参考答案:


解析:

@rickjin:把LR从头到脚都给讲一遍。建模,现场数学推导,每种解法的原理,正则化,LR和maxent模型啥关系,lr为啥比线性回归好。有不少会背答案的人,问逻辑细节就糊涂了。 


原理都会? 那就问工程,并行化怎么做,有几种并行化方式,读过哪些开源的实现。还会,那就准备收了吧,顺便逼问LR模型发展历史。 


虽然逻辑斯蒂回归姓回归,不过其实它的真实身份是二分类器。先弄清楚一个概念:线性分类器。 


给定一些数据点,它们分别属于两个不同的类,现在要找到一个线性分类器把这些数据分成两类。 


如果用x表示数据点,用y表示类别(y可以取1或者-1,分别代表两个不同的类),一个线性分类器的学习目标便是要在n维的数据空间中找到一个超平面(hyper plane),这个超平面的方程可以表示为( wT中的T代表转置): 



可能有读者对类别取1或-1有疑问,事实上,这个1或-1的分类标准起源于logistic回归。  


Logistic回归目的是从特征学习出一个0/1分类模型,而这个模型是将特性的线性组合作为自变量,由于自变量的取值范围是负无穷到正无穷。因此,使用logistic函数(或称作sigmoid函数)将自变量映射到(0,1)上,映射后的值被认为是属于y=1的概率。  


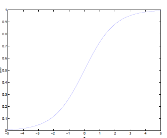
假设函数其中x是n维特征向量,函数g就是logistic函数。 的图像是


可以看到,将无穷映射到了(0,1)。 而假设函数就是特征属于y=1的概率。



从而,当我们要判别一个新来的特征属于哪个类时,只需求即可,若大于0.5就是y=1的类,反之属于y=0类。 


更多可以参考下这几篇文章: 

1 Logistic Regression 的前世今生(理论篇):

http://blog.csdn.net/cyh_24/article/details/50359055 

2 机器学习算法与Python实践之(七)逻辑回归:

http://blog.csdn.net/zouxy09/article/details/20319673


题目来源:七月在线官网(www.julyedu.com)——面试题库——面试大题——机器学习




今日学习推荐

无人驾驶实战班

火热报名中

开课时间:2019年2月23日(本周六)

首次全面公开L4级别的全自动驾驶技术
从零搭建L4级自动驾驶系统
BAT一线讲师  核心算法讲解   八大实战项目


有意的亲们可以行动起来喽 

两人及两人以上组团立减100元

咨询/报名/组团可添加微信客服

julyedukefu_02


长按识别下方二维码

查看更多课程优惠详情

👇

长按识别二维码


金三银四”招聘季来啦,想跳槽涨薪 拿高薪offer ?

推荐一门火爆的面试求职

原价399元,限时1元报名

还包邮送面试求职书噢

长按识别下方海报二维码 

立即报名

往期推荐




特朗普终于顾不得美国人就业,准备举国搞人工智能了

必读!2018最具突破性计算机视觉论文Top 10

11万份测试告诉你,今年学什么编程语言才能找到好工作

【收藏】机器学习开源框架大汇总,总有一款适合你


咨询,查看课程,请点击“阅读原文

登录查看更多
7

相关内容

在机器学习领域,分类的目标是指将具有相似特征的对象聚集。而一个线性分类器则透过特征的线性组合来做出分类决定,以达到此种目的。对象的特征通常被描述为特征值,而在向量中则描述为特征向量。
【WWW2020】DGL深度图神经网络实战教程,PPT+代码
专知会员服务
176+阅读 · 2020年4月12日
【新书】傻瓜式入门深度学习,371页pdf
专知会员服务
194+阅读 · 2019年12月28日
【推荐系统/计算广告/机器学习/CTR预估资料汇总】
专知会员服务
88+阅读 · 2019年10月21日
今日面试题分享:L1和L2的区别
七月在线实验室
7+阅读 · 2019年3月14日
今日面试题分享:为什么xgboost要用泰勒展开,优势在哪里?
BAT机器学习面试1000题(721~725题)
七月在线实验室
11+阅读 · 2018年12月18日
BAT机器学习面试1000题(716~720题)
七月在线实验室
19+阅读 · 2018年12月17日
深度学习面试100题(第81-85题)
七月在线实验室
17+阅读 · 2018年8月6日
深度学习面试100题(第76-80题)
七月在线实验室
6+阅读 · 2018年8月3日
BAT题库 | 机器学习面试1000题系列(第211~215题)
七月在线实验室
9+阅读 · 2017年11月22日
BAT题库 | 机器学习面试1000题系列(第196~200题)
七月在线实验室
17+阅读 · 2017年11月16日
BAT机器学习面试1000题系列(第106~110题)
七月在线实验室
4+阅读 · 2017年10月20日
BAT机器学习面试1000题系列(第51~55题)
七月在线实验室
10+阅读 · 2017年10月8日
Arxiv
7+阅读 · 2018年3月22日
Arxiv
4+阅读 · 2018年3月19日
VIP会员
相关资讯
今日面试题分享:L1和L2的区别
七月在线实验室
7+阅读 · 2019年3月14日
今日面试题分享:为什么xgboost要用泰勒展开,优势在哪里?
BAT机器学习面试1000题(721~725题)
七月在线实验室
11+阅读 · 2018年12月18日
BAT机器学习面试1000题(716~720题)
七月在线实验室
19+阅读 · 2018年12月17日
深度学习面试100题(第81-85题)
七月在线实验室
17+阅读 · 2018年8月6日
深度学习面试100题(第76-80题)
七月在线实验室
6+阅读 · 2018年8月3日
BAT题库 | 机器学习面试1000题系列(第211~215题)
七月在线实验室
9+阅读 · 2017年11月22日
BAT题库 | 机器学习面试1000题系列(第196~200题)
七月在线实验室
17+阅读 · 2017年11月16日
BAT机器学习面试1000题系列(第106~110题)
七月在线实验室
4+阅读 · 2017年10月20日
BAT机器学习面试1000题系列(第51~55题)
七月在线实验室
10+阅读 · 2017年10月8日
Top
微信扫码咨询专知VIP会员