预算 1.4 亿元:华为 6875 万元中标;浪潮、新华三等落标

2019 年 6 月 5 日 云头条

江西省机电设备招标有限公司受吉安市信息化工作办公室委托,根据吉购2019F000197911号采购计划确定的竞争性磋商采购方式,就吉安市大数据中心平台、政务云服务及二大应用采购项目(项目编号:JXTCJA2019170025)进行了竞争性磋商。项目预算 14421.9 万元。


吉安市信息化工作办公室采购需求:



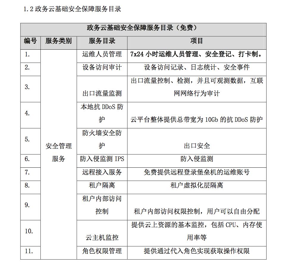
详细清单:



竞争性磋商于2019年6月4日10时在吉安市公共资源交易中心举行,经磋商小组评审和采购人确认,成交结果如下:


中标通知书:




如有异议,可在本公告发布之日起七个工作日内,以书面形式向采购代理机构提起质疑,逾期将不再受理。


吉安市信息化工作办公室推荐三家供应商,分别是北明软件与华为联合体、浪潮软件与浪潮云联合体、新华三与中广核贝谷科技联合体:



评审专家推荐三家供应商,分别是中华通信、中网国金、中通服:



(竞争性磋商)招标文件可点击“阅读原文”下载查看~



吉安市政务云服务费采购预算财政评审价:



登录查看更多
5

相关内容

信息与通信解决方案供应商
华为发布《自动驾驶网络解决方案白皮书》
专知会员服务
130+阅读 · 2020年5月22日
Gartner:2020年十大战略性技术趋势, 47页pdf
专知会员服务
79+阅读 · 2020年3月10日
电力人工智能发展报告,33页ppt
专知会员服务
132+阅读 · 2019年12月25日
【白皮书】“物联网+区块链”应用与发展白皮书-2019
专知会员服务
94+阅读 · 2019年11月13日
2019年人工智能行业现状与发展趋势报告,52页ppt
专知会员服务
124+阅读 · 2019年10月10日
2019年中国人工智能基础数据服务行业白皮书
艾瑞咨询
28+阅读 · 2019年9月16日
国家自然科学基金委发布2019年项目指南
专知
11+阅读 · 2018年12月30日
业界 | 清华发布《人工智能芯片技术白皮书(2018)》
人工智能学家
4+阅读 · 2018年12月12日
Self-Driving Cars: A Survey
Arxiv
41+阅读 · 2019年1月14日
Arxiv
6+阅读 · 2018年5月18日
Arxiv
16+阅读 · 2018年2月7日
Arxiv
12+阅读 · 2018年1月28日
VIP会员
Top
微信扫码咨询专知VIP会员