中国队六人全部满分夺冠:国际数学奥林匹克竞赛IMO成绩揭晓

2022 年 7 月 15 日 机器之心
机器之心报道

机器之心编辑部

在 IMO 2022 上,中国队以六人全部满分的成绩夺冠。上次全满分,还是 1994 年的美国队。
又一个见证历史的时刻。

今日,国际数学奥林匹克竞赛(IMO)官网正式公布了 2022 年竞赛成绩。中国队以满分 252 的成绩位列第一,实现「四连冠」。


7 月 6 日至 16 日,IMO 2022 在挪威首都奥斯陆举办,由奥斯陆大学和挪威教育部共同承办。

一直以来,IMO 都被看作数学界传奇人物的诞生地。菲尔茨奖得主陶哲轩在 1986 年、1987 年和 1988 年均参加了 IMO 比赛,并在 13 岁的时候获得 IMO 金牌(1988 年),是史上最年轻的 IMO 金牌得主。「韦神」韦东奕曾参加第 50 届 IMO,并以满分获得金牌。当时,韦东奕仅仅用了 1.5 个小时就完成了所有的比赛,打破了解题速度的纪录。

本次竞赛, 中国队以超过第二名 44 分的成绩,毫无悬念夺冠 。韩国和美国分列第二、三名,成绩分别是 208 分和 207 分,第四名和第五名由越南队和罗马尼亚队获得,成绩分别为 196 分和 194 分。

排名 6 到 10 位的国家分别为泰国(193 分)、德国(192 分)、伊朗(191 分)、日本(191 分)和以色列(188 分)。


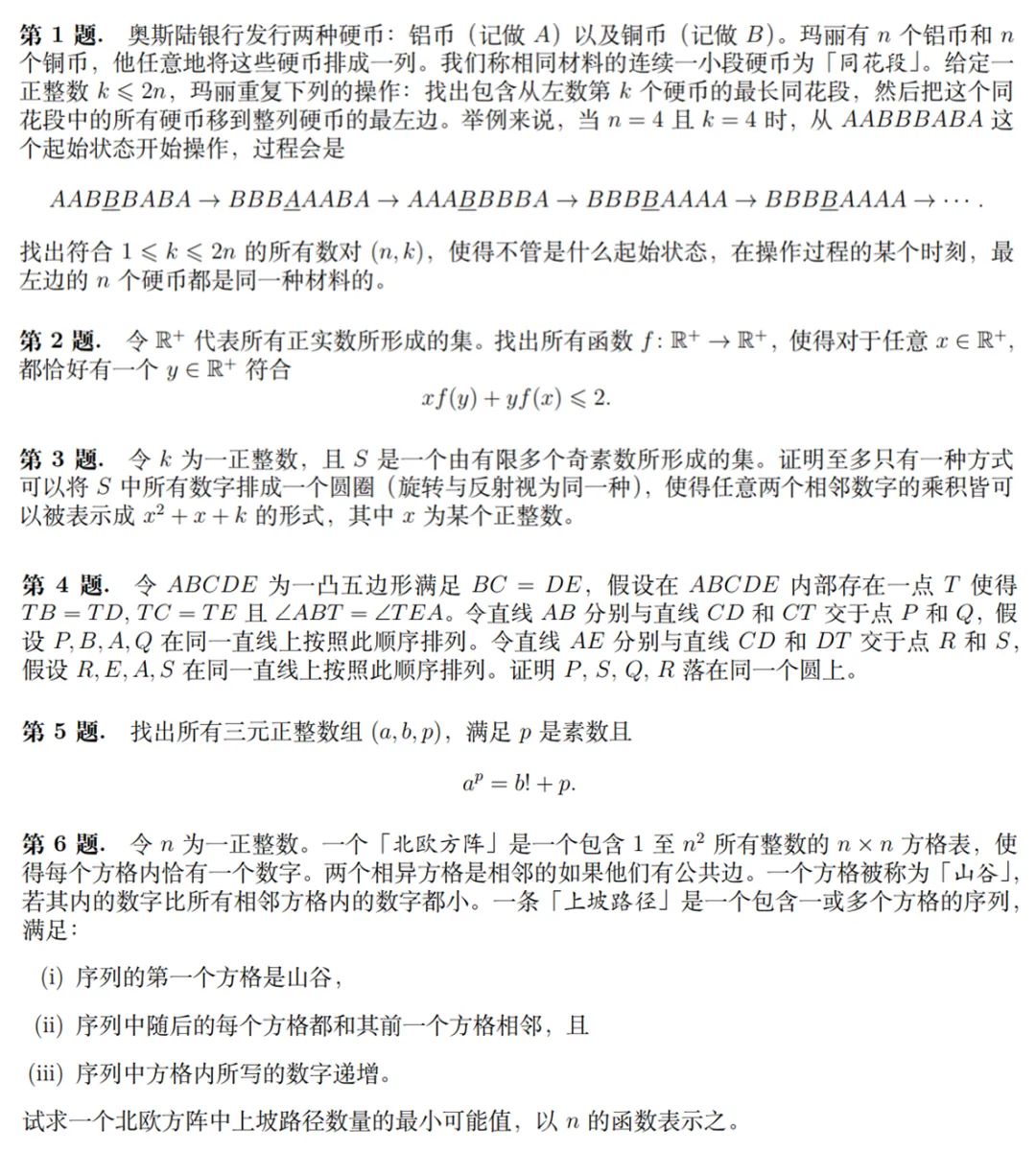
每年的 IMO 比赛题目都是六道,考试为期两天,每天的考试时间为 4.5 小时,参赛者每天需完成 3 道题目。每题 7 分,满分 42 分。今年的六道题目分别如下。


六位满分夺金的中国队选手分别是:

  • 张志成,华中师大一附中(高二)
  • 张贻然,上海中学(高三)
  • 廖昱博,人大附中(高二)
  • 江城,上海中学(高二)
  • 瞿霄宇,巴蜀中学(高一)
  • 刘家瑜,雅礼中学(高二)


IMO 竞赛始于 1959 年,每年举办一次,中国第一次参加是在 1985 年。竞赛设金、银、铜牌,比例大致为 1:2:3。每次约会有一半的选手获奖。


回顾历史,中国队共计 23 次获得团体最高分,另外两强俄罗斯、美国也分别以 16 次、8 次团体冠军位于第一梯队。


2023 年的 64 届 IMO 竞赛将在日本的千叶市举办,时间为 7 月 2 日至 7 月 13 日。

参考链接:
https://www.imo-official.org/year_country_r.aspx?year=2022


本周六,ICML 2022论文分享会
© THE END 
转载请联系本公众号获得授权
投稿或寻求报道:content@jiqizhixin.com
登录查看更多
1

相关内容

中华人民共和国,通称中国,是一个位于东亚的社会主义国家,由中国共产党一党执政,首都位于北京市。1949年10月1日,中国共产党在第二次国共内战取得绝对优势后,于北京市正式成立中华人民共和国,中国国民党领导的中华民国政府则在同年底败退台湾。 维基百科
ICLR 2022接受论文列表出炉!1095 篇论文都在这了!
专知会员服务
76+阅读 · 2022年1月30日
字节跳动今斩获最佳论文,ACL 2021各大奖项揭晓
专知会员服务
50+阅读 · 2021年7月7日
专知会员服务
26+阅读 · 2021年4月2日
ECCV 2020 五项大奖出炉!普林斯顿邓嘉获最佳论文奖
专知会员服务
18+阅读 · 2020年8月25日
【快讯】KDD2020论文出炉,216篇上榜, 你的paper中了吗?
专知会员服务
51+阅读 · 2020年5月16日
2022国际初中生信息学竞赛报名通知
中国计算机学会
0+阅读 · 2022年3月29日
国家自然科学基金
5+阅读 · 2015年12月31日
国家自然科学基金
2+阅读 · 2015年5月31日
国家自然科学基金
1+阅读 · 2014年12月31日
国家自然科学基金
1+阅读 · 2014年12月31日
国家自然科学基金
0+阅读 · 2013年7月31日
国家自然科学基金
0+阅读 · 2012年12月31日
国家自然科学基金
0+阅读 · 2012年6月18日
国家自然科学基金
1+阅读 · 2011年12月31日
国家自然科学基金
0+阅读 · 2011年4月30日
国家自然科学基金
3+阅读 · 2009年12月31日
Arxiv
0+阅读 · 2022年9月12日
Arxiv
0+阅读 · 2022年9月9日
VIP会员
相关VIP内容
ICLR 2022接受论文列表出炉!1095 篇论文都在这了!
专知会员服务
76+阅读 · 2022年1月30日
字节跳动今斩获最佳论文,ACL 2021各大奖项揭晓
专知会员服务
50+阅读 · 2021年7月7日
专知会员服务
26+阅读 · 2021年4月2日
ECCV 2020 五项大奖出炉!普林斯顿邓嘉获最佳论文奖
专知会员服务
18+阅读 · 2020年8月25日
【快讯】KDD2020论文出炉,216篇上榜, 你的paper中了吗?
专知会员服务
51+阅读 · 2020年5月16日
相关基金
国家自然科学基金
5+阅读 · 2015年12月31日
国家自然科学基金
2+阅读 · 2015年5月31日
国家自然科学基金
1+阅读 · 2014年12月31日
国家自然科学基金
1+阅读 · 2014年12月31日
国家自然科学基金
0+阅读 · 2013年7月31日
国家自然科学基金
0+阅读 · 2012年12月31日
国家自然科学基金
0+阅读 · 2012年6月18日
国家自然科学基金
1+阅读 · 2011年12月31日
国家自然科学基金
0+阅读 · 2011年4月30日
国家自然科学基金
3+阅读 · 2009年12月31日
Top
微信扫码咨询专知VIP会员