密歇根州立大学汤继良:图深度学习的理解和思考

2022 年 5 月 25 日 夕小瑶的卖萌屋

图神经网络是近年来新兴的一种智能算法,其将深度学习算法和图计算算法相融合,取长补短,以达到更优的认知与问题处理等能力,被广泛应用于社交关系、数据挖掘、自然语言处理、推荐系统、生物化学等领域。

不仅学术界,工业界也对图神经网络给予了高度重视,并逐渐加大该方向的基础设施建设力量。包括谷歌、脸书、阿里巴巴等在内的众多主流企业,将图神经网络部署于数据中心内。图神经网络已然成为近年来工业界非常重要的应用之一。

但是目前国内外图神经网络的资料极为少,系统学习图深度学习的中文课程更是难得。对于想学习图神经网络的同学来说,可以说是无从下手。看完知乎、CSDN上的文章,直接被劝退。

基于此,深蓝学院联合密西根州立大学汤继良老师开设了《图深度学习:理论与实践》课程。汤继良老师在图深度学习领域做出了大量有影响力的成果,这门课程融入了团队近几年对图深度学习的理解和思考。课程理论部分的知识,会透过公式讲解其背后蕴含的思想,并通过丰富的案例代码解读,让伙伴们实现将图深度学习应用到现实任务中


讲师介绍

1.课程讲师


汤继良(密西根州立大学教授

此前曾担任雅虎研究院研究员,亚利桑那州立大学博士。在图特征选择、图表征学习、图深度学习及它们在互联网和社交媒体上的应用方面做出了杰出贡献。获得数据挖掘领域三大会议的青年奖(SDM2022年IBM青年奖,ICDM2021年TaoLi奖,和KDD2020年新星奖)以及其他学科领域大奖,其中包括美国自然科学基金杰出青年奖(NSF Career Award)、 KDD2015最佳博士论文奖亚军,并在顶会如KDD与WSDM上获得8次最佳论文奖(包括提名)他曾在包括 KDD、WSDM在内的多个顶级学术会议、顶级期刊上发表过上百篇研究成果现已获得超过20000多次的引用(H-index为69)

马耀(新泽西理工学院助理教授

密歇根州立大博士密歇根州立大学杰出博士生奖及FAST Fellowship的获奖者,研究兴趣包括网络嵌入和图神经网络。论文多次发表在KDD、WWW、IJCAI、SIGIR和TKDE等数据挖掘顶级会议和期刊上。在众多知名会议(如ICML、KDD、AAAI和IJCAI等)及杂志(如TKDD、TKDE和TPAMI等)担任程序委员会委员以及审稿人。AAAI图神经网络和KDD图深度学习教学讲座的第一组织者和演讲者。

2.项目实践讲师


金卫(密歇根州立大

研究兴趣集中在图神经网络,包括理论基础、模型鲁棒性及应用。在KDD、AAAI、ICML、WSDM和WWW等计算机顶级会议上发表了多篇研究成果。他是备受业内关注的对抗攻击和防御工具包DeepRobust的主要贡献者。曾担任包括IJCAI和CIKM等国际知名会议的程序委员会委员。曾参加组织AAAI图深度学习专题教学讲座和KDD神经网络对抗攻击与防御专题教学讲座,并担任主要演讲者,获得了领域内外巨大关注和广泛好评。


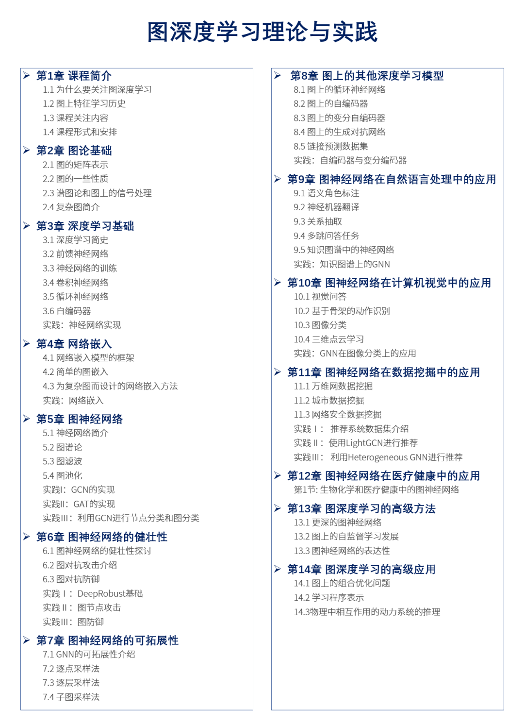
课程大纲


项目实战


课程亮点


1.课程讲师拥有丰富的科研与实战经验;

2.理论联系实践。每章节课程后都会配有对应的实践项目;

3.微信群答疑。讲师会在微信群进行答疑解惑,直至学习结束;

4.优质的学习圈子。学习课程的同学大多来自985/211及国内知名企业的工程师,一起学习可以收获满满哦;

5.性价比贼高。深蓝学院图深度学习是目前国内少有的系统化的中文课程,绝对超值。


咨询更多

扫码添加深蓝学院-欣然

备注525,才会通过好友哦!

*如不满意,开课七天内无条件全额退款


登录查看更多
1

相关内容

Yann Lecun 纽约大学《深度学习(PyTorch)》课程(2020)PPT
专知会员服务
184+阅读 · 2020年3月16日
【CAAI 2019】自然语言与理解,苏州大学| 周国栋教授
专知会员服务
63+阅读 · 2019年12月1日
新泽西理工学院马耀教授招收推荐系统等方向博士研究生
机器学习与推荐算法
0+阅读 · 2022年4月15日
澳大利亚麦考瑞大学王岩教授招收推荐系统等方向博士研究生
机器学习与推荐算法
0+阅读 · 2022年2月23日
图神经网络:基础理论与模型思想
专知
3+阅读 · 2021年12月28日
图深度学习:模型思想与代码实践
图与推荐
2+阅读 · 2021年12月23日
NJIT马耀,GNN方向博士招生~
图与推荐
0+阅读 · 2021年12月22日
国家自然科学基金
16+阅读 · 2017年12月31日
国家自然科学基金
15+阅读 · 2016年12月31日
国家自然科学基金
5+阅读 · 2015年12月31日
国家自然科学基金
5+阅读 · 2015年7月12日
国家自然科学基金
2+阅读 · 2015年5月31日
国家自然科学基金
1+阅读 · 2014年12月31日
国家自然科学基金
0+阅读 · 2013年12月31日
国家自然科学基金
0+阅读 · 2013年12月31日
国家自然科学基金
0+阅读 · 2012年12月31日
国家自然科学基金
0+阅读 · 2011年12月31日
Arxiv
13+阅读 · 2021年6月14日
Directional Graph Networks
Arxiv
27+阅读 · 2020年12月10日
Position-aware Graph Neural Networks
Arxiv
15+阅读 · 2019年6月11日
VIP会员
相关VIP内容
Yann Lecun 纽约大学《深度学习(PyTorch)》课程(2020)PPT
专知会员服务
184+阅读 · 2020年3月16日
【CAAI 2019】自然语言与理解,苏州大学| 周国栋教授
专知会员服务
63+阅读 · 2019年12月1日
相关基金
国家自然科学基金
16+阅读 · 2017年12月31日
国家自然科学基金
15+阅读 · 2016年12月31日
国家自然科学基金
5+阅读 · 2015年12月31日
国家自然科学基金
5+阅读 · 2015年7月12日
国家自然科学基金
2+阅读 · 2015年5月31日
国家自然科学基金
1+阅读 · 2014年12月31日
国家自然科学基金
0+阅读 · 2013年12月31日
国家自然科学基金
0+阅读 · 2013年12月31日
国家自然科学基金
0+阅读 · 2012年12月31日
国家自然科学基金
0+阅读 · 2011年12月31日
Top
微信扫码咨询专知VIP会员