全国信安标委《信息安全技术 机器学习算法安全评估规范》, 33页pdf

2021 年 11 月 30 日 专知

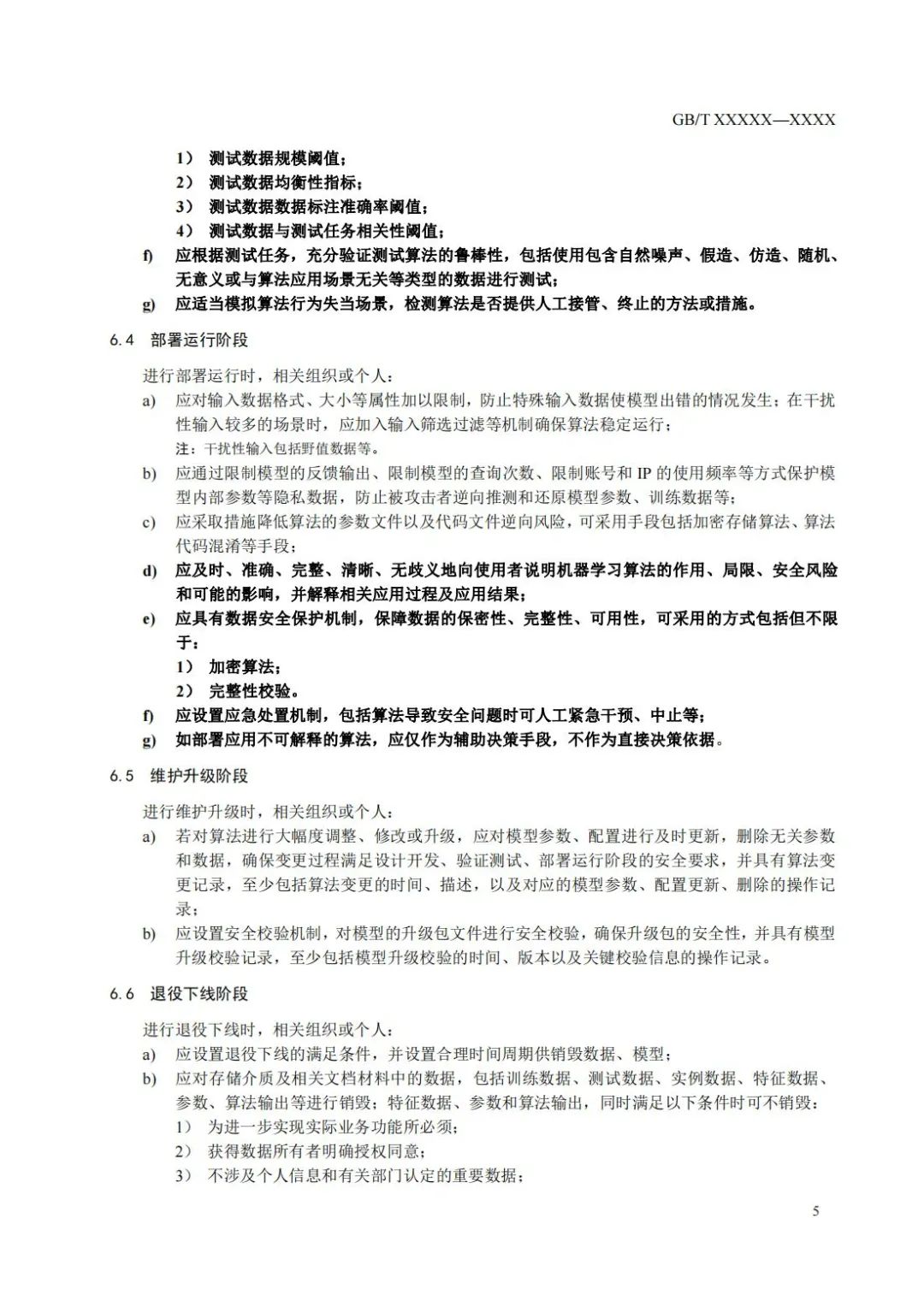
近年来,人工智能逐渐成为新一轮产业变革的核心驱动力,2017 年 7 月我国出台《新一代人工智能发展规划》(国发[2017]35 号),标志着我国人工智能发展进入新阶段。然而,机器学习作为人工智能的重要组成部分,仍面临多方面的安全风险和挑战,业界仍缺少人机器学习算法安全评估规范,一定程度上影响了机器学习技术的广泛应用与发展。本标准制定了机器学习算法安全评估规范,旨在提升机器学习算法实践应用的安全保障能力。

本文件通过借鉴国外政策法规、标准和技术的研究,尤其是《新一代人工智能发展规划》、《国家新一代人工智能标准体系建设指南》、《人工智能标准化白皮书(2018)》、《人工智能安全标准化白皮书(2019)》、ISO WG3 组研究项目及在研标准等,结合国内应用实践和标准编制组的研究成果,提出与国际标准接轨、适合我国国情,并具有一定创新性的标准。适用于对机器学习算法进行安全评估,也适用于机器学习应用开发者和运营管理者在保障机器学习安全时参考。

专知便捷查看

便捷下载,请关注专知公众号(点击上方蓝色专知关注)

  • 后台回复“ISML” 就可以获取全国信安标委《信息安全技术机器学习算法安全评估规范》, 33页pdf》专知下载链接

专知,专业可信的人工智能知识分发 ,让认知协作更快更好!欢迎注册登录专知www.zhuanzhi.ai,获取5000+AI主题干货知识资料!


欢迎微信扫一扫加入专知人工智能知识星球群,获取最新AI专业干货知识教程资料和与专家交流咨询
点击“ 阅读原文 ”,了解使用 专知 ,查看获取5000+AI主题知识资源
登录查看更多
5

相关内容

安全评估分狭义和广义二种。狭义指对一个具有特定功能的工作系统中固有的或潜在的危险及其严重程度所进行的分析与评估,并以既定指数、等级或概率值作出定量的表示,最后根据定量值的大小决定采取预防或防护对策。广义指利用系统工程原理和方法对拟建或已有工程、系统可能存在的危险性及其可能产生的后果进行综合评价和预测,并根据可能导致的事故风险的大小,提出相应的安全对策措施,以达到工程、系统安全的过程。安全评估又称风险评估、危险评估,或称安全评价、风险评价和危险评价。
中国网络安全产业白皮书,53页pdf
专知会员服务
78+阅读 · 2022年1月28日
数据治理标准化白皮书(2021年), 34页pdf
专知会员服务
238+阅读 · 2022年1月18日
工信部印发《“十四五”大数据产业发展规划》,20页pdf
人工智能AI中台白皮书(2021年),45页pdf
专知会员服务
288+阅读 · 2021年9月18日
5G网络安全标准化白皮书, 53页pdf
专知会员服务
67+阅读 · 2021年5月15日
专知会员服务
145+阅读 · 2021年3月13日
《人工智能安全框架(2020年)》白皮书,68页pdf
专知会员服务
167+阅读 · 2021年1月9日
专知会员服务
96+阅读 · 2020年8月7日
6G全球进展与发展展望白皮书,35页pdf
专知
20+阅读 · 2021年5月8日
一图掌握《可解释人工智能XAI》操作指南
中国数字经济发展白皮书,88页pdf
专知
9+阅读 · 2021年4月27日
白皮书 | 工业智能前沿报告,35页pdf
专知
31+阅读 · 2021年3月9日
联邦学习安全与隐私保护研究综述
专知
12+阅读 · 2020年8月7日
数字孪生城市研究报告
智能交通技术
11+阅读 · 2018年12月23日
Arxiv
0+阅读 · 2022年2月3日
Arxiv
8+阅读 · 2021年6月1日
Arxiv
17+阅读 · 2021年2月15日
Learning Embedding Adaptation for Few-Shot Learning
Arxiv
17+阅读 · 2018年12月10日
Arxiv
22+阅读 · 2018年2月14日
VIP会员
相关VIP内容
中国网络安全产业白皮书,53页pdf
专知会员服务
78+阅读 · 2022年1月28日
数据治理标准化白皮书(2021年), 34页pdf
专知会员服务
238+阅读 · 2022年1月18日
工信部印发《“十四五”大数据产业发展规划》,20页pdf
人工智能AI中台白皮书(2021年),45页pdf
专知会员服务
288+阅读 · 2021年9月18日
5G网络安全标准化白皮书, 53页pdf
专知会员服务
67+阅读 · 2021年5月15日
专知会员服务
145+阅读 · 2021年3月13日
《人工智能安全框架(2020年)》白皮书,68页pdf
专知会员服务
167+阅读 · 2021年1月9日
专知会员服务
96+阅读 · 2020年8月7日
相关资讯
6G全球进展与发展展望白皮书,35页pdf
专知
20+阅读 · 2021年5月8日
一图掌握《可解释人工智能XAI》操作指南
中国数字经济发展白皮书,88页pdf
专知
9+阅读 · 2021年4月27日
白皮书 | 工业智能前沿报告,35页pdf
专知
31+阅读 · 2021年3月9日
联邦学习安全与隐私保护研究综述
专知
12+阅读 · 2020年8月7日
数字孪生城市研究报告
智能交通技术
11+阅读 · 2018年12月23日
Top
微信扫码咨询专知VIP会员