PyTorch | 优化神经网络训练的17种方法

2021 年 12 月 30 日 极市平台
↑ 点击 蓝字  关注极市平台

作者 | LORENZ KUHN 
来源 | 人工智能前沿讲习 
编辑 | 极市平台

极市导读

 

本文介绍在使用 PyTorch 训练深度模型时最省力、最有效的 17 种方法。该文所提方法,都是假设你在 GPU 环境下训练模型。具体内容如下。>>加入极市CV技术交流群,走在计算机视觉的最前沿

01 考虑换一种学习率 schedule

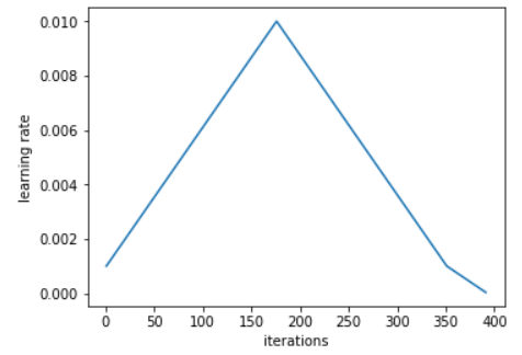
学习率 schedule 的选择对模型的收敛速度和泛化能力有很大的影响。Leslie N. Smith 等人在论文《Cyclical Learning Rates for Training Neural Networks》、《Super-Convergence: Very Fast Training of Neural Networks Using Large Learning Rates 》中提出了周期性(Cyclical)学习率以及 1Cycle 学习率 schedule。之后,fast.ai 的 Jeremy Howard 和 Sylvain Gugger 对其进行了推广。下图是 1Cycle 学习率 schedule 的图示:

Sylvain 写到:1Cycle 包括两个等长的步幅,一个步幅是从较低的学习率到较高的学习率,另一个是回到最低水平。最大值来自学习率查找器选取的值,较小的值可以低十倍。然后,这个周期的长度应该略小于总的 epochs 数,并且,在训练的最后阶段,我们应该允许学习率比最小值小几个数量级。与传统的学习率 schedule 相比,在最好的情况下,该 schedule 实现了巨大的加速(Smith 称之为超级收敛)。例如,使用 1Cycle 策略在 ImageNet 数据集上训练 ResNet-56,训练迭代次数减少为原来的 1/10,但模型性能仍能比肩原论文中的水平。在常见的体系架构和优化器中,这种 schedule 似乎表现得很好。

Pytorch 已经实现了这两种方法:「torch.optim.lr_scheduler.CyclicLR」和「torch.optim.lr_scheduler.OneCycleLR」。

参考文档:https://pytorch.org/docs/stable/optim.html

02 在 DataLoader 中使用多个 worker 和页锁定内存

当使用 torch.utils.data.DataLoader 时,设置 num_workers > 0,而不是默认值 0,同时设置 pin_memory=True,而不是默认值 False。

参考文档:https://pytorch.org/docs/stable/data.html

来自 NVIDIA 的高级 CUDA 深度学习算法软件工程师 Szymon Micacz 就曾使用四个 worker 和页锁定内存(pinned memory)在单个 epoch 中实现了 2 倍的加速。人们选择 worker 数量的经验法则是将其设置为可用 GPU 数量的四倍,大于或小于这个数都会降低训练速度。请注意,增加 num_workers 将增加 CPU 内存消耗。

03 把 batch 调到最大

把 batch 调到最大是一个颇有争议的观点。一般来说,如果在 GPU 内存允许的范围内将 batch 调到最大,你的训练速度会更快。但是,你也必须调整其他超参数,比如学习率。一个比较好用的经验是,batch 大小加倍时,学习率也要加倍。

OpenAI 的论文《An Empirical Model of Large-Batch Training》很好地论证了不同的 batch 大小需要多少步才能收敛。在《How to get 4x speedup and better generalization using the right batch size》一文中,作者 Daniel Huynh 使用不同的 batch 大小进行了一些实验(也使用上面讨论的 1Cycle 策略)。

最终,他将 batch 大小由 64 增加到 512,实现了 4 倍的加速。然而,使用大 batch 的不足是,这可能导致解决方案的泛化能力比使用小 batch 的差。

04 使用自动混合精度(AMP)

PyTorch 1.6 版本包括对 PyTorch 的自动混合精度训练的本地实现。这里想说的是,与单精度 (FP32) 相比,某些运算在半精度 (FP16) 下运行更快,而不会损失准确率。AMP 会自动决定应该以哪种精度执行哪种运算。这样既可以加快训练速度,又可以减少内存占用。

在最好的情况下,AMP 的使用情况如下:

import torch
# Creates once at the beginning of training
scaler = torch.cuda.amp.GradScaler()


for data, label in data_iter:
   optimizer.zero_grad()
   # Casts operations to mixed precision
   with torch.cuda.amp.autocast():
      loss = model(data)

   # Scales the loss, and calls backward()
   # to create scaled gradients
   scaler.scale(loss).backward()

   # Unscales gradients and calls
   # or skips optimizer.step()
   scaler.step(optimizer)

   # Updates the scale for next iteration
   scaler.update()

05 考虑使用另一种优化器

AdamW 是由 fast.ai 推广的一种具有权重衰减(而不是 L2 正则化)的 Adam,在 PyTorch 中以 torch.optim.AdamW 实现。AdamW

似乎在误差和训练时间上都一直优于 Adam。Adam 和 AdamW 都能与上面提到的 1Cycle 策略很好地搭配。

目前,还有一些非本地优化器也引起了很大的关注,最突出的是 LARS 和 LAMB。NVIDA 的 APEX 实现了一些常见优化器的融合版本,比如 Adam。与 PyTorch 中的 Adam 实现相比,这种实现避免了与 GPU 内存之间的多次传递,速度提高了 5%。

06 cudNN 基准

如果你的模型架构保持不变、输入大小保持不变,设置 torch.backends.cudnn.benchmark = True。

07 小心 CPU 和 GPU 之间频繁的数据传输

当频繁地使用 tensor.cpu() 将张量从 GPU 转到 CPU(或使用 tensor.cuda() 将张量从 CPU 转到 GPU)时,代价是非常昂贵的。item() 和 .numpy() 也是一样可以使用. detach() 代替。

如果你创建了一个新的张量,可以使用关键字参数 device=torch.device( cuda:0 ) 将其分配给 GPU。

如果你需要传输数据,可以使用. to(non_blocking=True),只要在传输之后没有同步点。

08 使用梯度 / 激活 checkpointing

Checkpointing 的工作原理是用计算换内存,并不存储整个计算图的所有中间激活用于 backward pass,而是重新计算这些激活。我们可以将其应用于模型的任何部分。

具体来说,在 forward pass 中,function 会以 torch.no_grad() 方式运行,不存储中间激活。相反的是, forward pass 中会保存输入元组以及 function 参数。在 backward pass 中,输入和 function 会被检索,并再次在 function 上计算 forward pass。然后跟踪中间激活,使用这些激活值计算梯度。

因此,虽然这可能会略微增加给定 batch 大小的运行时间,但会显著减少内存占用。这反过来又将允许进一步增加所使用的 batch 大小,从而提高 GPU 的利用率。

尽管 checkpointing 以 torch.utils.checkpoint 方式实现,但仍需要一些思考和努力来正确地实现。Priya Goyal 写了一个很好的教程来介绍 checkpointing 关键方面。

Priya Goyal 教程地址:https://github.com/prigoyal/pytorch_memonger/blob/master/tutorial/Checkpointing_for_PyTorch_models.ipynb

09 使用梯度积累

增加 batch 大小的另一种方法是在调用 optimizer.step() 之前在多个. backward() 传递中累积梯度。

Hugging Face 的 Thomas Wolf 的文章《Training Neural Nets on Larger Batches: Practical Tips for 1-GPU, Multi-GPU & Distributed setups》介绍了如何使用梯度累积。梯度累积可以通过如下方式实现:

model.zero_grad()                                   # Reset gradients tensors
for i, (inputs, labels) in enumerate(training_set):
    predictions = model(inputs)                     # Forward pass
    loss = loss_function(predictions, labels)       # Compute loss function
    loss = loss / accumulation_steps                # Normalize our loss (if averaged)
    loss.backward()                                 # Backward pass
    if (i+1) % accumulation_steps == 0:             # Wait for several backward steps
        optimizer.step()                            # Now we can do an optimizer step
        model.zero_grad()                           # Reset gradients tensors
        if (i+1) % evaluation_steps == 0:           # Evaluate the model when we...
            evaluate_model()                        # ...have no gradients accumulate

这个方法主要是为了规避 GPU 内存的限制而开发的。

10 使用分布式数据并行进行多 GPU 训练

加速分布式训练可能有很多方法,但是简单的方法是使用 torch.nn.DistributedDataParallel 而不是 torch.nn.DataParallel。这样一来,每个 GPU 将由一个专用的 CPU 核心驱动,避免了 DataParallel 的 GIL 问题。

分布式训练文档地址:https://pytorch.org/tutorials/beginner/dist_overview.html

11 设置梯度为 None 而不是 0

梯度设置为. zero_grad(set_to_none=True) 而不是 .zero_grad()。这样做可以让内存分配器处理梯度,而不是将它们设置为 0。正如文档中所说,将梯度设置为 None 会产生适度的加速,但不要期待奇迹出现。注意,这样做也有缺点,详细信息请查看文档。

文档地址:https://pytorch.org/docs/stable/optim.html

12 使用. as_tensor() 而不是. tensor()

torch.tensor() 总是会复制数据。如果你要转换一个 numpy 数组,使用 torch.as_tensor() 或 torch.from_numpy() 来避免复制数据。

13 必要时打开调试工具

PyTorch 提供了很多调试工具,例如 autograd.profiler、autograd.grad_check、autograd.anomaly_detection。请确保当你需要调试时再打开调试器,不需要时要及时关掉,因为调试器会降低你的训练速度。

14 使用梯度裁剪

关于避免 RNN 中的梯度爆炸的问题,已经有一些实验和理论证实,梯度裁剪(gradient = min(gradient, threshold))可以加速收敛。HuggingFace 的 Transformer 实现就是一个非常清晰的例子,说明了如何使用梯度裁剪。本文中提到的其他一些方法,如 AMP 也可以用。

在 PyTorch 中可以使用 torch.nn.utils.clip_grad_norm_来实现。

15 在 BatchNorm 之前关闭 bias

在开始 BatchNormalization 层之前关闭 bias 层。对于一个 2-D 卷积层,可以将 bias 关键字设置为 False:torch.nn.Conv2d(..., bias=False, ...)。

16 在验证期间关闭梯度计算

在验证期间关闭梯度计算,设置:torch.no_grad() 。

17 使用输入和 batch 归一化

要再三检查一下输入是否归一化?是否使用了 batch 归一化?

原文链接:https://efficientdl.com/faster-deep-learning-in-pytorch-a-guide/

如果觉得有用,就请分享到朋友圈吧!

△点击卡片关注极市平台,获取 最新CV干货

公众号后台回复“transformer”获取最新Transformer综述论文下载~


极市干货
课程/比赛: 珠港澳人工智能算法大赛 保姆级零基础人工智能教程
算法trick 目标检测比赛中的tricks集锦 从39个kaggle竞赛中总结出来的图像分割的Tips和Tricks
技术综述: 一文弄懂各种loss function 工业图像异常检测最新研究总结(2019-2020)


CV技术社群邀请函 #

△长按添加极市小助手
添加极市小助手微信(ID : cvmart4)

备注:姓名-学校/公司-研究方向-城市(如:小极-北大-目标检测-深圳)


即可申请加入极市目标检测/图像分割/工业检测/人脸/医学影像/3D/SLAM/自动驾驶/超分辨率/姿态估计/ReID/GAN/图像增强/OCR/视频理解等技术交流群


每月大咖直播分享、真实项目需求对接、求职内推、算法竞赛、干货资讯汇总、与 10000+来自港科大、北大、清华、中科院、CMU、腾讯、百度等名校名企视觉开发者互动交流~



觉得有用麻烦给个在看啦~   
登录查看更多
3

相关内容

专知会员服务
51+阅读 · 2021年6月28日
专知会员服务
62+阅读 · 2021年6月1日
【干货书】PyTorch 深度学习,255页pdf
专知会员服务
279+阅读 · 2021年4月3日
【干货书】PyTorch实战-一个解决问题的方法
专知会员服务
152+阅读 · 2021年4月2日
【干货书】Pytorch自然语言处理,210页pdf
专知会员服务
166+阅读 · 2020年10月30日
【NeurIPS 2020 】神经网络结构生成优化
专知会员服务
21+阅读 · 2020年10月24日
【KDD2020】最小方差采样用于图神经网络的快速训练
专知会员服务
28+阅读 · 2020年7月13日
CMU博士论文:可微优化机器学习建模
专知会员服务
63+阅读 · 2019年10月26日
pytorch优化器与学习率设置详解
极市平台
1+阅读 · 2022年1月3日
CUDA 并行计算优化策略总结
极市平台
2+阅读 · 2021年12月27日
实践教程 | 浅谈 PyTorch 中的 tensor 及使用
极市平台
1+阅读 · 2021年12月14日
正则化技巧:标签平滑以及在 PyTorch 中的实现
极市平台
2+阅读 · 2021年12月10日
pytorch中六种常用的向量相似度评估方法
极市平台
22+阅读 · 2021年12月9日
PyTorch 深度剖析:如何保存和加载PyTorch模型?
极市平台
0+阅读 · 2021年11月28日
实践教程|PyTorch训练加速技巧
极市平台
0+阅读 · 2021年11月15日
让PyTorch训练速度更快,你需要掌握这17种方法
机器之心
1+阅读 · 2021年1月17日
国家自然科学基金
0+阅读 · 2017年12月31日
国家自然科学基金
23+阅读 · 2015年12月31日
国家自然科学基金
9+阅读 · 2015年12月31日
国家自然科学基金
2+阅读 · 2015年12月31日
国家自然科学基金
1+阅读 · 2012年12月31日
国家自然科学基金
0+阅读 · 2012年12月31日
国家自然科学基金
0+阅读 · 2012年12月31日
国家自然科学基金
0+阅读 · 2009年12月31日
国家自然科学基金
0+阅读 · 2009年12月31日
Automated Data Augmentations for Graph Classification
Optimization for deep learning: theory and algorithms
Arxiv
106+阅读 · 2019年12月19日
Arxiv
11+阅读 · 2018年1月18日
VIP会员
相关VIP内容
专知会员服务
51+阅读 · 2021年6月28日
专知会员服务
62+阅读 · 2021年6月1日
【干货书】PyTorch 深度学习,255页pdf
专知会员服务
279+阅读 · 2021年4月3日
【干货书】PyTorch实战-一个解决问题的方法
专知会员服务
152+阅读 · 2021年4月2日
【干货书】Pytorch自然语言处理,210页pdf
专知会员服务
166+阅读 · 2020年10月30日
【NeurIPS 2020 】神经网络结构生成优化
专知会员服务
21+阅读 · 2020年10月24日
【KDD2020】最小方差采样用于图神经网络的快速训练
专知会员服务
28+阅读 · 2020年7月13日
CMU博士论文:可微优化机器学习建模
专知会员服务
63+阅读 · 2019年10月26日
相关资讯
pytorch优化器与学习率设置详解
极市平台
1+阅读 · 2022年1月3日
CUDA 并行计算优化策略总结
极市平台
2+阅读 · 2021年12月27日
实践教程 | 浅谈 PyTorch 中的 tensor 及使用
极市平台
1+阅读 · 2021年12月14日
正则化技巧:标签平滑以及在 PyTorch 中的实现
极市平台
2+阅读 · 2021年12月10日
pytorch中六种常用的向量相似度评估方法
极市平台
22+阅读 · 2021年12月9日
PyTorch 深度剖析:如何保存和加载PyTorch模型?
极市平台
0+阅读 · 2021年11月28日
实践教程|PyTorch训练加速技巧
极市平台
0+阅读 · 2021年11月15日
让PyTorch训练速度更快,你需要掌握这17种方法
机器之心
1+阅读 · 2021年1月17日
相关基金
国家自然科学基金
0+阅读 · 2017年12月31日
国家自然科学基金
23+阅读 · 2015年12月31日
国家自然科学基金
9+阅读 · 2015年12月31日
国家自然科学基金
2+阅读 · 2015年12月31日
国家自然科学基金
1+阅读 · 2012年12月31日
国家自然科学基金
0+阅读 · 2012年12月31日
国家自然科学基金
0+阅读 · 2012年12月31日
国家自然科学基金
0+阅读 · 2009年12月31日
国家自然科学基金
0+阅读 · 2009年12月31日
Top
微信扫码咨询专知VIP会员