清华、南大、中科院等15人获奖!CAAI公示2019 年度优秀博士论文

2019 年 7 月 11 日 全球人工智能


【导读】中国人工智能学会公示了2019年度优秀博士学位论文评选的最终结果。来自清华大学、中科院自动化所、南京大学等的一共15篇博士论文入选!


近日,中国人工智能学会(CAAI)公示了2019年年度优秀博士学位论文评选的最终结果。


学会组织专家对入围终评的20篇论文进行了评审,来自清华大学、中科院自动化所、南京大学等的一共15篇博士论文获奖,其中10 篇论文获优秀博士学位论文奖,5 篇论文获优秀博士学位论文提名奖


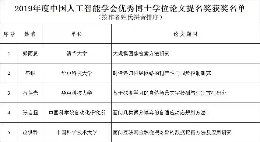
CAAI的公示如下:

根据《中国人工智能学会优秀博士学位论文评选条例》的规定,学会组织 9 位国内人工智能领域的知名专家成立优博评审委员会,由学会理事长李德毅担任评审委员会主席,认真负责地对 2019 年度中国人工智能学会优秀博士学位论文评选入围终评的 20 篇论文进行了评审,经专家终审及两轮投票,最终确定了 10 篇论文获优秀博士学位论文奖、5 篇论文获优秀博士学位论文提名奖。现将 2019 年度中国人工智能学会优秀博士学位论文评选最终结果进行公示(见附表) 
任何单位和个人如对公示的评审结果持有异议,请在名单公示之日起 15 日内(7 月 23 日前)向中国人工智能学会办公室提出,凡匿名异议不予受理。




接下来,新智元带来其中几篇优秀博士论文的介绍:


清华大学:基于深度神经网络的人脸关健点检测


论文作者:刘昊 

机构:清华大学 

论文标题:基于深度神经网络的人脸关健点检测


研究背景 / 选题意义 / 研究价值

 

人脸关键点用于描述人脸面部形状轮廓的控制点和局部特征,因此,精准高效的人脸关键点检测技术是人脸分析的基础和前提。近年来,深度神经网络通过多层非线性结构学习高层语义特征表示,被成功应用于各类计算机视觉处理任务。基于深度模型的人脸关键点检测方法在约束条件下性能表现出色,但受头部姿态和不同表情差异以及遮挡等因素的影响,其性能在自然条件下仍不理想。


主要研究内容


对于图像人脸关键点检测,本文针对于图像人脸关键点不同部位的结构相关性,提出了一种深度共享和结构化网络的方法;对于视频人脸关键点检测,本文针对于视频人脸关键点在不同帧间的时序一致性,提出了一种双流深度网络的方法;对于鲁棒人脸关键点检测,本文针对于人脸数据与姿态的空间相关性,提出了一种深度形状决策网络的方法。



结构化特征学习对人脸关键点的局部相关性建模表达


所提 MDN 方法在具有大姿态变化人脸数据上的检测效果


主要创新点


1. 提出了一种深度结构化特征学习方法,通过引入人脸各部位的结构相关性局部约束,增强了特征表示能力,进而提高了关键点检测的有效性;


2. 提出了一种基于深度双流网络的人脸关键点检测方法,通过融合视频数据中的空间表观特征和时序信息的连续性特征,设计了双信息流的深度学习框架,在视频人脸数据上效果提升显著;


3. 提出了基于强化学习框架的鲁棒人脸关键点检测算法,通过将人脸关键点检测建模为马尔科夫动态决策过程,获得了基于马尔科夫过程的收敛分布的有效策略,提升了对抗大姿态变化、剧烈表情和强遮挡方面的鲁棒性。


上交大:情感脑机交互研究


论文作者:郑伟龙  

机构:上海交通大学  

论文标题:情感脑机交互研究


主要内容:


情绪在日常生活人与人交流中扮演着重要角色。除了逻辑智能,情感智能也被认为是人类智能的重要组成部分。情感智能是指机器感知,理解和调控人的情绪的能力。然而,现有人机交互系统仍然缺乏情感智能。情感脑机交互研究的目的是通过构建情感计算模型来建立人与机器的情感交流通路。 




在本论文中,我们探讨了情感脑机交互的理论基础,模型,算法,实现技术,实验验证以及原型应用。主要工作包括以下三个方面: 


1)我们利用脑电,眼电和眼动信号以及深度神经网络构建了多模态情绪识别和警觉度估计系统


2)我们提出了利用脑电和眼动信号的多模态情绪识别框架,实现了对人的内在认知状态和外在潜意识活动的建模


3)我们开发了利用脑电和前额眼电构建多模态警觉度估计系统,并在实验室模拟环境和真实驾驶环境进行了验证。



在上述研究的过程中,我们开发了三个公开的情绪识别和警觉度估计数据集,分别是三类情绪数据集 SEED(高兴、悲伤和中性),四类情绪数据集 SEED-IV(高兴,悲 伤,恐惧和中性)和警觉度估计数据集 SEED-VIG,这些数据集得到了国内外近 300 多 高校和研究机构的使用。


南京大学:弱监督多标记学习


论文作者:徐淼  

机构:南京大学  

论文标题:弱监督多标记学习


在很多现实的机器学习任务中,一个样本同时拥有多个标记,而整个数据集内仅有少量样本、甚至没有样本拥有完整标记。对这样的数据样本进行学习,就是弱监督多标记学习(Weakly Supervised Multi-Label Learning,简称 WSML 学习)。此类问题在现实应用中广泛存在,但以往研究较少,是机器学习领域面临的一个新挑战。



本文针对弱监督多标记学习开展研究,主要工作包括:


1. 有完整标记样本的弱监督多标记学习。对数据集中仅有少量样本拥有完整标记的情形,本文提出一种新的 CUR 矩阵分解技术,基于完整标记所对应的行信息来恢复缺失标记。通过理论分析显示了所提出方法在现实条件下的有效性,并通过实验进行了验证。


2. 无完整标记样本的弱监督多标记学习。对数据集中没有样本拥有完整标记的情形,本文提出一种新的矩阵补全技术,能利用样本特征与标记关系等辅助信息恢复缺失标记。本文通过理论分析显示了所提出方法在现实条件下的有效性,并通过实验进行了验证。


3. 顶端排序的弱监督多标记学习。排序在前的标记往往比排序在后的标记更重要,为此本文设计了一种新型评价准则 PRO Loss,通过同时考虑标记的分类和重要性排序,能较好地满足上述需求;在此基础上,本文提出了相应的优化算法,并通过实验验证了其有效性。 


4. 实值输出的弱监督多标记学习。多标记学习任务通常考虑离散输出值,而很多实际应用涉及实值输出。为此,本文提出了一种基于核范数最小化来利用标记关系,并通过近端梯度下降和交替方向乘子法优化求解的方法。实验结果验证了本文方法的有效性。


CAAI官网公示地址:

http://www.caai.cn/index.php?s=/home/article/detail/id/688.html

来源:CAAI,新智元


广告 & 商务合作请加微信:kellyhyw

投稿请发送至:mary.hu@aisdk.com

登录查看更多
0

相关内容

中国人工智能学会(Chinese Association for Artificial Intelligence,CAAI)成立于1981年,是经国家民政部正式注册的我国智能科学技术领域唯一的国家级学会,是全国性4A级社会组织,挂靠单位为北京邮电大学;是中国科学技术协会的正式团体会员,具有推荐“两院院士”的资格。
【CAAI 2019】自然语言与理解,苏州大学| 周国栋教授
专知会员服务
63+阅读 · 2019年12月1日
【紫冬快讯】自动化所雷震获国际生物特征识别青年学者奖
中国科学院自动化研究所
7+阅读 · 2019年6月7日
2018中国电子学会科学技术奖评审结果公示
专知
22+阅读 · 2018年12月4日
【优博微展2018】刘昊:基于深度神经网络的人脸关键点检测
清华大学研究生教育
32+阅读 · 2018年12月1日
Arxiv
6+阅读 · 2019年7月11日
Arxiv
8+阅读 · 2019年3月28日
Arxiv
4+阅读 · 2018年4月10日
VIP会员
相关VIP内容
Top
微信扫码咨询专知VIP会员