新期刊《Journal of Machine Learning》上线!

2022 年 4 月 26 日 PaperWeekly






尽管在机器学习及其相关领域有很多会议,但以期刊形式发表研究工作(没有提交截止日期,且没有苛刻的页数限制)仍然是许多学科的首要选择,尤其是数学和科学领域。


最近,由鄂维南院士担任期刊主编(Managing Editors: 韩劼群,Arnulf Jentzen,李千骁,王磊,许志钦,张林峰)的新期刊《Journal of Machine Learning》已经正式上线。


JML:

https://www.global-sci.org/jml


JML是机器学习领域一本全新的期刊,由全球科学出版社(Global Science Press)出版,发表机器学习所有相关领域的高质量研究论文,包括机器学习的创新算法、机器学习理论、机器学习在人工智能、自然科学、社会科学和工程中的重要应用等。JML 中的所有文章都是开放获取的,并且不向作者收取任何费用。我们将尽最大努力使审稿过程高效且深入。为此,我们拥有一批年轻且积极的执行编辑来负责审稿流程。 


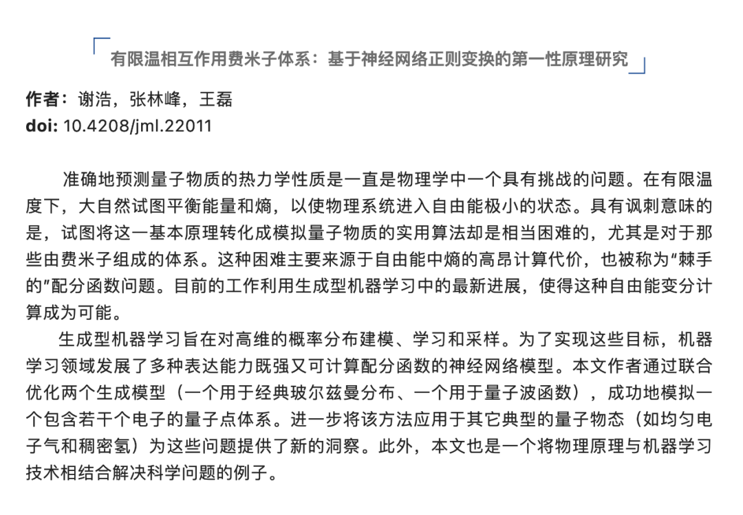
以下是第一期四篇文章的中文介绍,它们的英文原文可以在杂志网页找到。






送福利啦!


PaperWeekly独家周边盲盒

限量 200 份,免费包邮送

周边盲盒将随机掉落

众多读者要求返场的爆款贴纸

炼丹师必备超大鼠标垫

让你锦鲤护体的卡套组合


扫码回复「盲盒」 

立即免费参与领取 

👇👇👇





🔍


现在,在「知乎」也能找到我们了

进入知乎首页搜索「PaperWeekly」

点击「关注」订阅我们的专栏吧



·

登录查看更多
1

相关内容

【课程】纽约大学 DS-GA 1003 Machine Learning
专知会员服务
46+阅读 · 2019年10月29日
投了3遍都被毙的论文,终于中了
图与推荐
0+阅读 · 2022年3月16日
自动化所主办期刊《Machine Intelligence Research》即将出版
中国科学院自动化研究所
0+阅读 · 2021年11月15日
最新SCI期刊影响因子出炉!
CVer
27+阅读 · 2020年7月1日
国家自然科学基金
5+阅读 · 2015年12月31日
国家自然科学基金
0+阅读 · 2015年8月31日
国家自然科学基金
1+阅读 · 2011年12月31日
国家自然科学基金
6+阅读 · 2011年12月31日
国家自然科学基金
0+阅读 · 2009年12月31日
A Comprehensive Survey on Transfer Learning
Arxiv
121+阅读 · 2019年11月7日
Arxiv
26+阅读 · 2018年8月19日
VIP会员
相关资讯
投了3遍都被毙的论文,终于中了
图与推荐
0+阅读 · 2022年3月16日
自动化所主办期刊《Machine Intelligence Research》即将出版
中国科学院自动化研究所
0+阅读 · 2021年11月15日
最新SCI期刊影响因子出炉!
CVer
27+阅读 · 2020年7月1日
相关基金
国家自然科学基金
5+阅读 · 2015年12月31日
国家自然科学基金
0+阅读 · 2015年8月31日
国家自然科学基金
1+阅读 · 2011年12月31日
国家自然科学基金
6+阅读 · 2011年12月31日
国家自然科学基金
0+阅读 · 2009年12月31日
相关论文
A Comprehensive Survey on Transfer Learning
Arxiv
121+阅读 · 2019年11月7日
Arxiv
26+阅读 · 2018年8月19日
Top
微信扫码咨询专知VIP会员