博士团队带您入门机器学习,课程大优惠,限额30人,赶快上车啦!!!

2017 年 7 月 21 日 机器学习算法与Python学习

微信公众号

关键字全网搜索最新排名

【机器学习算法】:排名第一

【机器学习】:排名第二

【Python】:排名第三

【算法】:排名第四

大背景


机器学习是当前人工智能与大数据领域的基础。在某知名招聘网站上,机器学习算法工程师职位多达数百个,年薪大都在30万-60万不等。

随着人工智能时代的到来,机器学习已经成为工程师们的必备技能。需要哪些基础知识才能学习机器学习,如何从0到1入门机器学习,如何利用机器学习算法解决实际问题,一直都是困扰我们的难题。网上关于机器学习的资料成千上万份,但大都缺乏系统性层次感

专注于前沿科技的在线教育平台—深蓝学院近期正式推出《机器学习主流算法》和《机器学习实践》两门课程。课程团队老师依托于在中科院自动化所8年的科研工作经历,选取科研以及企业界常用的9大机器学习算法,作为课程内容核心。课程采用在线直播的形式,每一个算法将从背景到理论,从理论到应用案例,逐一讲述。

微基础


高等数学线性代数概率论以及MATLAB等编程语言的基础知识即可。即使您没有极好的理论基础、编程基础,我们为您准备了6学时的基础课程,一样可以带您遨游人工智能世界。并为您提供任何您所需的资料,帮您攻“程”!

讲师团队

邵博士

中科院自动化所博士


研究方向主要包括:机器学习、模式识别与图像处理。现任副教授、硕士生导师,具有7年人工智能科研工作经历,两年教学授课经验,作为项目负责人承担国家自然科学基金,在国际主流期刊和会议上发表论文数篇。


霍博士

西安电子科技大学博士


研究方向:图像处理;主持和参与多项国家自然科学基金;以第一作者在相关领域期刊以及会议上发表论文多篇,拥有7年人工智能科研工作经历。

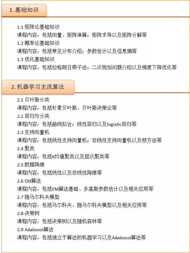
课程目录


我们的服务


1. 在线直播授课,一年内随时可以视频回放;

2. 课前、课中和课后均安排答疑微信群内实时与讲师交流;

3. 课程内容PPT提前向学员公开,程序源代码均公开给学员;

4. 新增资料赠送服务,报名后即可与客服联系领取学习资料,课程结束之前,会经常在群内赠送学习资料,不低于20G的资料大赠送!

优惠方案
课程咨询


添加客服微信时,请备注“机器学习算法与Python学习”即可领取150元大优惠名额,仅限前30位哟!先到先得,抓住机会,不容错过!

详情请添加客服微信进行咨询


招募 志愿者

广告、商业合作

请发邮件:357062955@qq.com

登录查看更多
6

相关内容

“机器学习是近20多年兴起的一门多领域交叉学科,涉及概率论、统计学、逼近论、凸分析、算法复杂度理论等多门学科。机器学习理论主要是设计和分析一些让 可以自动“ 学习”的算法。机器学习算法是一类从数据中自动分析获得规律,并利用规律对未知数据进行预测的算法。因为学习算法中涉及了大量的统计学理论,机器学习与统计推断学联系尤为密切,也被称为统计学习理论。算法设计方面,机器学习理论关注可以实现的,行之有效的学习算法。很多 推论问题属于 无程序可循难度,所以部分的机器学习研究是开发容易处理的近似算法。” ——中文维基百科

知识荟萃

精品入门和进阶教程、论文和代码整理等

更多

查看相关VIP内容、论文、资讯等
【哈佛《CS50 Python人工智能入门》课程 (2020)】
专知会员服务
116+阅读 · 2020年4月12日
Python数据分析:过去、现在和未来,52页ppt
专知会员服务
103+阅读 · 2020年3月9日
 第八届中国科技大学《计算机图形学》暑期课程课件
专知会员服务
62+阅读 · 2020年3月4日
中科大-人工智能方向专业课程2020《脑与认知科学导论》
谷歌机器学习速成课程中文版pdf
专知会员服务
147+阅读 · 2019年12月4日
【机器学习课程】Google机器学习速成课程
专知会员服务
170+阅读 · 2019年12月2日
2019年Google最新中文版《机器学习速成课程》分享
深度学习与NLP
15+阅读 · 2019年9月1日
机会 | 带学《机器学习》西瓜书+带打NLP算法大赛
机器学习算法与Python学习
6+阅读 · 2018年8月26日
公开课 | 强化学习之基础入门
AI100
6+阅读 · 2018年1月7日
手把手带你玩转机器学习和深度学习
大数据技术
8+阅读 · 2018年1月3日
中科院自动化所一线青年教师,带你从0到1入门计算机视觉
机器学习算法与Python学习
17+阅读 · 2017年9月18日
我国人工智能人才缺口500万,如何零基础入门
算法与数学之美
5+阅读 · 2017年9月12日
On Feature Normalization and Data Augmentation
Arxiv
15+阅读 · 2020年2月25日
Tutorial on NLP-Inspired Network Embedding
Arxiv
7+阅读 · 2019年10月16日
Arxiv
15+阅读 · 2019年9月11日
Arxiv
6+阅读 · 2019年8月22日
Arxiv
30+阅读 · 2019年3月13日
Conditional BERT Contextual Augmentation
Arxiv
8+阅读 · 2018年12月17日
Arxiv
22+阅读 · 2018年8月30日
VIP会员
相关VIP内容
【哈佛《CS50 Python人工智能入门》课程 (2020)】
专知会员服务
116+阅读 · 2020年4月12日
Python数据分析:过去、现在和未来,52页ppt
专知会员服务
103+阅读 · 2020年3月9日
 第八届中国科技大学《计算机图形学》暑期课程课件
专知会员服务
62+阅读 · 2020年3月4日
中科大-人工智能方向专业课程2020《脑与认知科学导论》
谷歌机器学习速成课程中文版pdf
专知会员服务
147+阅读 · 2019年12月4日
【机器学习课程】Google机器学习速成课程
专知会员服务
170+阅读 · 2019年12月2日
相关资讯
2019年Google最新中文版《机器学习速成课程》分享
深度学习与NLP
15+阅读 · 2019年9月1日
机会 | 带学《机器学习》西瓜书+带打NLP算法大赛
机器学习算法与Python学习
6+阅读 · 2018年8月26日
公开课 | 强化学习之基础入门
AI100
6+阅读 · 2018年1月7日
手把手带你玩转机器学习和深度学习
大数据技术
8+阅读 · 2018年1月3日
中科院自动化所一线青年教师,带你从0到1入门计算机视觉
机器学习算法与Python学习
17+阅读 · 2017年9月18日
我国人工智能人才缺口500万,如何零基础入门
算法与数学之美
5+阅读 · 2017年9月12日
相关论文
On Feature Normalization and Data Augmentation
Arxiv
15+阅读 · 2020年2月25日
Tutorial on NLP-Inspired Network Embedding
Arxiv
7+阅读 · 2019年10月16日
Arxiv
15+阅读 · 2019年9月11日
Arxiv
6+阅读 · 2019年8月22日
Arxiv
30+阅读 · 2019年3月13日
Conditional BERT Contextual Augmentation
Arxiv
8+阅读 · 2018年12月17日
Arxiv
22+阅读 · 2018年8月30日
Top
微信扫码咨询专知VIP会员