中国工业机器视觉产业发展白皮书,31页pdf

2020 年 11 月 14 日 专知

在11月4日举行的2020世界计算机大会“工业互联与制造生态”专题论坛上,赛迪顾问智能制造研究中心发布了《中国工业机器视觉产业发展白皮书》,这是业内首份针对机器视觉技术工业应用及产业发展情况的综合研究。数据显示,2019年,全球工业机器视觉市场规模约为80亿美元,较2018年增长约3%;中国工业机器视觉市场规模约为138亿元,增速约为4.8%。


机器视觉广泛应用于电子及半导体、汽车制造、食品包装、制药等领域,其中消费电子、汽车和半导体是当前机器视觉最重要的应用领域。


整体来看,机器视觉行业是一个有较强成长性的行业,行业天花板较高。中国作为全球最大的工业制造国,在未来产业升级的过程中,将有望释放巨大的机器视觉系统需求。


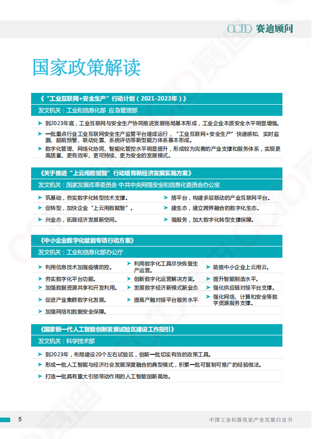
目前,在国家政策的鼓励和支持下,全国各省份纷纷以自身产业特点出台相关的政策。如上海、浙江、山东等省市,分别出台了与智能工厂、未来工厂和智能化技术改造相关的政策,用以支持以工业机器视觉为代表的智能制造细分领域发展。


随着工业控制对精确度和自动化的要求越来越高,3D机器视觉将在许多“痛点型应用场景”中大显身手,有望成为最炙手可热的技术之一。2D向3D转变,将成为继黑白到彩色、低分辨率到高分辨率、静态图像到动态影像后的第四次视觉技术突破




专知便捷查看

便捷下载,请关注专知公众号(点击上方蓝色专知关注)

  • 后台回复“V31” 可以获取《中国工业机器视觉产业发展白皮书,31页pdf》pdf专知下载链接索引

专知,专业可信的人工智能知识分发,让认知协作更快更好!欢迎注册登录专知www.zhuanzhi.ai,获取5000+AI主题干货知识资料!
欢迎微信扫一扫加入专知人工智能知识星球群,获取最新AI专业干货知识教程资料和与专家交流咨询
点击“ 阅读原文 ”,了解使用 专知 ,查看获取5000+AI主题知识资源
登录查看更多
2

相关内容

【腾讯IDC】数实共生:未来经济白皮书2021,81页pdf
专知会员服务
75+阅读 · 2021年1月24日
《2021年中国AIoT产业全景图谱》白皮书,244页pdf
专知会员服务
131+阅读 · 2021年1月16日
《人工智能安全框架(2020年)》白皮书,68页pdf
专知会员服务
167+阅读 · 2021年1月9日
2019中国硬科技发展白皮书 193页
专知会员服务
86+阅读 · 2019年12月13日
【AIOT】2020年中国智能物联网(AIoT)白皮书|附下载
产业智能官
32+阅读 · 2020年3月13日
报告 | 绿色制造标准化白皮书(2019年版)(附PDF下载)
走向智能论坛
11+阅读 · 2019年9月10日
《中国人工智能发展报告2018》(附PDF下载)
走向智能论坛
19+阅读 · 2018年7月17日
权威发布:新一代人工智能发展白皮书(2017)
全球人工智能
12+阅读 · 2018年2月25日
Arxiv
0+阅读 · 2021年1月30日
Arxiv
102+阅读 · 2020年3月4日
A Probe into Understanding GAN and VAE models
Arxiv
9+阅读 · 2018年12月13日
Arxiv
6+阅读 · 2018年10月3日
Arxiv
7+阅读 · 2018年3月22日
VIP会员
相关资讯
Top
微信扫码咨询专知VIP会员