滴滴启动美股退市;阿里股价跌回2017年;Linus吐槽桌面版Linux:乱改核心,程序兼容性太糟糕 | Q资讯

2021 年 12 月 4 日 InfoQ

整理 | Tina
阿里巴巴股价跌回 2017 年,创下四年新低;滴滴启动在纽交所退市的工作,并启动在香港上市的准备工作;传爱奇艺突然爆发最大规模裁员,裁员比例在 20% 以上;“力扣 LeetCode”宣布完成近千万美元 A 轮融资;抖音测试首款独立电商 App;Grab 上市,成东南亚最大独角兽;JetBrains 推出全新的轻量级编辑器 Fleet;Linus 吐槽桌面版 Linux:乱改核心,造成应用程序不兼容......
科技公司
阿里巴巴股价跌回 2017 年,创下四年新低

11 月 30 日,据《日经亚洲》报道,自中国推迟其金融部门蚂蚁集团的首次公开募股以来, 阿里的市值在一年内下跌了一半以上 ,目前阿里的市值从 2020 年 10 月的 8460 亿美元的高位下滑至 3610 亿美元,已跌去 4850 亿美元。此外,蚂蚁集团的估值从每年超过 3000 亿美元回落至 2000 亿美元。

据了解,阿里集团股价周一低于 132 美元,跌到了 2017 年 6 月以来的最低水平,创下了四年多以来的历史新低。因此,华尔街继续对该公司进行重新评估,高盛的分析师将该股从其强力买入名单中剔除并下调了目标价,从 252 美元下调 15% 至 215 美元。截止到周五,阿里股价持续下跌至 122 美元。

据阿里公布的最新季度财报来看,今年第三季度,阿里的营收为 2006 亿,不及市场预期,而且净利润 285 亿,同比大跌近 40%,一方面是营收低于预期,另一方面是利润大跌,阿里的业绩增长似乎正在放缓。

滴滴启动美股退市

12 月 3 日,滴滴出行官方微博发布消息称,经认真研究,公司即日起启动在纽交所退市的工作,并启动在香港上市的准备工作。

今年 6 月 30 日,滴滴出行在纽交所挂牌上市。上市首日,滴滴股价高开 27%,市值一度突破 800 亿美元,合人民币超过 5000 亿元;但随后股价回落,收盘涨幅收窄至 1%。

7 月 2 日,国家网信办发布通报,网络安全审查办公室对“滴滴出行”实施网络安全审查,审查期间“滴滴出行”停止新用户注册。

7 月 4 日晚,国家网信办官微发布通报,根据举报,经检测核实,“滴滴出行”App 存在严重违法违规收集使用个人信息问题。国家互联网信息办公室依据《中华人民共和国网络安全法》相关规定,通知应用商店下架“滴滴出行”App。

7 月 6 日,中共中央办公厅、国务院办公厅印发《关于依法从严打击证券违法活动的意见》。《意见》明确,完善数据安全、跨境数据流动、涉密信息管理等相关法律法规。抓紧修订关于加强在境外发行证券与上市相关保密和档案管理工作的规定,压实境外上市公司信息安全主体责任。推动建立打击跨境证券违法犯罪行为的执法联盟。

7 月 16 日,国家网信办会同公安部、国家安全部、自然资源部、交通运输部、税务总局、市场监管总局等部门联合进驻滴滴出行科技有限公司,开展网络安全审查。(来源:中国经济网)

传爱奇艺爆发最大规模裁员,裁员比例在 20% 以上

12 月 1 日,多位网友在脉脉上表示,目前爱奇艺正在大规模裁员,裁员比例在 20%-40% 之间,裁员补偿暂按 N+1 发放。对此,有爱奇艺员工证实,目前爱奇艺确实在裁员进行中,公司每个部门都裁,名单基本以摊派方式,每个团队每个组要按比例交人,比例不够则由上级部门在大组内按比例交人。

据新浪科技援引多位被裁员工报道称,此次裁员是爱奇艺历史上规模最大的一轮裁员。裁员范围波及整个公司,部分部门几乎全员被裁。市场、投放、渠道合作等花钱较多的部门裁员比例都在 30%-50%,内容部门的裁员比例在 30% 左右,很多工作室都没了。而爱奇艺研究院、爱奇艺游戏中心等部门近乎全员被裁。短视频产品随刻会和其他产品合并,只有 40% 的人可以留下,被裁员的员工会获得 N+1 的赔偿。

值得一提的是,很多年龄较大、司龄较长、薪水较高的员工在被裁之列,其中,中层(总监级别)被裁的也比较多,没有过试用期的员工几乎也都在裁员之列。目前,爱奇艺暂未对外发表声明。

“力扣 LeetCode”获近千万美元 A 轮融资

据 36 氪消息,全球 IT 人才职业技能成长平台“力扣 LeetCode”近日宣布完成近千万美元 A 轮融资,本轮融资由光速中国独家投资。这是力扣 2018 年进入中国并独立运营后,首次披露融资信息。本次融资资金将主要用于平台核心产品升级、商业化生态建设。

字节跳动旗下火山引擎发布全系云产品

12 月 2 日,火山引擎在升级为字节跳动企业级技术服务业务板块之后,首次亮相并发布全系云产品,包括云基础、视频及内容分发、数据中台、开发中台、人工智能等五大类、共计 78 项服务。同时,火山引擎宣布推出“万有计划”,目标是在未来 3 年联合一千家合作伙伴、服务十万家客户实现数字化转型。

抖音测试首款独立电商 App

12 月 2 日,Tech 星球消息,抖音近期正在测试首款独立电商 App 《抖音盒子》,这款 App 的定位为潮流电商平台。据悉,抖音电商 App 已经完成了 Android 和 iOS 版本的研发,Logo 也已经设计完成。《抖音盒子》是为了对抖音电商业务进行拓展,并非完全照搬抖音 App 内的电商业务,后续会通过《抖音》以及《今日头条》等字节系 App 为其引入流量,打造成字节的综合性电商平台。目前该产品还在内测中,不久将上线。

 阿里或成全国首个灵活办公企业

12 月 3 日,据网易科技消息,阿里巴巴有望成为国内首个全面试行灵活办公的互联网企业。近日,有认证为阿里员工的ID在相关职场社区发言称:“员工福利将迎新升级,除响应国家号召推出延长产假及新增育儿假外,阿里还考虑进一步提升办公灵活性,如允许员工可在家或就近办公,但灵活办公天数目前尚未确定。该发言帖得到另一认证为阿里员工的用户跟帖呼应。此外,有阿里相关人士表示:“感谢关注,若有进一步信息将及时同步。”

同时,还有消息称,自2021年11月起,阿里已经开始试水该制度,钉钉员工已经开始实验在家办公1天。

Grab 上市,成东南亚最大独角兽

12 月 2 日,东南亚网约车和送餐服务巨头 Grab 正式通过 SPAC 与 Altimeter Growth Corp 的合并登陆纳斯达克,创下全球 SPAC 公司上市估值规模最大的记录,同时也是东南亚企业在美上市发行规模之最。上市首日,Grab 高开 18%,随后破发跌超 20%,当天总市值达 345 亿美元(约合人民币超 2000 亿元)。

Grab 联合创始人兼首席执行官、80 后华裔陈炳耀表示:“我们相信现在是东南亚地区闪耀的时刻,我们希望通过我们进入全球公开市场后能够让更多人来关注该地区的巨大机遇。我们之所以演变成超级应用,是因为我们想为我们关心的人解决日常问题,在一个快速变化的环境中,对数字服务日益增长的需求也加速了我们的发展。从打车、外卖到电子支付、企业服务等等,我们相信我们只是触及了摆在我们面前的机遇的表面。毫无疑问,这是一个激动人心的时刻,但我们知道这只是第一天。我们的使命依然不变——为所有东南亚人参与数字经济创造更大的机会。”

作为海外华人最大的聚集区,东南亚的华人创业者正在批量制造独角兽——四川人李杰创造了东南亚快递巨无霸 J&T Express 极兔速递,东南亚“小腾讯”Sea 出自天津李小东之手,还有雷蛇、“印尼版去哪儿”Traveloka 等背后都有华裔的身影...... 披荆斩棘,新一代华人们开始登上历史舞台。

延伸阅读:

《在没有微信、支付宝的地方,打造一款 1.25 亿下载量的超级 App》

华人首富易主,赵长鹏身价达 900 亿美元

30 日下午,《财经》发布微博称华人首富易主,赵长鹏凭借 900 亿美元的身价超过榜单第一名的农夫山泉董事长钟睒睒,并跻身全球十大富豪之列。

币安成立仅四年,已成世界最大加密货币交易所,在全球拥有 3000 名员工,日交易额达到 760 亿美元,比其四个最大的竞争对手加起来还要多。据内部人士透露,按照目前交易规模,币安估值将达到 3000 亿美元。据悉,赵长鹏控制着币安的大部分股权。而根据《福布斯》数据,创始人赵长鹏拥有 30% 的币安股份。按此计算,赵长鹏的身价现已达到 900 亿美元(相当于 5733 亿元)。这一身价意味着赵长鹏已成为华人首富,并跻身全球十大富豪之列。

今年 11 月初,《福布斯》杂志公布了中国富豪榜单。排名第一的是农夫山泉董事长钟睒睒,身价为 4244 亿元。字节跳动创始人张一鸣(3825 亿元)、宁德时代创始人曾毓群(3272 亿元)、腾讯创始人马化腾(3162 亿元)紧随其后。相比之下,赵长鹏的身价超出中国内地首富钟睒睒 35%。

延伸阅读:

InfoQ 专访币安交易平台技术团队:
https://www.infoq.cn/article/Avv1HbRgWNxq8ag4u9DE

IT 业界
JetBrains 发布轻量级编辑器 Fleet

11 月 29 日,著名软件开发公司 JetBrains 在其官网博客宣布,推出全新的轻量级编辑器 Fleet,并称其为更轻量的“下一代 IDE”。

JetBrains 在其博客中表示,“Fleet 是一种不同的体验,在分布式开发方面,我们现有的一些其它 IDE 可能无法满足这些场景”,“我们预计当前基于 IntelliJ 的产品线和 Fleet 将共存一段时间,为我们的客户留下选择余地。

Fleet 采用分布式架构,旨在简化独立实例的使用,同时支持以下场景:

  • 协作开发 -- 多个客户在同一个开发环境中工作并相互交流。

  • 远程 / 云 IDE -- 托管在其他地方的开发环境,例如远程机器、集群或云。

  • 多目标文件系统 -- 开发和运行一个涉及多台机器或容器的项目。例如,一个基于微服务的应用程序。

通过分离处理特定任务的组件,例如使用文件系统和提供代码智能。这种关注点分离使 Fleet 与 IntelliJ IDEA 等经典 IDE 不同,另一方面,如果需要集成,Fleet 也可以与现有解决方案兼容。

JetBrains 在新发布的各个版本 IDE 中添加了远程开发支持。现在用户可以在远程服务器上托管源代码、工具链和 IDE 后端,并使用基于 IntelliJ 平台的本地客户端编写、导航、重构、运行、调试和测试项目,体验与本地一致。

Twitter CEO 多西离职,CTO 接任 CEO 一职

11 月 29 日晚间消息,Twitter 宣布其公司 CEO 杰克·多西(Jack Dorsey)将辞去 CEO 一职,即刻生效。

辞去 CEO 职位后,多西将继续担任 Twitter 董事会成员,直到其任期在 2022 年股东大会上届满。对此,多西在一份声明中称:“我决定离开 Twitter,是因为我相信,公司已经准备好从创始人的管理下走出来。”

Jack Dorsey 卸任 CEO 后,将由 Twitter 首席技术官(CTO)帕拉格·阿格拉瓦尔(Parag Agrawal )接替成为新的 CEO。Agrawal 拥有斯坦福大学计算机科学博士学位,本科就读于印度理工学院,于 2011 年 10 月 加入 Twitter,担任广告工程师,2017 年 10 月,Agrawal 被任命为 CTO。他负责 Twitter 的技术战略,并改进软件开发进度,同时推动整个公司加强机器学习技术的进步。

Linus 吐槽桌面版 Linux:乱改核心,造成应用程序不兼容

Linux 之父 Linus Torvalds 近日在 DebConf 14 会议上谈到了关于桌面版 Linux 的问题,吐槽桌面版 Linux 的程序兼容性太糟糕。

在演讲中,Linus 直指各大桌面 Linux 发行版是造成 Linux 系统分裂的一个关键原因,不同发行版的 Linux 随意修改 glibc 库,改变底层 API,这导致了不同 Linux 系统各自为战,开发者为某个 Linux 发行版开发的应用无法通用于其他系统。

Linus Torvalds 表示,他一直要求各个 Linux 发行版尽量不要改动核心,不要破坏用户空间,但是几乎没有人听从他的要求。因此也造成了不同的 Linux 发行版要使用不同的包,比如 rpm、deb 等。

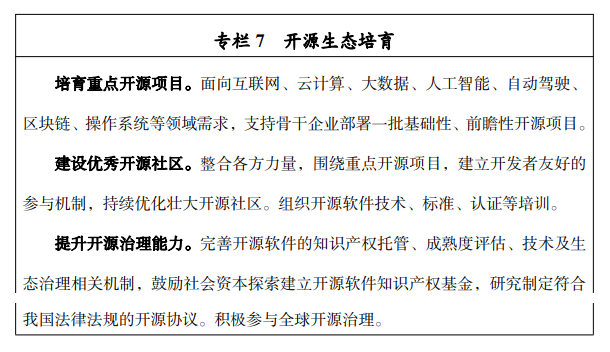
工信部:到 2025 年建设 2-3 个有国际影响力的开源社区

11 月 30 日,据工业和信息化部官网消息,《“十四五”软件和信息技术服务业发展规划》(以下简称《规划》)于近日发布,提出到 2025 年建设 2-3 个有国际影响力的开源社区。

“开源能够集众智、采众长,加速软件迭代升级,促进产用协同创新,推动产业生态完善,已成为全球软件技术和产业创新的主导模式。”在工业和信息化部今日举行的新闻发布会上,工业和信息化部信息技术发展司软件产业处处长王威伟表示,目前,我国已成为全球开源生态的重要贡献力量,参与国际开源社区协作的开发者数量排名全球第二;企业“拥抱”开源趋势明显,使用开源技术的软件企业占比近 90%;国内开源基金会建设取得实质性进展。

今日好文推荐

这个重要开源项目全靠一位低调的“怪老头”维护!他和比尔盖茨一样撑起了计算机世界

独家专访腾讯云CTO王慧星:云技术变革上下二十年

数据中台与湖仓一体能碰出怎样的火花?网易数帆实时数据湖Arctic的新探索

流行20年的架构设计原则SOLID可能已经不适合微服务了



 活动推荐

12 月 5-6 日,GMTC 全球大前端技术大会将落地深圳机场凯悦酒店。现场除了 6 个重磅主题演讲 +14 个大前端热门专场,还设置了特色晚场 + 闪电演讲,精彩内容均已上线官网,点击阅读原文查看详情。

今晚售票截止,购票请咨询票务小姐姐小倩:18514549229

登录查看更多
0

相关内容

原滴滴打车,于 2015 年 9 月 9 日更名为滴滴出行。滴滴作为全球最大的出行服务平台,集团安全部致力于保证司乘出行的极致安全,其核心算法组,面向国内/国际化所有业务,围绕人、车、证研发 AI 产品矩阵保证集团准入、出车、支付等核心场景安全认证和识别,将接受千万级安全验证的算法挑战。团队在 frvt 全球人脸供应商榜、accv 国际细颗粒度竞赛等国际竞赛中均取得优异成绩。
【CVPR2022】EDTER:基于Transformer的边缘检测(CVPR2022)
专知会员服务
33+阅读 · 2022年3月18日
AAAI 2022接收论文列表发布,1349篇论文都在这了!
专知会员服务
146+阅读 · 2022年1月11日
移动互联网应用程序(APP)个人信息保护治理白皮书
专知会员服务
21+阅读 · 2021年11月24日
专知会员服务
59+阅读 · 2021年9月23日
专知会员服务
41+阅读 · 2021年9月17日
专知会员服务
87+阅读 · 2021年7月21日
专知会员服务
59+阅读 · 2021年4月12日
【经典书】Linux UNIX系统编程手册,1554页pdf
专知会员服务
47+阅读 · 2021年2月20日
大数据白皮书(2020年), 72页pdf
专知会员服务
59+阅读 · 2020年12月31日
百度财报的冰与火
36氪
0+阅读 · 2022年3月4日
国家自然科学基金
0+阅读 · 2014年12月31日
国家自然科学基金
3+阅读 · 2014年12月31日
国家自然科学基金
2+阅读 · 2013年12月31日
国家自然科学基金
0+阅读 · 2011年12月31日
国家自然科学基金
0+阅读 · 2009年12月31日
国家自然科学基金
0+阅读 · 2008年12月31日
Arxiv
0+阅读 · 2022年4月18日
Arxiv
0+阅读 · 2022年4月17日
Arxiv
0+阅读 · 2022年4月16日
VIP会员
相关VIP内容
【CVPR2022】EDTER:基于Transformer的边缘检测(CVPR2022)
专知会员服务
33+阅读 · 2022年3月18日
AAAI 2022接收论文列表发布,1349篇论文都在这了!
专知会员服务
146+阅读 · 2022年1月11日
移动互联网应用程序(APP)个人信息保护治理白皮书
专知会员服务
21+阅读 · 2021年11月24日
专知会员服务
59+阅读 · 2021年9月23日
专知会员服务
41+阅读 · 2021年9月17日
专知会员服务
87+阅读 · 2021年7月21日
专知会员服务
59+阅读 · 2021年4月12日
【经典书】Linux UNIX系统编程手册,1554页pdf
专知会员服务
47+阅读 · 2021年2月20日
大数据白皮书(2020年), 72页pdf
专知会员服务
59+阅读 · 2020年12月31日
相关资讯
百度财报的冰与火
36氪
0+阅读 · 2022年3月4日
相关基金
国家自然科学基金
0+阅读 · 2014年12月31日
国家自然科学基金
3+阅读 · 2014年12月31日
国家自然科学基金
2+阅读 · 2013年12月31日
国家自然科学基金
0+阅读 · 2011年12月31日
国家自然科学基金
0+阅读 · 2009年12月31日
国家自然科学基金
0+阅读 · 2008年12月31日
Top
微信扫码咨询专知VIP会员