重磅|2017人工智能行业现状与发展趋势报告(34页PPT)

2018 年 2 月 6 日 机器人大讲堂

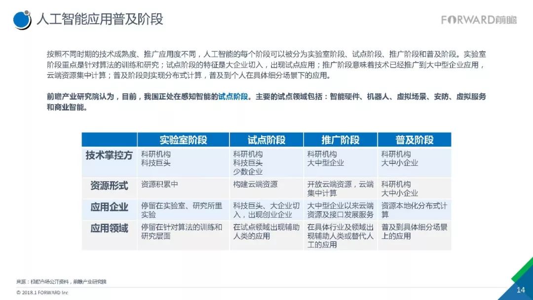
☞来源:前瞻产业研究院  

推荐阅读

访问访谈

工程院院士 蔡鹤皋北航教授 文力深醒科技 袁培江深之篮 魏建仓

 

企业报道

一飞智控丨深醒科技发那科柔宇科技优傲机器人宇树科技臻迪科技iRobot

 

前沿技术

①工业  缝纫机器人无人智能采矿机器人中国饺子生产线自动化车间MIT 建筑机器人

 

②服务  索尼机器狗 Aibos叠衣机器人 FoldiMate日本 骑自行车机器人有触觉机械手 LUKE达芬奇机器人机器人乐队空中飞车日本护理机器人合集

 

③特种  丰田人形机器人水下机器人 探索号俄罗斯人形机器人 FEDOR美国重型机械 Guardian GT波士顿动Atlas 360度后空翻中国四足机器人 Laikago北理工 四轮足机器人佛罗里达研究院 “机械鸵鸟

 

④仿生  3D打印 仿生机器人 东京大学 流汗人形机器人柔性电池哈佛 柔软肌肉哈佛 折纸机器人哈佛 RoboBee

 

往期讲座

英特尔 宋继强博士 | 中民国际 刘国清陈小平教授 |驭势科技 姜岩浙大 熊蓉教授|长江学者 孙立宁上海大学 无人艇专家团|新松总裁 曲道奎北航 王田苗教授|863专家 李铁军教授北邮 刘伟教授|清华 邓志东教授清华 孙富春教授|天津大学博导 齐俊桐哈工大 杜志江教授|长江学者 王树新甘中学教授 | 硅谷创客 赵胜

温馨提示

意向合作,文章转载, 均可联系堂博士

商务合作:13810423387(同微信)

内容合作:15611695072(同微信)



登录查看更多
8

相关内容

机器人(英语:Robot)包括一切模拟人类行为或思想与模拟其他生物的机械(如机器狗,机器猫等)。狭义上对机器人的定义还有很多分类法及争议,有些电脑程序甚至也被称为机器人。在当代工业中,机器人指能自动运行任务的人造机器设备,用以取代或协助人类工作,一般会是机电设备,由计算机程序或是电子电路控制。

知识荟萃

精品入门和进阶教程、论文和代码整理等

更多

查看相关VIP内容、论文、资讯等
商业数据分析,39页ppt
专知会员服务
165+阅读 · 2020年6月2日
Python数据分析:过去、现在和未来,52页ppt
专知会员服务
103+阅读 · 2020年3月9日
电力人工智能发展报告,33页ppt
专知会员服务
133+阅读 · 2019年12月25日
2019中国硬科技发展白皮书 193页
专知会员服务
86+阅读 · 2019年12月13日
2019年人工智能行业现状与发展趋势报告,52页ppt
专知会员服务
124+阅读 · 2019年10月10日
人工智能的现状与未来(附PPT)
人工智能学家
76+阅读 · 2019年3月27日
干货|2018中国人工智能商业落地研究报告
机器人大讲堂
3+阅读 · 2018年6月22日
重磅!人工智能即将进入产业爆发的拐点(PPT报告)
机器人大讲堂
5+阅读 · 2018年6月9日
干货|重磅推荐:中国人工智能趋势报告(全面深度)
机器人大讲堂
5+阅读 · 2018年4月6日
报告|人工智能标准化白皮书(2018版)PDF下载
机器人大讲堂
90+阅读 · 2018年1月18日
Clustered Object Detection in Aerial Images
Arxiv
5+阅读 · 2019年8月27日
Arxiv
21+阅读 · 2019年3月25日
Arxiv
26+阅读 · 2019年3月5日
Arxiv
3+阅读 · 2018年10月18日
Arxiv
5+阅读 · 2018年9月11日
Arxiv
5+阅读 · 2017年11月30日
VIP会员
相关VIP内容
商业数据分析,39页ppt
专知会员服务
165+阅读 · 2020年6月2日
Python数据分析:过去、现在和未来,52页ppt
专知会员服务
103+阅读 · 2020年3月9日
电力人工智能发展报告,33页ppt
专知会员服务
133+阅读 · 2019年12月25日
2019中国硬科技发展白皮书 193页
专知会员服务
86+阅读 · 2019年12月13日
2019年人工智能行业现状与发展趋势报告,52页ppt
专知会员服务
124+阅读 · 2019年10月10日
相关资讯
人工智能的现状与未来(附PPT)
人工智能学家
76+阅读 · 2019年3月27日
干货|2018中国人工智能商业落地研究报告
机器人大讲堂
3+阅读 · 2018年6月22日
重磅!人工智能即将进入产业爆发的拐点(PPT报告)
机器人大讲堂
5+阅读 · 2018年6月9日
干货|重磅推荐:中国人工智能趋势报告(全面深度)
机器人大讲堂
5+阅读 · 2018年4月6日
报告|人工智能标准化白皮书(2018版)PDF下载
机器人大讲堂
90+阅读 · 2018年1月18日
相关论文
Clustered Object Detection in Aerial Images
Arxiv
5+阅读 · 2019年8月27日
Arxiv
21+阅读 · 2019年3月25日
Arxiv
26+阅读 · 2019年3月5日
Arxiv
3+阅读 · 2018年10月18日
Arxiv
5+阅读 · 2018年9月11日
Arxiv
5+阅读 · 2017年11月30日
Top
微信扫码咨询专知VIP会员