成为VIP会员查看完整内容
VIP会员码认证
首页
主题
发现
会员
服务
注册
·
登录
0
AI「炼丹」即将转正:人社部拟发布16种新职业,人工智能训练师入围
2020 年 1 月 3 日
机器之心
机器之心报道
参与:蛋酱、泽南
人工智能训练师即将成为中国的正式职业,不过非技术性的「数据标注」也属于这一工作的范畴之内。
近日,中国就业培训技术指导中心发布了《关于拟发布新职业信息公示的通告》,经人社部同意,拟发布的 16 个新职业已进入公示阶段,其中就包括一项名为「人工智能训练师」的职业。
如果顺利的话,这些职业即将在春节前后正式发布。
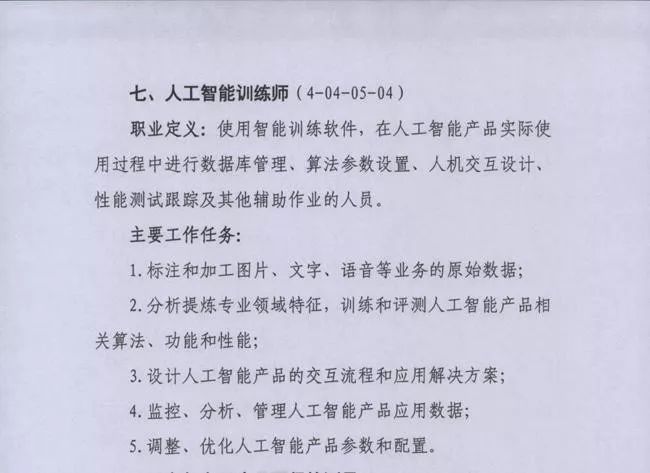
在通告中我们可以看到,人工智能训练师定义为「使用智能训练软件,在人工智能产品实际使用过程中进行数据库管理、算法参数设置、人机交互设计、性能测试跟踪及其他辅助作业的人员」。
其主要工作被定义为:
1. 标注和加工图片、文字、语音等业务的原始数据;
2. 分析和提炼专业领域特征,训练和评测人工智能产品相关算法、性能和功能;
3. 设计人工智能产品的交互流程和应用解决方案;
4. 监控、分析、管理人工智能产品应用数据;
5. 调整、优化人工智能产品参数和配置。
在人社部官网上公布的新职业信息公示中,有关「人工智能训练师」的定义。
在昨天举行的吹风会上,人社部副部长汤涛表示,自去年六七月份开始,人社部已在准备第二批新职业发布工作,目前公示的第二批新职业是为进一步征求意见。
预计在春节前后,国家将向社会正式发布第二批新职业。
据悉,本次「人工智能训练师」这一职位是由阿里巴巴小蜜团队首次提出并向国家注册的。
随着人工智能技术对大众生活产生的影响越来越深刻,在人社部去年发布的新职业名单中,都会有与人工智能领域的相关细分职业出现。比如,
在 2019 年 1 月公示的一批新职业中,「人工智能工程技术人员」赫然在列。
当时,这门职业被定义为「从事与人工智能相关算法、深度学习等多种技术的分析、研究、开发,并对人工智能系统进行设计、优化、运维、管理和应用的工程技术人员」。
2019 年 1 月人社部发布的「人工智能工程技术人员」工作任务。
公开资料显示,人工智能行业从业者规模将迎来爆发式增长,预计到 2022 年,国内外相关从业人员有望达 500 万。
本次拟发布的 16 种新职业名单。
除了 AI 训练师以外,本次公示中新增的职业还包括 IoT 工程技术人员、VR 工程技术人员等和目前新兴科技领域紧密相关的职业。另一方面,与很多人都有联系的就是「网约配送员」了,它被定义为通过移动互联网平台等,从事接收、验视客户订单,根据订单需求,按照平台智能规划路线,在一定时间内将订单物品递送至指定地点的服务人员。
人工智能训练师成为了新职业,那么会出现官方版的准入资格考试吗?目前看来可能性不大。人社部副部长汤涛昨天在介绍水平评价类技能人员职业资格退出目录有关情况时表示,2020 年国家将分步取消水平评价类技能人员职业资格。
「这次改革就是把水平评价类技能人员职业资格分步取消。所谓分步取消,就是要全部转换,时间大概是一年。」汤涛表示,职业资格在实施过程中出现的问题,主要是过多过滥和影响了就业创业。他指出,2013 年以来,人力资源社会保障部牵头组织协调减少取消职业资格许可和认定事项,经报国务院同意,先后分七批取消了 434 项职业资格,占国务院部门设置职业资格总数的 70% 以上。
国内的职业资格制度是 1994 年开始建立的。一类是专业技术人员职业资格,另一类是技能人员职业资格。职业资格按性质又分两类,一类是准入类,一类是水平评价类。水平评价类主要是涉及的职业工种具有较强的专业性和社会通用性,技术技能要求较高,行业管理和人才队伍确实需要,劳动者可以自愿参加评价。
在推进改革的总体思路方面,汤涛表示,技能人员准入类职业资格继续实行职业资格目录管理;而水平评价类,按照「先立后破」「一进一退」的原则,
建立并推行职业技能等级制度,由社会培训评价组织和用人单位开展职业技能等级认定,退出国家职业资格目录。
参考链接:
http://www.cettic.gov.cn/zxzx/ntop/2019-12/30/content_466911.htm
http://www.chinanews.com/gn/2020/01-02/9049696.shtml
http://www.cettic.gov.cn/zxzx/nzxdt/2019-01/25/content_464131.htm
机器之心「SOTA模型」
:
22
大领域、127个任务,机器学习 SOTA 研究一网打尽。
点击
阅读原文
,立即访问
。
登录查看更多
点赞并收藏
0
暂时没有读者
0
权益说明
本文档仅做收录索引使用,若发现您的权益受到侵害,请立即联系客服(微信: zhuanzhi02,邮箱:bd@zhuanzhi.ai),我们会尽快为您处理
相关内容
人工智能训练师
关注
0
华为发布《自动驾驶网络解决方案白皮书》
专知会员服务
130+阅读 · 2020年5月22日
工程领域大数据和人工智能原则
专知会员服务
126+阅读 · 2020年3月26日
【重磅】2020年国家自然科学基金项目指南正式公布!(附88页讲解pdf下载)
专知会员服务
70+阅读 · 2020年1月15日
【德勤】中国人工智能产业白皮书,68页pdf
专知会员服务
309+阅读 · 2019年12月23日
2019中国硬科技发展白皮书 193页
专知会员服务
86+阅读 · 2019年12月13日
国家工信安全中心发布《人工智能中国专利技术分析报告》,74页pdf,百度AI专利榜首
专知会员服务
124+阅读 · 2019年12月10日
【BAAI 北京智源大会】类脑神经形态智能芯片,蔡一茂 / 北京大学教授,智源研究员
专知会员服务
17+阅读 · 2019年11月19日
《量子计算发展白皮书》(2019版)发布,40页PDF,赛迪智库编
专知会员服务
86+阅读 · 2019年11月8日
《全球人工智能发展白皮书》(2019版)发布,94页PDF,德勤科技编
专知会员服务
230+阅读 · 2019年11月8日
2019年人工智能行业现状与发展趋势报告,52页ppt
专知会员服务
124+阅读 · 2019年10月10日
新智元重磅发布《2018华人AI青年学术影响力百人名单》,清华学者霸榜
新智元
4+阅读 · 2019年3月13日
【2018国家杰青名单公布】清华入选人数第一!25个AI项目入选
新智元
12+阅读 · 2018年8月3日
学术 | 一骑绝尘 商汤科技44篇论文入选 CVPR 2018
商汤科技
8+阅读 · 2018年5月10日
重磅|教育部发文:AI、算法等2018年进入全国高中课程!
深度学习与NLP
5+阅读 · 2018年2月26日
2017互联网技术人薪资报告,你搬的砖够绕地球几圈?
InfoQ
4+阅读 · 2018年2月2日
中国人工智能三年国家战略公布:8类产品要火
千读
12+阅读 · 2017年12月20日
AI人才供不应求:应届生年薪可达50万 没出校门已被"抢光"
互联网架构师
3+阅读 · 2017年11月24日
AI人才缺口上百万:应届生年薪50万,没出校门被抢光
36氪
4+阅读 · 2017年11月22日
2017人工智能未来企业排行榜:BAT霸占前三,华为位居第四
全球创新论坛
7+阅读 · 2017年9月15日
【荣誉】多媒体计算国际团队入选2017年度王宽诚率先人才计划“卢嘉锡国际团队项目”
中国科学院自动化研究所
3+阅读 · 2017年8月3日
Unsupervised Cross-lingual Representation Learning at Scale
Arxiv
5+阅读 · 2019年11月5日
PFLD: A Practical Facial Landmark Detector
Arxiv
5+阅读 · 2019年2月28日
Neural Approaches to Conversational AI
Arxiv
8+阅读 · 2018年12月13日
Deep Generative Classifiers for Thoracic Disease Diagnosis with Chest X-ray Images
Arxiv
3+阅读 · 2018年11月8日
Adversarial Reprogramming of Neural Networks
Arxiv
3+阅读 · 2018年6月28日
Attentive Generative Adversarial Network for Raindrop Removal from a Single Image
Arxiv
3+阅读 · 2018年5月6日
Learning a Deep Listwise Context Model for Ranking Refinement
Arxiv
4+阅读 · 2018年4月16日
Group Normalization
Arxiv
7+阅读 · 2018年3月22日
Eigenoption Discovery through the Deep Successor Representation
Arxiv
3+阅读 · 2018年1月30日
Unsupervised Cipher Cracking Using Discrete GANs
Arxiv
11+阅读 · 2018年1月15日
VIP会员
自助开通(推荐)
客服开通
详情
相关主题
人工智能训练师
人工智能
汤涛
数据标注
标注
人机交互
相关VIP内容
华为发布《自动驾驶网络解决方案白皮书》
专知会员服务
130+阅读 · 2020年5月22日
工程领域大数据和人工智能原则
专知会员服务
126+阅读 · 2020年3月26日
【重磅】2020年国家自然科学基金项目指南正式公布!(附88页讲解pdf下载)
专知会员服务
70+阅读 · 2020年1月15日
【德勤】中国人工智能产业白皮书,68页pdf
专知会员服务
309+阅读 · 2019年12月23日
2019中国硬科技发展白皮书 193页
专知会员服务
86+阅读 · 2019年12月13日
国家工信安全中心发布《人工智能中国专利技术分析报告》,74页pdf,百度AI专利榜首
专知会员服务
124+阅读 · 2019年12月10日
【BAAI 北京智源大会】类脑神经形态智能芯片,蔡一茂 / 北京大学教授,智源研究员
专知会员服务
17+阅读 · 2019年11月19日
《量子计算发展白皮书》(2019版)发布,40页PDF,赛迪智库编
专知会员服务
86+阅读 · 2019年11月8日
《全球人工智能发展白皮书》(2019版)发布,94页PDF,德勤科技编
专知会员服务
230+阅读 · 2019年11月8日
2019年人工智能行业现状与发展趋势报告,52页ppt
专知会员服务
124+阅读 · 2019年10月10日
热门VIP内容
开通专知VIP会员 享更多权益服务
【斯坦福博士论文】具身智能体中的复杂人类偏好
无人机如何改变战争?未来战场
【KDD2025】一种新颖的可解释性无监督异常检测模型
深度学习时代的模仿学习:新型分类体系与最新研究进展
相关资讯
新智元重磅发布《2018华人AI青年学术影响力百人名单》,清华学者霸榜
新智元
4+阅读 · 2019年3月13日
【2018国家杰青名单公布】清华入选人数第一!25个AI项目入选
新智元
12+阅读 · 2018年8月3日
学术 | 一骑绝尘 商汤科技44篇论文入选 CVPR 2018
商汤科技
8+阅读 · 2018年5月10日
重磅|教育部发文:AI、算法等2018年进入全国高中课程!
深度学习与NLP
5+阅读 · 2018年2月26日
2017互联网技术人薪资报告,你搬的砖够绕地球几圈?
InfoQ
4+阅读 · 2018年2月2日
中国人工智能三年国家战略公布:8类产品要火
千读
12+阅读 · 2017年12月20日
AI人才供不应求:应届生年薪可达50万 没出校门已被"抢光"
互联网架构师
3+阅读 · 2017年11月24日
AI人才缺口上百万:应届生年薪50万,没出校门被抢光
36氪
4+阅读 · 2017年11月22日
2017人工智能未来企业排行榜:BAT霸占前三,华为位居第四
全球创新论坛
7+阅读 · 2017年9月15日
【荣誉】多媒体计算国际团队入选2017年度王宽诚率先人才计划“卢嘉锡国际团队项目”
中国科学院自动化研究所
3+阅读 · 2017年8月3日
相关论文
Unsupervised Cross-lingual Representation Learning at Scale
Arxiv
5+阅读 · 2019年11月5日
PFLD: A Practical Facial Landmark Detector
Arxiv
5+阅读 · 2019年2月28日
Neural Approaches to Conversational AI
Arxiv
8+阅读 · 2018年12月13日
Deep Generative Classifiers for Thoracic Disease Diagnosis with Chest X-ray Images
Arxiv
3+阅读 · 2018年11月8日
Adversarial Reprogramming of Neural Networks
Arxiv
3+阅读 · 2018年6月28日
Attentive Generative Adversarial Network for Raindrop Removal from a Single Image
Arxiv
3+阅读 · 2018年5月6日
Learning a Deep Listwise Context Model for Ranking Refinement
Arxiv
4+阅读 · 2018年4月16日
Group Normalization
Arxiv
7+阅读 · 2018年3月22日
Eigenoption Discovery through the Deep Successor Representation
Arxiv
3+阅读 · 2018年1月30日
Unsupervised Cipher Cracking Using Discrete GANs
Arxiv
11+阅读 · 2018年1月15日
大家都在搜
PINN
朱克爱德华兹家族
2025最新报告
人类控制
扩散模型
国防科技创新
事件相机
蓝牙安全攻防
WOS
再见,TD-SCDMA!
Top
提示
微信扫码
咨询专知VIP会员与技术项目合作
(加微信请备注: "专知")
微信扫码咨询专知VIP会员
Top