单体药店可以网售药品,网售处方药或有条件性放开,

2019 年 1 月 10 日 医谷

▲点击上方的蓝色“医谷”关注我们

“置顶公众号”即刻获取最有价值行业趋势信息


医谷微信号:yigoonet


网售处方药要放开了?


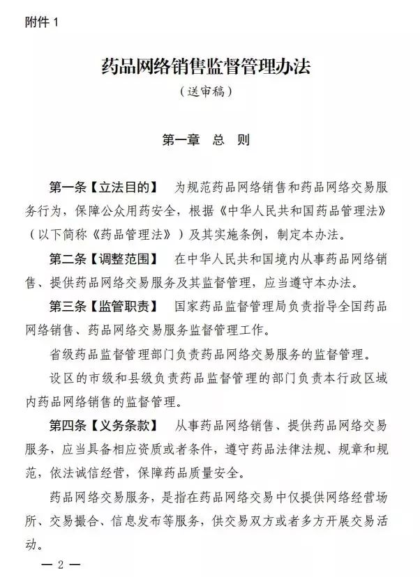
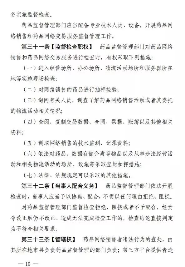
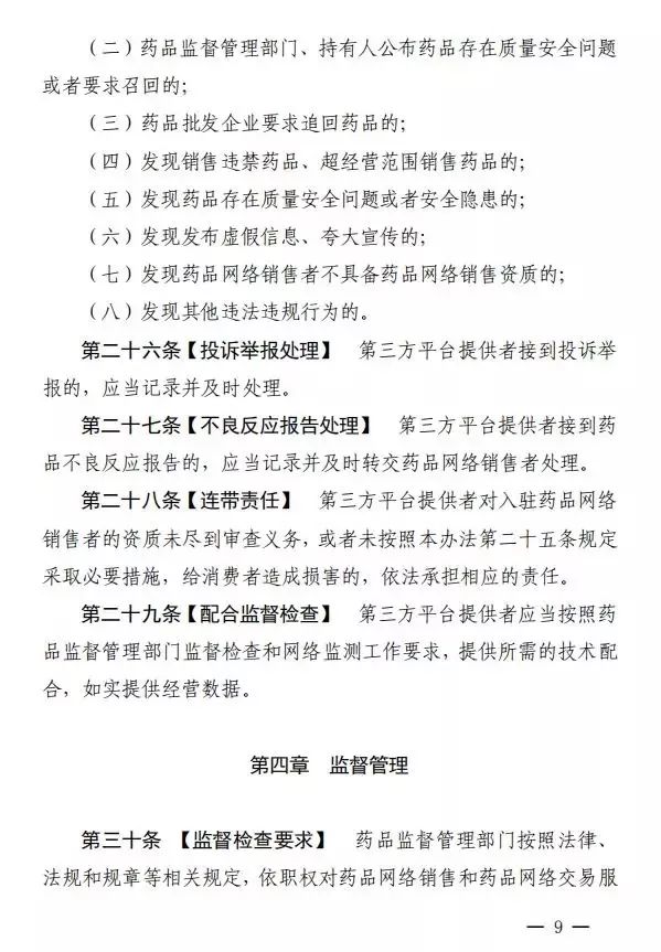
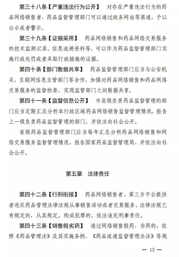
近日,一份1月3日国家市场监管总局公布的《药品网络销售监督管理办法(送审稿)》(以下简称“办法”)在网上流出,网售处方药问题再次进入公众视野。



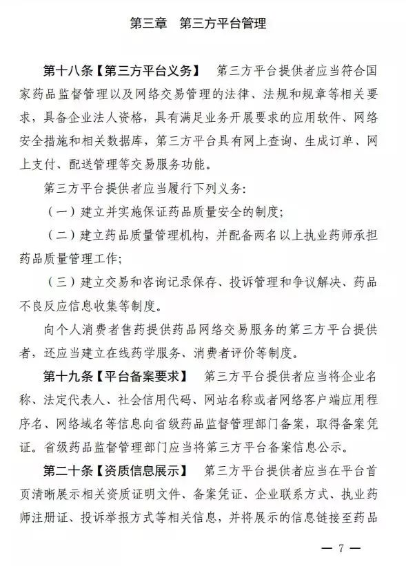
文件指出,允许药品网络销售者(即药品上市许可持有人或者药品经营企业)可以通过自建网站、网络客户端应用程序或者药品网络交易服务第三方平台开展药品网络销售以及允许向个人消费者售药网站发布处方药信息。


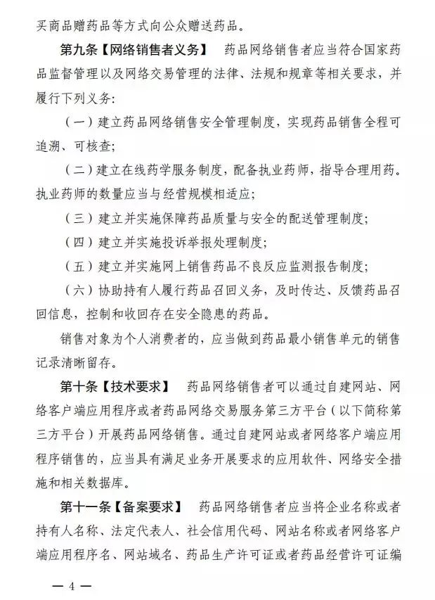
其中,值得关注的是,根据《办法》起草说明中指出,允许单体药店通过网络销售药品,但要提高门槛,明确条件。《办法》第九条明确:向个人消费者开展网络售药的经营者,要做到药品最小销售单元的可追溯;要建立在线药学服务制度,配备执业药师,指导合理用药。执业药师的数量应当与经营规模相适应。同时加强监管针对性,避免质量管理水平低下的零售药店通过网售药品扩大风险。


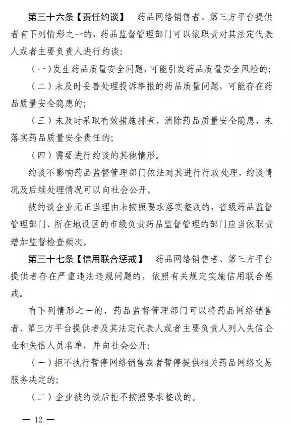
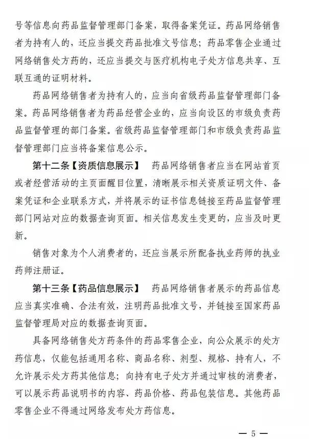
《办法》第八条明确:通过网络销售处方药的药品零售企业,处方药销售信息与医疗机构具备电子处方信息互联互通、实时共享的条件,确保处方来源真实、可靠,并按照有关要求进行处方调剂审核,对已购买处方药的处方进行电子标记。《办法》第十三条明确:具备网络销售处方药条件的药品零售企业,向公众展示处方药信息时,应当突出显示“处方药须凭处方在执业药师指导下购买和使用”等风险警示信息。《办法》第十五条明确:销售处方的药品零售企业还应当保存电子处方记录。相关记录保存期限不得少于3年,且不少于药品有效期后1年。



如果这份文件送审通过,那意味着“网售处方药”在向有条件放开的步伐迈进。


而在去年2月9日,国家食品药品监督管理总局发布了关于公开征求《药品网络销售监督管理办法》(征求意见稿)意见的通知,其中有几条引起了业内重视:一是“药品网络销售者为药品零售连锁企业的,不得通过网络销售处方药和国家有专门管理要求的药品等。”二是“向个人消费者销售药品的网站不得通过网络发布处方药信息。”


在我国,患者购买处方药须有医师处方才可调配、购买和使用,且有关药品零售企业不得网售邮寄处方药。但是部分平台采取变通策略,网订,线下配送到付,其实本身是一种变相邮售处方药的违规行为,所以一经媒体报道,就会被检查处罚。2018年6月19日,国家药品监督管理局在公布的《药品、医疗器械、化妆品案件信息》中曝光了35起案件,为经营者通过邮寄、互联网交易等方式(直接)向公众销售处方药案,涉及国大药房、京东大药房、健客等多家知名企业。


近年来,网售处方药是禁止还是放开的争论,业界从未停止过。为此,在2018年6月6日北京召开的一场关于网售处方药研讨会上,业内有关人士已透漏,国家政策正出现向“开放网售处方药”方向倾斜的迹象。部分专家认为,尽管存在一些障碍,但放开处方药网络经营是大势所趋,有利于提升社会公共服务效率,也是破解“以药补医”和完善药品供应保障制度的重要政策杠杆点。而也有部分企业和人士对此表示强烈担忧,希望国家能够考虑到从消费者用药安全的角度出发,谨慎放开网售处方药。


据《经济参考报》报道,北京大学医学人文研究院教授王岳作了相关研究,梳理了有关观点:


质疑方认为,简单放开互联网售药有可能导致假劣药品泛滥;药品储存、运输条件难以符合要求,危及药品内在质量;网上药店远比实体店情况复杂,现有条件下难以对网上药店实施有效监管;医疗机构处方外流存在体制障碍,上传处方的真实合法性难以鉴别,网上药店执业药师资质有待考证等。


支持方认为放开网售处方药是一项利民政策:有利于破除目前医院“垄断”处方药和“以药补医”现象;能让药价更具透明性;有利于医药电商的创新和竞争;也有利于传统药店的网上拓展。


如果这次文件正式出台,或将给整个医疗行业带来变革。随着老百姓对高效便捷的健康医疗保障体系需求不断提高和药品零售电商化运营程度的不断提升,将会倒逼政策落地,网售处方药有条件放开几乎成为必然。前提是,互联网技术支持、医院角色的转变、责任追溯制度的完善、医保政策的跟进都需要得到妥善解决。


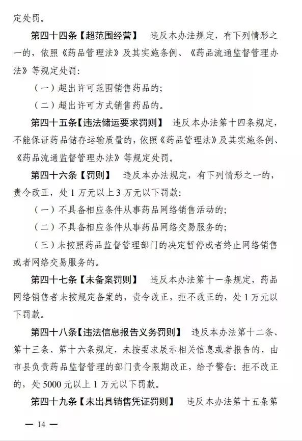
附件《药品网络销售监管管理办法(送审稿)》



文 | 医谷综合报道


今日阅读排行榜 点击左下方“阅读原文”浏览


精准医疗产业班EMBA课程诚邀体验,更多详情请点击这里



医谷:拥有最全医学大健康产业信息来源渠道,紧跟政策风向,传播最新行业资讯;聚集国内外知名投资机构投资人,挖掘跟踪创新项目,实现项目资本快速对接;网罗大量会展信息及展后报道,聚焦热门产品技术,阐述专家大咖独到见解。



张江科学城南部核心区,城市副中心——上海国际医学园区期待您的考察莅临,共谋发展,021-68119996。

登录查看更多
0

相关内容

商业数据分析,39页ppt
专知会员服务
165+阅读 · 2020年6月2日
广东疾控中心《新型冠状病毒感染防护》,65页pdf
专知会员服务
19+阅读 · 2020年1月26日
新时期我国信息技术产业的发展
专知会员服务
71+阅读 · 2020年1月18日
报告 | 2020中国5G经济报告,100页pdf
专知会员服务
98+阅读 · 2019年12月29日
【大数据白皮书 2019】中国信息通信研究院
专知会员服务
138+阅读 · 2019年12月12日
【白皮书】“物联网+区块链”应用与发展白皮书-2019
专知会员服务
94+阅读 · 2019年11月13日
2019年药品零售行业全景图
行业研究报告
31+阅读 · 2019年9月18日
医药零售行业报告
医谷
9+阅读 · 2019年7月8日
【专题】美国隐私立法进展的总体分析
蚂蚁金服评论
11+阅读 · 2019年4月25日
如何运营15万付费用户?
三节课
6+阅读 · 2019年2月28日
安全牛发布《威胁情报市场指南》报告
安全牛
13+阅读 · 2017年7月10日
Tutorial on NLP-Inspired Network Embedding
Arxiv
7+阅读 · 2019年10月16日
Arxiv
3+阅读 · 2017年12月14日
VIP会员
相关资讯
2019年药品零售行业全景图
行业研究报告
31+阅读 · 2019年9月18日
医药零售行业报告
医谷
9+阅读 · 2019年7月8日
【专题】美国隐私立法进展的总体分析
蚂蚁金服评论
11+阅读 · 2019年4月25日
如何运营15万付费用户?
三节课
6+阅读 · 2019年2月28日
安全牛发布《威胁情报市场指南》报告
安全牛
13+阅读 · 2017年7月10日
Top
微信扫码咨询专知VIP会员