【Cancer Letters】胶质母细胞瘤分泌细胞外囊泡诱导神经干细胞的促肿瘤转化

2019 年 9 月 25 日 外泌体之家
外泌体学习班终于来啦,详情猛戳上图

复发性胶质母细胞瘤细胞经常会在靠近神经干细胞的大脑脑室下区被发现,并且胶质母细胞瘤衍生的细胞外囊泡(EVs)在肿瘤微环境中起重要作用。来自中国人民解放军总医院神经外科余新光、陈凌课题组以及中国医科大学附属第一医院神经外科吴安华课题组的研究人员在 Cancer Letters 杂志(IF=6.508)上发表文章,研究了神经干细胞参与由胶质母细胞瘤衍生的EV介导的胶质母细胞瘤复发的机制,认为胶质母细胞瘤分泌的细胞外囊泡能够诱导神经干细胞的促肿瘤方向转化。
 
胶质母细胞瘤(Glioblastoma) 是在中枢神经系统中最常见的侵袭性癌症之一,根据WHO的分类,胶质母细胞瘤已被定义为IV级星形细胞肿瘤,预后较差。尽管胶质母细胞瘤患者的平均预期寿命和2年生存率一直在提高,但即使联合使用替莫唑胺和放疗联合治疗,其5年总生存率仍仅为9.8%。神经干细胞(NSCs)通常位于成年哺乳动物脑的脑室下区(SVZ),同样胶质母细胞瘤也经常发生于这一区域。研究人员还发现,许多神经前体细胞向胶质母细胞瘤等脑肿瘤迁移,因此,弄清NSC是否参与胶质母细胞瘤复发很重要。
 
包括外泌体和微囊泡的细胞外囊泡(EVs)是由人体几乎所有细胞分泌的小囊泡。已发表的文献中已报道了EVs在介导细胞间通信中的独特作用。EVs已在许多肿瘤类型中发现与肿瘤血管生成、浸润、转移、复发和相关的药物抗性有关。在胶质母细胞瘤中,EVs参与了胶质瘤的生物发生、微环境的改变和疾病的发展。EVs还可以用作诊断和预后的肿瘤生物标志物、潜在的治疗靶标以及治疗递送系统。
 
在这项研究中,研究人员认为,源自胶质母细胞瘤的EVs在体外改变了神经干细胞的表型和生物学行为,并且这些转化后的细胞在体内能够增强肿瘤形成。研究人员通过将源自胶质母细胞瘤的EVs添加到NSC培养体系中来研究NSC的变化,发现EVs促使NSC分化为一种肿瘤促进细胞。CCK-8、划痕实验和软琼脂克隆形成试验揭示,这些转化的NSC细胞具有明显的增殖活性、高迁移率和克隆形成能力。体内试验表明,这些细胞在裸鼠中加速Ln229细胞的肿瘤形成。
 
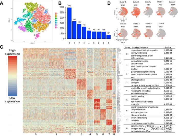
为了研究这一过程的潜在机制,研究人员进行了单细胞转录组分析。利用这种高通量技术,同时分析数千个细胞,并且对转化群体中单个细胞异质性进行了分析。结果表明,几个关键基因,例如S100B、CXCL14、EFEMP1、SCRG1、GLIPR1、HMGA1和CD44,对于NSC的转化可能很重要。研究还表明NSC可能通过胶质母细胞瘤的EV释放而参与胶质母细胞瘤的复发。该研究可能有助于阐明胶质母细胞瘤复发的机制,并且能够帮助寻找治疗复发性胶质母细胞瘤的新方法。
 

图:被胶质母细胞瘤EVs转化的NSC群体的单细胞测序分析
 
参考文献:Wang J, Liu J, Sun G, Meng H, Wang J, Guan Y, Yin Y,Zhao Z, Dong X, Yin S, Li H, Cheng Y, Wu H, Wu A, Yu X, Chen L. Glioblastoma extracellular vesicles induce  the tumour-promoting transformation of neural stem cells. Cancer Lett. 2019 Sep 12;466:1-12.

【科研成长加油站】
四天学会Nature级的图表及插图制作方法(9/26-29 广州;10/10-13 北京;10/24-27 上海)
单细胞测序数据挖掘与课题设计学习班(10/12-13 上海)
生物医学数据挖掘培训班 | 10月19-20 北京
不做实验不写meta,临床数据构建模型发表高分文章(10/19-20 上海)
TCGA、GEO及SEER公共数据库挖掘与应用学习会 (10/26-27 上海)
DNA甲基化与表观遗传学数据挖掘与分析学习会(10/26-27 上海)
系统评价与meta分析(11/7-10 上海);临床科研设计与数据管理(11/12-14 上海)
万用模版SCI英文论文写作法学习会 (11/22-24 上海)
【官宣】外泌体之家| 外泌体学习班即将开班
回复“外泌体” 阅读外泌体最新科研进展及动态
回复“EV 阅读 2016-2018年This Week in Extracellular Vesicles
回复“盘点” 阅读 外泌体领域十大前沿进展盘点
登录查看更多
0

相关内容

求医问药之所。
专知会员服务
29+阅读 · 2020年3月6日
【学科交叉】抗生素发现的深度学习方法
专知会员服务
25+阅读 · 2020年2月23日
广东疾控中心《新型冠状病毒感染防护》,65页pdf
专知会员服务
19+阅读 · 2020年1月26日
Nature 一周论文导读 | 2019 年 2 月 28 日
科研圈
13+阅读 · 2019年3月10日
Science:脂肪细胞外泌体对巨噬细胞发挥调节功能
外泌体之家
19+阅读 · 2019年3月7日
【Blood】去甲基化治疗失败后,MDS应如何治疗?
浅谈外泌体抑制剂——鞘磷脂酶抑制剂GW4869
外泌体之家
8+阅读 · 2018年12月19日
中国的外泌体研究牛人都在如何提取外泌体?
外泌体之家
44+阅读 · 2018年7月2日
VrR-VG: Refocusing Visually-Relevant Relationships
Arxiv
6+阅读 · 2019年8月26日
Self-Attention Graph Pooling
Arxiv
13+阅读 · 2019年6月13日
Arxiv
3+阅读 · 2017年7月6日
VIP会员
Top
微信扫码咨询专知VIP会员