【机器学习理论】我所理解的 SVM 2——核函数的应用

2018 年 3 月 17 日 机器学习研究会
                                                                                                                                                                             
点击上方 “机器学习研究会”可以订阅
摘要
 

转自:机器学习算法与自然语言处理

前  言

这是 SVM 系列的第二篇,上一篇文章 👉 【机器学习理论】我所理解的 SVM(支持向量机)- 1👈 介绍了 SVM 的主要思想以及推导过程,这一篇将会在此基础上介绍核函数(kernel),这也是 SVM 最为重要的部分之一。


文章地址:https://zhuanlan.zhihu.com/p/24291579


接着上一篇文章

恩是的,我终于回来更新了,让我们进入正题。

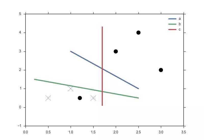
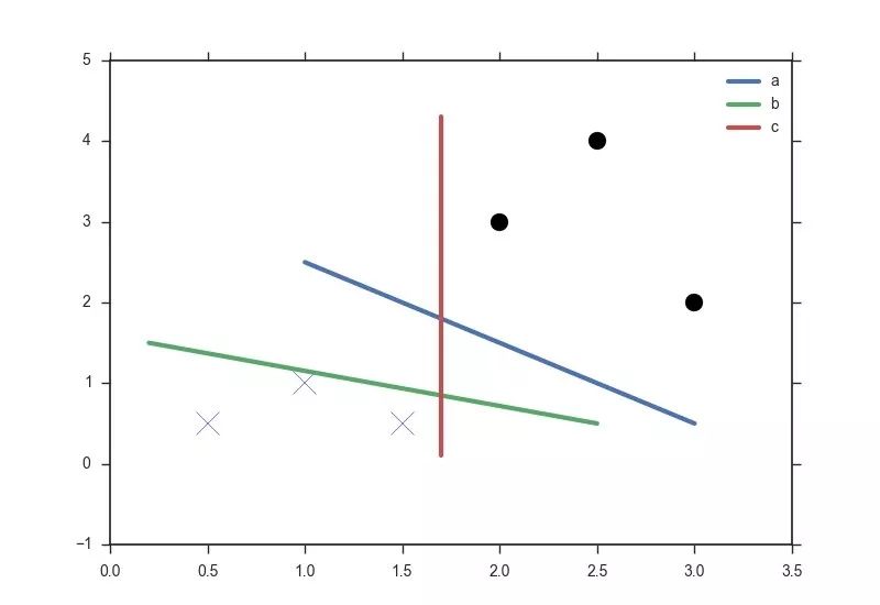
上面这幅图是不是很眼熟,在 SVM-1 中我几乎靠着这一张图说完了支持向量机的主要思想。


不知道你们注意到没有,在推导 SVM 之前,我的措辞是相当严谨的——「图中的两组数据,显然它们是线性可分(linear separable)的」,一切的推导都建立在线性可区分的基础上,然而实际的很多问题都并非如此,如果我在上面的图上再加一个点: 

无论是a,b,c都无法完美地把两种数据区分出来,实际上也不存在一条直线能完全区分出两种数据,这种情况就是不可线性区分的,核函数或许可以帮我们解决这个问题。


原文链接:

https://mp.weixin.qq.com/s/UZC1Ro6NsJE0LI7OWO9ljQ

“完整内容”请点击【阅读原文】
↓↓↓
登录查看更多
5

相关内容

在机器学习中,支持向量机(SVM,也称为支持向量网络)是带有相关学习算法的监督学习模型,该算法分析用于分类和回归分析的数据。支持向量机(SVM)算法是一种流行的机器学习工具,可为分类和回归问题提供解决方案。给定一组训练示例,每个训练示例都标记为属于两个类别中的一个或另一个,则SVM训练算法会构建一个模型,该模型将新示例分配给一个类别或另一个类别,使其成为非概率二进制线性分类器(尽管方法存在诸如Platt缩放的问题,以便在概率分类设置中使用SVM)。SVM模型是将示例表示为空间中的点,并进行了映射,以使各个类别的示例被尽可能宽的明显间隙分开。然后,将新示例映射到相同的空间,并根据它们落入的间隙的侧面来预测属于一个类别。

知识荟萃

精品入门和进阶教程、论文和代码整理等

更多

查看相关VIP内容、论文、资讯等
【2020新书】监督机器学习,156页pdf,剑桥大学出版社
专知会员服务
154+阅读 · 2020年6月27日
《深度学习》圣经花书的数学推导、原理与Python代码实现
【新书】Pro 机器学习算法Python实现,379页pdf
专知会员服务
204+阅读 · 2020年2月11日
一步步教你轻松学主成分分析PCA降维算法
从示例中理解SVM算法(附代码)
论智
9+阅读 · 2018年5月10日
【机器学习理论】我所理解的 SVM(支持向量机)- 1
机器学习研究会
5+阅读 · 2018年3月16日
干货|EM算法原理总结
全球人工智能
17+阅读 · 2018年1月10日
机器学习(27)【降维】之主成分分析(PCA)详解
机器学习算法与Python学习
9+阅读 · 2017年11月22日
【直观详解】什么是PCA、SVD
机器学习研究会
5+阅读 · 2017年11月10日
【直观详解】支持向量机SVM
机器学习研究会
18+阅读 · 2017年11月8日
机器学习(18)之支持向量机原理(三)线性不可分支持向量机与核函数
机器学习算法与Python学习
3+阅读 · 2017年9月23日
机器学习(16)之支持向量机原理(二)软间隔最大化
机器学习算法与Python学习
6+阅读 · 2017年9月8日
机器学习(15)之支持向量机原理(一)线性支持向量机
机器学习算法与Python学习
6+阅读 · 2017年9月1日
Arxiv
10+阅读 · 2020年2月15日
A Probe into Understanding GAN and VAE models
Arxiv
9+阅读 · 2018年12月13日
Implicit Maximum Likelihood Estimation
Arxiv
7+阅读 · 2018年9月24日
Arxiv
3+阅读 · 2018年1月10日
Arxiv
3+阅读 · 2017年7月6日
VIP会员
相关资讯
一步步教你轻松学主成分分析PCA降维算法
从示例中理解SVM算法(附代码)
论智
9+阅读 · 2018年5月10日
【机器学习理论】我所理解的 SVM(支持向量机)- 1
机器学习研究会
5+阅读 · 2018年3月16日
干货|EM算法原理总结
全球人工智能
17+阅读 · 2018年1月10日
机器学习(27)【降维】之主成分分析(PCA)详解
机器学习算法与Python学习
9+阅读 · 2017年11月22日
【直观详解】什么是PCA、SVD
机器学习研究会
5+阅读 · 2017年11月10日
【直观详解】支持向量机SVM
机器学习研究会
18+阅读 · 2017年11月8日
机器学习(18)之支持向量机原理(三)线性不可分支持向量机与核函数
机器学习算法与Python学习
3+阅读 · 2017年9月23日
机器学习(16)之支持向量机原理(二)软间隔最大化
机器学习算法与Python学习
6+阅读 · 2017年9月8日
机器学习(15)之支持向量机原理(一)线性支持向量机
机器学习算法与Python学习
6+阅读 · 2017年9月1日
Top
微信扫码咨询专知VIP会员