20天,见证2次10W+,这是一个内容实习生的自白

2018 年 4 月 14 日 三节课 怀左同学



前言:

我叫怀左,刚刚来到三节课实习了20多天的内容实习生。

在来到三节课实习之前,我对于写作有一些经验,甚至已经能够写出一些还不错的内容。然而,我对于互联网、商业、产品和运营这些东西几乎一无所知,也因此,来到三节课后,我遇到了很多挑战,也彻底跳出了自己的舒适区。

在三节课实习的日子是充实的、艰辛的,也是有趣的。我希望用一些文字把自己的点滴成长记录下来,也希望以此与所有那些正在成长路上的同学们一同共勉。

如果可能,以后我想要每隔一个阶段就以这样的方式来与大家做个交流。:)



4月14日,北京大风。

到今天,算起来我在三节课已经实习了20多天。


20多天以前,我偶然得知三节课联合创始人黄有璨(以下简称老黄)正在招一起做内容的人,于是,平素喜欢写作,当时还在武汉上学的我抱着试一下的心态,投了一份简历。但在此之前,关于产品和运营,我连半毛钱的经验也没有(下面你将会看到我究竟有多菜)。

然后,可能是因为我之前写的一些偏校园的内容还可以,我得到通知:来北京跟老黄当面聊聊。


买好武汉到北京的车票后,我再次仔细看了几篇老黄的文章,然后对自己有了更为清晰的认知:三节课的内容专业度太高了,我肯定选不上的。放平心态,把这当一次旅行就好。

两天后的中午,我穿着轻羽绒找到了位于中关村的三节课,进门前,也担心自己的着装不正式,但看到了穿着卫衣手捧盒饭的老黄后,心里踏实了很多。


两份外卖,他把米饭推给了我,在我既紧张又拘束地介绍自己时,他一个人山呼海啸般吃起了面条。他是一个思维特别缜密的人,语速快,逻辑清晰,在用了两分钟吃完饭后,对我展开了一连串的追问。

我的回答很简单,可以总结成两个核心:第一,我完全不了解互联网,但可以学;第二,关于内容,我觉得自己还可以,其他你随便问,我有啥说啥。聊着聊着就嗨了,记得说到看不惯的东西时,我随口还说出了平日习惯的脏话。


风尘之中,多为性情中人。


面试到最后,老黄说:“你什么时候过来?”

“先不来了,明天就走,有机会再来北京玩。”我一边收拾东西,一边回答。

老黄:“你不想来工作吗?”

我有点懵:“什么意思?你是打算要我了?”

他哈哈大笑:“这不废话么,我们都确认过眼神了,我能不要你吗?


回学校收拾东西,几天之后,我再次来到了北京。


1.

想进步,必须走出舒适区


来北京之前,我在学校的生活一直很滋润,除上课之外,读书写作,旅行摄影,没事就出去吃美食。平时的课不是很多,自由时间相对充裕。

通过写作,我在网上有十几万粉丝,平时收入可以供应正常开支,很长一段时间里,活成了身边同学羡慕的对象。


但只有我自己心里清楚,最初积累的东西已经被挖掘得越来越少,看似满足的生活下面其实危机四伏,再往后走,只能维持,很难飞跃。

因为天花板,抬头便可以看到了。

和工作后的朋友聊天时,他们建议我出去走走,说很多东西都一分为二,学校是象牙塔,舒适的同时,也会滋生出各种各样的毛病。


于是,才有了我打算放下所有舒适,以一个所谓“大V”的身份来到北京三节课寻求一份实习。


然而,行动看起来虽然很洒脱,但刚到北京,交完房租,晚上一个人看着对面万家灯火时,孤独感,还是不断涌上心头。

纵有万千感慨,还是得赶紧洗洗睡了,因为第二天早上,还有一个多小时的地铁等着我挤。


每个人都很不容易,而我经历的,只是别人的零零碎碎。


第一天到公司,大家都忙着各自的事情,我熟悉电脑,熟悉环境,填完基本信息,然后自己找事情做。跟我同在内容组的另一位实习生星星跟我说:“你先了解下SOP。”我点了点头,然后立马百度了一下SOP的含义。

想做出一副非常努力的姿态,但完全不知道自己该做些什么。


第二天上午,星星提交的一篇翻译稿被老黄打回来了,然后老黄在群里@我:“怀左,来看看这篇文章,说说存在哪些问题。”

“逻辑不清晰,啰嗦,语言不到位,有些地方读不懂。”我仔细看了两遍,认真回答。

老黄:“差不多,那你来补救一下吧。”

修改了两遍,傍晚交给老黄时,他说:“及格。”


这时候,他也给我定了培养方案:每周研究一个产品或者互联网现象,然后在实战中快速成长。

听着是个很好的方案,但过了两天,我在写一款关于产品分析的文章时,便遇到了很大的问题。因为之前没有半点产品思维,我完全不知道该从哪些方面入手去进行分析,脑袋里一团浆糊。


我在网上搜了很多类似的文章,照猫画虎写了一天,但写完后自己就知道不行,很多地方似是而非,连自己都说服不了。

提交上去时,老黄说:“这里的用户场景是什么?”

我没说话,因为我不知道什么是用户场景。

他又连着问了几个问题,我基本都没有回答出来。


我郁郁寡欢地回到了自己的座位,刚进入一个全新的领域,感觉自己像一个白痴。当晚,离开公司之前我和三节课的另一位联合创始人布棉老师聊了几句,他说:刚来你就想写好,你咋不上天呢!

当天晚上,老黄找我聊天,他思考了很多,准备给我换一点培养方案。



之后,老黄给我的方案改成了每周一个基础技能的学习(比如如何做好竞品分析),外加一个专项训练(比如去理解一个行业现象),以及一篇成长日志。

所以,就有了今天这篇文章。


2.

学习要有态度,但也必须讲方法


在这个信息爆炸的时代里,有的人可以迅速抓住有用信息,乘势而上,而有的人面对相同的机会,却没有多大的进步。这其中,方法,就是一个很重要的点。


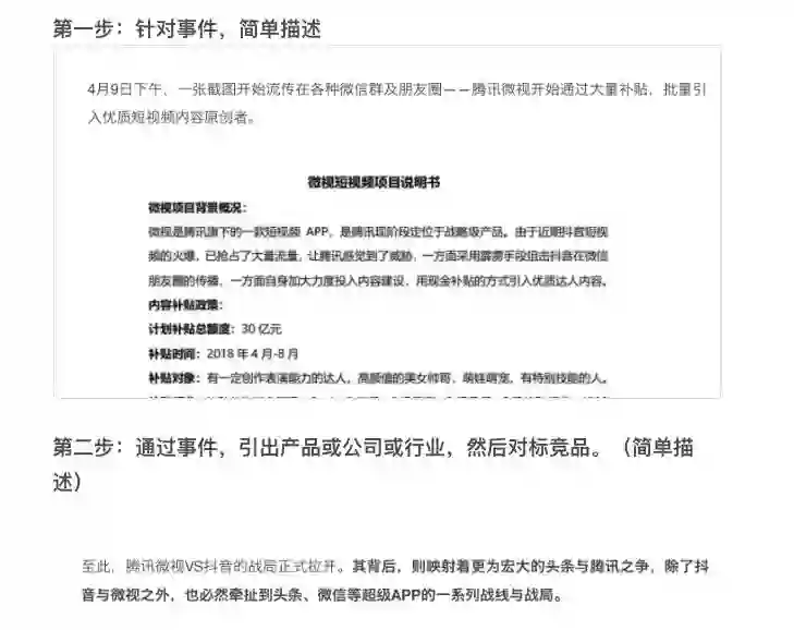
这周一,微信群里流传的一张关于腾讯补贴微视的照片,引起了我们的注意。老黄说这是个有价值的好话题,让我搜集一下相关资料,他来带着我们做一篇行业事件的评论。


四点多,我好搜集资料,上交老黄。

他问我:“如果你来写,你的思路是什么?”

我认真思考了十五分钟,说了一堆,收到的回复只有两个字——太浅。


然后,老黄自己花了2小时,完成了这篇《宣战抖音!腾讯与头条之战的新局面与猜想》,阅读过了三万,第二天被虎嗅头条转载,阅读量10W+。


于是,针对这篇文章,第二天我自己认真做了拆解。



再次回顾时,文章从新闻到产品,从产品到公司之争,然后上升到互联网公司立身之本,详细解释,最后展望和猜想。由浅入深,层层递进,讲述非常清晰。

同时关于里面我不太了解的名词和专业术语(比如“入口”),我查阅资料,然后做了笔记,之后又读了很多遍。


这样一套流程下来,对文章的逻辑和对热点的把握有了更深的理解,效率很高。体验不错,于是我开始每日拆解文章。


周二关于微信新功能的文章,属于我们内容组临时就着一个话题,以UGC的方式完成的一篇内容,当天晚上发文后,老黄给我们做了复盘。

他说,做UGC内容时,我们可以做记录者、组织者、或者评论者,但整个过程中,引导和组织,然后让读者达到良好的阅读体验,才是最重要的。这里面,他还具体给我们讲了很多如何引导大家产出高质量UGC的方法,让我们很受益。


再接下来,白天不忙的时候,我选了几篇2016年的精品文章,每天仔细拆解一篇,速度虽然很慢,但好像慢慢有了一些感觉。早上起来看互联网资讯,白天工作,再遇到问题时,似乎也有了一些属于自己的想法。

不多,但比没有好了很多。


周二晚12点,我偶然发现抖音的评论区已经全部无法看到内容,迅速发到群里,老黄说,这篇如果迅速做出来,预计至少有个5-6W的阅读量,问我们想不想试试。

我和星星说想。


于是,当天晚,我和星星一起连夜体验了一把追热点,从收集资料、写文、发文再到处理留言评论,凌晨两点多才睡,看得出来,大家都很兴奋。而这篇热点资讯类的文章,第二天也实现了10W+。(但第二天晚些时候,该文章由于内容中的一些措辞不当,遭到了删除)


针对新闻快讯类的内容,周三晚上老黄也给我们做了复盘。

第一,关于文章本身,内容辅助信息和资料的呈现不足,表达时的措辞部分值得商榷;

第二,关于我们,更多要站在行业观察者的立场上来做内容。


简要总结:进行行业事件的报道和呈现时,我们要以近似于媒体的立场来要求自己,要有职业操守,不能哗众取宠,内容必须要中立客观,表达观点要有思考逻辑和价值判断。


一边探索,一边实践,再加上每日的积累和复盘,我的状态好了很多,慢慢,也找到了一些感觉。


3.

工作以来的一些感受和体验


习惯北京的节奏和公司的氛围之后,我觉得三节课不像一个公司,没有太多的条条框框,没有严格的上下级之分,工作玩乐,像一个班级,也像一个家。


最近内容组补了两个同学,一个在美国跟我们远程实习,一个是人大的硕士思思。每天中午我们坐一桌的几个人一起去吃饭,边吃饭边调侃,互黑的氛围很浓重。

星星:“怀左老师,你一个人吃两个人的分量,少吃点会死吗?”

我:“星星老师,你饭吃得少,但块头也没见小呀!”


前两天晚上我排版被老黄diss了:“怀左,还能再慢点吗?我今晚还能回家吗?”

我:“我好久没排了,你让我找找感觉,要不这样吧,思思刚来,之后一个月,让她好好锻炼锻炼。”

老黄附和:“好主意,思思好好学习排版和连续练习个一个月吧,之后给我们传授下高效排版大法!”

思思给我们翻了几个白眼:“这样的好事,大家雨露均沾不是更好吗?”


下午没事,公司很多同事会约着去楼下的健身房。昨天我在做俯卧撑时,他们在旁边起哄。

“哇,快来看怀左姥爷,一口气做100个俯卧撑呢!”

我起身:“我什么时候变成姥爷了?”

他们说:“你不喝碳酸饮料,注重养身,喜欢喝粥,最重要,年龄比我们都大……”

我TM想打人,你们知道吗?


没事的时候,我们也会聊聊老黄,大家其实都想把文章写得比他还好,但就目前的现状来看,想想也挺难的。

他是一个真心喜欢做内容的人,这一点,从他近两年的文章中就可以看出,也许这就是所谓的初心吧。他已经不年轻了,但可能经常在半夜,热泪盈眶。


别人想象中的老板,威风八面,躺着就能赚钱,但只有当事人摸着发际线时,才知道操的心有多少。就我们公司的三位老大来看,Luke(三节课CEO)每天进进出出,行踪诡异;老布醉心于产品,回头时,经常可以看到他摸脑袋的场景;老黄坐我斜对面,写文章时,眼神愣愣的,每次都把坐他对面的星星吓个半死。


为此,星星特意买了电脑支架,把电脑举高,隔离老黄。(被大佬注视的感受,就像行走在悬崖边,战战兢兢)


每天下午四点,公司都会为我们准备丰盛的水果,但每次的场面都很惨烈,大家一拥而上,各自抢夺属于自己的战利品。

“给我来块西瓜!”“我想吃葡萄!”“为啥梨总是没人吃啊?”……

我们都是神枪手,每一次出击,都能抢到一块西瓜。


感觉每天都在团建,新人融入公司的速度,很快。


写到这里,其实我对自己也有很多期望,比如可以写出好文章,可以学到更多东西,可以和大家打成一片,可以和公司一起成长。

最近记住了八个字:抬头看天,低头做事。


我把这八个字送给自己,也送给大家。

这是我的第一篇成长日志,如果可能的话,咱们下周见。(完)



PS,三节课还在大量招聘19、20届的课程运营和用户运营实习生,如果你想要一起到三节课来实习,欢迎把简历发到hr@sanjieke.com。


最后,你喜欢今天的内容吗?请用投票告诉我们。





登录查看更多
0

相关内容

互联网(英语:internet),是网络 与网络之间所串连成的庞大网络,这些网络以一组标准的网络TCP/IP协议族 相连,链接全世界几十亿个设备,形成逻辑上的单一巨大国际网络。这是一个网络的网络,它是由从地方到全球范围内几百万个私人的,学术界的,企业的和政府的网络所构成,通过电子,无线和光纤网络技术等等一系列广泛的技术联系在一起。这种将计算机网络互相联接在一起的方法可称作“网络互联”,在这基础上发展出覆盖全世界的全球性互联网络称互联网,即是互相连接一起的网络。
【机器学习课程】Google机器学习速成课程
专知会员服务
170+阅读 · 2019年12月2日
“科研圈”、领研网招聘实习生
科研圈
6+阅读 · 2019年3月5日
2018年SLAM、三维视觉方向求职经验分享
计算机视觉life
17+阅读 · 2019年2月25日
最新版:本科、硕士和博士有何区别?
德先生
6+阅读 · 2018年6月10日
AI前线,从一个公众号开始
大数据杂谈
4+阅读 · 2017年7月7日
Arxiv
22+阅读 · 2018年8月30日
Arxiv
10+阅读 · 2018年3月22日
VIP会员
相关VIP内容
相关资讯
“科研圈”、领研网招聘实习生
科研圈
6+阅读 · 2019年3月5日
2018年SLAM、三维视觉方向求职经验分享
计算机视觉life
17+阅读 · 2019年2月25日
最新版:本科、硕士和博士有何区别?
德先生
6+阅读 · 2018年6月10日
AI前线,从一个公众号开始
大数据杂谈
4+阅读 · 2017年7月7日
相关论文
Arxiv
22+阅读 · 2018年8月30日
Arxiv
10+阅读 · 2018年3月22日
Top
微信扫码咨询专知VIP会员