成为VIP会员查看完整内容
VIP会员码认证
首页
主题
发现
会员
服务
注册
·
登录
0
2022年中国氢能行业洞察报告|36氪研究院
2022 年 4 月 20 日
36氪
“双碳”目标助力氢能新发展,万亿级产业潜力待释放。
来源|
36氪研究(ID:kr_research)
封面来源|
视觉中国
氢能是氢气与氧气化学反应时释放的化学能,具有热值高、清洁可再生、应用场景广泛等特性。发展氢能产业是推动能源转型、实现“双碳”目标、培育发展新动能的重要举措。2022年3月,氢能产业发展中长期规划正式出台,明确氢能是未来国家能源体系的组成部分和战略性新兴产业的重点方向。短期来看,我国氢能供应链、产业体系和政策制度环境将逐步完善,助力工业绿色转型。长期而言,随着氢能技术加速攻关、制氢结构不断优化、基础设施逐步完善,用氢成本将大幅下降,进而推动氢能在氢燃料电池等更多应用场景的逐步渗透。
发展环境
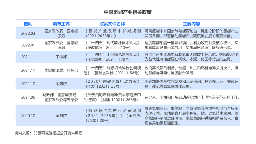
政策环境:首个中长期规划出台,我国氢能产业迎来发展新机遇
氢能是一种来源丰富、绿色低碳、应用广泛的二次能源,是助力实现碳达峰、碳中和目标,构建清洁低碳、安全高效能源体系的重要载体。近年来,国务院、发改委、能源局等陆续出台行动意见、发展规划等政策文件,促进氢能产业高质量发展。2022年3月23日,国家发改委和国家能源局印发《氢能产业发展中长期规划(2021-2035年)》,明确氢能是未来国家能源体系的组成部分和战略性新兴产业的重点方向,并提出分阶段的氢能产业发展目标,规划至2035年形成氢能产业体系,构建涵盖交通、储能、工业等领域的多元氢能应用生态。
技术环境:政府与企业形成研发合力,推动关键技术国产自主化
一方面,政策明确了实现氢能关键核心技术自主可控的目标愿景。2021年2月,科技部印发《关于对“十四五”国家重点研发计划“氢能技术”等18个重点专项2021年度项目申报指南征求意见的通知》,提出围绕氢能绿色制取与规模转存体系、氢能安全存储与快速输配体系、氢能便捷改质与高效动力系统以及“氢进万家”综合示范4个技术方向开展技术攻关工作。另一方面,重点企业如中国石化、中国石油、国家能源集团、国家电投、中船重工、东风集团、一汽集团、中国中车和宝武集团等,积极布局相关氢能产业链,在绿氢制取和储能、加氢站工艺控制系统、氢燃料电池发动机等方面取得一批技术研发和应用示范成果。
发展现状
产业链结构:由上游氢气制取、中游氢气储运和加注、下游应用三部分组成
(1)上游:主要包括化石能源重整制氢、工业副产气制氢、可再生能源电解水制氢三种主流制取方式以及试验阶段的其他技术。其中,化石能源重整是目前最主要的氢气制备方法,成本最低,但会排放较多二氧化碳;工业副产气制氢无法作为集中供氢来源;电解水制氢过程无碳排放,但能耗大,电力成本极高,目前占比较低。
(2)中游:主要包括氢气储存运输和氢气加注两大环节。氢气可以高压气态、低温液态、有机液态和固态四种方式储存,其中,气态氢是目前主要的储存方式,可使用长管拖车、管道运输两种方式运输。长管拖车是我国目前主要的氢气运输方式,适宜短距离、小规模输送;管道运输运量大、成本低,但建设投资大,目前应用极其有限。加氢站按照氢气来源可分为外供氢加氢站和站内制氢加氢站。
(3)下游:应用领域包括交通运输、工业、储能和建筑热电联供等。
市场规模:“双碳”目标推动产业高速增长,产值规模将达万亿级
近10年来我国氢气产量保持连续增长,已成为世界第一产氢大国。2020年9月,“双碳”目标的提出带动氢产量快速提升,2021年我国氢能产量达3,300万吨,同比增长32%。与此同时,以燃料电池为代表的下游需求强势增长,带动氢能市场规模快速扩张。根据中国氢能联盟数据,2020年中国氢能行业市场规模为3,000亿元,预计至2025和2035年,氢能行业产值将分别达1万亿和5万亿规模。
区域竞争:长三角、珠三角、环渤海地区初步形成全产业链集聚发展格局
近年来,多省发布氢能及燃料电池产业发展规划,加速氢能产业化进程。从区域竞争格局来看,我国氢能产业形成了长三角地区、珠三角地区、环渤海地区和中西部重点地区集聚发展态势。其中,长三角地区是我国氢燃料研发和示范最早的地区,在氢气制取、氢燃料电池系统关键零部件研发方面稳步推进;珠三角地区在燃料电池商用车生产建立了成熟的产业链,在加氢站建设方面领先全国;环渤海地区具有科研、政策和化工产业优势,较早开展工业副产气制氢、产业链关键零部件研发和燃料汽车大规模应用示范。另外,西部地区以四川为代表,以其油气资源和水电资源优势,成为国内可再生能源制氢和燃料电池电堆研发的重要地区;中部地区以湖北和河南为代表,着力发展氢气制取、氢燃料电池汽车研发和制造、大客车规模示范等方面。
应用市场:工业是氢能最主要的应用领域,大型客车和重型货车是氢燃料电池核心应用场景
目前,氢能的应用场景相对单一,氢气主要作为化工原料和工业原料应用于化工和钢铁等领域。氢燃料电池是工业场景之外氢能利用的主要形式,有助于实现氢能的移动化、轻量化和大规模普及,可广泛应用在交通运输、建筑热电联供、分布式发电站等场景。氢燃料电池在续航能力、低温适应性、能源补给时间、装载空间等方面相对纯电动车的优势,使得远距离、固定路线、高负载的商用车领域成为氢燃料电池优先应用的场景。根据高工产业研究院数据,2021年销售的氢燃料电池汽车中,客车、专用车、乘用车占比分别为55%、44%、1%;专用车中,重型卡车和中型卡车占比分别为94%和6%。
发展展望
绿氢生产占比稳步提升,交通、建筑、电力等领域氢能应用前景广阔
未来,各地将结合自身资源禀赋,兼顾技术发展与经济性,因地制宜选择制氢路线。工业副产气制氢可作为就近供气的补充来源,化石燃料重整配合CCUS技术作为过渡,可再生能源电解水制氢由于其纯度高、绿色环保等优势将成为大规模集中供气的主要手段。根据中国氢能联盟数据,可再生能源电解水制氢占比将由2020年3%提升至2050年的70%。应用方面,除工业应用外,以氢燃料电池汽车为主的交通领域将实现较大规模应用,预计2060年我国交通运输领域用氢将占氢能整体应用的31%。此外,在电力领域,氢储能技术可以更好实现风能、水能、太阳能等可再生能源的跨区域、跨季节调配;氢燃料电池在建筑热电联供领域的应用,能避免长距离运输约6%-8%的能量损失,具有节能环保、安静高效的优势,在中国正处于初步研发阶段,美、日已实现商业化运作。
成本下降将使得氢燃料电池汽车逐步摆脱政策和补贴依赖,渗透率提升空间巨大
未来,随着核心零部件技术突破和规模效应带来的成本下降、制氢结构优化带来的用氢成本下降以及加氢站等基础设施加速完善,氢燃料电池汽车将逐步获得更显著的市场竞争优势。根据车百智库测算,载荷能力>=3吨、续航里程>=400km氢燃料电池物流车将于2025-2030年间在总拥有成本上优于纯电动车型;较长续航里程的氢燃料电池客车和载荷能力>=35吨、续航里程>=500km的氢燃料电池重卡,至2030年也将在总拥有成本经济性上优于纯电动车型;至2040年,续航里程>=500km的氢燃料电池乘用车将与同等续航能力的纯电动车型具有相当的总拥有成本经济性。根据中国氢能联盟数据,预计到2050年,氢燃料电池客车、物流车、重卡和乘用车市场渗透率将分别达40%、10%、75%和12%。
36氪旗下公众号
真诚推荐你关注
来个“分享
、点赞
、在看”👇
“双碳”目标助力氢能新发展
登录查看更多
点赞并收藏
0
暂时没有读者
0
权益说明
本文档仅做收录索引使用,若发现您的权益受到侵害,请立即联系客服(微信: zhuanzhi02,邮箱:bd@zhuanzhi.ai),我们会尽快为您处理
相关内容
氢能
关注
0
2022年中国隐私计算行业研究报告(附下载)
专知会员服务
97+阅读 · 2022年5月1日
重磅!《“十四五”能源领域科技创新规划》发布,58页pdf
专知会员服务
39+阅读 · 2022年4月3日
中国商用车电动化发展 研究报告,85页pdf
专知会员服务
14+阅读 · 2022年3月23日
《中国信息消费发展态势报告》(2022年),41页pdf
专知会员服务
29+阅读 · 2022年3月20日
2021年中国机器人行业研究报告,41页pdf
专知会员服务
72+阅读 · 2021年12月23日
工信部印发《“十四五”大数据产业发展规划》,20页pdf
专知会员服务
54+阅读 · 2021年12月2日
2021年中国出行行业数智化研究报告(附下载)
专知会员服务
40+阅读 · 2021年11月27日
工业互联网创新发展成效报告(2018-2021年),91页pdf
专知会员服务
55+阅读 · 2021年11月5日
【研究报告】2021年中国AI+安防行业发展研究报告
专知会员服务
62+阅读 · 2021年10月20日
《迈向“碳中和2060” 迎接低碳发展新机遇》,高瓴产业与创新研究院和北京绿色金融与可持续发展研究院联合发布,38页pdf
专知会员服务
72+阅读 · 2021年4月1日
迈向2060碳中和:石化行业低碳发展白皮书,52页pdf
专知
1+阅读 · 2022年4月27日
2022中国职业教育行业洞察报告
创业邦杂志
0+阅读 · 2022年4月21日
2022年中国工业机器人行业洞察报告|36氪研究院
36氪
8+阅读 · 2022年4月13日
中国泛资讯行业洞察报告|36氪研究院
36氪
0+阅读 · 2022年3月23日
中国互联网医疗产业洞察报告|36氪研究院
36氪
7+阅读 · 2022年3月17日
2022年中国滑雪培训行业洞察报告|36氪研究院
36氪
2+阅读 · 2022年3月1日
2022年中国预制菜行业洞察报告|36氪研究院
36氪
4+阅读 · 2022年2月24日
2022年中国智能网联汽车产业洞察报告|36氪研究院
36氪
4+阅读 · 2022年2月16日
「双碳」背景下,锂离子电池发展势头强劲|36氪研究院
36氪
1+阅读 · 2022年1月27日
2021年中国机器人行业研究报告,41页pdf
专知
1+阅读 · 2021年12月23日
双金属纳米颗粒在氢能源领域应用的多尺度设计
国家自然科学基金
0+阅读 · 2015年12月31日
中国区域环境整体政府治理模式及政策路径研究
国家自然科学基金
2+阅读 · 2013年12月31日
过渡金属催化的双碳氢键的羰基化反应
国家自然科学基金
0+阅读 · 2013年12月31日
中国经济绿色发展的评价体系、实现路径与政策研究
国家自然科学基金
4+阅读 · 2013年12月31日
中国发电行业环境生产率评估及其提升机制研究
国家自然科学基金
0+阅读 · 2013年12月31日
信息生态视角下中国低碳产业技术链的形成机理及发展路径研究
国家自然科学基金
3+阅读 · 2012年12月31日
中国城市化发展质量的调控机理与优化模式研究
国家自然科学基金
0+阅读 · 2012年12月31日
第六届全国物理无机化学学术会议
国家自然科学基金
1+阅读 · 2012年3月31日
类石墨烯过渡金属二硫化物(MS2,M=Mo,W,Sn)/石墨烯复合纳米材料的制备及其电化学贮锂性能的研究
国家自然科学基金
0+阅读 · 2011年12月31日
物联网技术国家基础研究需求及其发展趋势研究
国家自然科学基金
6+阅读 · 2010年12月31日
Linear Delta Arrays for Dexterous Distributed Manipulation
Arxiv
0+阅读 · 2022年6月9日
Collaborative Drug Discovery: Inference-level Data Protection Perspective
Arxiv
0+阅读 · 2022年6月9日
Adversarial Text Normalization
Arxiv
0+阅读 · 2022年6月8日
Persistent Laplacians: properties, algorithms and implications
Arxiv
0+阅读 · 2022年6月8日
K-AID: Enhancing Pre-trained Language Models with Domain Knowledge for Question Answering
Arxiv
15+阅读 · 2021年9月22日
AI Accelerator Survey and Trends
Arxiv
28+阅读 · 2021年9月18日
Unsupervised Multi-Source Domain Adaptation for Person Re-Identification
Arxiv
14+阅读 · 2021年4月27日
Counterfactual Zero-Shot and Open-Set Visual Recognition
Arxiv
12+阅读 · 2021年3月1日
On Feature Normalization and Data Augmentation
Arxiv
15+阅读 · 2020年2月25日
How to Fine-Tune BERT for Text Classification?
Arxiv
13+阅读 · 2019年5月14日
VIP会员
自助开通(推荐)
客服开通
详情
相关主题
氢能
中国
双碳
长期规划
报告
产业
相关VIP内容
2022年中国隐私计算行业研究报告(附下载)
专知会员服务
97+阅读 · 2022年5月1日
重磅!《“十四五”能源领域科技创新规划》发布,58页pdf
专知会员服务
39+阅读 · 2022年4月3日
中国商用车电动化发展 研究报告,85页pdf
专知会员服务
14+阅读 · 2022年3月23日
《中国信息消费发展态势报告》(2022年),41页pdf
专知会员服务
29+阅读 · 2022年3月20日
2021年中国机器人行业研究报告,41页pdf
专知会员服务
72+阅读 · 2021年12月23日
工信部印发《“十四五”大数据产业发展规划》,20页pdf
专知会员服务
54+阅读 · 2021年12月2日
2021年中国出行行业数智化研究报告(附下载)
专知会员服务
40+阅读 · 2021年11月27日
工业互联网创新发展成效报告(2018-2021年),91页pdf
专知会员服务
55+阅读 · 2021年11月5日
【研究报告】2021年中国AI+安防行业发展研究报告
专知会员服务
62+阅读 · 2021年10月20日
《迈向“碳中和2060” 迎接低碳发展新机遇》,高瓴产业与创新研究院和北京绿色金融与可持续发展研究院联合发布,38页pdf
专知会员服务
72+阅读 · 2021年4月1日
热门VIP内容
开通专知VIP会员 享更多权益服务
大语言模型智能体强化学习:全景综述
《城市滨海地区:理解复杂多变环境下的指挥控制框架》50页报告
【伯克利博士论文】从推理服务到训练:面向大规模 LLM 智能体的高效系统
美空军“顶点2025”实验:推进AI在C2、动态目标锁定与联盟集成中的应用
相关资讯
迈向2060碳中和:石化行业低碳发展白皮书,52页pdf
专知
1+阅读 · 2022年4月27日
2022中国职业教育行业洞察报告
创业邦杂志
0+阅读 · 2022年4月21日
2022年中国工业机器人行业洞察报告|36氪研究院
36氪
8+阅读 · 2022年4月13日
中国泛资讯行业洞察报告|36氪研究院
36氪
0+阅读 · 2022年3月23日
中国互联网医疗产业洞察报告|36氪研究院
36氪
7+阅读 · 2022年3月17日
2022年中国滑雪培训行业洞察报告|36氪研究院
36氪
2+阅读 · 2022年3月1日
2022年中国预制菜行业洞察报告|36氪研究院
36氪
4+阅读 · 2022年2月24日
2022年中国智能网联汽车产业洞察报告|36氪研究院
36氪
4+阅读 · 2022年2月16日
「双碳」背景下,锂离子电池发展势头强劲|36氪研究院
36氪
1+阅读 · 2022年1月27日
2021年中国机器人行业研究报告,41页pdf
专知
1+阅读 · 2021年12月23日
相关基金
双金属纳米颗粒在氢能源领域应用的多尺度设计
国家自然科学基金
0+阅读 · 2015年12月31日
中国区域环境整体政府治理模式及政策路径研究
国家自然科学基金
2+阅读 · 2013年12月31日
过渡金属催化的双碳氢键的羰基化反应
国家自然科学基金
0+阅读 · 2013年12月31日
中国经济绿色发展的评价体系、实现路径与政策研究
国家自然科学基金
4+阅读 · 2013年12月31日
中国发电行业环境生产率评估及其提升机制研究
国家自然科学基金
0+阅读 · 2013年12月31日
信息生态视角下中国低碳产业技术链的形成机理及发展路径研究
国家自然科学基金
3+阅读 · 2012年12月31日
中国城市化发展质量的调控机理与优化模式研究
国家自然科学基金
0+阅读 · 2012年12月31日
第六届全国物理无机化学学术会议
国家自然科学基金
1+阅读 · 2012年3月31日
类石墨烯过渡金属二硫化物(MS2,M=Mo,W,Sn)/石墨烯复合纳米材料的制备及其电化学贮锂性能的研究
国家自然科学基金
0+阅读 · 2011年12月31日
物联网技术国家基础研究需求及其发展趋势研究
国家自然科学基金
6+阅读 · 2010年12月31日
相关论文
Linear Delta Arrays for Dexterous Distributed Manipulation
Arxiv
0+阅读 · 2022年6月9日
Collaborative Drug Discovery: Inference-level Data Protection Perspective
Arxiv
0+阅读 · 2022年6月9日
Adversarial Text Normalization
Arxiv
0+阅读 · 2022年6月8日
Persistent Laplacians: properties, algorithms and implications
Arxiv
0+阅读 · 2022年6月8日
K-AID: Enhancing Pre-trained Language Models with Domain Knowledge for Question Answering
Arxiv
15+阅读 · 2021年9月22日
AI Accelerator Survey and Trends
Arxiv
28+阅读 · 2021年9月18日
Unsupervised Multi-Source Domain Adaptation for Person Re-Identification
Arxiv
14+阅读 · 2021年4月27日
Counterfactual Zero-Shot and Open-Set Visual Recognition
Arxiv
12+阅读 · 2021年3月1日
On Feature Normalization and Data Augmentation
Arxiv
15+阅读 · 2020年2月25日
How to Fine-Tune BERT for Text Classification?
Arxiv
13+阅读 · 2019年5月14日
大家都在搜
Palantir
PINN
大型语言模型
多域作战
未来战争
机场
蓝牙安全攻防
反恐
朱克爱德华兹家族
【泡泡读者来搞】ROS、Simulink、Carsim的互联与规划、控制算法的验证
Top
提示
微信扫码
咨询专知VIP会员与技术项目合作
(加微信请备注: "专知")
微信扫码咨询专知VIP会员
Top