2022年度CCF-百度松果基金揭晓评审结果,30位青年学者获资助

2022 年 7 月 8 日 中国计算机学会



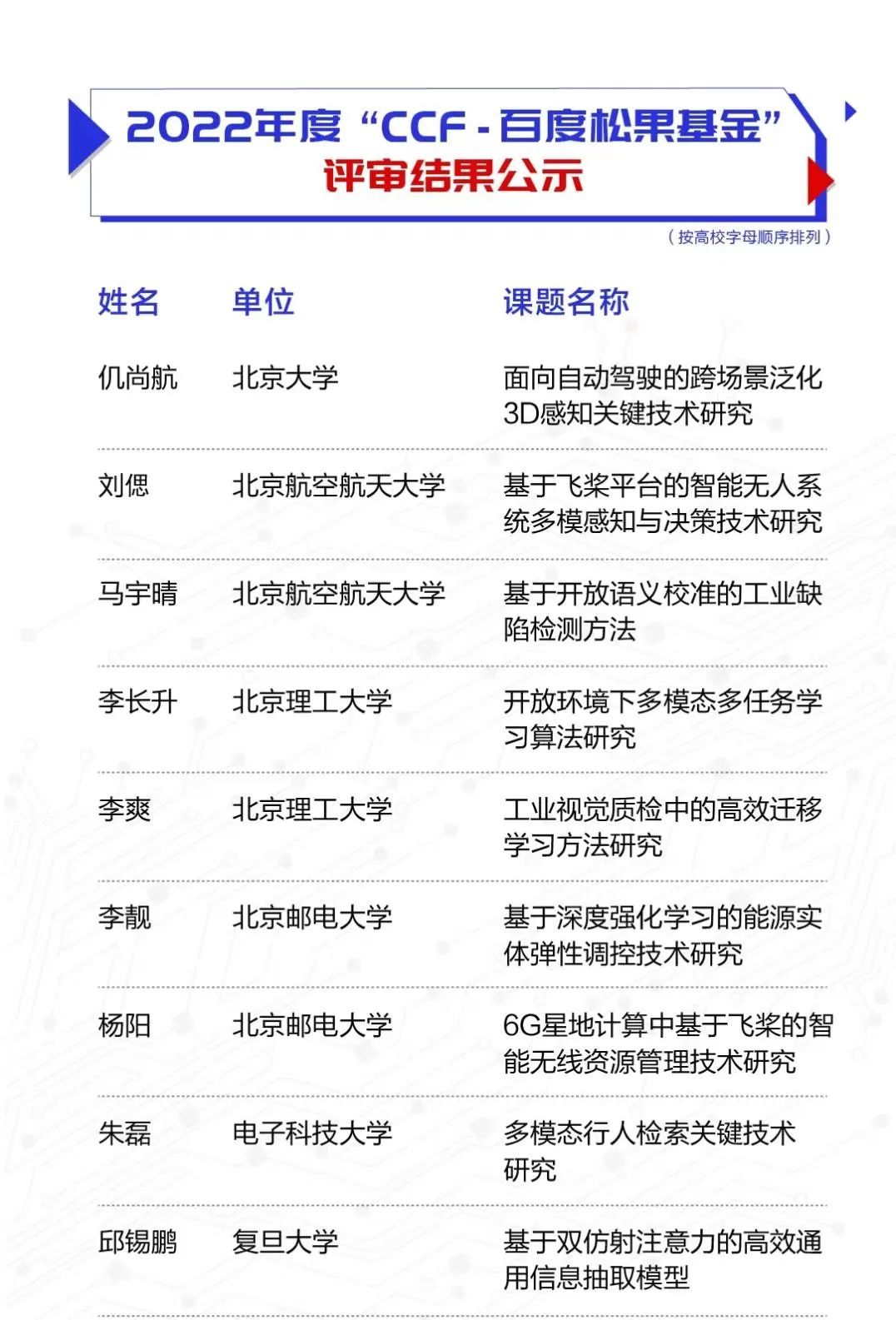
7月8日,2022年度CCF-百度松果基金评审结果公布,30名来自海内外高校和机构的青年学者,从近300位申请者中脱颖而出,成为本届CCF-百度松果基金得主。百度将为入围者提供数百万科研资金,助其开展科研工作、孵化创新成果。


本届CCF-百度松果基金申请者来自北京大学、清华大学、中国科学院、香港理工大学等上百所高校和机构,经综合评审,30名来自海内外高校和机构的青年学者获本届CCF-百度松果基金资助。

 

申报课题涉及多个领域,计算机视觉相关课题成为申报热门,占总申请课题的27.82%,深度学习基础理论与技术的相关课题则紧随其后。同时,本届基金首次设立“AI+科学计算”方向备受关注,青年学者们纷纷提出利用深度学习,解决物理学、药学、分子化学、光学等学科难题的新方案。 

本届获资助课题含金量颇高,既有针对学习算法、排序模型、问答技术等方向的前沿研究,也有探讨将人工智能与自动驾驶、医疗和能源等领域需求深度结合的课题。如南京大学副教授程龚提出的“基于数值表和文本信息融合的问答技术研究”,聚焦自然语言处理领域的新方向;中国科学院自动化研究所副研究员张启超提出的“基于离线强化学习的自动驾驶决策控制技术研究”,具备创新性,对自动驾驶有较高的研究价值;北京理工大学助理教授李爽的入围课题“工业视觉质检中的高效迁移学习方法研究”,则具有广阔的行业应用空间。


CCF-百度松果基金获得者将围绕申报课题,开展为期一年的开放型、半开放型课题项目研究。在此期间,百度业务团队将基于飞桨平台提供经费、平台、数据、技术支持等服务,并定期举办专家学者交流会,为青年学者搭建学术交流平台。



拓展阅读:CCF-百度松果基金于2020年由CCF与百度共同发起,是目前国内唯一基于国产深度学习平台设立的科研基金。它基于我国首个自主研发、开源开放、功能丰富的产业级深度学习平台——百度飞桨,通过为期一年的课题项目,面向40岁以下青年学者,提供数百万课题基金,以及价值上千万的平台、数据、技术等多维度的支持与服务,推动高校与企业在前沿技术探索与实践方面的深度合作,从而推进我国国有深度学习平台在科研领域的应用。


点击“阅读原文”,加入CCF。

登录查看更多
0

相关内容

 中国计算机学会(CCF)成立于1962年,全国一级学会,独立社团法人,中国科学技术协会成员。 中国计算机学会是中国计算机及相关领域的学术团体,宗旨是为本领域专业人士的学术和职业发展提供服务;推动学术进步和技术成果的应用;进行学术评价,引领学术方向;对在学术和技术方面有突出成就的个人和单位给予认可和表彰。
2022人工智能十大关键词: 从大模型到可信落地
专知会员服务
161+阅读 · 2022年8月18日
知识图谱表示学习与NLP应用,22页ppt
专知会员服务
67+阅读 · 2022年5月4日
人工智能企业技术岗位设置研究报告
专知会员服务
43+阅读 · 2022年2月26日
《2021—2022中国大数据产业发展报告》发布
专知会员服务
111+阅读 · 2022年1月23日
CCF征询2022年度奖励候选人/项目提名
中国计算机学会
0+阅读 · 2022年7月1日
百万级基金助力科研,2022年CCF-百度松果基金申报倒计时
中国计算机学会
0+阅读 · 2022年6月3日
2022年CCF-百度松果基金正式启动申报
中国计算机学会
1+阅读 · 2022年4月30日
2022年度“CCF-华为胡杨林基金-软件工程专项“正式发布
中国计算机学会
1+阅读 · 2022年4月29日
2021年CCF-深信服伏羲基金评审结果公示
中国计算机学会
0+阅读 · 2022年3月9日
国家自然科学基金
5+阅读 · 2015年7月12日
国家自然科学基金
1+阅读 · 2014年12月31日
国家自然科学基金
1+阅读 · 2014年12月31日
国家自然科学基金
1+阅读 · 2013年12月31日
国家自然科学基金
0+阅读 · 2012年12月31日
国家自然科学基金
0+阅读 · 2012年6月30日
国家自然科学基金
1+阅读 · 2011年12月31日
国家自然科学基金
0+阅读 · 2011年12月31日
国家自然科学基金
0+阅读 · 2010年12月31日
国家自然科学基金
1+阅读 · 2009年12月31日
Arxiv
24+阅读 · 2021年6月25日
Arxiv
16+阅读 · 2021年3月2日
Arxiv
20+阅读 · 2020年6月8日
Deep Anomaly Detection with Outlier Exposure
Arxiv
17+阅读 · 2018年12月21日
VIP会员
相关VIP内容
2022人工智能十大关键词: 从大模型到可信落地
专知会员服务
161+阅读 · 2022年8月18日
知识图谱表示学习与NLP应用,22页ppt
专知会员服务
67+阅读 · 2022年5月4日
人工智能企业技术岗位设置研究报告
专知会员服务
43+阅读 · 2022年2月26日
《2021—2022中国大数据产业发展报告》发布
专知会员服务
111+阅读 · 2022年1月23日
相关基金
国家自然科学基金
5+阅读 · 2015年7月12日
国家自然科学基金
1+阅读 · 2014年12月31日
国家自然科学基金
1+阅读 · 2014年12月31日
国家自然科学基金
1+阅读 · 2013年12月31日
国家自然科学基金
0+阅读 · 2012年12月31日
国家自然科学基金
0+阅读 · 2012年6月30日
国家自然科学基金
1+阅读 · 2011年12月31日
国家自然科学基金
0+阅读 · 2011年12月31日
国家自然科学基金
0+阅读 · 2010年12月31日
国家自然科学基金
1+阅读 · 2009年12月31日
Top
微信扫码咨询专知VIP会员