网络环境下教学学术表征范式嬗变:基于知识表征视角

2019 年 4 月 29 日 MOOC

| 全文共11764字,建议阅读时长13分钟 |


本文由《现代远程教育研究》授权发布

作者:左璜 罗羽乔

摘要

教学学术旨在探讨科研与教学之间的整合关系。长期以来,教学学术研究主要集中在概念内涵、评价制度、教师专业发展等方面,而忽略了对其发展与传播问题的探索。知识表征为分析教学学术的这一核心问题提供了新的视角。教学学术的表征涉及三个问题:谁来表征(知识主体)、表征什么(知识性质)、如何表征(传播技术与理念)。经系统考察教学学术的发展与传播和知识表征的关系发现,网络环境下教学学术的表征范式呈现从“单向式表征”到“交互式表征”再到“网络式表征”的嬗变趋势。具体而言,单向式表征强调优秀教师个体作为知识主体,将知识“物品”化后进行线性传递;交互式表征强调知识主体为教学学术共同体,通过“对话”与“个体参与”来实现传播;网络式表征则将知识主体发展为赛博体,体现出教学学术的网络化特质,并通过“文化渗透”来予以传播。这三大表征范式体现了信息技术与教学学术愈加密切的联系,它们在网络环境中共存,共同促进教学学术的发展与传播。

关键词:教学学术;知识表征;范式嬗变;网络环境;信息技术


立足于高等教育的背景,教学学术(Scholarship of Teaching & Learning,SoTL)提出的重要价值在于引导和启发人们更进一步去思考科研与教学之间的整合关系。自博耶尔(Boyer)首创教学学术这一概念至今20余年,人们对教学学术的研究主要集中于概念内涵、评价制度、教师专业发展等方面(刘晓东等,2018),而忽略了对其发展与传播的探讨。事实上,教学学术诞生伊始,便被赋予了“知识” (Scholarship) 与 “ 公开化 ”(Public)的内涵与本质,因而它的发展与传播和“知识”的表征密切相关。然而,长期以来,传统文本都未能以有效的形式表征教学学术的复杂性(Hatch,2009),使其一直以来被牢牢局限于僵直而单一化的“长形式 ”(Long-Form)(戴维·温伯格,2014)之中。所幸,信息技术(ICT)的迅猛发展打破了这种局面,为教学学术的表征提供了更加生动和多样化的可能。网络环境下,伴随技术与知识观发展的不同阶段,教学学术的表征也逐渐发展并形成了三种范式:单向式表征、交互式表征与网络式表征。这三种范式虽然代表了教学学术网络化的不同发展阶段,但于现实中却呈现出相互补充与融合的趋势。


一、单向式表征:优秀教师默会知识的线性传播


单向式表征范式强调教学学术应关注优秀教师在教学情境中的实践经验,主张以新兴的多媒体技术对其进行知识化、学术化的线性传播,从而突破传统期刊文献的局限,以更好地被其他实践者所理解和接受,进而促进教学的变革。


1.单向式表征的知识主体——优秀教师


笛卡尔“我思故我在”以及康德“人为自然立法”的呐喊,将科学和理性的依赖与自信重新归还给人类,“在真理的问题上,任何人都不必求助于权威,因为每个个体自身拥有知识的源泉”(卡尔·波普尔,1986),这意味着人类作为知识主体的意识逐渐觉醒。随后,伴随知识的后现代转型,知识主体从普遍意义上的“人类”转变为具体情境下的个体。“没有纯粹的和抽象的认识者,有的只是在具体的社会历史文化环境中生存的认识者”(石中英,2001),基于此提出的教学学术首先从根本上就肯定了“一线教师”创造与传播教育学知识的主体地位。

 

然而,文化发展的历史在知识的创造与接受之间犁下深深的沟壑,主体的等级性在不经意间被置放。这一点从教学学术的早期概念中就可以发现。哈钦斯(Hutchings)与舒尔曼(Shulman)指出,教学学术是“有经验的老师持续而系统地在课堂实践中发掘有关学生学习的问题,并邀请专业的同行审视自己的课堂实践,分享他们的经验,以便其他人能以此为借鉴促进教学发展 ”(Hutchings & Shulman,1999)。由此可知,早期的教学学术所指涉的主体是那些具有丰富实践经验的专家型教师。毕竟,人们认为有经验的教师所创造的知识才是最具价值以及客观性的,因而教学学术的创造与传播的实际权交由这些人负责也最为靠谱。在这样的教学学术图谱中,新手教师或职前教师则是以“学习者”的身份参与其中,仅限于接受“知识”,并据此改善教学实践。


基于此,早期的教学学术创造与传播活动解决的核心问题就集中在如何协助优秀教师参与知识的表征上。为此,卡耐基教学促进委员会(CASTL)知识媒介实验室(Knowledge Media Lab,KML)与一些富有经验的教师合作启动了“知识可视化项目”(Visible Knowledge Project)。这一项目的具体任务主要囊括三个方面:一是开发教师创造和表征教学学术的新途径;二是建构教师能够用于创造与表征知识的工具和资源;三是促进教学学术的传播和使用,旨在运用新兴的信息通讯技术来帮助“优秀教师”表征其一直被文本所遮蔽的经验(Iiyoshi,2002)。



2. 单向式表征的知识性质——物品


当教学学术的主体呈现单一化特质的时候,按照波兰尼(Polanyi)的观点,它往往被理解为教师的默会知识,通过教师的教学过程得以表征,是一种 具 有 “ 民 间 ” 性 质 的 教 育 学 知 识 (Folk Pedagogy)。正因如此,“教学学术”也时常与“学术性教学”(Scholarly Teaching)或“卓越教学”(Good Teaching)相混用。由于这些默会知识的价值在于它可以成为显性知识的原料,并需要通过一定的物质载体(如文本、视频等)来进行传播,因此姑且采用“物品”的隐喻对其性质进行理解。人们认为,只有依托于这样的物品,教师的“默会知识”才能具备成为“学术”的条件,并用于管理、传播和学习等活动。而对于这种知识产品,其客观性则来源于知识主体的权威性。

 

进一步深入分析发现,这种教学学术的发展离不开教师基于实践的“反思”,这一点也在不同学者所提出的定义中被强调。教学学术的“反思”意味着它首先以促进学生的“学习”为目的,教师在个人已有的经验基础上,以认知的普遍性意图,包括对教学本质的认识、对教师角色的认知等为引领,围绕真实的课堂情境建构出基本的“图式”,并通过实践对这些“图式”进行不断检验与审视,逐渐形成带有浓厚个体性与情境性的知识。

 

为了表征这些知识,人们将新兴的网络技术作为一种载体,将优秀教师教学活动的相关材料进行公开化。这个过程分为两个阶段:第一个阶段只是单纯地将大量材料堆砌到网上,缺乏有效的整合。第二个阶段研究者开始考虑如何开发有效的形式使受众便于学习并迁移到实践中。例如,KML与上百位优秀教师共同开发了“教与学的长廊”(Gallery of Teaching and Learning,2018),围绕课程设计、教学活动、评价反馈、经验反思等方面,不同学科、不同学段的优秀教师代表得以清晰地表征其教学实践的过程以及教学探究及反思的经历。


3.单向式表征的传播理念——线性传播


Web 1.0 技术作为一种载体,能使“教学学术”突破传统学术写作的局限,“通过刻画教学实践丰富性和复杂性的人造物(Artifact)来进行传播”(Shulman,2000)。一方面,“通过人造物进行传播”所反映的实质就是知识传播中的“拉斯韦尔模式”。即知识主体能够将多种形式的学术作品和成果,如叙事文本(课程大纲、教学反思、教学故事等)、视频、音频、图像、论文等,依托网络进行线性化传递。这也意味着传播是延后的,只有当受众接受了这些知识产品之后,传播才得以发生。另一方面,“刻画教学实践丰富性和复杂性”强调了传播过程中还需对这些知识产品进行理论化的加工,使之成为有意义、丰富的学术产品,引导受众基于材料或案例进行更深层次的学习和反思。对此,舒尔曼提出“课堂解剖”(Course Anatomy)的概念。他认为,“课堂”就像生物一样,是一个有机的整体,需要对其进行“解剖”,即要素分析,以发掘其学术价值(Shulman,1998)。

 

在借鉴“课堂解剖”的基础上,KML提出了“核心实践”的概念,其对应的英文是“High Leverage Practice”,从字面意义上可以理解为“具有很强杠杆作用的实践”,还可以理解为“最可能让新手教师简单上手,满足其专业工作的基本需求,而且不太可能从他们自己的经验中学到的实践”(Ball et al.,2009)。对这些实践进行分析,能够使学习者有效地联系自己的已有经验,实现高效学习,并满足其在不同情境下的教学需求,解决学习者(主要是新手教师)常见的实践性问题。例如,在哈钦森(Hutchinson)的课堂网站上,研究者将“组织小组讨论”定义为“核心实践”(Huber,2006),并将其解剖为一个个小的实践单位,如“引导学生给出想法”和“帮助学生相互合作”,并不断细化,直至分解为一些具体可操作的教学策略与技术,如“引导学生往下思考”“追踪学生的参与过程”“复述学生的看法”和“管理等待学生回答的时间”等。像医学领域所开展的学术活动一样,KML将教学案例进行“解剖”,使优秀教师教学过程中所隐含的实践知识得以实现有效传播。




从图1可以看出,单向式表征是基于网络技术对文本化知识表征范式的突破。然而伴随技术社会的不断发展,单向式表征也逐渐凸显了它有待改善的地方。毕竟单向式表征将知识主体局限为那些具有一定经验的教师,知识仅仅被当作“物品”,展现出一种“单向传递”的线性传播模式。如此一来,“教学学术”就演绎为“优秀教师”的单向表达,成为了一种独白式活动,受众只能被动接受这些整理加工好的知识产品,难以参与到其创造与传播的过程中(Garnett et al.,2012)。与此同时,它也未能有效处理好“教学学术”在学科之间的联系,其发展困囿于学科经验逻辑。所幸的是,Web 2.0技术的发展及人们在“教学学术”领域更为深刻的探索,推动了知识表征的新变革,另一种更为民主化、开放化的新型表征范式也悄然兴起。

 

二、交互式表征:教学学术共同体的知识共享


交互式表征范式强调教学学术应当关注共同体内集体知识的构建,强调围绕相应的“问题”或者“现象”,个体能够参与到基于对话的交互之中,实现教学学术的发展和传播。


1.交互式表征的知识主体——教学学术共同体


在单向式表征范式下,主体的等级性实质上在知识的创造者与接受者之间垒起了高墙,这让大部分教师觉得教学学术不是自己的工作,而是少数人的专利。然而事实是,某一或某群优秀教师的知识产品总是具有一定的局限性,同时新手教师往往也并不能对这些知识产品进行理解并迁移到自身的实践当中,这就意味着要想更好地发展和传播教学学术,仅仅表征单个人在单一教学情境下的默会知识是不够的。毕竟,使教学成为一种“共同体财富”(Community Property),从固步自封、缺乏交流的境遇中挣脱出来,寻求集体的共建和审议,是教学学术一直以来的追求,而这也意味着教学学术需要多元化主体的参与(Huber,2006)。基于此,构建“共同体”以促进教学学术的发展就显得愈加重要。

 

已有研究表明,“共同体”作为教学学术的主体主要体现在两个层面:一是在不同的学科层面建构起共同的话语体系。一般意义上,对于某一特定学科的共同体(如物理学科)而言,“教学学术”往往被认为是“非学科学术”(Non-Disciplinary),即它不属于这个学科范围内所主要讨论的话题,而是处在边缘化的地位。“教学学术共同体”把这些学科共同体连接起来,整合各学科教学的视角并形成教学学术所特有的学术话语体系,同时将发展和检验教学学术作为该共同体的主要责任。二是在共同体内部层面形成哈贝马斯(Habermas)所谓的“理想对话环境”。在共同体中,成员们能够超越基础层次的知识获得,而迈向更高层次的追求发展权力自由与平等,这就意味着知识主体的等级性被瓦解。于是,先前仅作为教学学术接受者的新手教师,也可以参与到教学学术的活动中来,成为知识共同体中的一员。例如,KML开发了专门的网站,用于与新手教师合作表征他们成长的轨迹,形成新的教学学术(NCREST,2018)。同时,学生在教学学术中逐渐从“被研究的客体”转变为“参与研究的主体”,学生的声音在教学学术中得到认可。对此,学者们还指出,“教学学术应当包括教师与学生的共同学习与反思,并赋予学生知识创造的特权”(Trigwell,2004),师生应该一起参与到共同体所塑造的民主空间当中,作为教学学术的主体而存在。

 

2.交互式表征的知识性质——对话


成员间的社会性建构促进教学学术的性质发生变化,它不单纯是由优秀教师基于自身“默会知识”所发展出来的学术产品,还是共同体成员通过分享和讨论所达成的集体共识。由于不同学科共同体、不同教师、不同学生群体都有其特定的关于教学的认识以及寻求交流的诉求,在这个意义上,“教学学术”的隐喻已然从“物品”演化为“对话”。试想,如果没有交流,教学学术就只能沉寂于特定的群体内,而通过彼此间的对话,这些群体性的默会知识才能被表征为教学学术共同体所认同和接受的话语,并始终处于动态的生产和检验中。正如格里菲斯(Griffiths)所指出的,“教师在长期的教学实践中会形成一些自认为理所当然的个人知识,这些知识如果没有通过对话来公开化,就有可能因为缺乏严格的检视而成为愚昧的理论。”(Griffiths,1992)由此可以看出,这种集体共识的客观性俨然已经破除了个人的知识权威,而来源于社会性的检验。

 

教学学术的集体性、共识性、动态性意味着它强调各学科领域、各群体成员能将所发现的知识与共同体内成员共同分享、讨论与交流,使之不断更新,促进教与学的持续发展(Huber,2006)。这意味着教学学术的发展路径发生了变化。一方面,不同学科的学者聚集到一起共同探讨问题、想法和发现,尽管他们学科研究的逻辑有所差异,但大家的主题是一致的,都旨在解决教与学的问题,促进学生的学习与发展,根据新的教育问题或现象创新原有的教学学术体系。另一方面,无论是富有经验的研究者,还是新手教师和学生,都有责任基于自身经验去表达自己的观点,与其他共同体成员交流他们的所知和所为,进一步促进知识的民主化。以KML 基于 Web 2.0 技术所创建“透视教学”(Inside Teaching)社区为例,其首页明确表明:该网站本身旨在构建一个学习环境,一个“动态档案馆”,依靠访问者的贡献、想法和智慧以实现其发展(Inside Teaching,2018)。教师可以借助它分享见解和思考,回答别人的问题以及寻求更多的合作。由此可见,这些社区不仅为个体提供了汇聚智慧的平台,还提供了能促进知识发展的场域。

 


3.交互式表征的传播理念——个体参与


以集体主义知识观为基础,通过多元主体协同建构的教学学术,在Web 2.0技术尤其是以知识社区平台为典型的新型媒介技术推动下,开启寻求新的传播理念,即强调以共同体成员参与的形式来进行传播。正如吉迪恩(Gideon)所言:“学者们将自己参与知识活动的过程和结果在网络中表征,在知识活动任何阶段都允许并鼓励他人参与其中,持续性地接受修正以及使用。”(Garnett et al.,2012)在围绕教学学术所建构的平台或社区中,当主体参与到知识发展场域当中的对话时,传播即被触发。即使参与者具有很高的流动性,但只要对话没有中断,传播就在继续,而其中的知识也能够实现进一步的流动与共享。

 

因此,与“通过刻画教学实践丰富性和复杂性的人造物来进行传播”不同,新的知识传播理念以Web 2.0技术为基础,更加注重个体自主参与所引发的非正式传播。这意味着原来需要经理论化的学术传播工作,开始依靠个人的专业信仰与兴趣。这种看上去较为不严谨的传播形式同时也有助于让更多共同体成员与教学学术相接触,促进知识之间的联系,并进一步创生出新的知识发展场域。对此,哈奇(Hatch)等人引用“透视教学”社区中的一个案例来进行说明:美国两位教师帕特里西娅(Patricia)和乌格雷兹(Ugoretz)都是社区中的成员。她们通过在平台上分享课堂上学生的作业和相关想法,发现彼此间的工作具有交叉之处,并基于在线协作开展了相关研究,同时将研究的过程进行表征,接受同行的分析和反馈(Hatch et al.,2004)。由此可见,在知识社区中,来自不同学科和不同背景的共同体成员围绕现象或问题展开对话,吸引更多个体参与,使传播渗透到主体对话的过程当中,而不是在接受知识产品之后。因此,参与作为一种传播理念弥补了过去时间意义上的“延后”,更加强调空间意义上的“在场”。



从图2可以看出,交互式表征基于Web 2.0技术,突破了单向式表征的封闭性,具有跨学科特性与民主化的色彩。然而,这种表征范式也面临一定的挑战。主体多元化意味着在专业素质上可能会存在参差不齐的状况,同时,以“对话”隐喻为基础,强调个体参与的传播理念可能因为民主化而牺牲了学术的严谨性和规范性。因此,伴随Web 3.0技术的发展,未来的教学学术将走向“人机协同”的时代,一种更具智能性、创造性、客观性的表征范式也将随之产生。

 

三、网络式表征:基于“人机协同”的发展趋势


在单向式表征和交互式表征仍然占据主流之时,智能时代的到来已经为教学学术的发展提供了新的机遇。通过已有的相关研究可以窥见新范式的核心特征——“网络式”。网络式表征强调以“人机协同”的方式来探索教与学的内在机理,进而提供精准的教学服务,并通过联结更多的学者和资源来实现教学学术的文化渗透。

 

1.网络式表征的知识主体——赛博体


长期以来,受二元世界观深度结构以及技术发展条件限制的影响,人类作为知识主体的身份长期占据主导地位,各种各样的非人类物,往往被赋予“客体”的身份。然而伴随智能时代的到来,技术与教育的融合愈加深刻,同时在主体层面也将渗透到一切有关变革教学的活动中来。一方面,智能技术在教育场所中占据重要地位,各种移动App、可穿戴设备等软硬件已经与课堂中的教师和学生相互“融合”,进而塑造出一个个模糊了有机体与机器之间界限的“身体”。另一方面,伴随着科学研究逐渐从经验归纳走向数据归纳(董春雨等,2016),面对海量的数据处理需求,人类愈发依赖于更具效率的机器智能。“第四范式”(The Fourth Paradigm)的兴起提醒人们,如何与机器智能通力合作将是未来一切学术探究活动所要重点思考的问题。

 

哈钦斯等人在2011年提出的定义认为,教学学术要把学术探究和构成教学工作的知识型任务相结合,并指向学生的学习(Hutchings et al.,2011)。而人机协同的方式有效回答了两者如何结合的问题。在此,机器主要负责在教学实践中进行数据收集与分析,以形成模式化和结构化的信息。例如通过相应的智能穿戴设备,课堂中所产生的各类数据可以被上传到各种监测系统中,并进行分析研究,从而提供精确描述教学或学习行为的信息。而学校或教师层面则可以借助已有教学经验来理解这些信息,并建立意义联系形成新的知识,以调整教学管理或教学行为,促进更好的学习行为的发生,同时将这些知识通过网络实现公开化。由此观之,“技术已经介入其中,并且与产物的身份交织缠绕,以至于不再可能将它与完整意义上的人类主体分离开来。”(凯瑟琳·凯勒,2017)无论个体还是组织机构,作为知识主体,他们都共享一个特征,即人与机器的结合体,亦即赛博体。技术俨然从一种载体、一种平台的身份中蜕变出来,寻求与人类的共同表达,并使知识主体的性质及逻辑发生根本性的变化,进而推动生物逻辑与技术逻辑互嵌渗透到教学学术的各个环节之中。

 

2.网络式表征的知识性质——网络


主体层面的变革使得以数据为纽带的人-机-物三元融合世界开始建构起来,教学学术的数据化映射具有了相应的物理基础。因为大量复杂而无序的数据往往不能被人们所理解,所以只能将其理解为一种充满不确定性的非结构化的隐性知识,属于“世界3”的一部分,并具有与“世界1”同样的客观性(吕乃基,2014)。从中我们也可以看出,海量的数据其实是世界普遍联系的外在表征,这就意味着数据之间是具有关联的,进而使得“知识”成为弥散在我们周围的“网络”。恰如托夫勒(Toffler)在论述信息文明时认为的那样,知识体系是比银行体系、政治体系或能源体系更普遍的环境因素。知识的“网络化”凸显出教学学术不再是逻辑严密的论证或者某个孤立发生的片段,而是在一张巨大的关联网中动态地存在着,这张巨网中弥散着一直以来被人们用所谓“常识”遮蔽的教学的黑箱。一方面,“常识”之外或者有悖于“常识”的一些重要观点开始被证实,教学的复杂性得到更深层次的表征和解读。另一方面,人们也开始发现,教学学术不仅仅只涉及课堂层面的教学问题,还包括课堂之外、学校内外的众多因素,例如场域、制度、文化等。因此,教学学术不再是一种经过加工的“产品”,也不是共同体成员的“对话”,而是“网络”本身。它是教学的案例、材料,是共同体的成员以及他们的信念,是技术或技术所产生的中介效应,是凝结在学习时空中无差别的人类知识型劳动,是跨越物质、信息、身体、意识等多个方面的相互联结。

 


受人类传统认识论尤其是因果思维的影响,教学学术的发展一直以来都强调从尽可能“典型”中抽离出尽可能“普遍”的因果关系。其核心在于,将复杂的教学现象或事件分解为一个个要素、部分和片段,再进行比较、分类和归纳,找出共同点,并经由理论假说揭示背后的原因,解释原有和更多的现象,最后提出预言以及展望。而如今,当数据映射使得事物之间的联系向们更为清晰而完整地铺展开来时,因果关系不再充斥于知识发展的过程中,继而寻求与相关关系的联合。对此,安德森(Anderson)激进地称之为“理论以及经验主义的终结”,“我们能够在没有假设的情况下进行数据分析,只要把数据交给具有强大计算功能的机器就行了。”(Anderson,2008)相关关系的核心在于,量化表征具体现象或事件的数据值之间的数理关系。其中,“关联物”的挖掘有助于我们认识现在和测未来,从而成为教学学术发展的关键所在。例如,在以往的课程安排中,相关课程的排列组合一直都是以专家经验等途径进行主观判断的。而现在通过教学数据可挖掘出课程间的关联性,从而为课程的安排提供一个数据参考,使课程安排更加科学准确(高小鹏等,2018)。在《与大数据同行:学习和教育的未来》一书中,斯坦福大学计算机科学家吴恩达(Andrew)的实践同样也是这种趋势的例证。在学生行为数据的基础上,他从中提取了最显著的相关因素并将其纳入系统设计,从而使课程能够自动实现改善,并基于学生的个性化需求定制教学活动(维克托·迈尔-舍恩伯格,2015)。由此可见,新一代的教学学术将跳出个体认识论和社会认识论,迈向“人与非人”协同创造的网络化认识阶段,其发展将更倾向于融合关系思维,从而进一步提升准确性而不易受固有经验或偏见的影响。

 

3.网络式表征的传播理念——文化渗透


教学学术在主体层面对人类中心主义的突破,以及对知识的网络化认识,推动其传播开始形成一种意识层面的渗透。这是因为技术与人融合而成的“赛博体”已然实现了“媒介具身化”,即每一个知识主体本身也是传播媒介。在围绕推动“教”与“学”发展的活动中,知识、知识主体宛如“节点”一般不断去联结更多的“节点”,进而编织了一个“人”与“非人”共建、共享、共存的去中心化学术时空。简而言之,正如哈钦斯所指出的,教学学术要想持久对教育产生深远影响,必须走向整体主义(An Integrative Vision)。这意味着需要更多地采用协作、跨领域的方式将所有参与教学学术运动的机构、组织、个人联结起来(Hutchings,2010)。在这个过程中,教学学术的一些核心理念,如将教学视为一种知识型的学术工作、将课堂作为学术研究的场域等,得以更广泛地运用到课程设计与开发、教师专业发展、教学评估等活动当中,并逐渐与更多的教师、管理者以及组织机构产生共鸣。从这个意义上来说,教学学术的传播已成为一种文化渗透,开始弥散在一切教学活动当中,影响所有活跃在学术时空中的“节点”。

 

长期以来,研究者一直都在宏观、中观、微观三个层面对教学学术进行探索。微观层面主要关注教师或学生个体间的相互影响;中观层面关注学校组织的制度化变革;宏观层面关注国际间的交流与合作以及国际教学学术共同体的建立(Fanghanel et al.,2016)。信息化水平的提高使得教学学术的传播开始超越强调微观的个体参与,而以文化渗透的形式将三个层面整合到一起。例如基于 Web 3.0 技 术 所 建 构 的 “ 智 能 化 学 习 环 境 ”(Smart Learning Environment)中,云技术的使用既为网络化的知识提供了栖息和遨游的存储空间,又实现了针对这些内容的分析和泛在计算服务,并能提供更为智能化的知识共享和协同合作平台。这就使得教学学术无论是在个体层面的集体探究,还是学校层面的制度设置,抑或国际层面的交流合作,都具有了更加高效的物理基础。同时,由于“智能化学习环境背后的驱动力是以理想化的方式促进学习和教学的变革”(Spector,2014),强调全面利用学习者的状态数据和教与学过程数据来提供精准、个性化的教学服务。因此从这个角度而言,技术带来的变革已经和教学学术所关心的话题有机联系到了一起,技术的广泛运用也将更为深刻地拓宽教学学术的文化影响力。网络式表征的图示见图3。



从当前的研究来看,网络式表征仍处于起步阶段,但它却凸显了技术与教学学术相结合所产生的强大动力,极大地拓展了教学学术表征的途径,提升了表征的开放性,并使教学学术开始超越知识表征的层面,成为一种文化性质的表征。但需要特别指出的是,“技术”与“教学学术”的关系不应被单一的”决定论“或“工具论”所误导,而应走向融合共生。技术的发展可以加深我们对“教”和“学”的理解,促进教学学术的传播,而教学学术也可以明晰技术在“教”与“学”中应当关注的核心要素,两者是相互支持、协同共进的。

 


四、总结与讨论


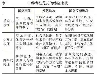
深入比较可见,以上三种表征范式在知识主体、知识性质以及知识传播理念三个方面,都表现出一定的差异(见下表)。



以上三种范式虽然在出现顺序上有所差异,但在现实中却是共存的。其中单向式表征最早出现,同时也是最为普遍的一种范式,而网络式表征目前仍处于起步阶段,对其探索相对较少。通过对三种表征范式的梳理,我们也可以发现,信息技术在教学学术的发展与传播过程中的进化脉络:从仅仅作为知识传播的媒介载体,成为汇聚群体智慧的平台,再到共同发展的融合样态。可以窥见,信息技术与教学学术的关系正变得越来越密切,未来如何探究两者之间的关系将具有重要的意义与价值。发展与传播既是教学学术的核心所在,同时也是其提升影响力的关键所在,需要我们对其进行深入了解。从知识表征的视角梳理出教学学术的三大范式,将为我们研究如何有效推动教学学术的发展与传播开辟新的视野,提供新的思路。三大范式在差异中共存,又有相似之处,共同奠定了教学学术的理论基石。展望未来,如何基于现实条件选择适当的范式,不同范式有什么需要注意的地方,如何以这三大范式及其带来的启示来观照、分析、反思和改进教学学术,将是一个值得持续探索的方向,孕育着许多尚待系统研究的课题。



基金项目:广州市哲学社会科学规划课题“核心素养为本的广州市中小学校课程体系建设模式研究”(2017GZYB103);华南师范大学研究生创新计划项目资助。

作者简介:左璜,博士,副研究员,硕士生导师,华南师范大学基础教育培训与研究院;罗羽乔,硕士研究生,华南师范大学基础教育培训与研究院(广东广州 510631)。


转载自:《现代远程教育研究》2019年 第2期 总第158期

排版、插图来自公众号:MOOC(微信号:openonline)


新维空间站相关业务联系:

刘老师 13901311878

刘老师 13810520758

邓老师 17801126118


微信公众号又双叒叕改版啦

快把“MOOC”设为星标

不错过每日好文

喜欢我们就多一次点赞多一次分享吧~


有缘的人终会相聚,慕客君想了想,要是不分享出来,怕我们会擦肩而过~


《预约、体验——新维空间站》

《【会员招募】“新维空间站”1年100场活动等你来加入》

有缘的人总会相聚——MOOC公号招募长期合作者

产权及免责声明 本文系“MOOC”公号转载、编辑的文章,编辑后增加的插图均来自于互联网,对文中观点保持中立,对所包含内容的准确性、可靠性或者完整性不提供任何明示或暗示的保证,不对文章观点负责,仅作分享之用,文章版权及插图属于原作者。如果分享内容侵犯您的版权或者非授权发布,请及时与我们联系,我们会及时内审核处理。


了解在线教育,
把握MOOC国际发展前沿,请关注:

微信公号:openonline
公号昵称:MOOC

   

登录查看更多
1

相关内容

最新《深度多模态数据分析》综述论文,26页pdf
专知会员服务
302+阅读 · 2020年6月16日
人工智能在教育领域的应用探析
MOOC
14+阅读 · 2019年3月16日
Deformable Style Transfer
Arxiv
14+阅读 · 2020年3月24日
Continual Unsupervised Representation Learning
Arxiv
7+阅读 · 2019年10月31日
Knowledge Distillation from Internal Representations
Arxiv
4+阅读 · 2019年10月8日
VIP会员
Top
微信扫码咨询专知VIP会员