业界 | 清华发布《人工智能芯片技术白皮书(2018)》

2018 年 12 月 12 日 人工智能学家

来源:大数据文摘


12月11日,在第三届未来芯片论坛上,清华大学联合北京未来芯片技术高精尖创新中心发布《人工智能芯片技术白皮书(2018)》。



整个《白皮书》总共分为10个章节,第一章节首先对芯片发展的背景做了一个交代,然后从多个维度介绍了AI 芯片的关键特征,在第三章介绍了AI芯片的发展现状;第四章从冯·诺伊曼瓶颈和CMOS工艺以及器件瓶颈分析了AI芯片的技术挑战。


从第六章到第八章,《白皮书》完成了对芯片各种技术路线的梳理。在最后一章对未来技术发展趋势和风险进行了预判。


《白皮书》由斯坦福大学、清华大学、香港科技大学、加州大学、圣母大学的顶尖研究者和产业界资深专家,包括10余位IEEE Fellow共同编写完成。




《白皮书》发布之后,也给出了中文版和英文版两个版本下载地址~

中文版百度网盘:

https://pan.baidu.com/s/1tdOcSUo8uoN9L8_Zn13NrA

英文版百度网盘:

https://pan.baidu.com/s/1anu50vi7sUKo69rkBOthRw


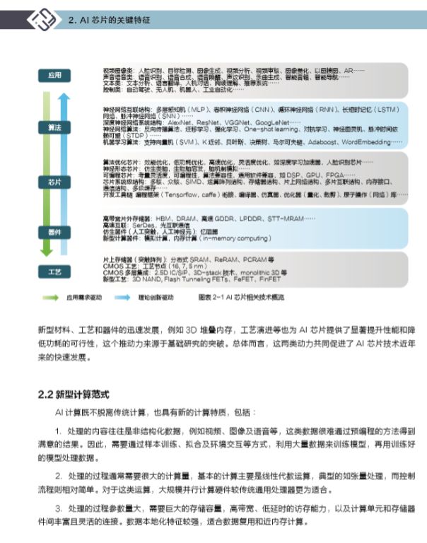
下面是白皮书的精彩截取,想获得完整版的同学,可以去上文给出的网盘地址下载哟~



未来智能实验室是人工智能学家与科学院相关机构联合成立的人工智能,互联网和脑科学交叉研究机构。


未来智能实验室的主要工作包括:建立AI智能系统智商评测体系,开展世界人工智能智商评测;开展互联网(城市)云脑研究计划,构建互联网(城市)云脑技术和企业图谱,为提升企业,行业与城市的智能水平服务。


  如果您对实验室的研究感兴趣,欢迎加入未来智能实验室线上平台。扫描以下二维码或点击本文左下角“阅读原文”


登录查看更多
4

相关内容

华为发布《自动驾驶网络解决方案白皮书》
专知会员服务
130+阅读 · 2020年5月22日
【微众银行】联邦学习白皮书_v2.0,48页pdf,
专知会员服务
170+阅读 · 2020年4月26日
【德勤】中国人工智能产业白皮书,68页pdf
专知会员服务
309+阅读 · 2019年12月23日
【白皮书】“物联网+区块链”应用与发展白皮书-2019
专知会员服务
94+阅读 · 2019年11月13日
报告 | 2019中国人工智能产业知识产权发展白皮书
数据科学浅谈
7+阅读 · 2019年11月14日
清华大学:人工智能之知识图谱(附PPT)
人工智能学家
73+阅读 · 2019年6月9日
人工智能的现状与未来(附PPT)
人工智能学家
76+阅读 · 2019年3月27日
重磅推荐:中国人工智能趋势报告(完整版)
人工智能学家
18+阅读 · 2019年2月27日
《中国人工智能发展报告2018》(附PDF下载)
走向智能论坛
19+阅读 · 2018年7月17日
权威发布:新一代人工智能发展白皮书(2017)
全球人工智能
12+阅读 · 2018年2月25日
《人工智能标准化白皮书(2018版)》发布|附下载
人工智能学家
18+阅读 · 2018年1月21日
Adversarial Transfer Learning
Arxiv
12+阅读 · 2018年12月6日
Arxiv
22+阅读 · 2018年2月14日
VIP会员
相关资讯
报告 | 2019中国人工智能产业知识产权发展白皮书
数据科学浅谈
7+阅读 · 2019年11月14日
清华大学:人工智能之知识图谱(附PPT)
人工智能学家
73+阅读 · 2019年6月9日
人工智能的现状与未来(附PPT)
人工智能学家
76+阅读 · 2019年3月27日
重磅推荐:中国人工智能趋势报告(完整版)
人工智能学家
18+阅读 · 2019年2月27日
《中国人工智能发展报告2018》(附PDF下载)
走向智能论坛
19+阅读 · 2018年7月17日
权威发布:新一代人工智能发展白皮书(2017)
全球人工智能
12+阅读 · 2018年2月25日
《人工智能标准化白皮书(2018版)》发布|附下载
人工智能学家
18+阅读 · 2018年1月21日
Top
微信扫码咨询专知VIP会员