中国信通院:人工智能安全白皮书(2018年)(附解读及白皮书下载)

2018 年 9 月 18 日 走向智能论坛
关注 走向智能论坛 ,与我们同行!
小智的话

近日,在2018年世界人工智能大会“人工智能安全:挑战与机遇”高端对话中,中国信通院发布了《人工智能安全白皮书(2018年)》。中国信通院安全研究所信息安全研究部高级工程师牛金行对白皮书进行了解读。以下为解读PPT以及白皮书摘要,供大家学习交流。本文来自:中国信息通信研究院CAICT,经授权由《走向智能论坛》公号推荐阅读。

中国信通院发布《人工智能安全白皮书(2018年)》


在“走向智能论坛”微信公众号回复“20180918”,可免费下载”《人工智能安全白皮书(2018年)》“完整PDF



以下为现场解读PPT





























以下为白皮书主要内容:


前言

人工智能作为引领未来的战略性技术,日益成为驱动经济社会各领域从数字化、网络化向智能化加速跃升的重要引擎。近年来,数据量爆发式增长、计算能力显著性提升、深度学习算法突破性应用,极大地推动了人工智能发展。自动驾驶、智能服务机器人、智能安防、智能投顾等人工智能新产品新业态层出不穷,深刻地改变着人类生产生活,并对人类文明发展和社会进步产生广泛而深远的影响。


然而,技术的进步往往是一把“双刃剑”,人工智能作为一种通用目的技术,为保障国家网络空间安全、提升人类经济社会风险防控能力等方面提供了新手段和新途径。但同时,人工智能在技术转化和应用场景落地过程中,由于技术的不确定性和应用的广泛性,带来冲击网络安全、社会就业、法律伦理等问题,并对国家政治、经济和社会安全带来诸多风险和挑战。世界主要国家都将人工智能安全作为人工智能技术研究和产业化应用的重要组成部分,大力加强对安全风险的前瞻研究和主动预防,积极推动人工智能在安全领域应用,力图在新一轮人工智能发展浪潮中占得先机、赢得主动。


本白皮书从人工智能安全内涵出发,首次归纳提出了人工智能安全体系架构,在系统梳理人工智能安全风险和安全应用情况的基础上,进一步总结了国内外人工智能安全的管理现状,研究提出了我国人工智能安全风险应对与未来发展建议。


目录


一、人工智能安全内涵与体系架构

(一)人工智能基本概念与发展历程

(二)人工智能安全内涵      

(三)人工智能安全体系架构  

    

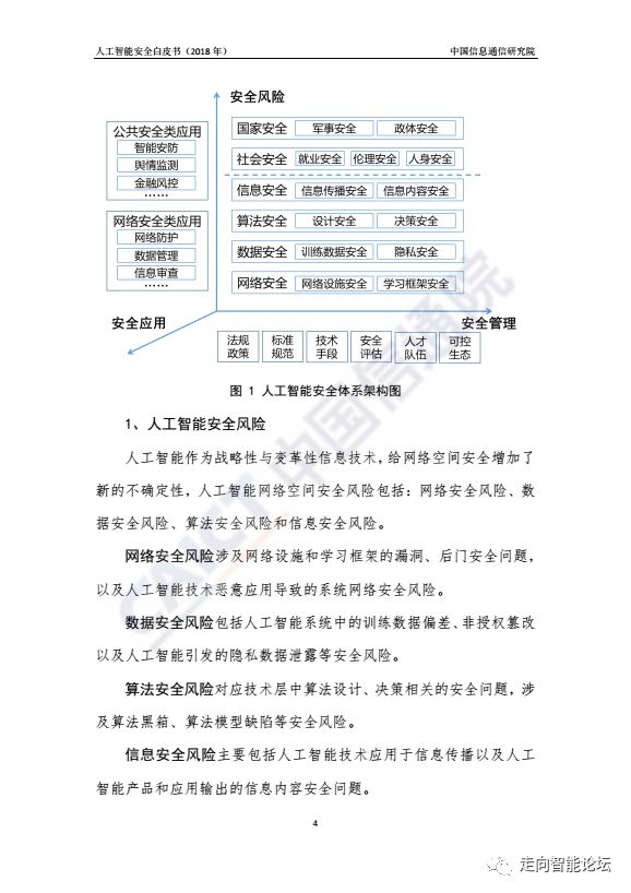
二、人工智能安全风险分析      

(一)网络安全风险      

(二)数据安全风险

(三)算法安全风险      

(四)信息安全风险      

(五)社会安全风险      

(六)国家安全风险      


三、人工智能安全应用情况

(一)网络信息安全应用      

(二)社会公共安全应用      


四、人工智能安全管理现状

(一)主要国家人工智能安全关注重点

(二)主要国家人工智能安全法规政策制定情况

(三)国内外人工智能安全标准规范制定情况

(四)国内外人工智能安全技术手段建设情况

(五)国内外人工智能重点应用的安全评估情况

(六)国内外人工智能人才队伍建设情况

(七)国内外人工智能产业生态培育情况


五、人工智能安全发展建议

(一)加强自主创新,突破共性关键技术

(二)完善法律法规,制定伦理道德规范

(三)健全监管体系,引导产业健康发展

(四)强化标准引领,构建安全评估体系

(五)促进行业协作,推动技术安全应用

(六)加大人才培养,提升人员就业技能

(七)加强国际交流,应对共有安全风险

(八)加大社会宣传,科学处理安全问题




在“走向智能论坛”微信公众号回复“20180918”,可免费下载”《人工智能安全白皮书(2018年)》“完整PDF


声  明

本文来自:中国信息通信研究院CAICT,版权归原单位所有,经授权由《走向智能论坛》公号推荐阅读。

相关阅读

1、埃森哲:中国企业数字转型指数(附PDF下载)

2、中国信通院:人工智能发展白皮书-技术架构篇(2018年)(附PDF下载)

3、中国信通院:区块链白皮书(2018年)(附解读及白皮书下载)

4、麦肯锡 | 中国公有云: 大挑战、大潜力(附PDF下载)

5、德勤:2018中国智能制造报告(附PDF下载)

6、赛迪智库:中国大数据发展指数报告(2018年)(附PPT)

7、埃森哲 | 物联网+:制造业向智能服务转型的新引擎(附PDF下载)

8、毕马威:2018全球科技创新报告(附PDF下载)


登录查看更多
27

相关内容

人工智能安全风险指的是指安全威胁利用人工智能资产的脆弱性,引发人工智能安全事件或对相关方造成影响。
华为发布《自动驾驶网络解决方案白皮书》
专知会员服务
130+阅读 · 2020年5月22日
新时期我国信息技术产业的发展
专知会员服务
71+阅读 · 2020年1月18日
【德勤】中国人工智能产业白皮书,68页pdf
专知会员服务
310+阅读 · 2019年12月23日
2019中国硬科技发展白皮书 193页
专知会员服务
86+阅读 · 2019年12月13日
【大数据白皮书 2019】中国信息通信研究院
专知会员服务
138+阅读 · 2019年12月12日
报告 | 绿色制造标准化白皮书(2019年版)(附PDF下载)
走向智能论坛
11+阅读 · 2019年9月10日
机器人4.0白皮书(附下载)
人工智能学家
16+阅读 · 2019年7月2日
《中国人工智能发展报告2018》(附PDF下载)
走向智能论坛
19+阅读 · 2018年7月17日
《人工智能标准化白皮书(2018版)》发布|附下载
人工智能学家
18+阅读 · 2018年1月21日
车联网白皮书(2017)
智能交通技术
14+阅读 · 2017年10月8日
Generating Fact Checking Explanations
Arxiv
9+阅读 · 2020年4月13日
AliCoCo: Alibaba E-commerce Cognitive Concept Net
Arxiv
13+阅读 · 2020年3月30日
Meta-Learning to Cluster
Arxiv
18+阅读 · 2019年10月30日
CoQA: A Conversational Question Answering Challenge
Arxiv
7+阅读 · 2018年8月21日
Arxiv
3+阅读 · 2017年12月14日
VIP会员
相关VIP内容
华为发布《自动驾驶网络解决方案白皮书》
专知会员服务
130+阅读 · 2020年5月22日
新时期我国信息技术产业的发展
专知会员服务
71+阅读 · 2020年1月18日
【德勤】中国人工智能产业白皮书,68页pdf
专知会员服务
310+阅读 · 2019年12月23日
2019中国硬科技发展白皮书 193页
专知会员服务
86+阅读 · 2019年12月13日
【大数据白皮书 2019】中国信息通信研究院
专知会员服务
138+阅读 · 2019年12月12日
相关资讯
报告 | 绿色制造标准化白皮书(2019年版)(附PDF下载)
走向智能论坛
11+阅读 · 2019年9月10日
机器人4.0白皮书(附下载)
人工智能学家
16+阅读 · 2019年7月2日
《中国人工智能发展报告2018》(附PDF下载)
走向智能论坛
19+阅读 · 2018年7月17日
《人工智能标准化白皮书(2018版)》发布|附下载
人工智能学家
18+阅读 · 2018年1月21日
车联网白皮书(2017)
智能交通技术
14+阅读 · 2017年10月8日
Top
微信扫码咨询专知VIP会员