德尔塔克戎,新冠“双毒合一”变体首次证实

2022 年 3 月 14 日 量子位
金磊 发自 凹非寺
量子位 | 公众号 QbitAI

德尔塔 + 奥密克戎 = 德尔塔克戎(deltacron)

最近,来自法国的一项研究,通过基因组测序首次证实这种新冠“双毒合一”变异的存在。

截至目前,美国和欧洲都已陆续报告了与之相关的病例。

德尔塔克戎,双毒合一

早在今年1月9日,来自塞浦路斯大学的研究人员就怀疑,在当地出现了一种德尔塔与奥密克戎的重组新冠毒株。

其基因与德尔塔毒株更为接近,但拥有大量奥密克戎毒株的特有变异,因此当时他们便把这种新病毒命名为德尔塔克戎。

而此次的研究是在上周(3月8日),由法国马赛地中海传染病医疗和教学研究所的研究人员,在医学研究论文预印本网站medRxiv上发表。

研究直接指出,这种合体的新冠病毒,可能从去年的11月到今年2月期间,便已经在美国传播。

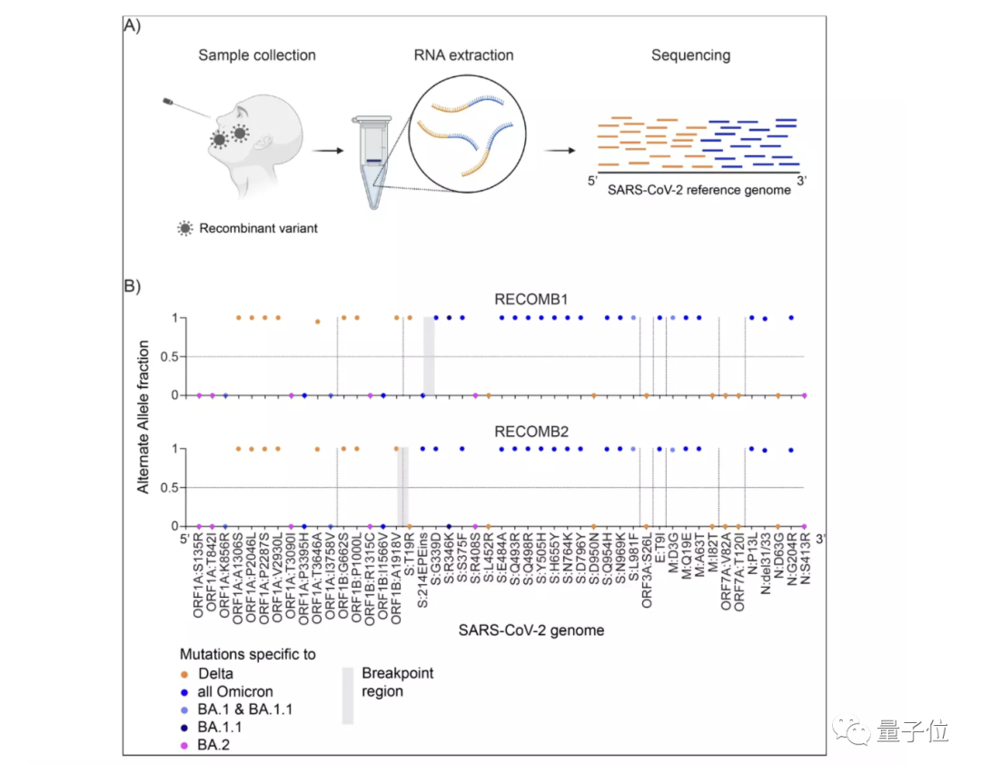
在此期间,研究人员对29719个阳性样本进行了测序,并对德尔塔或奥密克戎特异性突变的存在和比例做了分析。

为了减少所观察到的虚假结果,研究人员在测序方案上采用了杂交捕获(hybridization capture)的方法。

研究指出,这次的德尔塔克戎是通过重组产生,也就是当一种病毒的两个不同变体同时感染一名患者时,会有可能交换遗传物质产生新的“后代”。

他们在两个独立的德尔塔克戎重组病毒的感染案例中,发现100%的病毒RNA便是来自于一个克隆重组体(clonal recombinant)

其中,病毒基因组的5´端来自德尔塔基因组,而3´端来自奥密克戎。

并且研究人员还表示,德尔塔克戎的“主干”来自于德尔塔变体。

传染性高吗?

当病毒新变体产生时,大众最为关心的问题,或许就是其传播性。

对此,研究人员表示:

德尔塔克戎重组病毒十分罕见,与奥密克戎相比,没有证据表明其具备更高的传播性。

虽说如此,但从目前已有的报道来看,欧美不少地区已经出现了德尔塔克戎的病例:

  • 全球流感共享数据库(GISAID)提供的数据显示,丹麦和荷兰出现了相关病例。

  • 美国的基因公司Helix在本土发现了2个案例。

  • 英国《卫报》表示,英国已经确认了约30例德尔塔克戎病例。

世卫组织(WHO)首席科学家Soumya Swaminathan也发表推文表示:

多个新冠病毒变体传播时,重组事件可能会在人或动物身上出现。

现在,我们需要等待实验来确定这种新变体的特征。

与此同时,WHO新冠病毒技术负责人Maria Van Kerkhove也表示:

到目前为止,科学家们还没有发现新变体的严重性与此前的新冠病毒变体相比有任何变化。

论文链接:

https://www.medrxiv.org/content/10.1101/2022.03.09.22272113v1

参考链接:

[1]https://fortune.com/2022/03/13/deltacron-covid-variant-in-united-states-us-report-delta-omicron-coronavirus-covid19/
[2]https://twitter.com/doctorsoumya/status/1501268322192609286
[3]https://mp.weixin.qq.com/s/aXplUnH-PaejUwwgS8Q5qg

「人工智能」、「智能汽车」微信社群邀你加入!

欢迎关注人工智能、智能汽车的小伙伴们加入我们,与AI从业者交流、切磋,不错过最新行业发展&技术进展。

ps.加好友请务必备注您的姓名-公司-职位哦~


点这里👇关注我,记得标星哦~

一键三连「分享」、「点赞」和「在看」

科技前沿进展日日相见~


登录查看更多
0

相关内容

图嵌入模型综述
专知会员服务
92+阅读 · 2022年1月17日
专知会员服务
20+阅读 · 2021年6月15日
自动文本摘要研究综述
专知会员服务
68+阅读 · 2021年1月31日
专知会员服务
28+阅读 · 2021年1月29日
计算机视觉用于新冠病毒COVID-19的控制综述,25页pdf
专知会员服务
53+阅读 · 2020年4月22日
专知会员服务
29+阅读 · 2020年3月6日
奥密克戎新毒株XE出现!传播速度快10%
量子位
0+阅读 · 2022年4月1日
国家自然科学基金
0+阅读 · 2014年12月31日
国家自然科学基金
0+阅读 · 2014年12月31日
国家自然科学基金
0+阅读 · 2012年12月31日
国家自然科学基金
0+阅读 · 2012年12月31日
国家自然科学基金
0+阅读 · 2012年12月31日
国家自然科学基金
0+阅读 · 2012年12月31日
国家自然科学基金
0+阅读 · 2011年12月31日
Arxiv
0+阅读 · 2022年4月19日
Arxiv
0+阅读 · 2022年4月14日
Memory-Gated Recurrent Networks
Arxiv
12+阅读 · 2020年12月24日
Arxiv
24+阅读 · 2017年3月9日
VIP会员
相关VIP内容
图嵌入模型综述
专知会员服务
92+阅读 · 2022年1月17日
专知会员服务
20+阅读 · 2021年6月15日
自动文本摘要研究综述
专知会员服务
68+阅读 · 2021年1月31日
专知会员服务
28+阅读 · 2021年1月29日
计算机视觉用于新冠病毒COVID-19的控制综述,25页pdf
专知会员服务
53+阅读 · 2020年4月22日
专知会员服务
29+阅读 · 2020年3月6日
相关基金
国家自然科学基金
0+阅读 · 2014年12月31日
国家自然科学基金
0+阅读 · 2014年12月31日
国家自然科学基金
0+阅读 · 2012年12月31日
国家自然科学基金
0+阅读 · 2012年12月31日
国家自然科学基金
0+阅读 · 2012年12月31日
国家自然科学基金
0+阅读 · 2012年12月31日
国家自然科学基金
0+阅读 · 2011年12月31日
Top
微信扫码咨询专知VIP会员