重磅!中国工程院提出我国电网发展的建议,未来电网格局研究(2020年)咨询意见正式发布

2018 年 9 月 23 日 NE电气

上期内容:剑桥大学招聘博士后,年薪28万起,10月7日前有效

中国电工技术学会电力电子学会

第16届学术年会

中国 南京 10月12日至14日

详情请戳下方链接,戳!戳!戳!

学术|技术|创业,各路明星大咖齐聚南京,南京工程学院倾情承办第16届电力电子学会年会

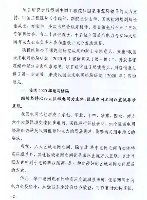
      国家能源局委托中国工程院就《我国未来电网格局研究》开展咨询工作。工程院项目组由李晓红院士、钟志华院士、赵宪庚院士担任顾问,李立浧院士担任组长,十余位院士专家组成专家组,设立7个课题组和综合组。7个课题组分别由国家电网公司、南方电网公司、国家电力规划研究中心、清华大学、西安交通大学、天津大学、华南理工大学负责。综合组由院士、专家组成的专家组和课题组核心人员组成。

      项目组综合了课题组研究成果和院士专家意见,提出“我国未来电网格局研究(2020年)咨询意见”(如下图所示),并发表了各课题组和部分专家征求意见(详细意见请在文末自行下载)。

       中国工程院咨询组的主要观点总结如下:

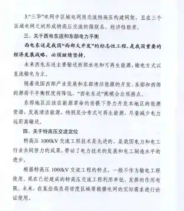
  • 不建议建设“三华”特高压交流同步电网;

  • 继续坚持以六大区域电网为主体,区域电网之间以直流异步互联;

  • 未来西电东送主要输送西部水电和可再生能源,输电方式以直流输电为主;

  • 特高压1000kV交流工程技术是先进的,但一般不作为输电工程使用。



👇👇👇

欢迎朋友圈转发

欢迎评论区留言

推荐阅读:点击标题阅读

奖金7万,施耐德电气创新方案挑战赛等你来战

远宽能源诚聘英才

ModelingTech助力远景风机研发测试

又一个机场down掉了,下一个会是谁?

技术前沿!电机驱动系统硬件在环仿真测试

基于PQZip数据压缩技术的电网大数据监测

电气工程与智能电网亟需攻克的五大核心技术

StarSim小步长实时仿真助力并联逆变器研究

新工科?一文读懂电气名校是如何利用实时仿真技术玩转教学科研的

智能配电新主张,施耐德电气Smart Trihal智能干式变压器揭开神秘面纱

欢迎分享您的优质资源

投稿邮箱:xiongliansong@163.com

登录查看更多
0

相关内容

剑桥大学(英语:University of Cambridge;勋衔:Cantab)为一所座落于英国剑桥郡剑桥市的研究型大学。它是英语世界中历史第二悠久的大学,也是世界现存第四古老的大学。剑桥大学的起源为一群牛津大学的学者,因与牛津市民发生冲突而移居至剑桥。剑桥与牛津这两所在中世纪建立的英国大学,在校务运作、学术声望、社会地位等多方面都非常相似,经常合称为“牛剑”
新时期我国信息技术产业的发展
专知会员服务
71+阅读 · 2020年1月18日
电力人工智能发展报告,33页ppt
专知会员服务
133+阅读 · 2019年12月25日
2019中国硬科技发展白皮书 193页
专知会员服务
86+阅读 · 2019年12月13日
【白皮书】“物联网+区块链”应用与发展白皮书-2019
专知会员服务
94+阅读 · 2019年11月13日
学界丨面向未来培养人工智能人才 天津大学人工智能学院成立
权威发布:新一代人工智能发展白皮书(2017)
全球人工智能
12+阅读 · 2018年2月25日
重磅|2017人工智能行业现状与发展趋势报告(34页PPT)
机器人大讲堂
8+阅读 · 2018年2月6日
2018-2020年中国服务机器人行业深度研究报告
机器人大讲堂
5+阅读 · 2018年1月30日
A Survey on Bayesian Deep Learning
Arxiv
64+阅读 · 2020年7月2日
Arxiv
22+阅读 · 2018年8月30日
VIP会员
相关VIP内容
新时期我国信息技术产业的发展
专知会员服务
71+阅读 · 2020年1月18日
电力人工智能发展报告,33页ppt
专知会员服务
133+阅读 · 2019年12月25日
2019中国硬科技发展白皮书 193页
专知会员服务
86+阅读 · 2019年12月13日
【白皮书】“物联网+区块链”应用与发展白皮书-2019
专知会员服务
94+阅读 · 2019年11月13日
相关资讯
学界丨面向未来培养人工智能人才 天津大学人工智能学院成立
权威发布:新一代人工智能发展白皮书(2017)
全球人工智能
12+阅读 · 2018年2月25日
重磅|2017人工智能行业现状与发展趋势报告(34页PPT)
机器人大讲堂
8+阅读 · 2018年2月6日
2018-2020年中国服务机器人行业深度研究报告
机器人大讲堂
5+阅读 · 2018年1月30日
Top
微信扫码咨询专知VIP会员