“入行2年,熬夜做的PRD被痛批”:该如何写出95分的PRD?

2022 年 7 月 17 日 人人都是产品经理

1


就在上周,入行2年的刘鑫好不容易拿到了绩效管理这个项目,但没想到的是本以为投入的大量时间和精力做的PRD文档,可以受到大家的肯定,结果却恰好相反。


原因就在于他写了一份“程序看不懂,测试想骂人”的产品文档。


  • 首先,关于技术实现逻辑的问题:他不理解技术的规则,以及起码的代码运作机制,无法筛除掉一部分有实现逻辑问题的方案。

  • 其次,关于业务逻辑梳理的问题:由于对绩效考核整个业务理解不够,没有对绩效管理的工作流程进行梳理,导致文档写得不清晰,像流水账。


2


其实作为一个初级B端产品经理,因为业务不熟,文档逻辑不严谨等,在需求评审会上被怼是很正常的事情。


在现实的工作中,很多的产品经理在撰写PRD时常常出现下列问题:



那么如何才能写好一份让开发和测试都无法拒绝的产品文档呢?


下面将以一款“绩效管理产品PRD"为例,为你演示如何做好B端产品PRD,提升你的产品文档撰写能力~


首先,我们需要明确产品PRD的价值以及写好PRD的方法。


  • 产品PRD的价值:

①产品经理可以细化产品方案、帮助整理思路、发现不足、促进沟通、以及用于对内对外的沟通展示;

②开发可以根据PRD获知整个产品的逻辑;

③测试可以根据PRD用例;

④项目经理可以根据PRD拆分工作包,并分配开发人员,;

⑤交互设计师可以通过PRD来设计交互细节。


  •  写好B端产品PRD的方法:

包括如何从需求转换为流程,如何按照流程产出功能列表,以及如何根据功能列表撰写PRD。





左右滑动查看更多

其次,我们需要明确如何通过一个系统的方法写好PRD。


这里通过《90天B端产品经理实战班》的作业为大家演示如何运用这些方法做落地输出:


60分的普通产品PRD文档长什么样?

只有简单的几个流程图,以及部分功能的说明,直接拿去需求评审会,还是会被开发测试怼。


95分的优秀产品PRD文档长什么样?

先放一个整体大图,然后再逐个模块分析。


首先,绩效管理系统的流程图梳理,分为绩效管理工作流程图、绩效考核指标库流程图、绩效考核方案流程图、绩效考核计划流程图。


以绩效管理工作流程图为例,分为角色和行动两部分,角色包括了董事长、总经理、人力资源部相关各部门以及员工;行动有公司战略目标及要求的制定、确认、审批确认、以及落实,分解成部门目标、个人目标,制定考核指标、绩效流程、绩效计划,执行考评指标、员工考评、考评汇总等核心内容,该模块内容角色和操作定义十分合理。



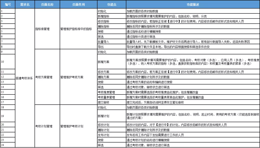
其次,功能列表的梳理部分,基于绩效管理的流程图,先写出核心的功能点如、批量导入、导出等;②考核方案管理中的新增/修改/删除方案、考核维度管理、考核量表管理、提交审核等;③考核计划管理中的发布/新增/修改/删除计划等。并补充其他内容如:页面初始化、搜索、筛选等等,该模块内容清晰,且完整度比较高。



最后是梳理并产出PRD主体内容,包括概述产品现状及目标、系统产品框架及基本流程、产品功能结构及清单、集团绩效管理等等,整个PRD内容描述清晰明了。


以上是B端产品经理如何写好PRD文档的演示案例,文中的案例取自 《90天B端产品经理实战班》优秀实战作业。



3



我们缺少的究竟是什么?缺失的仅仅是写文档的能力吗?


PRD作为能将需求传达表述清楚的载体,直观体现了产品经理对产品从宏观到细节的思考结论,反映着一名B端产品经理的硬实力。


首先,文档撰写能力的缺失,反映出B端产品经理基本功没有打劳,缺漏模块,逻辑不清晰,没有实现PRD本身应具备的价值。


其次,表面是写不好PRD,往深了挖,其实质还是对业务理解不深,搞不清用户需求。


对业务理解不足,缺乏相应的业务逻辑梳理能力,对需求没有从具体的业务场景出发,无法准确提取用户的有效需求,甚至沟通过程中会被用户带偏,在用户提各种个性化需求的时候,不知如何去筛选。


这也是为什么有些人在做了一段时间的产品之后,会有“产品打杂,被需求推着走”的感觉。



同时缺乏系统梳理,没有从整体和系统出发形成体系和框架,做的单个流程,吸收的很多东西只能是零散的,无法完善进入体系和框架内,也难怪会有打杂的感觉。


如果你在B端成长路上,面临转岗/提升等问题 

不知道如何解决

可扫码添加顾问老师 获取1V1职业咨询

▼▼▼


基于此,诚心推荐你学习《90天B端产品经理实战班》。


《90天B端产品经理实战班》基于B端产品经理的能力模型展开讲解,帮助大家构建可复用的B端产品建设的系统方法论,成为更懂业务的B端产品经理,收获系统产品思维。


课程自上线以来,已经有1600+名学员完成学习,学员都表示这是一门实操性极高的课程,帮助他们系统化搭建B端产品知识体系,从0-1解决面临的产品难题,实现转岗/跳槽/涨薪/系统提升的目标。

左右滑动查看  往期学员案例

每期都有来自全国各地、不同行业的同学汇聚在此抱团学习、互享资源。

左右滑动查看更多 学员自我介绍


课程从“分析/梳理业务 → 洞察需求 → 产品交互设计 → 开发与实施 → 迭代与运营 → 产品架构设计“等核心内容展开,帮助你掌握全流程核心要点,从整体视角去理解B端产品工作流程。


课程大纲如下:

滑动上下查看课程大纲


如果想进一步了解课程详情

课程节奏+课程时间安排?

可扫码添加顾问老师咨询

👇👇👇


一、寻求行业专家的帮助,真正帮助你解决工作中遇到的实际业务问题


由于B端产品的封闭属性,B端产品经理在实际工作中会存在的个性化问题,很难通过竞品(难找到)或者参考网络资料得到解决。


《90天B端产品经理实战班》除了底层能力的传授之外,还配有解决个性化问题的12场产品业务咨询会。


课程的主讲导师,每周会在班级群里给大家专门开小灶,通过语音直播的形式,帮助大家解决在工作中的具体产品/业务问题。


在这里你可以和这些一线互联网公司产品专家/总监以上职位,平均工作年限10年+,且有操盘过丰富大体量项目经验的B端老司机们1v1交流学习







左右滑动查看更多



开课至今,经过22期的沉淀,我们总结老师对1700+课程学员工作中遇到各种难题的解答,整理成了目前业内第1份《B端产品经理工作内参》。每个问题都有我们的主讲老师都给出了核心解决思路和落地措施。



如果你也想参加产品业务咨询会

想了解产品业务咨询中老师都可以解答哪些问题

可以扫码添加下列顾问老师咨询

👇👇👇


二、实战模拟B端产品项目落地产出


实战项目可以帮助我们解决2个问题,一个是在面试时通过实际的作品产出来向面试官证明自己的产品能力,第二个是真正的把学习的知识落地,实际地去帮助自己提升工作产出能力。


《90天B端产品经理实战班》围绕所学的不同模块组织同学们进行3次实战3次实战作业包括业务调研报告、需求分析列表和产品PRD,充分吸收所学知识,产出物非常明确。



所有实战项目都抽取自典型工作场景,回归工作场景能够直接复用。


实战练习的过程,就是一次刻意练习方法论与技巧的实践,让所学变成所得,学以致用。


老师的专业点评和优秀作业范例,帮助理清知识短板,定位问题,定向提升,经历一次完整的实战练习,就是完整做了一次产品实践。



三、五大行业案例复盘拆解拓展业务边界


B端产品经理面对的一个难题就是多变的业务场景,即便同为一个领域,因为公司及业务逻辑不一致,也很难直接复用。

所以除了详细的学习内容,课程考虑到B端业务场景的复杂性,除了日常答疑,课程配有还有5大行业案例复盘拆解(
涵盖CRM系统、电商、企业信息化、saas、金融领域),帮助拓展业务边界,了解不同行业领域在b端产品设计上的异同点。


以上,就是这门由多位10+年B端产品老司机线上亲授的课程:


学习内容包含:24节直播课+7大内容模块+5大行业案例拆解+12场产品业务咨询会+12场学习成果交流会,帮助你掌握一套B端产品全流程工作方法!


如果不确定自己是否适合该课程

可扫码咨询顾问老师

👇👇👇


最后你一定会问,这门详实的一门B端体系课肯定很贵吧。


实不相瞒,一门在业内稀缺的B端产品经理体系化课程,再加上这些超高价值的服务内容,在业内价格至少在6-7K。


而《90天B端产品实战班》最终定价是3499元。这个3499元,能够换来什么?


对于正准备转岗或者是被动转岗到B端的同学而言,是一个入门B端产品的好机会,相信提前学习和充分的准备,一定可以帮助你提高转岗机率;


对于正在做B端产品经理的同学而言,是一个从全局视角重新理解B端产品工作的好机会,相信体系化的梳理可以帮助你快速提升核心能力,进而把握每次升职加薪机会。


少买一套游戏机,就能换得未来几年更广阔的职业空间。一定不要错过!

最新一期24期!

今天报名立减300元

扫码下方海报二维码 锁定名额

👇👇👇


▼点击“阅读原文”,了解课程!

登录查看更多
0

相关内容

专知会员服务
93+阅读 · 2020年12月26日
专知会员服务
148+阅读 · 2020年6月15日
为什么我能写PRD,却依旧拿不到产品经理Offer?
人人都是产品经理
0+阅读 · 2022年6月8日
60分的PRD和95分的PRD,区别在哪?
人人都是产品经理
0+阅读 · 2022年4月30日
PRD太难写?60分钟教你写出一份完美的PRD文档!
人人都是产品经理
0+阅读 · 2021年11月23日
不管你信不信:练好这项产品基本功,能超过80%的产品经理!
人人都是产品经理
0+阅读 · 2021年11月8日
国家自然科学基金
0+阅读 · 2015年12月31日
国家自然科学基金
0+阅读 · 2012年12月31日
国家自然科学基金
0+阅读 · 2012年12月31日
国家自然科学基金
1+阅读 · 2012年12月31日
国家自然科学基金
0+阅读 · 2011年12月31日
Arxiv
0+阅读 · 2022年9月13日
A Modern Introduction to Online Learning
Arxiv
21+阅读 · 2019年12月31日
VIP会员
相关资讯
为什么我能写PRD,却依旧拿不到产品经理Offer?
人人都是产品经理
0+阅读 · 2022年6月8日
60分的PRD和95分的PRD,区别在哪?
人人都是产品经理
0+阅读 · 2022年4月30日
PRD太难写?60分钟教你写出一份完美的PRD文档!
人人都是产品经理
0+阅读 · 2021年11月23日
不管你信不信:练好这项产品基本功,能超过80%的产品经理!
人人都是产品经理
0+阅读 · 2021年11月8日
相关基金
国家自然科学基金
0+阅读 · 2015年12月31日
国家自然科学基金
0+阅读 · 2012年12月31日
国家自然科学基金
0+阅读 · 2012年12月31日
国家自然科学基金
1+阅读 · 2012年12月31日
国家自然科学基金
0+阅读 · 2011年12月31日
Top
微信扫码咨询专知VIP会员