2021-2022中国自动驾驶产业年度总结报告,48页ppt(附下载)

2022 年 3 月 10 日 专知

内容摘要

          

自动驾驶技术正推动中国人工智能、互联网、汽车产业、交通产业的融合与创新发展。回顾2021年,互联网、科技企业加速布局自动驾驶行业,产业各方的融合推动了其商业化落地进程。伴随着大量资本涌入,政策监管体系初步搭建,中国自动驾驶产业已然驶入快车道。

2021年中国出台自动驾驶相关政策,明确定义了自动驾驶等级分类,实现了道路交通安全、数据安全等法规监管的初步搭建。在国家与行业多方的共同支持下,中国自动驾驶与智能网联汽车产业的技术正取得不断突破,从测试验证转向了多场景示范应用。

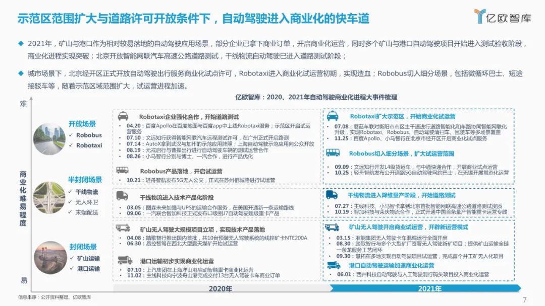
随着国家自动驾驶示范区数量增加,自动驾驶技术已在多个应用场景实现落地。地方政府、自动驾驶科技企业、主机厂与场景方多方协同,打造封闭场景、半封闭场景、与城市开放场景下的自动驾驶应用,使得自动驾驶摆脱“概念定义”,真正走进大众生活,市场需求得到释放。

2021年可谓是自动驾驶的商业化元年,进入2022年,规模化商用开始成为行业主旋律。在这样的持续热度下,如何打磨自身竞争力,进入最后的决赛圈是自动驾驶产业中每个参与主体都需要思考的问题



报告内容




专知便捷查看

便捷下载,请关注专知公众号(点击上方蓝色专知关注)

  • 后台回复“AD48” 就可以获取2021-2022中国自动驾驶产业年度总结报告(附下载)》专知下载链接

专知,专业可信的人工智能知识分发 ,让认知协作更快更好!欢迎注册登录专知www.zhuanzhi.ai,获取70000+AI主题干货知识资料!
欢迎微信扫一扫加入专知人工智能知识星球群,获取最新AI专业干货知识教程资料和与专家交流咨询
点击“ 阅读原文 ”,了解使用 专知 ,查看获取70000+AI主题知识资源
登录查看更多
0

相关内容

自动驾驶汽车,又称为无人驾驶汽车、电脑驾驶汽车或轮式移动机器人,是自动化载具的一种,具有传统汽车的运输能力。作为自动化载具,自动驾驶汽车不需要人为操作即能感测其环境及导航。完全的自动驾驶汽车仍未全面商用化,大多数均为原型机及展示系统,部分可靠技术才下放至商用车型,但有关于自驾车逐渐成为现实,已经引起了很多有关于道德的讨论。

知识荟萃

精品入门和进阶教程、论文和代码整理等

更多

查看相关VIP内容、论文、资讯等
上海市智能网联汽车发展报告,25页pdf
专知会员服务
40+阅读 · 2022年2月10日
车联网创新生态发展报告(33页可下载)
专知会员服务
32+阅读 · 2022年2月1日
报告 |《数字碳中和白皮书》(附下载)
专知会员服务
91+阅读 · 2021年12月31日
2021年中国机器人行业研究报告,41页pdf
专知会员服务
72+阅读 · 2021年12月23日
2021年中国出行行业数智化研究报告(附下载)
专知会员服务
40+阅读 · 2021年11月27日
专知会员服务
53+阅读 · 2021年8月17日
专知会员服务
51+阅读 · 2021年4月7日
车联网数据安全监管制度研究报告2022
专知
0+阅读 · 2022年3月29日
车联网创新生态发展报告(33页可下载)
报告 |《数字碳中和白皮书》(附下载)
专知
3+阅读 · 2021年12月31日
<自动驾驶产业链全梳理>报告,53页pdf
专知
1+阅读 · 2021年4月7日
国家自然科学基金
1+阅读 · 2016年12月31日
国家自然科学基金
0+阅读 · 2015年12月31日
国家自然科学基金
12+阅读 · 2013年12月31日
国家自然科学基金
1+阅读 · 2013年12月31日
国家自然科学基金
0+阅读 · 2013年12月31日
国家自然科学基金
3+阅读 · 2013年12月31日
国家自然科学基金
0+阅读 · 2012年12月31日
国家自然科学基金
0+阅读 · 2012年12月31日
国家自然科学基金
1+阅读 · 2011年12月31日
Arxiv
0+阅读 · 2022年4月17日
Arxiv
28+阅读 · 2021年9月18日
AutoML: A Survey of the State-of-the-Art
Arxiv
75+阅读 · 2019年8月14日
Self-Driving Cars: A Survey
Arxiv
41+阅读 · 2019年1月14日
Arxiv
24+阅读 · 2018年10月24日
Arxiv
22+阅读 · 2018年8月30日
VIP会员
相关VIP内容
上海市智能网联汽车发展报告,25页pdf
专知会员服务
40+阅读 · 2022年2月10日
车联网创新生态发展报告(33页可下载)
专知会员服务
32+阅读 · 2022年2月1日
报告 |《数字碳中和白皮书》(附下载)
专知会员服务
91+阅读 · 2021年12月31日
2021年中国机器人行业研究报告,41页pdf
专知会员服务
72+阅读 · 2021年12月23日
2021年中国出行行业数智化研究报告(附下载)
专知会员服务
40+阅读 · 2021年11月27日
专知会员服务
53+阅读 · 2021年8月17日
专知会员服务
51+阅读 · 2021年4月7日
相关基金
国家自然科学基金
1+阅读 · 2016年12月31日
国家自然科学基金
0+阅读 · 2015年12月31日
国家自然科学基金
12+阅读 · 2013年12月31日
国家自然科学基金
1+阅读 · 2013年12月31日
国家自然科学基金
0+阅读 · 2013年12月31日
国家自然科学基金
3+阅读 · 2013年12月31日
国家自然科学基金
0+阅读 · 2012年12月31日
国家自然科学基金
0+阅读 · 2012年12月31日
国家自然科学基金
1+阅读 · 2011年12月31日
相关论文
Arxiv
0+阅读 · 2022年4月17日
Arxiv
28+阅读 · 2021年9月18日
AutoML: A Survey of the State-of-the-Art
Arxiv
75+阅读 · 2019年8月14日
Self-Driving Cars: A Survey
Arxiv
41+阅读 · 2019年1月14日
Arxiv
24+阅读 · 2018年10月24日
Arxiv
22+阅读 · 2018年8月30日
Top
微信扫码咨询专知VIP会员