【人工智能】人工智能工业应用痛点及解决思路;人工智能,透明沉浸式体验、数字平台是趋势;人工智能“添翼”中国经济;人工智能生存法则

2017 年 8 月 24 日 产业智能官

人工智能工业应用痛点及解决思路


在关于AI、人工智能的消息铺天盖地卷来的今天,你是不是觉得人工智能应用已经在我们生活的方方面面普及了?

事实是尽管人工智能在语音、图象、NLP领域其实有了比较多的应用,但是实质上相比于大家在手机里装的APP来说,它并没有那么多真正上的应用。为什么会产生这样的情况呢?人工智能是不是已经爆发了,或者离爆发还差什么样的因素呢?

来自第四范式的联合创始人、深度学习迁移专家陈雨强在由飞马网主办的FMI2017人工智能大会上为我们做了详细解释。

人工智能的兴起是随着数据量变大,机器性能提升和并行计算发展共同带来的结果。

工业界的人工智能需要什么样的系统呢?

陈雨强表示,需要的是Scalable的系统,而这个Scalable两层含义,一层含义是传统大数据Scalable,这个Scalable指的是我们机器学习,数据处理的吞吐使得机器的量增加而增加。另一个更重要意义上的Scalable,是我们的机器、智能水平、服务质量、客户体验等,随着业务量的增加,随着用户量的增加而增加,这是更重要意义上的Scalable体系。那为什么这是非常重要的呢?

因为它给企业来一种新的增长的方式。过去企业基本上拼的是跑马圈地,我拼我的渠道,我拼我的运营,我拼我的市场,我拼我的资本。在这种情况下,谁拥有更好的资本,谁拥有更好的运营,你就拥有更多的市场,圈更多的地。但随着跑马圈地的阶段接近尾声,增长达到一定程度以后,跑马圈地并不是可持续的发展方式。而现在慢慢的由跑马圈地,需要转化成精细化运营。这种情况下谁的运行效率更高,谁的效果更高,谁就能抢到更多的用户,带来更好的效果。而这是个非常高的壁垒,人工智能正好能做到这一点,因为人工智能用到的是数据,数据是无法被复制的。比如即使你现在拥有百度所有的代码,你也不会拥有跟百度一样能力的搜索引擎,因为你没有近10年以来所有人的搜索习惯。

对于企业来说多了一种新的增长方式或者壁垒的方式,通过建立人工智能的能力,让它积累的时间上的优势和数据上的优势变成它壁垒。这也正是人工智能收到追捧的原因。

怎样才能达到一个比较高的Scalable的系统呢?

陈雨强在演讲中提到:工业大数据需要高VC维模型。VC理论描述的是计算机人工智能的程度,描述拟合复杂函数的能力,VC越高的话代表这个模型越聪明,VC越端,代表这个模型越弱。

从上图可以看出,高VC维的情况下,我们不断的进行学习,训练数据上的损失在不断的下降,但你测算的损失是先下降,后上升的。

对于人工智能来说,由于无法区分数据的好坏,所谓的低VC维模型,当数据量不够大的时候,用蠢一点的模型,随着训练不断的增加,测试在将来的表现越来越好。另一方面在于这个数据不永远是小的,现在随着互联网的发展,数据越来越多,在这种情况下你会发现笨一点的模型比好一点的模型效果好很多。

工业界要获得一个Scalable的系统,就需要一个高VC维模型的模型,随着数字的增加,智能程度就增加,智能程度增加,用户的体验,产品的壁垒就高。

那么怎么得到一个高VC维模型的呢?

陈雨强为我们总结了大概的几种套路:机器学习=数据+特征+模型

数据量,在数据保持恒定的情况下,其实我们可以看到,我们从两个角度分开看这个事情,一个宏观特征,一个微观特征。另外了模型分成两部分,一部分叫做简单的模型,简单的模型用学术语言说法,比如说线性模型,还有一种复杂模型,是非线性模型,其实有比较多的模型。我们看到这种分法把我们机器学习人工智能分成四个现象,第一个象限,简单模型加上微观特征,在这样的系统里面我们的人工智能比较难以发挥比较好的效果的,因为因为他的VC维比较低,效果一般不是特别好。

▲ 第一象限,在上个世纪七八十年代,有个比较著名的数据,大概一千多数据集,每个数据集大概一百到一千个数据,一千条数据。这样子的国画过去的科学家在这个数据上去研究方法,不可能有一个比较复杂的模型。所以说当时大概研究的主要是第一象限的模型。

▲ 第二象限,最著名的一个代表的工业界的代表可能是谷歌的Adword2。谷歌在非常多的领域都是开山鼻祖的这么一个角色和地位了。在广告方面也是这么一个地位,谷歌在当时使用了上千亿的特征,上千亿的训练数据,在一个线性模型上面获得了无与伦比的效果,即使在现在,深度学习风靡全球的情况下,这套模型仍然是非常非常优秀的一个机器学习模型。所以第二象限里面在工业界有非常成功的应用,为谷歌,为百度,为非常多公司的广告,每年都在创造上百亿甚至上千亿的价值。

▲ 第三象限是一个复杂模型,宏观特征的情况,如果大家熟悉的话,微软的Bing和雅虎里面比较重要的。第三象限,特征没有那么复杂,但是模型是复杂的,也能获得一个比较高VC维模型。

▲ 第四象限,复杂模型,微观特征,他的高VC维模型非常非常高,但是挑战非常大,因为它的模型实在太大,VC维太高,所以说也是一个非常热的研究领域。

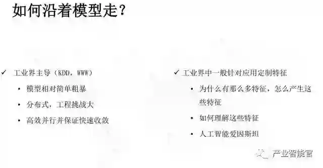
如何沿着模型走?

我们可以看到有两条路,一条是特征这条路,一个是模型这条路,怎么沿着模型这条路走呢?

首先,我们怎么做一套复杂的模型出来呢?

学术界主导(ICML,NIPS,ICLR)

* 非线性的三把宝剑:Kernel,Boosting,Neural Network;

* 模型大部分单机可加载;

* 解决数据分布式问题,以及降低overhead;

工业界针对应用定制模型

* 基于思考或者观测得到假设;

通过观察我们企业内部的业务和数据,来做出一些假设,这些假设一般是数学模型的假设,把这些假设通过某种方式加入模型,最后在新的数据上验证这样的假设是不是对的。

* 加入新的模型、结构,以加入更多参数;

* 典型案例:伽利略;

如何沿着特征走,这条路基本上是工业主导的,因为工业界他的工程实现能力,他的架构比较强,所以他需要高效并行并保证快速的做这个事情。比如说KDD,WWW这样偏工业结合这样的工作比较多,这个里面基本上模型相对简单粗暴。

不存在万能模型

陈雨强表示,所有的机器学习本身就是一个偏置的。不管是深度学习,都是一个偏置的,如果我们用更多的模型假设,我们需要更少的数据。而如果我们用更简单的模型假设,我们需要更多的数据支持与特征刻画。

当然,不同的模型各有优缺点,比如偏置如果过大的话,它可能错。但是你还有另一种方法,你不做那么多假设,你把这个事情交给数据去做,让数据学出来,他的好处是,你假设越简单,你简单假设错的概率就越低,因为你没有什么假设。他的坏处你需要更多的数据,帮你拟合出这个复杂的特征。

所以,工业界机器学习没有免费的午餐,要做出对业务问题合适的选择,你是什么样的业务选择什么样的模型。并非机器学习一定比深度学习更好,所以一定要做出合适的选择,才是明智的做法。

工业界应用机器学习难题

需要AI应用平台

工业界应用机器学习到底有哪些难题除了有图片上的XN,大家直观的想法一定是需要一个AI平台。即使现在有很多开源工具,但其实我们发现这些工具并不足够。

为什么人工智能还没有真的大规模应用到每个企业?

这个要求就是说,我如果要做一个成功的AI系统,我一定要是一个AI的专家,这个要求我们原来的架构师,不仅要懂自己的架构方面的事情,我还要懂AI的事情,才能做这样的一个问题,这样的要求是非常高的,这样也导致AI非常难以落地。

特征工程:是一个根据你的模型找出最关键特征的过程叫做特殊工程。包括特征的清洗,特征的变换,特征的组合,和特征的二次工程这样一些事情。

特征工程是非常难的,并且特征工程需要根据你的模型,有非常大的区别,需要对你的业务有非常深刻的理解,所以工业界特征工程的难度,让很多人其实没有办法将机器学习直接应用到人工智能应用里面去。

陈雨强告诉我们,第四范式想做一个自动特征组合的事情,,调研下来发现有三条路:

一、隐式特征组合;主要指一些不是显式特征组合的方式进行特征组合,这种方式,对连续值组合特征天然比较友好。深度学习就是一个非常典型的隐式特征组合的工作。

二、半显式的特征组合;主要是它看起来是显式,但是他并不是做显式特征组合的方式。这个地方指的是我们的数,看起来每一条路径是一个特征组合,他指一堆特征变量在固定区间取值的组合,但是不是特征本身的组合,他的特点是效果比较好,但是它的特征组合其实只是复杂,并不是一个真正的做特征组合的方式。

三、显式特征组合;显式特征组合是个非常非常困难的问题,但是它的好处是可以叠加,因为它是特征工程,这个特征工程可以被应用到所可以应用到所有需要特征工程的地方去。


另外,陈雨强告诉我们,第四范式最近提出了一个FeatureGO的算法,这个算法是一个能够做高阶特征组合方法。这个方法体系下,我们做到了高至10阶,我们最多做到16阶的特征组合。这样的算法,基于MCTS的方法,我能知道在某一种特征组合下,它可能获得更好的效果的概率是什么样的。

人工智能的计算能力也是人工智能非常重要的一部分。传统上来说,大家只要说你做的模型是人工智能最重要的一部分,但是其实现在来说,人工智能的模型和计算能力,都是非常重要的一点。

最后,陈雨强认为,未来用机器换人,肯定是将来工业界人工智能发展的一个趋势。从这一点上,还有很多工作要做,去不断降低用户建模的门槛。




Gartner:人工智能,透明沉浸式体验、数字平台将是趋势 



IT168文库                                                        

IT技术文档在线分享交流平台,专注IT产品技术及应用等多个领域的资料,只有干货没有水货,欢迎关注!

                  


       全球领先的信息技术研究和顾问公司Gartner发布了2017年新兴科技技术成熟度曲线(Hype Cycle for Emerging Technologies),其中包含的各类新兴科技技术揭示出未来五到十年内可以帮助各企业在数字经济时代中生存并繁荣发展的三大显著趋势。


       这三大趋势为无处不在的人工智能(AI)、透明沉浸式体验(transparently immersive experiences)和数字平台(digital platforms)。它们将提供无可比拟的智能、创造全新体验并提供各种平台,帮助各企业机构与全新业务生态系统(new business ecosystems)相关联。


       今年的《新兴科技技术成熟度曲线》报告给出了年度最长的Gartner技术成熟度曲线,从全行业的角度分析了业务战略师、首席创新官、研发领导者、企业家、全球市场开发者和新兴科技技术团队在开发新兴科技技术组合时应该考虑的技术和趋势。


      新兴科技技术成熟度曲线在Gartner技术成熟度曲线中最为独特,因为它集逾两千种科技的大成,凝聚独到的见解,并以简洁明了的方式呈现出一套引人注目的新兴科技技术和趋势。该技术成熟度曲线重点关注了那些有望在未来五到十年内拥有高度竞争优势的科技(参见图一)。


      Gartner研究总监Mike J. Walker表示:“关注科技创新的企业架构师必须评估这些高级趋势和独具特色的科技及其对所在企业的潜在影响力。除了对各企业带来潜在影响外,这些趋势还能为企业架构的管理者提供难得的机会,去帮助高层的业务和IT领导者创造一切就绪的、可行的和诊断性的可交付成果,以指导投资决策,应对数字化业务(digital business)中的机会和威胁。”


图一、2017年新兴科技技术成熟度曲线



无处不在的人工智能


      人工智能(artificial intelligence technologies)将在未来十年内成为最具颠覆性的科技,因为它具有前所未有的计算能力、接近无限的数据量并在深度神经网络中取得了空前进步;而这些也将使拥有人工智能科技的企业机构可以熟练驾驭数据,以适应新环境、解决新问题。


       在该领域中寻求影响力的企业应考虑以下科技:


深度学习(deep learning)、

深度强化学习(deep reinforce learning)、

通用人工智能(artificial general intelligence)、

自动驾驶汽车(autonomous vehicles)、

认知计算(cognitive computing)、

商用无人机(commercial UAVs [drones])、

会话式用户界面(conversational user interfaces)、

企业知识分类与知识本体管理(enterprise taxonomy and ontology management)、

机器学习(machine learning)、

智能微尘(smart dust)、

智能机器人(smart robots)、

智能工作空间(smart workspace)。


透明沉浸式体验


       科技将更加以人为本,在个人、公司和物件之间建立起公开透明的关系。随着科技将在工作场所和家中以及与企业和人类的互动过程中变得更具适应性、情境化和易变性,因此这种关系将变得日益密切和复杂。

企业机构需考虑的关键技术包括:


4D打印(4D printing)、

增强现实(AR)、

脑机界面(computer-brain interface)、

联网家庭(connected home)、

人体机能增进(human augmentation)、

纳米管电子(nanotube electronics)、

虚拟现实(VR)、

立体显示(volumetric displays)。


数字平台


      新兴科技要求革新能够提供大量必要数据、先进计算能力及广泛赋能生态系统的各种基础架构。分段化的技术基础架构向生态系统赋能平台的转变正在为人类和技术之间搭建桥梁的全新业务模式奠定基础。


       企业机构需追踪的关键平台赋能科技包括:


5G、数字孪生(digital twin)、

边缘计算(edge computing)、

区块链(blockchain)、

物联网平台(IoT platform)、

神经形态硬件(neuromorphic hardware)、

量子计算(quantum computing)、

无服务器化平台即服务(serverless PaaS)、

软件定义安全(software-defined security)。


       Walker认为:“当我们综合审视这些主题时,我们可以看到透明沉浸式体验中以人为本的赋能科技,比如智能工作空间、联网家庭、增强现实、虚拟现实和日益增长的脑机界面正在发展成为拉动技术成熟度曲线上其它趋势的尖端科技。”


       “无处不在的人工智能”新兴科技正在技术成熟度曲线上快速移动。深度学习、自主学习和认知计算等科技刚越过曲线顶峰,这表明它们是创造透明沉浸式体验的赋能科技。


      最后,数字平台正在迅速地沿着技术成熟度曲线移动,这表明:提供可驱动未来的基础平台可能催生新的IT现实。量子计算(正在技术萌芽期爬升)和区块链(已通过曲线顶峰)等科技预计在未来五到十年内产生最具革新性且最引入注目的影响。


      Walker表示:“这些重大趋势表明企业机构越有能力让科技成为员工、合作伙伴和客户体验不可分割的一部分,它们也就越能以全新和动态的方式将其生态系统与平台相关联。”


      Gartner客户可阅读《2017年新兴科技技术成熟度曲线》(Hype Cycle for Emerging Technologies, 2017)报告全文获取更多信息。该研究是Gartner趋势洞察报告《2017年技术成熟度曲线凸显企业和生态系统数字化变革》(2017 Hype Cycles Highlight Enterprise and Ecosystem Digital Disruptions)的一部分。该趋势洞察报告涵盖跨越超过100条技术成熟度曲线的1800多种科技、服务和学科的分析,旨在帮助首席信息官和IT领导者应对与其业务相关的机会和威胁,引领科技赋能业务创新以及帮助其企业或机构制定有效的数字化业务战略。




人工智能“添翼”中国经济 



日前,国新办举行新闻发布会,科技部相关负责人就国务院此前印发的《新一代人工智能发展规划》(以下简称《规划》)进行了解读。《规划》是中国第一个国家层面人工智能发展的中长期规划,旨在抢抓人工智能发展的重大战略机遇,构筑中国人工智能发展的先发优势,加快建设创新型国家和世界科技强国。专家认为,在移动互联网、大数据、超级计算、脑科学等技术迅速发展的背景下,《规划》出台表明中国正积极顺应历史趋势,将人工智能作为促进产业变革与经济转型升级的关键驱动力



智能应用潜力巨大



近年来,人工智能技术及应用加速走进人们的生活,并深刻改变着人类经济社会的活动形态。


从《规划》目标来看,中国人工智能的应用前景与市场潜力十分巨大:到2020年,人工智能核心产业规模超过1500亿元,带动相关产业规模超过1万亿元;到2025年,新一代人工智能在智能制造、智能医疗、智慧城市、智能农业等领域得到广泛应用,人工智能核心产业规模将超过4000亿元;到2030年,人工智能在生产生活、社会治理、国防建设各方面应用的广度深度极大拓展,核心产业规模及相关产业规模分别超过1万亿元和10万亿元。


在发布会上,科技部副部长李萌表示,经过多年的积累,中国人工智能研发取得了重要进展,在专利和论文上已经居于国际前列,在语音识别、机器视觉、机器翻译领域全球领先,相关创新创业活动非常活跃。与此同时,中国人工智能还存在不少短板,例如,基础理论、核心算法、关键设备、高端芯片等方面原始创新成果还比较少;人才储备远远满足不了经济社会发展对于人工智能快速发展的需求;科研机构和企业还没有形成具有国际影响力的生态圈和产业链。


“中国发布人工智能规划是根据科技发展前沿趋势的判断、立足于我国经济社会发展需求作出的安排,通过有条不紊的部署来推动人工智能研发和应用。”李萌强调。



六大任务补齐短板



对于前述短板,《规划》提出了六大重点任务一是建立开放协同的人工智能科技创新体系;二是培育高端高效的智能经济;三是建设安全便捷的智能社会;四是强化人工智能对军事和国防安全的支撑;五是构建安全高效的智能化基础设施体系;六是前瞻布局新一代人工智能重大科技项目。


针对人工智能发展在就业、伦理方面可能带来的挑战,李萌表示,人工智能发展虽然有一定的不确定性,但是对经济社会发展领域的影响总体可控。《规划》明确提出“把握人工智能技术属性和社会属性高度融合的特征”,就是要实现发展与规制的协调,并防范相关风险。“从长期来看,科技带来的就业远远大于失业。”李萌说,未来需要在对人工智能可能带来的就业影响进行判断的基础上,对人才培养作定向调整,从而使得未来劳动力供给与经济社会发展需求更加匹配。


中国国际经济交流中心副研究员刘向东在接受本报采访时指出,这份《规划》与此前“互联网+”“中国制造2025”等规划一脉相承,对人工智能领域在科研体制、产业政策、发展生态等方面存在的短板给出了明确的解决措施,最终目的在于培育经济发展新动能


“《规划》本身就是一项系统性工程,有助于在产学研用过程中发挥好政府的引领及服务作用,推动中国人工智能从巩固优势、补齐短板走向全面领先。”刘向东说。



经济升级强劲支撑



人工智能实现快速发展,经济转型就有强劲支撑。值得注意的是,除了人工智能相关企业创业创新日益活跃之外,一些嗅觉敏锐的传统行业企业亦积极抢搭人工智能发展的顺风车,以实现“华丽转身”


不久前,山西阳煤集团与百度公司宣布进行战略合作。根据约定,未来阳煤集团领先的煤炭开采、煤化工生产、大宗物流管理能力将与百度公司领先的人工智能、大数据、云计算技术“强强结合”,建设煤炭行业智慧化的技术与商业新生态。


例如,在作为煤炭转型主战场的煤化工领域,阳煤集团与百度未来将联合国内顶尖的控制企业与故障监控企业,综合应用现代传感、工业物联网、自动化、云计算、智能化等先进技术,共同设计建造最先进的智能化工厂,实现复杂环境下生产运营的高效、节能和可持续发展,从而全面提高煤化工生产的安全性、环保性,推动煤炭工业转型升级。


人工智能不仅自身是一个巨大的蓝海产业,而且对于其他传统产业的转型升级同样有着强大的驱动作用。网约车、精准推送、老年人护理等等,就是人工智能技术在促进新经济发展方面的鲜活案例。”刘向东表示,在《规划》的引导下,人工智能的发展有望实现加速提升,中国经济在转型升级中亦将“如虎添翼”


来源:中国政府网




独角兽如何一针捅破天?|人工智能时代生存法则


笔记侠 


吴霁虹 | 北京大学访问教授、研究生导师,全球创新管理学家,人工智能商业化专家,创建AI强基因价值评估体系。《众创时代》《未来地图》作者。

内容来源:2017年7月29日上午,吴霁虹教授在京东大学众创学院第四期创业集中营分享,笔记侠作为合作方,经主办方和讲者审阅授权发布。

今日笔记侠客 | 廖玉琴 责编 | 清野

第1680篇深度好文:6425 字 | 8 分钟阅读

全网首发·完整笔记·人工智能

笔记君说——

侠客,你好!新商业路上,笔记侠时刻与你相互守望,并肩作战。

商业是有系统的。今天传统商业,就像一个跑汽车的高速公路系统,而AI时代的新商业,是一个跑飞机的跑道系统。如果在高速公路上弯道起飞,不翻车才怪。

如果要在高速公路上修建或扩建飞机跑道,那将会越建越乱。因此,企业家要做的是,换道超车。在一个新的系统上,你才可能跑飞起来。

一、今天我们想学什么?

1.关于人工智能的三个案例

第一个案例芬奇零售驿站

它是创业者理查德一个“人+人工智能”的新零售平台,人工智能实际上扮演了理查德的一个AI合伙人的角色。

这个人工智能合伙人做些什么事呢?它首先在一个有30个亿用户的电商平台上开了一个芬奇零售驿站(Drop-ship),管理1000多家厂商,大约有200多万种产品。这些零售商可能是C2B2B/F的供应或者制造商。

在一个BOT界面(BOT一般指机器人,而新BOT是指有AI大脑的机器人),即通常所说的算法或者软件,当客户在BOT界面下单时,AI合伙人就可以做数据沉淀,并自动收取佣金。

理查德可以全球旅游,而这个AI合伙人可以一天24小时,一年365天不停地工作。

在200多万种产品里面,以一个单品T恤计算,给理查德带来的收益是什么?

AI合伙人在平台上,把T恤的设计交给Creative Marking,将生产交给Printful印制,将营销交给O2O博主。就这个单品,一年的收入大概是12到25万美元,利润是50% 以上。

这是一个很奇特的新电商零售模式。

这样的模式,能让一个人+一个AI合伙人在今天成立一家全球公司。如果好研究一下,会发现在任何一个领域,一个人的全球公司已经不稀奇了。我在《未来地图》一书中,就介绍了一些这样的创业公司。

第二个案例AmazonGo

AI将购买简化至只需三个动作

打开手机扫描,走到货架前拿起再放下,生成订单,最后直接走出大门就可以生成支付。这个过程只需要不到两分钟的时间。

这个极其简单的界面,它背后是借助人工智能技术,赋能了200多万家商家的一个超级复杂的生态系统。

简单用户,复杂系统,是人工智能的一大特点。

我认为 Amazon公司的技术能力,不亚于建卫星或火箭。这也是一个全新崛起的新电商、新零售的模式。

第三个案例:科大讯飞的AI

科大讯飞是一个潜伏了18年的中国本土AI技术公司。2016年,作为讯飞的战略顾问,我参与他们AI技术商业化的战略部署。

外界误认为,讯飞的AI只有语音识别。但事实上,她拥有完整的AI技术系统优势,因此,才有能力快速B2B、B2C,以及开发生态平台上,实现产业化。

其涉及的产业领域,包括教育、公检法、公共服务、医疗,消费者有关的车载、翻译、转写、玩具、电视、音乐,以及AIUI、赋能其他行业或企业的AI解决方案,等等。

有一天你会发现,科大讯飞的AI,将“无孔不入”,我也能实现凤愿:见证一个伟大企业的诞生。

2、三个案例给我们的重要启示

1)AI技术族群解决了什么问题

AI不是一个单一的技术,而是一个技术族群。前面几个案例对人工智能的应用包含了诸如机器视觉、图像识别、传感器融合、GPU、算法、大数据、云计算、GPS等技术,它们在商业的不同节点上,解决痛点。

比如,可以解决人与商品交互的运营需求、指令与产品制作的交互、帮助管理供应、协同生态的问题。

我用一张图表示,就是人工智能懂客户、懂运营、懂生态。还不信的人你可以等三年,这三个要点就会无处不在。

如果你们感兴趣可以看《未来地图》,上有更多的AI应用案例。

2)对新创企业来说,要站队吗?

我们都知道,创业公司不可能现在就去砸很多钱做技术的研发。那么这个时候比较重要的事是什么?

有些人说是站队,其实站队指的是资本,就是我要谁的钱,很有可能我就会拿到谁的优质资源。

从技术的角度上,今天的技术生态已经是圈套圈,不要相信谁说他们家的技术是独一无二的,是最好的。今天有开源平台和开放式平台,也就是说很多基础技术,实际上不需要初创公司再去做开发,这是一个非常重要的启发。

因为很多最先进的人工智能,直接或间接地都受益于开源平台。在开源平台上还会有谁跟谁有根本或完全的不一样?我们选一个合适的技术,快速创造商业解决方案。这需要CEO去做更深刻的判断。

任何一个生态都离不开微生物,微生物在生态里面的位置是非常重要的。

新创公司通常都是微生物。京东开办众创学院,你可以观察得到,京东也非常需要大家进行生态的供应。这个生态的供应其实是需要连接的。

以前我们的连接靠什么?我们必须吃饭、喝酒,对不对?我们要花好多时间在一起,这样我们才相互信任。

可是今天人工智能大数据就可以实现相互信任,因为它可以告诉你这个人到底可不可信,这个人的产品可不可信,这个人的产品在众多的生态系统中,或者在众多的垂直领域处于什么样的位置?在一起如何共赢?

3)人工智能让你获得全新的竞争优势

在零售驿站的案例中,我们发现,理查德除了投资AI合伙人的最初成本外,这个平台经营的边际成本实际上几乎趋于零,这才会单品利润达到50%以上。

事实上,互联网+可能还有一点边际成本,但是人工智能基本上是趋于零的。

图中技术、成本与商业关系,是一个被反复证明的规律:技术的爆发与成本的下降成反比关系,它们的交叉处是商业化的门槛。AI刚刚跨过这个门槛。

这意味着人工智能可以让边际成本趋于零,同时让规模趋于无限性,赋能企业新运营竞争优势。

比如我刚才说的,用人工智能来帮你判断,你的公司从1个亿到10个亿要做什么?

每家公司都是不一样的,如果一个公司需要通过整合商业生态,才能更精准、高效、优质地发展产品和业务。那么,生态圈有优劣之分,你如何连接到优秀的生态圈呢?

你就有可能连接不到最好的生态。那是因为你还不够优秀,因为你的产品还不够优秀,你用技术解决产品和痛点不够优秀,或者,你的团队和商业模式不够优秀,等等。

但是一旦你知道后,你聚焦把产品、服务、模式、团队、运营等都升级,你就会发现,“一个更强大的生态接受了我,同时我的估值也增加了”。

这,就是人工智能赋能你新的商业生态竞争优势。

因此,今天人工智能正在从各种不同维度,让你的产品更有品质、更便宜、更方便、更快捷,可以让你的生产更高效、更低成本,也可以通过整合与被整合,进入更优秀的生态。

所有这些,都是今天我们需要深度学习的重大议题。没有在这些问题上的理解,就无从谈人工智能时代的竞争与创新。机器如是,人也。

因此,下面的问题是,我们今天需要学什么?

二、今天我们应该学什么?

人工智能今天在市面上很火,但大家不用太焦虑。作为一个企业家,在决策时,如果你能对正在发生的AI有正确认知、并懂得把握方向和善用人才,就能避免沦为“90%的无用阶层”。

当然,这意味着我们的学习,必须从对AI的“认知变革”开始。

具体地,必须彻底认知以下“三个为什么?”

1.为什么AI让人类要么变得更智慧、要么变得“低智商化”?

首先,我将复杂的人工智能做成三个节点,你了解这三条线和人类认知的关系,就了解了如何变更智慧或变低智商化的真正原因。

从50年代开始,人工智能作为智能机器诞生,正在成为人类的一个新科学、新理念、新方法、新工具。到80年代,诞生了机器学习,它是实现人工智能的一个主要途径。而今天的深度神经网络,是更高级的机器学习,能快速、高效地解决更多复杂问题。

这三条线,汇集的成果就是“智慧+能力”,本来这一直是人类的专属,但AI可以与人类比拼了,甚至可以代替人类。这在人类历史上是从来没有过的冲击。

这种冲击直击我们大脑的核心,How?看看人类的认知是这样的:

你的五感对某一件事情先有感知,传输到你大脑的存储器那儿,如果你不去处理它,可能就忘记了,如果你的大脑稍稍做一点处理,就会记得牢靠。就是中间红线部分。之后,将处理过的信息传输出去,指挥你的行动。

企业家的决策,就是判断和决断。

事实上,就是说我今天看到这件事后我有一个感觉,然后它在我记忆中会是什么、会如何?这是信息处理,是思考;再作出判断。思考越深、越广、越全,人就越智慧。如果人类不思考,就永远不会有智慧。

但是,如果我们天天看碎片化的帖子,你知道什么是最可怕的吗?

我母校伯克利的一个大脑神经的科学家的研究成果:如果一个人天天看碎片化的帖子,其实他在变得低智商化。因为专属人类认知的“存储、处理、决策”这个环节,全部没有了。

碎片化的帖子让你沉迷于感知和传输,而不是思考。

就像我如果只在上面讲,没有让你做,其实我是在愚化你。如果我只讲抓眼球的东西,很快你就会变得愚钝。因为你会很享受感知,而不愿意思考了。

当你变得愚钝时,你会怎么办?你一定要找一个崇拜的偶像,你一定要找一个追随的领袖。因为你没有了自我,这是很可怕的。

今天,人工智能的最厉害之处,就是正在替代这个认知的中间环节。它要么让人类有更高的智慧,要么就把有智慧的人变得愚钝。

你看,今天技术可以把我们原来的“存储、处理、决策”产生智慧的这三件事情,分解成计算逻辑、判断决策、经验知识、分析思维的闭环AI系统(算法、软件),代替人类决策。人类的其他感知、传输、行动,其实就是我们讲的能力。

今天,因为AI语音识别、人脸识别、语言处理以及网络传输技术,代替人类,因此,机器也有了超级能力。

而且,当机器可以自我学习时,这个循环的智能升级是指数级的,机器今天就在夜以继日地学习。

今天人工智能技术把原来我们专属的智慧+能力数字化后,机器就能实现“能听、会说、会思考、能决策”,这些功能就可以用到商业化和产业化。比如,AI代替认知的这个中间过程,就可以是基于算法的系统软件及应用解决方案。

事实上,一个人的智慧,是从这几个中间过程来的。你不是因为看了很多帖子就有智慧的。人类的智慧最终要用来驾驭AI。

之前说软件定义世界,那什么定义了软件呢?人工智能时代,就是算法定义软件,智慧智人创造算法。今天,世界上最高级别的算法要数谷歌了。它能支撑谷歌6000多亿美元的整个商业帝国。

因此,人工智能对我们的巨大冲击,首先就是我们必须学会独立思考,并发展创造力。

假如你是一个企业家,你到底是要雇佣人工智能,还是雇佣人?今天你开始要思考这个问题了。其实这样的事情不是今天才发生的,大约是在五年前就开始发生了,那些机器人代替了生产线上的蓝领。

最恐怖的是美国中产阶级正在没落,没落的最重要的原因,并不是因为中国的崛起,而是因为人工智能的出现已经不需要他们了。

以前我们伯克利哈斯商学院或哈佛商学院,学员毕业月入六七位数美元待遇,可今天你能找到工作就算不错了。

Tom就是这样的,他专注Marketing,但今天Salesforce的AI,一键就可以做到他一年要做的很多事,最后不得不在亚马逊的仓库做一份兼职工作,还是机器人的助理。

原来进商学院就能拿到高工资,今天这个路已经被堵了,所以很多人说商学院学不到什么,我们就去混圈子吧。

美国的今天就有可能是中国的明天。没有思考、没有创造力的人类,会怎样呢?

看看美国公布的数据:

63%的适龄就业人口中,只有21%的全职人员。其中,只有9%的人的工作岗位低于他们的实际水平。大家可能比较惊讶,我把这叫做一个正在边缘化的经济。

这也是为什么马云到了美国以后很吃香,因为很多中产阶级可能会被消灭,他们要靠马云给他们在中国打开一个市场。但事情哪有这么简单呢?

这个趋势的背后,是一批正在没落的公司,同时,也有一批正在重生的企业。

2.为什么AI产业化的爆发机会已经来临?

历史上,新技术产业化,通常都跟成本有关。当技术爆发到一定程度后,成本就会下降。人工智能让你获得全新的竞争优势。

最典型的就是摩尔定律,其芯片速度每18个月翻番,同一美元下,其性能也提升一倍。这也等于是成本下降。

今天人工智能迭代周期也差不多。在AI技术与成本下降之间,有一个交叉点,这个点就是人工智能产业化的门槛,今天,我们刚刚跨越。

实际上对商业来讲,问题是:你现在有没有这个能力把你的技术商业化?今天很多企业就面临这个问题,有没有吸收或借用人工智能的能力?

这个能力涉及到方方面面。作为决策者,其实这是你最需要考虑的,如果你不考虑的话,你公司就缺少“智慧+能力”的要素。一年后你的公司就有可能被人家踩掉了。

3.为什么万亿级产业后面是兆亿级AI新经济?

我在《未来地图:下一个万亿级人工智能商业模式和路径》中,分析和介绍了一大批商业化案例和行业的崛起,包括中国的案例。

我们正处在刚刚爆发阶段,只有走在最前面的人能有可能成为引领者。特别是技术领先,在AI时代是非常重要的。因为,AI 即是生产力,也是生产要素,而且,AI还可以成为一种用之不竭、创之不尽的产品和服务。

因此,AI+可以改造传统的存量经济,AI也可以促进增量经济,那一定要靠在座的创业者、企业家。如果存量经济被改造,那已经是万亿级了。增量部分将远远大于存量,如下图,兆亿级经济指日可待。

在互联网时代,十年出一个独角兽,人工智能时代,三到五年就有独角兽。当然,前提条件是不要被认知给局限了。从速度上来讲,就是拼这三年。

我看到世界上很多稀奇古怪的产品都非常棒,包括“今日头条”。在三年前,很多人都看不懂今日头条,实际上它就是一个人工智能的机器在那儿做分发、创造、识别、运营。

今天,科大讯飞排在全球最聪明公司的第六位,很多人也看不懂。曾经有人问我,BAT公司牛还是科大讯飞牛?真没办法比。

因为平台公司最大的优势就是数据,技术公司最大的优势就是智慧+智能。这不像平台公司那样,一夜之间就传播上千万人甚至上亿人。她要慢慢来,之后会越来越强大。

当然,BAT、科大讯飞、京东等都有可能变成下一个人工智能的领导者,只要他们有能力去做变革和创新。

AI时代独角兽有什么特征?

剥开独角兽我们可以看到:

首先,有磨一根针的内功,而这根针最后能够捅破天。

其次,其用户界面简单,就像一个傻瓜,而后台超级复杂,复杂到可以研发生产火箭。这就是今天独角兽,真正成了以后你能够看得到的东西。

另外,有很强的商业生态中心,与其他中心圈套圈。

总结起来,就是三句话:人文关怀的价值主张;智能交互的新利器;生态发展的新模式。

我在2015年《众创时代》那本书里,有更详细的案例讨论,希望大家认真地去看。总结起来,就是有“智能+众创”的基因。

三、我们应该做什么?

1、必须用方法论:选择赛道与设计模式

这个方法论是要跟全球对比,无论你是否承认,今天你都是一个全球公司,而不是中国公司,因为中国市场是全球市场的重要部分。

如果你非要说自己是一个中国公司,那你是在半山腰上看全球市场,你一定会失败的。你必须到山顶上去看全景,哪怕你今天是卖米的,你也要去这样看世界。那在这世界,有很多赛道,你选哪一个将决定你有什么竞争优势。

1)选择赛道:如何从“弯道超车”升级为“换道超车”?

商业是有系统的。今天传统商业,就像一个跑汽车的高速公路系统,而AI时代的新商业,是一个跑飞机的跑道系统。如果在高速公路上弯道起飞,不翻车才怪。

如果要在高速公路上修建或扩建飞机跑道,那将会越建越乱。因此,企业家要做的是,换道超车。在一个新的系统上,你才可能跑飞起来。

因为不同系统,逻辑不同、规则不同、架构不同、模式更不同。所以你别想在旧的系统上打转转,更不能在旧系统中搓麻将。

例如,人才不行,就要引入新血液。

2)模式设计:如何能一根针捅破天?

商业模式与收入模式不同。在设计上,创造很重要,创新很重要。商业模式讲经度和纬度的关系,你要知道在何处发力(痛点),何地爆发。

为什么我们要谈认知?因为认知决定你的经度和纬度,这三个要素一起,才能产生引起爆炸需要的能量。

今天,我可以用AI来给大家计算你从一千万到一个亿要做什么,要避免什么。所有的过去的互联网公司的爆点,人工智能都可以算出来。

当然,AI也可以警告你,在这个爆点来临之前,有一个死亡谷,90%的创业者是跨越不了的。大多数都是因为在认知上的错误,导致没有做正确的事,而是在错误的方向上拼命努力。所以,我希望有志于此的创业者是那10%成功企业家。

2.必须用方法论:建立七大竞争优势

人工智能时代,建立七大竞争优势特别重要。这张图让你一目了然:

3、回家第一件事,必须重新定位角色

如果你是企业家,这些事情都别做了:为吸粉站台、为拿单子拼搏、为找人才奔波、为出货熬夜、为质量纠结。应该有专业人干这些事。

如果你是一个个体户,没问题,所有的事情你都得自己干。但是,你是企业家,你的角色就是决策者,首先要制定规则。

比如,用不用人工智能?用在哪?如何用?何时用?如何变革?如何让人工智能与人协同?如何建立人工智能与模式的关系?等等。

最后送给你们一句话,学习和输血是一样的,输入错误的血型比不输血死得更快。所以小心我今天讲的东西,哪些是毒药,哪些才是真知,一定要先把这个判断准啊!


 



新一代技术+商业操作系统:

AI-CPS OS

     

新一代技术+商业操作系统(AI-CPS OS:云计算+大数据+物联网+区块链+人工智能分支用来的今天,企业领导者必须了解如何将“技术”全面渗入整个公司、产品等“商业”场景中,利AI-CPS OS形成字化力量,实现行业的重新布局、企业的重新构建和自我的焕然新生,在行业、企业和自身三个层面勇立鳌头。


数字化力量与行业、企业及个人三个层面的交叉,形成了领导力模式,使数字化融入到领导者所在企业与领导方式的核心位置。

  • 分辨率革命种力量能够使人在更加真实、细致的层面观察与感知现实世界和数字化世界正在发生的一切,进而理解和更加精细地进行产品控制、事件控制和结果控制。

  • 复合不确定性:数字化变更颠覆和改变了领导者曾经仰仗的思维方式、结构和实践经验,其结果就是形成了复合不确定性这种颠覆性力量。主要的不确定性蕴含于三个领域:技术、文化、制度。

  • 边界模糊化:数字世界与现实世界的不断融合成CPS不仅让人们所知行业的核心产品、经济学定理和可能性都产生了变化,还模糊了不同行业间的界限。这种效应正在向生态系统、企业、客户、产品快速蔓延。


领导者无法依靠某种单一战略方法来应对多维度的数字化变革。随着变革范围不断扩大,一切都几乎变得不确定,即使是最精明的领导者也可能失去方向。面对新一代技术+商业操作系统(AI-CPS OS:云计算+大数据+物联网+区块链+人工智能颠覆性的数字化力量,领导者必须在行业、企业与个人这三个层面都保持领先地位。


如果不能在上述三个层面保持领先,领导力将会不断弱化并难以维继: 

  • 重新进行行业布局:你的世界观要怎样改变才算足够?你必须对行业典范进行怎样的反思?

  • 重新构建你的企业:你的企业需要做出什么样的变化?你准备如何重新定义你的公司?

  • 重新打造新的自己:你需要成为怎样的人?要重塑自己并在数字化时代保有领先地位,你必须如何去做?


子曰:“君子和而不同,小人同而不和。”  《论语·子路》

云计算、大数据、物联网、区块链和 人工智能,像君子一般融合,一起体现科技就是生产力。


如果说上一次哥伦布地理大发现,拓展的是人类的物理空间。那么这一次地理大发现,拓展的就是人们的数字空间。

在数学空间,建立新的商业文明,从而发现新的创富模式,为人类社会带来新的财富空间。

云计算,大数据、物联网和区块链,是进入这个数字空间的船,而人工智能就是那船上的帆,哥伦布之帆!


人工智能通过三个方式激发经济增长:

  1. 创造虚拟劳动力,承担需要适应性和敏捷性的复杂任务,即“智能自动化”,以区别于传统的自动化解决方案;

  2. 对现有劳动力和实物资产进行有利的补充和提升,提高资本效率;

  3. 人工智能的普及,将推动多行业的相关创新,开辟崭新的经济增长空间。


新一代信息技术(云计算、大数据、物联网、区块链和人工智能)的商业化落地进度远不及技术其本身的革新来得迅猛,究其原因,技术供应商(乙方)不明确自己的技术可服务于谁,传统企业机构(甲方)不懂如何有效利用新一代信息技术创新商业模式和提升效率。


“产业智能官”,通过甲、乙方价值巨大的云计算、大数据、物联网、区块链和人工智能的论文、研究报告和商业合作项目,面向企业CEO、CDO、CTO和CIO,服务新一代信息技术输出者和新一代信息技术消费者。


助力新一代信息技术公司寻找最有价值的潜在传统客户与商业化落地路径,帮助传统企业选择与开发适合自己的新一代信息技术产品和技术方案,消除新一代信息技术公司与传统企业之间的信息不对称,推动云计算、大数据、物联网、区块链和人工智能的商业化浪潮。


给决策制定者和商业领袖的建议:


  1. 超越自动化,开启新创新模式:利用具有自主学习和自我控制能力的动态机器智能,为企业创造新商机;

  2. 迎接新一代信息技术,迎接人工智能:无缝整合人类智慧与机器智能,重新

    评估未来的知识和技能类型;

  3. 制定道德规范:切实为人工智能生态系统制定道德准则,并在智能机器的开

    发过程中确定更加明晰的标准和最佳实践;

  4. 重视再分配效应:对人工智能可能带来的冲击做好准备,制定战略帮助面临

    较高失业风险的人群;

  5. 开发人工智能型企业所需新能力:员工团队需要积极掌握判断、沟通及想象力和创造力等人类所特有的重要能力。对于中国企业来说,创造兼具包容性和多样性的文化也非常重要。


新一代技术+商业操作系统(AI-CPS OS:云计算+大数据+物联网+区块链+人工智能作为新一轮产业变革的核心驱动力,将进一步释放历次科技革命和产业变革积蓄的巨大能量,并创造新的强大引擎。

重构生产、分配、交换、消费等经济活动各环节,形成从宏观到微观各领域的智能化新需求,催生新技术、新产品、新产业、新业态、新模式。引发经济结构重大变革,深刻改变人类生产生活方式和思维模式,实现社会生产力的整体跃升。

新一代技术+商业操作系统(AI-CPS OS:云计算+大数据+物联网+区块链+人工智能正在经历从“概念”到“落地”,最终实现“大范围规模化应用,深刻改变人类生活”的过程。





产业智能官  AI-CPS



新一代技术+商业操作系统(AI-CPS OS:云计算+大数据+物联网+区块链+人工智能),在场景中状态感知-实时分析-自主决策-精准执行-学习提升认知计算机器智能实现产业转型升级、DT驱动业务、价值创新创造的产业互联生态链




长按上方二维码关注微信公众号: AI-CPS,更多信息回复:


新技术“云计算”、“大数据”、“物联网”、“区块链”、“人工智能”;新产业:“智能制造”、“智能驾驶”、“智能金融”、“智能城市”、“智能零售”;新模式:“案例分析”、“研究报告”、“商业模式”、“供应链金融”、“财富空间”






本文系“产业智能官”(公众号ID:AI-CPS)收集整理,转载请注明出处!



版权声明产业智能官(公众号ID:AI-CPS推荐的文章,除非确实无法确认,我们都会注明作者和来源。部分文章推送时未能与原作者取得联系。若涉及版权问题,烦请原作者联系我们,与您共同协商解决。联系、投稿邮箱:erp_vip@hotmail.com





登录查看更多
1

相关内容

VC维(外文名Vapnik-Chervonenkis Dimension)的概念是为了研究学习过程一致收敛的速度和推广性,由统计学理论定义的有关函数集学习性能的一个重要指标。 VC维反映了函数集的学习能力,VC维越大则学习机器越复杂(容量越大),遗憾的是,目前尚没有通用的关于任意函数集VC维计算的理论,只对一些特殊的函数集知道其VC维。例如在N维空间中线性分类器和线性实函数的VC维是N+1。
专知会员服务
126+阅读 · 2020年6月12日
德勤:2020技术趋势报告,120页pdf
专知会员服务
192+阅读 · 2020年3月31日
【德勤】中国人工智能产业白皮书,68页pdf
专知会员服务
310+阅读 · 2019年12月23日
【工业4.0】工业人工智能与工业4.0 制造
产业智能官
20+阅读 · 2018年11月8日
史上最全人工智能进阶干货
PaperWeekly
3+阅读 · 2018年10月13日
抽奖送书 | 用AlphaGo背后的人工智能做金融投资
机器学习算法与Python学习
5+阅读 · 2018年1月27日
PPTV创始人姚欣:人工智能到底怎么赚钱?
【智能零售】零售业的未来是让零售变得无界
产业智能官
3+阅读 · 2017年10月18日
Transfer Adaptation Learning: A Decade Survey
Arxiv
37+阅读 · 2019年3月12日
VIP会员
相关VIP内容
专知会员服务
126+阅读 · 2020年6月12日
德勤:2020技术趋势报告,120页pdf
专知会员服务
192+阅读 · 2020年3月31日
【德勤】中国人工智能产业白皮书,68页pdf
专知会员服务
310+阅读 · 2019年12月23日
相关资讯
【工业4.0】工业人工智能与工业4.0 制造
产业智能官
20+阅读 · 2018年11月8日
史上最全人工智能进阶干货
PaperWeekly
3+阅读 · 2018年10月13日
抽奖送书 | 用AlphaGo背后的人工智能做金融投资
机器学习算法与Python学习
5+阅读 · 2018年1月27日
PPTV创始人姚欣:人工智能到底怎么赚钱?
【智能零售】零售业的未来是让零售变得无界
产业智能官
3+阅读 · 2017年10月18日
Top
微信扫码咨询专知VIP会员