上汽、仪电、微软联合寻觅智慧城市解决方案 | 方案征集

2018 年 11 月 30 日 机器之能

伴随着深度学习、机器视觉、语音识别、语义理解、自主规划导航、传感以及半导体等各项核心技术的逐渐成熟,以人工智能、机器人为核心的新型技术和产品正在颠覆传统,成为诸多行业破茧成蝶的关键动力。

 

但诸多尚处在早期、成长期的人工智能创业公司普遍缺乏优质的渠道与行业巨头建立直接的沟通。

 

云赛空间和微软加速器·上海洞悉行业痛点,特邀微软中国、上海仪电、上汽安吉物流等行业巨头,集合上海市委一号课题、微软顶尖智慧楼宇、上汽智慧物流管理等重磅产业需求。

 

机器之心作为独家AI产业信息合作伙伴,现诚邀相关领域的创新公司前来商讨,提供相应技术合作及解决方案。

 

与此同时,微软也将为初创企业提供相应技术支持,赋能新创企业,帮助新创企业加入微软云生态。

 

欢迎有技术,有方案的小伙伴们前来报名参与。

怎样参加?需要满足什么条件?

 

1. 参赛企业解决方案满足客户命题需求(能解决其中一个命题即可报名参加,命题内容看下文);

2. 创新和革命性的技术,拥有巨大的市场潜力并得到标杆客户认可; 

3. 入围团队本身需有商业落地的项目

4. 入围团队需参与本次活动的线下技术培训及相关赛事活动;

5. 报名请点击【阅读原文】;

6. 参赛项目需要根据产业需求进行POC制作

7. 报名截止时间:第一批,11月27日晚上24点;第二批,12月7日晚上24点。

2

在产业对接挑战赛中取胜,能获得什么?

 

经过激烈的竞赛角逐,获胜团队可以获得如下奖励以及权益:

1. 比赛前三名可以获得与命题客户C-Level高层领导1对1商务洽谈的机会、拓展商务合作;

2. 比赛中优选2家创业企业加入微软创业企业扶植计划,提供价值2.5万美金的Azure云计算资源、技术专家一对一支持以及市场宣传;

3. 比赛中优选1家创业企业获得微软加速器·上海第五期最终面试轮直通权

4. 比赛中优选2家创业企业加入云赛空间创新孵化计划,提供5万人民币孵化培育金及云赛空间第五期入驻权

 

参与流程

(点击查看大图)



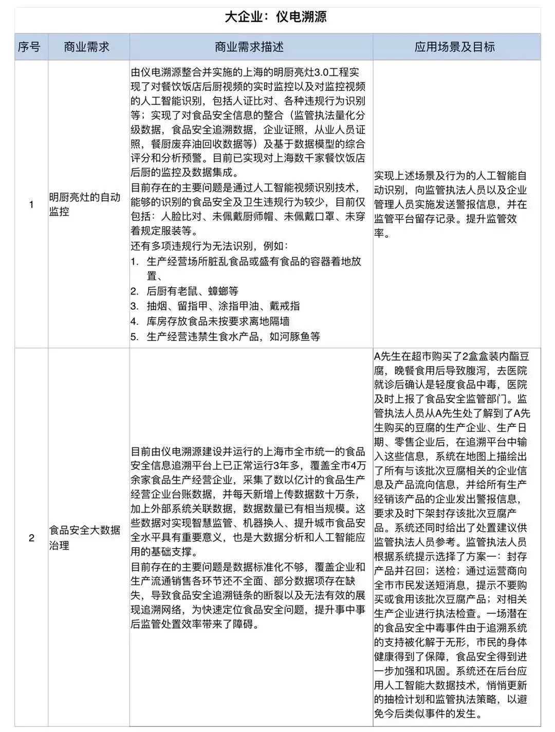
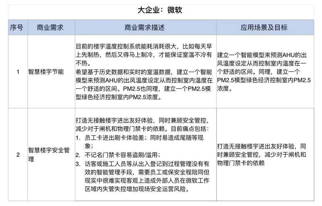
大企业需求

备注:该需求由微软提出,入选的项目有机会在微软全球商业楼宇中推广。

备注:该需求是2017年上海1号课题,一旦被选上有机会在全上海乃至全国推广,具有极高的商业价值。 


备注:该需求由上汽集团旗下专业从事汽车整车、零部件、口岸物流的安吉汽车物流公司提出,安吉汽车物流配送网络覆盖全国562个城市,为国内外主要主机厂和零部件厂家及6000家4S经销店、6000家维修站提供智能化、一体化、网络化的汽车物流供应链服务,商业空间巨大。 


主办方

 

云赛空间


云赛空间是由市属产业集团上海仪电与徐汇区政府联合打造的双创社区,上海市首批双创服务专业化众创空间,工信部制造业双创平台示范项目。云赛空间通过产业链与创新链的深度融合,创新服务体系搭建和创投生态环境营造,打通全球领先技术落地上海的最后一公里,协调统筹仪电园区内的创新资源,为初创企业提供全程化的配套支持、个性化的创业服务、专业化的创业辅导。

云赛空间致力打造以龙头骨干企业为核心、高校院所积极参与、辐射带动中小微企业成长发展的产业创新生态群落,为上海市云计算、大数据、物联网、人工智能等新一代信息技术产业集聚提供有力支撑,是仪电集团打造宽阔国际视野、鲜明产业特征双创示范基地的重要载体。 


微软加速器


微软加速器·上海在微软、徐汇区政府和上海仪电(集团)的大力推动下,于2017年1月22日正式成立。微软加速器·上海也成为微软开设在中国的第二家,全球的第八家加速器


由于独特的建立背景,微软加速器·上海致力为入驻企业提供更加全面的加速服务:与徐汇区乃至上海市政府深度互动,和仪电集团为代表的大型集团、企业深度对接,加快对接效率,加速企业的全面成长,尽快成为行业精英,占据市场高地。


微软加速器旨在做顶尖、专业的创业服务,致力于为中国创新企业提供“人、财、战略、市场拓展”的全方位优质服务。每年在大中华地区进行两期海选,每期选拔15-20家公司,入选的创业公司将入驻4-6个月的国际化办公空间,并得到思想领袖、行业专家及技术专家组成的导师团的扶植与指导;每个入选团队还将得到价值150万人民币的微软Azure云等多种资源,所有资源均为免费的“终生制校友服务”

 

协办方

 

弘咖创新HonkaX

 

弘咖创新HonkaX定位为创业者与大企业带来商业变革的创新加速器,为企业提供创新加速咨询、创新活动运营服务,成立以来依托黑客马拉松赛事、产业对接挑战赛活动,服务了包括微软中国、仪电集团、阿里巴巴人工智能实验室、科大讯飞生态平台、海尔集团、上汽大通、新松机器人、科沃斯机器人等国内外知名企业,帮助数百个科技创业项目获得了与大企业合作的机会,实现创业加速。

 

独家AI产业信息合作伙伴


机器之心


机器之心是国内领先的人工智能信息及产业服务平台,关注人工智能前沿研究、技术应用和产业智能升级等,旨在为人工智能公司、研究机构、产业需求方和政府等提供专业内容、产业决策辅助、以及各项产业服务,已经成为人工智能专业从业者学习专业知识、获取商业信息、寻求产业合作的首选平台。主要业务为综合信息产品和产业服务。

 

报名请点击【阅读原文


登录查看更多
1

相关内容

华为发布《自动驾驶网络解决方案白皮书》
专知会员服务
130+阅读 · 2020年5月22日
2020年中国《知识图谱》行业研究报告,45页ppt
专知会员服务
240+阅读 · 2020年4月18日
《人工智能2020:落地挑战与应对 》56页pdf
专知会员服务
197+阅读 · 2020年3月8日
【德勤】中国人工智能产业白皮书,68页pdf
专知会员服务
310+阅读 · 2019年12月23日
2019中国硬科技发展白皮书 193页
专知会员服务
86+阅读 · 2019年12月13日
已删除
将门创投
7+阅读 · 2020年3月13日
竞赛方案|VideoNet视频内容识别挑战赛
极市平台
14+阅读 · 2019年9月8日
已删除
将门创投
5+阅读 · 2019年6月28日
已删除
将门创投
5+阅读 · 2019年4月29日
警务云情报分析研判平台解决方案(ppt)
智能交通技术
17+阅读 · 2018年3月18日
阿里工程师详解典型SLAM应用场景及解决方案
机械鸡
6+阅读 · 2017年8月21日
2017人工智能创新公司50强出炉 旷视(Face++)上榜
Megvii旷视科技
3+阅读 · 2017年7月10日
AliCoCo: Alibaba E-commerce Cognitive Concept Net
Arxiv
13+阅读 · 2020年3月30日
Arxiv
5+阅读 · 2018年10月4日
Arxiv
5+阅读 · 2018年4月17日
VIP会员
相关VIP内容
华为发布《自动驾驶网络解决方案白皮书》
专知会员服务
130+阅读 · 2020年5月22日
2020年中国《知识图谱》行业研究报告,45页ppt
专知会员服务
240+阅读 · 2020年4月18日
《人工智能2020:落地挑战与应对 》56页pdf
专知会员服务
197+阅读 · 2020年3月8日
【德勤】中国人工智能产业白皮书,68页pdf
专知会员服务
310+阅读 · 2019年12月23日
2019中国硬科技发展白皮书 193页
专知会员服务
86+阅读 · 2019年12月13日
相关资讯
已删除
将门创投
7+阅读 · 2020年3月13日
竞赛方案|VideoNet视频内容识别挑战赛
极市平台
14+阅读 · 2019年9月8日
已删除
将门创投
5+阅读 · 2019年6月28日
已删除
将门创投
5+阅读 · 2019年4月29日
警务云情报分析研判平台解决方案(ppt)
智能交通技术
17+阅读 · 2018年3月18日
阿里工程师详解典型SLAM应用场景及解决方案
机械鸡
6+阅读 · 2017年8月21日
2017人工智能创新公司50强出炉 旷视(Face++)上榜
Megvii旷视科技
3+阅读 · 2017年7月10日
Top
微信扫码咨询专知VIP会员