【干货书】概率,统计与数据,513页pdf

2021 年 11 月 27 日 专知


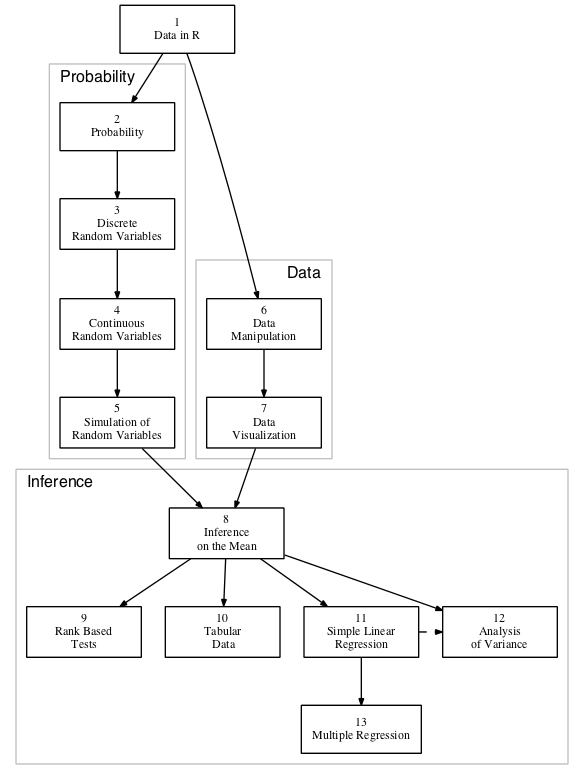
本书从根本上重新思考了概率论和统计学第一课的微积分。我们提供广度优先的方法,其中概率论和统计的要点可以在一个学期教授。通过模拟、数据争论、可视化和统计程序,统计编程语言R在全文中扮演着核心角色。在示例和练习中使用了来自各种来源的数据集,包括许多来自最近的开放源代码科学文章的数据集。通过模拟给出了重要事实的证明,也有一些正式的数学证明。


这本书是学习数据科学,统计,工程,计算机科学,数学,科学,商业的学生的一个优秀的选择,或任何学生想要在模拟实践课程的基础上。


这本书假设有一个学期的微积分的数学背景,并且在第三章中有一些无穷级数。在第3章和第4章中,积分和无穷级数被用于表示法和说明,但在其他章节中微积分的使用很少。由于强调通过模拟来理解结果(以及对偏离假设的稳健性),本书的大部分内容(如果不是全部的话)无需微积分也能理解。提供了许多结果的证明,并通过模拟为更多的理由,但本文不打算支持一个基于证明的课程。我们鼓励读者遵循证明,但通常只有在首先理解结果和为什么它是重要的之后,才想要理解一个证明。


https://mathstat.slu.edu/~speegle/_book/preface.html




专知便捷查看

便捷下载,请关注专知公众号(点击上方蓝色专知关注)

  • 后台回复“P513” 就可以获取【干货书】概率,统计与数据,513页pdf》专知下载链接

专知,专业可信的人工智能知识分发 ,让认知协作更快更好!欢迎注册登录专知www.zhuanzhi.ai,获取5000+AI主题干货知识资料!


欢迎微信扫一扫加入专知人工智能知识星球群,获取最新AI专业干货知识教程资料和与专家交流咨询
点击“ 阅读原文 ”,了解使用 专知 ,查看获取5000+AI主题知识资源
登录查看更多
36

相关内容

【干货书】数据科学家统计学基础:R和Python实战,486页pdf
【干货书】贝叶斯推理决策,195页pdf
专知会员服务
94+阅读 · 2021年12月11日
专知会员服务
79+阅读 · 2021年10月12日
专知会员服务
121+阅读 · 2021年10月6日
【干货书】数据科学手册,456页pdf
专知会员服务
151+阅读 · 2021年4月27日
【干货书】Python机器学习,361页pdf
专知会员服务
271+阅读 · 2021年2月25日
【干货书】管理统计和数据科学原理,678页pdf
专知会员服务
186+阅读 · 2020年7月29日
【干货书】用于概率、统计和机器学习的Python,288页pdf
专知会员服务
291+阅读 · 2020年6月3日
【干货书】R语言书: 编程和统计的第一课程,
专知会员服务
118+阅读 · 2020年5月9日
【干货书】统计基础、推理与推断,361页pdf
【干货书】数据科学手册,456页pdf
专知
15+阅读 · 2021年4月28日
【经典书】数理统计学,142页pdf
专知
2+阅读 · 2021年3月25日
【干货书】贝叶斯推断随机过程,449页pdf
专知
30+阅读 · 2020年8月27日
国家自然科学基金
1+阅读 · 2015年12月31日
国家自然科学基金
2+阅读 · 2014年12月31日
国家自然科学基金
2+阅读 · 2013年12月31日
国家自然科学基金
3+阅读 · 2013年12月31日
国家自然科学基金
0+阅读 · 2012年12月31日
国家自然科学基金
3+阅读 · 2012年12月31日
国家自然科学基金
0+阅读 · 2012年12月31日
国家自然科学基金
2+阅读 · 2012年12月31日
国家自然科学基金
0+阅读 · 2011年12月31日
国家自然科学基金
0+阅读 · 2009年12月31日
Arxiv
1+阅读 · 2022年4月20日
Arxiv
1+阅读 · 2022年4月19日
Risk and optimal policies in bandit experiments
Arxiv
0+阅读 · 2022年4月18日
Quantum Computing -- from NISQ to PISQ
Arxiv
1+阅读 · 2022年4月15日
Arxiv
28+阅读 · 2021年9月26日
Arxiv
21+阅读 · 2019年3月25日
VIP会员
相关VIP内容
【干货书】数据科学家统计学基础:R和Python实战,486页pdf
【干货书】贝叶斯推理决策,195页pdf
专知会员服务
94+阅读 · 2021年12月11日
专知会员服务
79+阅读 · 2021年10月12日
专知会员服务
121+阅读 · 2021年10月6日
【干货书】数据科学手册,456页pdf
专知会员服务
151+阅读 · 2021年4月27日
【干货书】Python机器学习,361页pdf
专知会员服务
271+阅读 · 2021年2月25日
【干货书】管理统计和数据科学原理,678页pdf
专知会员服务
186+阅读 · 2020年7月29日
【干货书】用于概率、统计和机器学习的Python,288页pdf
专知会员服务
291+阅读 · 2020年6月3日
【干货书】R语言书: 编程和统计的第一课程,
专知会员服务
118+阅读 · 2020年5月9日
相关基金
国家自然科学基金
1+阅读 · 2015年12月31日
国家自然科学基金
2+阅读 · 2014年12月31日
国家自然科学基金
2+阅读 · 2013年12月31日
国家自然科学基金
3+阅读 · 2013年12月31日
国家自然科学基金
0+阅读 · 2012年12月31日
国家自然科学基金
3+阅读 · 2012年12月31日
国家自然科学基金
0+阅读 · 2012年12月31日
国家自然科学基金
2+阅读 · 2012年12月31日
国家自然科学基金
0+阅读 · 2011年12月31日
国家自然科学基金
0+阅读 · 2009年12月31日
Top
微信扫码咨询专知VIP会员