伪装撒谎和识别敌我是否应加入,2018新版世界AI智商评测标准探讨

2017 年 12 月 3 日 人工智能学家


2017年11月20日,未来智能实验室(FutureAILab)启动2018年世界AI智商评测活动(WorldAI IQ Test 2018),对世界范围人工智能系统智能发展水平进行新的评测。以观察世界范围内人工智能最新发展水平以及与人类的差距。这也是第三次世界AI智商评测。


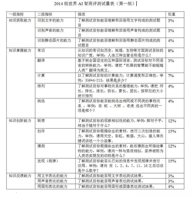
从2014年开始,未来智能实验室研究团队,参考冯·诺伊曼结构、戴维·韦克斯勒人类智力模型、知识管理领域DIKW(Data, Information, Knowledge, Wisdom,数据、信息、知识、智慧)模型体系等。分别在2014年和2015年发表论文提出建立“标准智能模型”,统一描述人工智能系统和人类的特征和属性。


2014年的论文中,研究团队根据标准智能系统模型的特征要点,从知识的获取能力(观察能力)、知识掌握能力、知识创新能力,知识的反馈能力(表达能力)等四大方面建立AI智商评价体系,并从这四个方面建立15个分测试,形成人工智能智商测试量表,具体介绍如下:


从最近几年对人工智能的发展和对关于智能的最新研究。未来智能实验室将对AI智商评测量表从测试分类和分类权重进行调整,主要调整的内容增加了识别动态图像的能力,情绪的识别与表达能力,识别敌我的能力,伪装真实意图的能力,实现移动定位的能力,实现改造世界的能力等,除此之外对常识和创作的测试也做了更为细化的工作(红色代表修改和更新的指标项):



以上是我们对新版AI智能评测量表的调整内容,您认为考察智能的发展水平,还应该有哪些智力因素值得考察。或者您对于测试AI与人的智商并进行对比,有什么更好的建议。欢迎点击本文左下角”阅读原文” 进行讨论。


关于2019年世界人工智能智商评测活动,点击这里查看详细内容



登录查看更多
1

相关内容

智能系统(Intelligence system)是指能产生人类智能行为的计算机系统。智能系统不仅可自组织性与自适应性地在传统的诺依曼的计算机上运行,而且也可自组织性与自适应性地在新一代的非诺依曼结构的计算机上运行。“智能”的含义很广,其本质有待进一步探索,因而,对:“智能”这一词也难于给出一个完整确切的定义,但一般可作这样的表述:智能是人类大脑的较高级活动的体现,它至少应具备自动地获取和应用知识的能力、思维与推理的能力、问题求解的能力和自动学习的能力。
Python数据分析:过去、现在和未来,52页ppt
专知会员服务
103+阅读 · 2020年3月9日
新时期我国信息技术产业的发展
专知会员服务
71+阅读 · 2020年1月18日
2019中国硬科技发展白皮书 193页
专知会员服务
86+阅读 · 2019年12月13日
【人工智能】百度大脑AI技术成果白皮书(付下载)
产业智能官
8+阅读 · 2019年10月27日
SMP 2019 第三届中文人机对话技术评测顺利落幕
哈工大SCIR
12+阅读 · 2019年8月19日
清华大学:人工智能之知识图谱(附PPT)
人工智能学家
73+阅读 · 2019年6月9日
解读《中国新一代人工智能发展报告2019》
走向智能论坛
32+阅读 · 2019年6月5日
人工智能的现状与未来(附PPT)
人工智能学家
76+阅读 · 2019年3月27日
SMP2018中文人机对话技术评测
哈工大SCIR
12+阅读 · 2019年3月6日
重磅推荐:中国人工智能趋势报告(完整版)
人工智能学家
18+阅读 · 2019年2月27日
《中国人工智能发展报告2018》(附PDF下载)
走向智能论坛
19+阅读 · 2018年7月17日
Heterogeneous Graph Transformer
Arxiv
27+阅读 · 2020年3月3日
Transfer Adaptation Learning: A Decade Survey
Arxiv
37+阅读 · 2019年3月12日
Adversarial Transfer Learning
Arxiv
12+阅读 · 2018年12月6日
Arxiv
7+阅读 · 2018年6月8日
VIP会员
相关资讯
【人工智能】百度大脑AI技术成果白皮书(付下载)
产业智能官
8+阅读 · 2019年10月27日
SMP 2019 第三届中文人机对话技术评测顺利落幕
哈工大SCIR
12+阅读 · 2019年8月19日
清华大学:人工智能之知识图谱(附PPT)
人工智能学家
73+阅读 · 2019年6月9日
解读《中国新一代人工智能发展报告2019》
走向智能论坛
32+阅读 · 2019年6月5日
人工智能的现状与未来(附PPT)
人工智能学家
76+阅读 · 2019年3月27日
SMP2018中文人机对话技术评测
哈工大SCIR
12+阅读 · 2019年3月6日
重磅推荐:中国人工智能趋势报告(完整版)
人工智能学家
18+阅读 · 2019年2月27日
《中国人工智能发展报告2018》(附PDF下载)
走向智能论坛
19+阅读 · 2018年7月17日
Top
微信扫码咨询专知VIP会员