蔡自兴:中国人工智能40年发展简史

2017 年 10 月 16 日 走向智能论坛 蔡自兴
关注 走向智能论坛 ,与我们同行!
小智的话

这是蔡自兴教授撰写的一篇重磅文章,详细介绍了中国的人工智能40年的发展历程,以及取得的成就和存在的问题,展望了未来发展机遇和发展对策。全文如下,供大家参考。文来自:人机与认知实验室,由《走向智能论坛》微信公众号推荐阅读。

蔡自兴:中国人工智能40年发展简史


智能机器是一种能够呈现出人类智能行为的机器。人工智能(ArtificialIntelligence,AI)是计算机科学或智能科学中涉及研究、设计和应用智能机器的一个分支。人工智能的近期主要目标在于研究用机器来模仿和执行人脑的某些智力功能,而远期目标是用自动机模仿人类的思维活动和智力功能。


人工智能探索历史


人类对人工智能和智能机器的梦想与追求,可以追溯到3000 多年前。中国也不乏这方面的故事与史料。


近代科学技术的许多重大进展都是人类智慧、思维、梦想和奋斗的成果。人类历史上从来没有出现过像今天这样的思想大解放,关于宇宙、星球、生命、人类、时空、进化和智能等思想与作品,如雨后春笋破土而出,似百花争艳迎春怒放。其中,人工智能尤其引人注目。进入20世纪后,人工智能开始孕育于人类社会母胎。到20世纪30—40年代发生了两件极其重要的事件:数理逻辑的形式化和智能可计算(机器能思维)的思想,建立了计算与智能关系的概念。被称为“人工智能之父”(The father of AI)的图灵(Turing AM),于1936年创立了自动机理论,提出一个理论计算机模型,奠定电子计算机设计基础,促进人工智能特别是思维机器的研究。1950 年图灵的论文“机器能思考吗?”,为即将问世的人工智能提供了科学性和开创性的构思。


1956 年夏季由麦卡锡(McCarthyJ)、明斯基(Minsky ML)、罗彻斯特(Lochester N)和香农(Shannon CE)共同发起,并邀请其他6位年轻的科学家,在美国达特茅斯(Dartmouth)大学举办了一次长达两个月的十人研讨会,讨论用机器模拟人类智能问题,首次使用“人工智能”这一术语。这是人类历史上第一次人工智能研讨会,标志着国际人工智能学科的诞生,具有十分重要的历史意义。发起这次研讨会的人工智能学者麦卡锡和明斯基,则被誉为国际人工智能的“奠基者”或“创始人”(The founding father),有时也称为“人工智能之父”。


中国的人工智能经历了怎样的发展过程?取得哪些成绩?存在什么问题?面临何种机遇?有哪些解决方案?本文力图逐一探讨。


一、发展过程


与国际上人工智能的发展情况相比,国内的人工智能研究不仅起步较晚,而且发展道路曲折坎坷,历经了质疑、批评甚至打压的十分艰难的发展历程。直到改革开放之后,中国的人工智能才逐渐走上发展之路。


1.迷雾重重


20世纪50—60年代,人工智能在西方国家得到重视和发展,而在苏联却受到批判,将其斥为“资产阶级的反动伪科学”。当时,受苏联批判人工智能和控制论(Cybernetics)的影响,中国在20世纪50年代几乎没有人工智能研究;20世纪60年代后期和70年代,虽然苏联解禁了控制论和人工智能的研究,但因中苏关系恶化,中国学术界将苏联的这种解禁斥之为“修正主义”,人工智能研究继续停滞。那时,人工智能在中国要么受到质疑,要么与“特异功能”一起受到批判,被认为是伪科学和修正主义。《摘译外国自然科学哲学》月刊1976年第3期刊文称:“在批判‘图像识别’和‘人工智能’研究领域各种反动思潮的斗争中,走自己的道路”。这足见中国人工智能研究迷雾重重的艰难处境。


1978年3月,全国科学大会在北京召开。在华国锋主持的大会开幕式上,邓小平发表了“科学技术是生产力”的重要讲话。大会提出“向科学技术现代化进军”的战略决策,打开解放思想的先河,促进中国科学事业的发展,使中国科技事业迎来了科学的春天[9]。这是中国改革开放的先声,广大科技人员出现了思想大解放,人工智能也在酝酿着进一步的解禁。吴文俊提出的利用机器证明与发现几何定理的新方法——几何定理机器证明(图1),获得1978年全国科学大会重大科技成果奖就是一个好的征兆。




20世纪80年代初期,钱学森等主张开展人工智能研究,中国的人工智能研究进一步活跃起来。但是,由于当时社会上把“人工智能”与“特异功能”混为一谈,使中国人工智能走过一段很长的弯路。一方面,包括许多人工智能学者在内的研究者把人工智能与特异功能搅在一起“研究”;另一方面,社会上在批判“特异功能”时将“人工智能”一起进行批判,把两者一并斥之为“伪科学”。


2.艰难起步


20世纪70年代末至80年代,知识工程和专家系统在欧美发达国家得到迅速发展,并取得重大的经济效益。当时中国相关研究处于艰难起步阶段,一些基础性的工作得以开展。


1) 派遣留学生出国研究人工智能。


改革开放后,自1980 年起中国大批派遣留学生赴西方发达国家研究现代科技,学习科技新成果,其中包括人工智能和模式识别等学科领域。这些人工智能“海归”专家,已成为中国人工智能研究与开发应用的学术带头人和中坚力量,为发展中国人工智能做出举足轻重的贡献。


2) 成立中国人工智能学会。


1981 年9 月,中国人工智能学会(CAAI)在长沙成立,秦元勋当选第一任理事长。于光远在大会期间主持了一次大型座谈会,讨论有关人工智能的一些认识问题。他指出:“人工智能是一门新兴的科学,我们应该积极支持;对所谓‘人体特异功能’的研究是一门伪科学,不但不应该支持,而且要坚决反对。”1982年,中国人工智能学会刊物《人工智能学报》在长沙创刊,成为国内首份人工智能学术刊物。


CAAI首任理事长秦元勋也颇受争议。秦元勋获美国哈佛大学博士学位后于1948年回国,历任中国科学院数学研究所研究员、执行副所长,中国核学会计算物理学会理事长,中国人工智能学会首届理事长等职。他在常微分方程的定性理论、运动稳定性、近似解析、机器推理等方面的研究,在中国处于开创的地位。其中极限环的研究,具有国际先进水平。他曾负责完成了中国第一颗原子弹和氢弹的威力计算工作,是1982年国家自然科学奖一等奖的原子弹氢弹设计原理中的物理力学数学理论项目的主要工作者之一,并开辟了计算物理学这一新的学科分支。


3) 开始人工智能的相关项目研究。


20世纪70年代末至80年代前期,一些人工智能相关项目已被纳入国家科研计划。例如,在1978年召开的中国自动化学会年会上,报告了光学文字识别系统、手写体数字识别、生物控制论和模糊集合等研究成果,表明中国人工智能在生物控制和模式识别等方向的研究已开始起步。又如,1978年把“智能模拟”纳入国家研究计划。不过,当时还未能直接提到“人工智能”研究,说明中国的人工智能禁区有待进一步打开。


3.迎来曙光


1984年1月和2月,邓小平分别在深圳和上海观看儿童与计算机下棋时,指示“计算机普及要从娃娃抓起”。此后,中国人工智能研究的境遇有所好转。例如,人民日报关于人工智能的报道也渐渐多了起来。20世纪80年代中期,中国的人工智能迎来曙光,开始走上比较正常的发展道路。


国防科工委于1984年召开了全国智能计算机及其系统学术讨论会,1985年又召开了全国首届第五代计算机学术研讨会。1986年起把智能计算机系统、智能机器人和智能信息处理等重大项目列入国家高技术研究发展计划(863计划)。


1986 年,清华大学校务委员会经过三次讨论后,决定同意在清华大学出版社出版《人工智能及其应用》著作。


1987年7月《人工智能及其应用》在清华大学出版社公开出版,成为国内首部具有自主知识产权的人工智能专著。接着,中国首部人工智能、机器人学和智能控制著作分别于1987年、1988 年和1990 年问世。1988 年2月,主管国家科技工作的国务委员兼国家科委主任宋健亲笔致信蔡自兴(图2),对《人工智能及其应用》的公开出版和人工智能学科给予高度评价,指出该人工智能著作的编著和出版“使这一前沿学科的最精彩的成就迅速与中国读者见面,这对人工智能在中国的传播和发展必定会起到重大的推动作用……我深信,以人工智能和模式识别为带头的这门新学科,将为人类迈进智能自动化时期做出奠基性贡献。”宋健对该书的高度评价,体现出他对发展中国人工智能的关注和对作者的鼓励,对中国人工智能的发展产生了重大和深远的影响。



在这封信中宋健还提到:“十年前,当我们和钱先生修订工程控制论时,尚无系统参考书可言,只能断断续续介绍一些思路。现在钱先生看到此书,也一定会欣喜万分。”这体现了宋健的谦虚品德,也表现出钱学森当时对人工智能的热烈支持。


1987年《模式识别与人工智能》杂志创刊。


1989年首次召开了中国人工智能联合会议(CJCAI),至2004年共召开了8次。此外,还曾经联合召开过6届中国机器人学联合会议。

1993年起,把智能控制和智能自动化等项目列入国家科技攀登计划。


1993年7月,宋健应邀为中国人工智能学会智能机器人分会成立题词“人智能则国智科技强则国强”,向成立大会表示祝贺。本题词很好地阐明了人工智能与提高民族素质、增强科技实力和建设现代化强国的辩证关系,也是国家科技领域领导人对中国人工智能事业的有力支持以及对全国人工智能工作者的殷切期望。


4.蓬勃发展


进入21世纪后,更多的人工智能与智能系统研究课题获得国家自然科学基金重点和重大项目、国家高技术研究发展计划(863 计划)和国家重点基础研究发展计划(973计划)项目、科技部科技攻关项目、工信部重大项目等各种国家基金计划支持,并与中国国民经济和科技发展的重大需求相结合,力求为国家做出更大贡献。这方面的研究项目很多,代表性的研究有视觉与听觉的认知计算、面向Agent的智能计算机系统、中文智能搜索引擎关键技术、智能化农业专家系统、虹膜识别、语音识别、人工心理与人工情感、基于仿人机器人的人机交互与合作、工程建设中的智能辅助决策系统、未知环境中移动机器人导航与控制等。


2006年8月,中国人工智能学会联合其他学会和有关部门,在北京举办了“庆祝人工智能学科诞生50周年”大型庆祝活动。除了人工智能国际会议外,纪念活动还包括由中国人工智能学会主办的首届中国象棋计算机博弈锦标赛暨首届中国象棋人机大战。东北大学的“棋天大圣”象棋软件获得机器博弈冠军;“浪潮天梭”超级计算机以11:9的成绩战胜了中国象棋大师。这些赛事的成功举办,彰显了中国人工智能科技的长足进步,也向广大公众进行了一次深刻的人工智能基本知识普及教育。主办者认为,这次中国象棋人机大战“无论赢家是人类大师或超级计算机,都是人类智慧的胜利”。


同年,《智能系统学报》创刊(图3),这是继《人工智能学报》和《模式识别与人工智能》之后国内第3份人工智能类期刊。他们为国内人工智能学者和高校师生提供了一个学术交流平台,对中国人工智能研究与应用起到促进作用。



2009 年,中国人工智能学会牵头组织,向国家学位委员会和国家教育部提出设置“智能科学与技术”学位授权一级学科的建议。该建议指出:现在信息化向智能化迈进”的趋势已经显现;因此,今天培养的智能科学技术高级人才大军,正好赶上明天信息化向智能化大规模迈进的需要。为此,一个顺理而紧迫的建议就是:为了适应信息化向智能化迈进的大趋势,为了实现建设创新型国家的大目标,在中国学位体系中增设智能科学与技术博士和硕士学位授权一级学科。这个建议凝聚了中国广大人工智能教育工作者的心智心血和他们的远见卓识,对中国人工智能学科建设具有十分深远的意义。


5.国家战略


近两年来,中国的人工智能已发展成为国家战略。国家最高领导人习近平、李克强发表重要讲话,对发展中国人工智能和机器人学给予高屋建瓴的指示与支持。


2014年6月9日,习近平总书记在中国科学院第十七次院士大会、中国工程院第十二次院士大会开幕式上发表重要讲话强调:“由于大数据、云计算、移动互联网等新一代信息技术同机器人技术相互融合步伐加快,3D打印、人工智能迅猛发展,制造机器人的软硬件技术日趋成熟,成本不断降低,性能不断提升,军用无人机、自动驾驶汽车、家政服务机器人已经成为现实,有的人工智能机器人已具有相当程度的自主思维和学习能力。……我们要审时度势、全盘考虑、抓紧谋划、扎实推进。”这是党和国家最高领导人首次对人工智能和相关智能技术的高度评价,是对开展人工智能和智能机器人技术开发的庄严号召和大力推动。


2015年十二届全国人大三次会议上,李克强总理在政府工作报告中提出:“人工智能技术将为基于互联网和移动互联网等领域的创新应用提供核心基础。未来人工智能技术将进一步推动关联技术和新兴科技、新兴产业的深度融合,推动新一轮的信息技术革命,势必将成为我国经济结构转型升级的新支点。”这是对人工智能技术的重要作用给予的充分肯定,是对人工智能的有力促进。


2015年5月,国务院发布《中国制造2025》(图4),部署全面推进实施制造强国战略。这是中国实施制造强国战略第一个十年的行动纲领。围绕实现制造强国的战略目标,《中国制造2025》明确了9项战略任务和重点。


这些战略任务,无论是提高创新能力、信息化与工业化深度融合、强化工业基础能力、加强质量品牌建设,或是推动重点领域突破发展、全面推行绿色制造、推进制造业结构调整、发展服务型制造和生产性服务业、提高制造业国际化发展水平,都离不开人工智能的参与,都与人工智能的发展密切相关。人工智能是智能制造不可或缺的核心技术。


2016年4月,工业和信息化部、国家发展改革委、财政部等三部委联合印发了《机器人产业发展规划(2016—2020年)》,为“十三五”期间中国机器人产业发展描绘了清晰的蓝图。该发展规划提出的大部分任务,如智能生产、智能物流、智能工业机器人、人机协作机器人、消防救援机器人、手术机器人、智能型公共服务机器人、智能护理机器人等,都需要采用各种人工智能技术。人工智能也是智能机器人产业发展的关键核心技术。


2016年5月,国家发改委和科技部等4部门联合印发《“互联网+”人工智能三年行动实施方案》,明确未来3年智能产业的发展重点与具体扶持项目,进一步体现出人工智能已被提升至国家战略高度。根据方案的内容,未来3年将在3个大方面、9个小项推进智能产业发展。


国家最高领导人对人工智能的高度评价和对发展我国人工智能的指示,《中国制造2025》、《机器人产业发展规划(2016—2020 年)》和《“互联网+”人工智能三年行动实施方案》的发布与施行,体现了中国已把人工智能技术提升到国家发展战略的高度,为人工智能的发展创造了前所未有的优良环境,也赋予人工智能艰巨而光荣的历史使命。


2015年7月在北京召开了“2015中国人工智能大会”。发表了《中国人工智能白皮书》,包括“中国智能机器人白皮书”、“中国自然语言理解白皮书”、“中国模式识别白皮书”、“中国智能驾驶白皮书”和“中国机器学习白皮书”,为中国人工智能相关行业的科技发展描绘一个轮廓,给产业界指引一个发展方向。


2016年4月由中国人工智能学会发起,联合20余家国家一级学会,在北京举行“2016 全球人工智能技术大会暨人工智能60 周年纪念活动启动仪式”(图5)。这次活动恰逢国际人工智能诞辰60周年,谷歌AlphaGo与韩国围棋九段棋手李世石上演“世纪人机大战”(图6),将人工智能的关注度推到了前所未有的高度。启动仪式共同庆祝国际人工智能诞辰60周年,传承和弘扬人工智能的科学精神,开启智能化时代的新征程。



现在,人工智能已发展成为国家发展战略,中国已有数以10万计的科技人员和大学师生从事不同层次的人工智能相关领域研究、学习、开发与应用,人工智能研究与应用已在中国空前开展,硕果累累,必将为促进其他学科的发展和中国的现代化建设做出新的重大贡献。


二、主要成就


中国的人工智能研究开发、学科建设、产业应用和社会服务等方面,已经取得不俗的成就,主要可以从以下几点得到证实。


1.形成人工智能学科


1981年9月建立了全国性的人工智能组织中国人工智能学会(CAAI),标志着中国人工智能学科的诞生。1982年在长沙创办中国人工智能学会刊物《人工智能学报》,成为中国人工智能学科领域的第一份学术刊物。中国人工智能学会大会每两年举行一次,至目前已举办16届。中国人工智能学会成立后,又相继成立了中国人工智能学会智能机器人专业委员会、机器学习专业委员会、模式识别专业委员会、自然语言处理专业委员会和智能控制专业委员会、人工智能教育工作委员会等。


此外,中国计算机学会的一些二级学会也开展人工智能相关学术活动,为中国人工智能的发展做出了应有贡献。例如,中国计算机学会成立了人工智能与模式识别专业委员会,中国自动化学会成立了模式识别与机器智能专业委员会以及智能自动化专业委员会等二级学会。有些省市也成立了地方人工智能学会。1989—2004 年,由中国人工智能学会、中国计算机学会等多个学会联合举办过7届中国人工智能联合会议(CJCAI)。


与人工智能密切相关的机器学习、模式识别、智能机器人、自然语言处理、专家系统等领域的学术组织也先后成立,学术活动也十分热烈。例如,国内机器学习的重要学术活动包括每两年举行一次的中国机器学习会议和每年举行的中国机器学习及其应用研讨会。前者由中国计算机学会人工智能与模式识别专业委员会协办,目前已历经15届。后者每届会议包括特邀报告、大会交流及Top Conference Review等部分,迄今已历经13届。又如,中国人工智能学会智能机器人专业委员会自1993年成立以来,每两年举行一次全国智能机器人学术会议,已组织过11届,还与其他学会共同举办过6次中国机器人联合会议。在王湘浩倡导与组织下,全国高校人工智能研讨会研究班自1980年起每年举行一次,是国内最早的人工智能学术研讨活动。


这些人工智能学术组织和会议开展广泛深入的国内外学术交流,对开展人工智能学术活动和组织科技交流起到积极的作用,有力推动了中国人工智能科技发展和学科建设。


2.科学研究成绩斐然


国家已先后设立了各种与人工智能相关的研究课题,如国家自然科学基金重大专项、重点项目和面上项目,国家863计划项目,国家重大战略项目智能制造2025等。在这些科研基金的支持下,国内人工智能研究已取得许多突出成果。


1)人工智能基础研究成果突出


除了前面提到的几何定理证明的“吴氏方法”外,吴文俊还于2004 年发表了重要论文“计算机时代的脑力劳动机械化与科学技术现代化”,宣布他在几何定理证明“机械化”方面的系列成果,指出:“在几何定理机器证明取得成功之后的20多年来,笔者与许多志同道合的同志们在科技部、科学院、基金委等大力支持下,开展了一场可谓‘数学机械化’的‘运动’,在理论与应用诸多方面都已取得了若干成功。”


国内学者在人工智能的诸多领域,如问题求解、不确定推理、泛逻辑理论、拓扑学、模式识别、图像处理、机器学习、专家系统、智能计算和智能控制等领域的基础研究也多有建树,取得一批具有国际先进水平的创造性成果。例如,在模式识别方面,对文字识别、语音识别(图7)、指纹识别、人脸识别、虹膜识别和步态识别等进行深入研究,涉及生物医学、卫星遥感、机器人视觉、货物检测、目标跟踪、自主导航、保安、银行、交通、军事、电子商务和多媒体网络通信等应用领域。



又如,机器学习也是人工智能的核心研究领域之一。现在机器学习的大数据往往体现出多源异构、语义复杂、规模巨大、动态多变等特殊性质,为传统机器学习技术带来了新的挑战。为应对这一挑战,国内科技企业巨头华为、百度等与国外巨头谷歌、微软、亚马逊等展开竞争,纷纷成立以机器学习技术为核心的研究院,以充分挖掘大数据中蕴含的巨大商业与应用价值。深度学习是机器学习领域一个新兴的子领域与研究方向,它是一种通过多层表示来对数据之间的复杂关系进行建模的算法。深度学习模仿人脑结构,具有更强的建模和推理能力,能够更有效地解决多类复杂的智能问题。近年来,中国在深度学习研究方面也取得重要进展,一些研究成果接近或达到国际先进水平。


中国学者在自动规划领域也取得开创性成果。1985年提出与发展了基于专家系统的机器人规划机理与方法,实现了人工智能专家系统与机器人技术的结合,为基于知识的自动规划和高层控制开辟了一条新途径,对提高生产的智能化水平具有重要意义,并推动国内外机器人规划研究的发展。该成果被广泛引用,并被收入清华大学吴麒等主编的全国高校规划教材《自动控制原理》。1999年以来,又在机器人进化规划方面取得创新性成果。


国内在认知计算、情感计算、模式识别、神经网络、智能驾驶、水下机器人和其他智能机器人等领域也取得一批具有国际先进水平的研究成果,培养了一批优秀的学术带头人:郭爱克、任继福、李衍达、王守觉、焦李成、贺汉根、蔡鹤皋、徐玉如和黄心汉等。


此外,有些人工智能基础研究获得国际奖励,如1990年张钹获得ICL欧洲人工智能奖,蔡自兴指导的王勇博士获得2015 IEEE计算智能学会优秀博士学位论文奖等。


值得一提的是美籍华裔学者王浩对人工智能的杰出贡献。1958 年夏天,王浩在纽约州的IBM实验室的一台IBM704机器上用汇编语言编写了3个程序,证明了罗素和怀特海《数学原理》中的200多个定理。他关于数理逻辑的一个命题被国际上定为“ 王氏悖论”。1966年,他在哈佛大学指导的博士生Stephen Cook,因NP 完全性方面的开创性研究成果而获得1982年图灵奖。王浩还与吴文俊进行了合作研究。


2)专用人工智能开发有所突破


中国在专用人工智能领域取得了突破性的进展,已在自然语言处理和语音识别、图像识别、机器学习、虚拟现实、智能处理器、认知计算、智能驾驶和智能机器人等方面取得一大批具有国际先进水平的应用成果。


互联网和大数据推动人工智能进入了新的发展阶段。中国的智能语音技术在移动互联网、呼叫中心、智能家居、汽车电子等领域的研究与应用逐步深入,带动智能语音产业规模持续快速增长。2013年科大讯飞以54.2%的市场份额继续处于国内领先地位。智能语音正在成为主流的交互方式之一。


近几年在多层神经网络基础上发展起来的深度学习和深度神经网络已在中国很多模式识别领域获得成功应用。其中,中国科学院自动化研究所谭铁牛团队在虹膜识别领域,坚持从虹膜图像信息获取的源头进行系统创新,全面突破虹膜识别领域的成像装置、图像处理、特征抽取、识别检索、安全防伪等一系列关键技术,建立了虹膜识别比较系统的计算理论和方法体系,还建成目前国际上最大规模的共享虹膜图像库,已大规模用于煤矿人员辨识和北京城铁监控等,并在70个国家和地区的3000 多个科研团队推广使用,有力推动了虹膜识别学科发展。


在2010年举行的国际上难度最高、规模最大的虹膜识别专业测评竞赛中,谭铁牛团队提交的算法,从来自25个国家和地区的41支参赛团队里脱颖而出,以测试性能指标超过第2名41.3%的绝对优势蝉联虹膜识别算法赛事冠军(图8)。在2008年进行的上届国际虹膜识别算法竞赛上,谭铁牛团队战胜来自35个国家和地区的97支参赛队伍。这充分展示出中国在虹膜识别领域领先国际的整体实力。


在模式识别领域,石青云领衔的北大高科指纹技术有限公司在指纹识别领域取得领先成果,成为国家科技强警的利剑。



专家系统已在国内获得广泛应用,应用领域涉及工业、农业等行业,其经济效益相当可观。例如,在冶金专家系统的开发与应用方面,已把专家系统技术用于高炉建模、监控与诊断等,建立了基于多核学习的高炉自动化框架、基于Volterra级数的高炉系统数据驱动建模、高炉热风炉流量设定、高炉炉温预测、铁水含硅量预报、数据采集处理、布料状态评估、炉况分析与监控、诊断与决策支持等专家系统,实现高炉炼铁过程的智能化(图9)。 



3)计算智能与进化计算研究引人注目


计算智能是人工智能的新领域,涉及模糊计算,神经计算、进化计算和免疫计算等。近10多年来,中国在计算智能特别是进化计算研究方面取得不少国际领先成果。中国科技大学、中南大学、西安电子科技大学和中国科学院自动化研究所等院校都做出颇具影响的贡献。蔡自兴团队在进化计算领域研究取得的成果就是一个很好的例证。


蔡自兴团队提出的一些进化计算算法处于国际领先水平,引起国际进化计算学界的广泛重视,已成为相关算法比较的基准,不仅对算法设计观点颇有指导价值,而且已成功地应用于国内外30多个领域,并得到国际高级检索机构的顶级检录,已对国际计算智能研究产生重要影响。例如,他们提出的一种单目标差分进化算法CoDE,已成为美国加州大学伯克利分校Rickard O C 和Sitar N 设计的商业软件bSLOP 的核心技术;该软件已在苹果官方网站上售出。Sahalos J N、Yao X 和Najy W K A 分别把CoDE 算法成功地直接应用于移动通信系统设计、产品缺陷预测软件和电网保护协调。很少有同类算法能够引起国际上如此密切关注和获得这么多的优化问题的成功应用。此外,他们提出的一种被国际上广泛引用和应用的算法,被称为“蔡王算法”(CW Algorithm),获得好评。


近10多年来,计算智能“中国海外军团”异军突起,成绩斐然。在计算智能与进化算法研究领域,Yao X(姚Jin Y C(金耀初)等的研究成果获得国际同行公认,成为进化计算领域的国际学术领军人物,并为中国的计算智能与进化计算研究起到促进作用。



3.著作和科技论文出版发行


据不完全统计,自1987 年人工智能著作开禁以来全国已编著出版了70多部人工智能著作。这些著作有专著,也有教材,不乏深受读者欢迎的高水平作品。例如,上面提到的引领人工智能著作开禁的《人工智能及其应用》(图10),已先后出版了7个版本,印刷50多次,发行40多万册,拥有上百万读者,得到广泛应用,对国内人工智能基础研究、开发应用和人才培养发挥了重大作用。张钹的专著《问题求解理论与应用》先后在国内外出版,提出基于统计推断的启发式搜索和基于拓扑的空间规划方法,降低了计算复杂性,具有重要的应用价值。此外,谭铁牛、陆汝钤、何新贵、石青云、何志均、涂序彦、钟义信、李德毅、周志华、蔡自兴、蔡文、史忠植、何华灿、施鹏飞、王万森等在国内外出版的人工智能相关专著,在一定程度上反映出中国人工智能的研究成果,对进一步开展国内外学术交流起到重要作用。


此外,从事人工智能相关研究人员和高校师生,已在国内外知名刊物与学术会议上发表了数以万计的人工智能相关论文。其中不乏高水平文章,例如,王勇与蔡自兴合作的论文曾被列为2012 年进化计算国际顶级刊物《IEEETransactions on Evolutionary Computation》他引次数最高的论文。


还有一些论文被评为国内外学术会议与学术刊物的优秀论文。


4.人工智能教育培养大批专门人才


人工智能教育和人才培养是人工智能学科发展的重要基础。国内自20世纪80年代中期始,在少数高校开设各种人工智能类课程。经过推广与提高,30年前的人工智能星星之火如今已形成燎原之势,数以百计的高校开设了各种层次的人工智能课程,有些课程已成为我国高校教育园地上的奇葩。


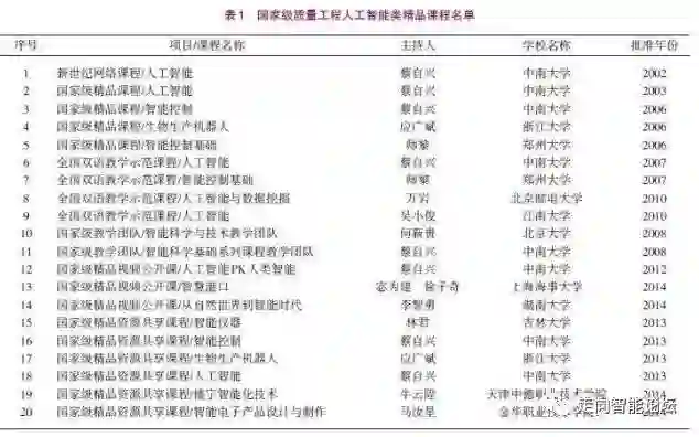
例如,中南大学的“人工智能”课程已成为首批国家级精品课程、教育部新世纪优秀网络课程、国家级全国双语示范课程、首批国家级精品视频公开课和国家级精品资源共享课程。表1所示为入选国家级质量工程的人工智能类相关精品课程名单。这些人工智能类课程在改革中不断发展壮大,已为国家培养了成千上万的人工智能专门人才。虽然这些课程只占数以千计的国家级质量工程课程的冰山一角,但也表明人工智能课程仍然占有一席之地,并具有不可替代的作用,产生了非常的影响力。



全国智能科学与技术教育暨教学学术会议是国内人工智能教育与教学领域具有特色的最权威的学术盛会,自2003年起已举办10次,对于人工智能及其相关学科的教育教学、学科建设和人才培养发挥了关键作用。


2005年在北京大学开设的智能科学与技术专业,已在全国近30所大学开设,仅这些大学的“智能”专业每年就培养大约2000名人工智能专业人才。据估计,近30年来,全国高校已培养人工智能及其相关学科的硕士和博士数以千计,本科毕业生数以万计。这些高层次的人工智能专门人才是中国发展人工智能的最为宝贵的财富。他们有幸遇上难逢的人工智能大好发展机遇,必将成为中国人工智能跨越式发展的中坚力量。


5.人工智能产业化蓬勃发展


尽管中国的人工智能产业化应用尚存在较大不足,但仍然已建立了一定的基础,并呈现蓬勃发展的势头。据不完全统计,最近5年内,中国在人工智能产业化应用领域的投资已超过1000多亿元。下面略举数例说明中国人工智能产业化的发展情况。


1)模式识别


在虹膜识别、步态识别、身份识别等领域取得新成果。近年来,在多层神经网络基础上发展起来的深度学习和深度神经网络在很多模式识别应用领域产生了领先的性能,成为当前最热门的方法。前面提到的虹膜识别及其在身份识别等方面的成功应用,已形成产业,占领国内外市场,就是很好的例证。


2)语音识别


中国在自然语言处理特别是语音识别领域已经达到国际先进水平。


2015 年中国智能语音产业规模达到40.3亿元,较2014年增长41.0%,远高于全球语音产业增长速度。预计到2017年,中国语音产业规模预计达到100.7亿元。2015年智能语音市场继续保持寡头垄断格局,科大讯飞已跻身全球排名前五,占有中文语音技术市场70%以上市场份额,语音合成产品市场份额达到70%以上。现在中国智能语音的应用需求不断增加,应用市场更加广阔,已在智能家居、智能车载、智能客服、智能金融、智能教育和智能医院等场合得到越来越多的应用。此外,一些海外留学人员也在语音识别领域取得国际领先水平的成果,微软研究院黄学东就是该领域的一位突出代表。


3)人机博弈


中国象棋是中华民族的文化瑰宝,是一种怡神益智的活动,千百年来长盛不衰,深受广大群众的喜爱。自2006年8月举行“浪潮杯”首届中国象棋人机大战(图11),至今已有10年,共举行过5届大赛,产生深远影响。同样中国也是国际围棋的发源地,无论是国际围棋或中国象棋,在国内具有众多的人机博弈爱好者,其产业发展和市场前景十分看好。仅一款象棋对战游戏平台软件,就可以万人同时参与在线对决。



4)专家系统


自20世纪80年代以来,专家系统在工业、农业、商业、科技、教育、服务业等领域获得广泛应用。以农业专家系统为例,开展了各种农业专家系统的研究、开发及推广应用(图12)。例如,作物病虫预测专家系统、农作制度专家系统、玉米低温冷害防御专家系统、蚕育种专家系统、小麦专家系统等。


20世纪90年代以后,中国农业专家系统得到了迅速发展,已成为农业信息技术的突破口。国家自然科学基金委、科技部、农业部和许多省级部门都安排了相应的攻关课题;863计划项目已将农业专家系统等智能化农业信息技术列为国家重点课题,搭建了中国农业专家系统研究开发的战略平台,为农业专家系统的进一步开发起到了积极催化作用。进入2l 世纪以后,农业专家系统的开发速度日益加快,不仅数量增多,而且涉及的领域也更加全面,开发的深度和广度有了很大的进展,为大范围推广应用农业专家系统铺平了道路。


如小麦栽培管理农业专家系统、水稻高产栽培专家决策系统、番茄栽培管理专家系统、温室番茄病虫害缺素诊断与防治系统等。这些农业专家系统的开发,促进了农业科技成果的转化,为发展高产、优质、高效农业做出了巨大贡献。


此外,我国在机器学习、智能机器人、智能驾驶等人工智能领域,也已有不同程度的产业集聚,产业化步伐逐步加快。


在中国人工智能产业化过程中,企业巨头抢滩布局人工智能产业链,各大IT公司积极投入人工智能产业研发。


他们非常关注深度学习的应用前景,纷纷成立以机器学习技术为核心的研究院,充分挖掘大数据中蕴含的巨大商业与应用价值。例如,2012年,华为成立诺亚方舟实验室,运用以深度学习为代表的人工智能技术对移动信息大数据进行挖掘,寻找有价值的规律。2013年,百度成立深度学习研究院,研究如何运用深度学习技术对大数据进行智能处理,提高分类和预测等任务的准确性。近年来还涌现出寒武纪、甲骨文、地平线、北京云知音和湖南自兴等一批初露头角的涉及人工智能的创业实体,从某种程度上体现出人工智能领域大众创业万众创新的磅礴生机。


从整体来看,中国的人工智能产业化仍处于起步阶段。毫无疑问,在人工智能产业创业与竞争过程中,会出现多家实力强大的企业,有些企业也会在某些领域内形成领先优势甚至垄断局面。


6.开设多种人工智能奖项


为了总结中国人工智能的研究成果,表彰人工智能工作者的突出贡献,鼓励更多的人员投身人工智能的创造性研究,设立了一些人工智能奖项,其中比较重要的有如下几种。


吴文俊人工智能科学技术奖是中国智能科学技术领域唯一以个人名字命名、依托社会力量设立的科学技术奖。该奖项以“尊重知识、尊重人才、尊重创造”为方针,奖励在智能科学技术活动中做出突出贡献的单位和个人,以不断推进中国智能科学技术领域创新与发展。


该奖项是经国家科学技术奖励委员会批准设立的全国奖项,被誉为“ 中国人工智能科技最高奖”,于2010年起开设,已举行了5届。


其中,有4位人工智能杰出学者获得(终身)成就奖。中国计算机学会也于2010年始设立终身成就奖,授予70岁以上、在计算领域做出卓越成就与贡献、被业界广泛认可的老科学家,其中,有2位从事人工智能研究取得突出成果的计算机学者获得此项殊荣。


“中国象棋人机大战”计算机博弈大赛始于2006年,已举行5届,引起国内外人工智能学界和主流媒体的高度重视。随着今年AlphaGo与围棋九段李世石人机对决引发的新一轮的人工智能与机器博弈热潮,中国象棋的人机大战必将攀上新的高度,为推动中国人工智能发展做出其独特的贡献。


自1998 年以来,已在中国举行了数百场智能系统、智能机器人和智能小车比赛,其中包括一些国际比赛。这些比赛吸引了成千上万的青少年学生参加,并获得大批国内外奖励,这对于提高他们对信息科技特别是人工智能的兴趣,培养他们的创新思维和创新能力,锻炼人工智能科技接班人具有不可替代的重要作用。


中国一些学者和学生还获得国际重要奖励。例如,王勇获得2015 年IEEE计算智能学会优秀博士学位论文奖(图17),这是中国大学首次获得该项殊荣。


据不完全统计,表2给出获得国内外人工智能重要奖项的名单。



7.国际交流


改革开放以来,特别是进入21世纪以来,中国的人工智能国际交流与合作进一步开展。


2006 年,中国人工智能学会联合美国人工智能学会和欧洲人工智能协调委员会,共同发起在北京召开了International Conference on ArtificialIntelligence(人工智能国际学术会议,图18),隆重庆祝国际人工智能学科诞生50周年。时任全国人大常委会副委员长的许嘉璐等在大会上致词。中国人工智能研究开拓者和领军人物吴文俊、模糊数学创始人美国Zadeh LA、国际EBMT机器翻译方法发明人Nagao M等在大会上做主题报告。大会开得非常成功,影响广泛。


2013年还承办了第23届国际人工智能联合会议(InternationalJointConference on Artificial Intelligence,IJCAI),这是国际人工智能领域规模最大、影响最广泛、学术地位最高的综合性会议。承办国际人工智能联合会议表明中国的人工智能研究与应用已在世界范围内产生积极影响。


中国还创办与主办一些人工智能或与人工智能密切相关的国际会议。例如,2010 年举办了全球智能控制与自动化国际会议(The World Congresson Intelligent Control and Automation,WCICA),自1993年以来每2年举行一次,共举行了12届。本会议已成为具有国际影响力的智能科技盛会。此外,中国人工智能学会还发起组织“国际高级智能会议”,已经举办了2次。


8.人工智能对社会的影响日益扩大


人工智能的发展已对人类及其未来产生深远影响,这些影响涉及人类的经济利益、社会作用和文化生活等方面。仅社会影响而言,就包括劳动就业问题、社会结构变化、思维方式与观念、心理上的威胁等。


1)劳务就业问题。由于人工智能能够代替人类进行各种脑力劳动,将会使一部分人不得不改变他们的工作方式或工种,甚至造成失业。


2)社会结构变化。社会结构正在悄然改变,人-机器的社会结构终将被人-智能机器(人工智能)-机器的社会结构取代。从发展的角度看,从医院里看病的“医生”和护理病人的“护士”,旅馆、饭店和商店的“服务员”,办公室的“秘书”,指挥交通的“交通警察”,到家庭的“勤杂工”和“保姆”等,都将由智能机器人取代。因此,人们将不得不学会与智能机器相处,并适应这种变化了的社会结构。


3)思维方式与观念的变化。一旦智能系统的用户开始相信系统(智能机器)的判断和决定,那么他们有可能不愿多动脑筋,变得懒惰,并失去对许多问题及其求解任务的责任感和敏感性。过分地依赖计算机的建议而不加分析地接受,将会使智能机器用户的认知能力下降,并增加误解。


4)心理上的威胁。人工智能还使一部分社会成员感到心理上的威胁,或叫做精神威胁。人们一般认为,只有人类才具有感知精神,而且以此与机器相别。如果智能机器的人工智能会超过人类的自然智能,那么人类可能沦为智能机器和智能系统的奴隶。


上述这些影响在国内同样存在。针对社会各界广泛关注人工智能对人类社会的影响,国内已开展人工智能科技知识的普及宣传。例如,通过视频公开课普及人工智能知识。精品视频公开课是向大学生和社会大众免费开放的科学与文化素质教育网络视频课程与讲座,着力广泛传播人类文明优秀成果和现代科学技术前沿知识,提升大学生及社会大众的科学文化素养,服务社会主义先进文化建设,增强中国文化软实力和中华文化国际影响力。国家级精品视频公开课“人工智能PK人类智能”和“从自然世界到智能时代”等,在国内网络媒体播出后,反映热烈,深受欢迎,对扩大人工智能对社会的正面影响,减少人工智能对社会的负面影响起到积极引导的应有效果。


三、存在的问题


虽然国内人工智能已取得许多骄人成就,但与国家发展战略要求相差甚远,与国际先进水平差距较大。概括起来存在如下几方面的问题。


1)经济效益至上,缺乏远大眼光。


许多人工智能企业和一些地方政府缺乏远大眼光,追求短期的经济效益,企望1~2年或2~3年内获得明显的经济回报,致使很大一部分人工智能创业企业急功近利,底气不足,发展乏力。需要追求经济效益,但像人工智能这样的高科技产业,或把人工智能技术用于促进其他产业转型升级的产业,其发展应当遵循一定的规律,需要一个过程,需要一定的时间,不能急于求成,过早追求经济效益。


2)人工智能整体水平亟待提高。


由于国内人工智能起步较晚,未能较早参与相应的人工智能国际技术、专利及标准制定,因此奉上了数额不菲的“学费”。在国内人工智能领域,有很多科研机构和企业在参与技术研发,并在某些领域处于与国外基本同步甚至领先水平,这对于提升中国在未来人工智能领域的技术、标准话语权以及市场应用主导权至关重要。但是,中国人工智能的整体能力和水平远未达到通用智能化程度,人工智能基础研究的总体水平,与国际先进水平仍然存在明显差距。要在整体上赶上国际先进水平依然任重道远,需要时日。


3)国家的决策有待落实于行动。


中国虽已公布了一批与人工智能相关的发展规划,如《智能制造2025》、《机器人产业发展规划(2016—2020年)》和《“互联网+”人工智能三年行动实施方案》等,但尚未制定全面发展人工智能的国家战略。上述规划与方案也需要把政策规划转化为行动,变成看得见的效益。


4)国家资金支持力度有待进一步提高。


如前所述,中国已经在许多国家级科学研究和科技发展项目中,支持人工智能及其相关科技项目的研究,而且支持力度不断加大。不过,与“ 互联网+”、智能制造等项目,与欧美一些发达国家的相关项目投入相比,国内对人工智能科研和产业发展的资金支持力度还远远不够。况且,比起其他项目,人工智能需要研究的问题更多,涉及面更广,难度也更大,需要国家支持的力度也更大。


5)科研经费分配不够公正。


长期以来,对科研经费的分配问题不时引发争议。首先,未能把有限的经费用到最重要和最急需的项目上,而是平均分配,致使一些并不急需使用经费的项目与急需重点支持的项目“平分秋色”。其次,有些基金项目“专家组”成员,以权谋私,为本单位申请项目的立项出力,甚至相互勾结,为专家组成员单位获得项目助一臂之力,而许多非专家组单位成员申请的项目就受到不公正待遇;在一段时间内这几乎成为潜规则。再次,科研经费的评定与使用缺乏有效监督,这些问题在人工智能领域同样存在。


6)公众对人工智能的发展存在顾虑。


自人工智能孕育于人类社会母胎之日起,人工智能的社会影响就引起人类社会的广泛关注。社会上有一部分人对人工智能和智能机器人的出现与发展表示担忧,担心有朝一日人工智能和智能机器会威胁到人类的生存与发展,其中最典型的要算史蒂芬·霍金。作为当今世界一位极具影响力的物理学家,他担心运用人工智能技术制造能够独立思考的机器,最终会威胁到人类的生存。霍金说:人工智能的全面发展可能导致人类的灭绝(图22)。他的观点引起包括众多民众和一些科技人员的共鸣。当然,社会上也存在另一种观点的,他们认为,尽管人工智能经过60年的发展已取得了巨大进步,但在看得见的未来人工智能的整体水平还难以超越人类智能,还不足以威胁到人类的生存。他们主张必须高度重视人工智能对人类社会的影响,不失时机地研究与制定对策,以消除公众顾虑,确保人类自身安全。



7)一哄而起可能导致无序竞争。


有人认为,中国社会存在一种传统文化,即普遍存在“一哄而起,遍地开花”,全国许多地方开发同一产品的现象。这些行为劳民伤财,无法保证产品质量,造成资源和人力的巨大浪费,最终既无经济效益,也无社会效益。以往的大炼钢铁、射流技术、可控硅(晶闸管)器件是这样,现在的汽车生产、机器人产业园、无人机开发等也是如此。当前,不但汽车产能过剩,而且机器人产业园内的多数企业都面临无序竞争的艰难境地,很可能在不久的将来有被淘汰出局的危险。


现在,中国人工智能及其产业已引起政府和社会各界的前所未有的高度重视,值得庆幸的是还没有出现人工智能产业“一哄而起,遍地开花”的现象。人工智能产业的科技起点的门槛比较高,开发创业的难度和风险比较大,有胆识、有基础、有实力的创业者可能要比机器人创业者少,但愿不会重复机器人产业园一哄而起的现象。


8) 盲目乐观和夜郎自大不利发展。


许多有识之士认为,当前国内人工智能基础研究和应用开发与国际先进水平存在很大差距,国际影响力有待提高。然而,国内有一部分人工智能研究与开发人员却过高地估计成绩,认为国内人工智能已经在很多方面甚至全面超过国际先进水平。


评价一门学科是否达到与超过国际先进水平,不但要有客观标准和国际同行普遍认可,而且要有一批令人信服的标志性成果。这里不准备具体讨论或争论这个问题,而是想从国际计算机学科的科技最高奖图灵奖的获奖情况来说明中国人工智能的发展水平。


自1969 年以来,美国计算机学会先后举行过48届图灵奖评审与颁奖,图灵奖得主共计64位。其中,美籍华裔计算机科学家姚期智2000年获得图灵奖,他是图灵奖设立48年以来获得该奖项的唯一华裔学者。在64位图灵奖得主中,有12位杰出人工智能专家获此殊荣,当中没有一个是中国人。


中国已数次蝉联国际超级计算机运行速度冠军,值得庆贺;但这不足以说明中国人工智能科技已达国际先进水平。许多国内企业巨头的人工智能开发虽然进步很快,成绩可喜可贺,但在总体上也远未达到国际领先水平。


国际IT巨头及欧美日发达国家都纷纷投入巨资,力争在本轮人工智能全球竞争中占据主导地位。我们切不可盲目乐观,过高地估计自己的成绩。


9)存在以哲学研究代替人工智能研究倾向。


人工智能有哲学问题需要研究,但人工智能不属于哲学。有些人从信息哲学或其他哲学角度进行人工智能研究,既是需要的,也是值得支持的。不过,长期以来国内存在一种以哲学研究代替人工智能研究的倾向,并过分夸大哲学问题对人工智能的作用,甚至企图以哲学主导人工智能学科,值得警惕[129]。


需要就人工智能主流问题进行踏踏实实的研究。吴文俊曾经语重心长地告诫:我们真正的意图绝不在于口舌之争,在字面上夸夸其谈。真正应该做的事是实干巧干,借计算机时代来临的大好契机,率先在全世界推行脑力劳动机械化,以具体成就和向世人表明我们的主张。


10)国际合作需要进一步加强。


中国虽然进行了一些人工智能的国际合作,包括举办人工智能国际会议、出国出席人工智能国际会议和派遣人员参加人工智能国际合作研究等。这些合作不仅在规模上需要扩大,而且合作水平和成果也需要提升。应该说,人工智能的国际合作需要进一步加强,中国的人工智能国际地位有待进一步提高。


四、发展机遇


中国的人工智能正面临前所未有的历史发展机遇,具备诸多发展优势。


1)国际大势所趋。


人类社会的信息环境与科技水平已取得了重大进步,与计算机和人工智能密切相关的大数据、云计算、互联网等已获得快速发展。人工智能已开始对人类社会结构产生重大影响,人——机器二元社会正在逐渐地向人-机器-智能机器三元社会发展。人、机器、智能机器协作与共存将成为人类社会结构的新常态,人、机器、智能机器和谐共存既是社会发展的必然,也为人工智能和人工智能产业提供了用武之地。纵观国际社会与科技发展潮流,人工智能的发展是人类社会进入信息社会后继续前行的重要标志,是国际科技发展的大势所趋,将引领一轮新的机器革命,促进世界产业结构调整,为经济复苏与发展注入正能量。这也是中国人工智能遇上的千载难逢的发展机遇期。


2)国家战略驱动。


回顾国内人工智能的发展过程可以看到,公众对人工智能的认识、人工智能产业的发展和政府对人工智能重视程度都已经发生了很大变化。


如前所述,中央领导人鼓励发展人工智能,习近平、李克强等对中国人工智能和机器人学的发展给予高度支持和明确指示,并提出目标要求;国务院和相关政府部门已制订与发布了人工智能相关的发展战略规划,如《“互联网+”人工智能三年行动实施方案》、《智能制造2025》和《机器人产业发展规划2016—2020》等。国家战略与政府推动是中国人工智能科技与产业健康发展之源,人工智能如果离开了国家的政策协调,就寸步难行;有了国家的战略支持,就能阔步前进。


3)国内发展需求。


发展人工智能是国内产业转型升级的需要,发展智能产业和智慧经济需要人工智能的持续创新,人工智能产业化是国家发展的大趋势。


中国的社会经济发展正面临新的机遇与挑战。劳动力红利的缺失、老龄化社会的来临、精英人才的需求、关键技术的开发,都需要通过发展来逐一解决。发展人工智能和智能机器能够实现“机器换人”和产业转型升级,“人工智能+X”将成为万众创新的新时尚和新潮流。不能说发展人工智能能够解决所有的经济问题和社会问题,但是可以说人工智能产业能够为解决现有的经济问题和社会问题创造良机。中国的社会进步和经济发展迫切需要人工智能的得力参与,中国产业转型升级和社会发展重构也为人工智能科技和人工智能产业发展提供了“用武之地”。


4)智力资源优势。


尽管中国的人工智能起步较晚,又走过一段很长的曲折发展道路,但在中国发展人工智能具备得天独厚的智力资源优势。


其一,人工智能重在智能软件,中国人在这方面具有优良传统和特别的智慧。被誉为“中国人工智能之父”的吴文俊指出:中国不仅具有作为典型脑力劳动的数学机械化的合适土壤,而且也是各种脑力劳动机械化的沃土。古代中国是脑力劳动机械化的故乡,也是脑力劳动机械化的发源地。它有着发展脑力劳动机械化所需要的坚实基础、有效手段与丰富经验。中国历史上研究数学的“术”方法,与现在研究人工智能的“算法”,具有异曲同工之妙。


其二,现在中国拥有庞大的互联网网民群体、最大的网民基数和人才基数,形成首屈一指的人工智能群体资源优势。


其三,中国派遣的大批出国研究人工智能的“海归”专家,已成为中国人工智能研究与开发应用的中流砥柱和学科带头人,对人工智能研究开发、产业应用和人才培养极为重要。


其四,中国改革开放的优越发展环境,已经并将继续汲引更多的从事人工智能研发的海外学子和外国专家前来加盟中国的人工智能建设。

处在最好发展机遇期的中国人工智能科技与产业,只要制定与执行好人才策略,何惧无人?


5)产业初步基础。


与机器人产业相比,中国的人工智能产业起步很晚,但近年来已在人工智能科研成果及其产业转化上取得长足进展,已与10年前的情况不可同日而语。在当前大数据、云计算、移动互联网深入发展与广泛应用的背景下,国内外IT 企业不失时机布局人工智能产业。以智能语音产业为例,2015 年全球智能语音产业规模达到61.2亿美元,较2014年增长34.2%。其中,中国智能语音产业规模达到40.3亿元人民币,较2014年增长41.0%,远高于全球语音产业增长速度。预计到2016年,中国语音产业规模将达到59亿元人民币。


中国语音产业规模提升主要源于以下3个原因:


首先,政府在智能语音技术研发及产业化方面的政策支持,为语音产业发展创造了良好的发展环境。


其次,语音技术提供商不断优化产品性能,进一步深化了智能语音在车载信息服务系统、智能家居等领域的应用。


其三,4G网络的普及、大数据和云计算的发展,为智能语音应用提供了强有力的保障。


这3个原因也是中国智能语音产业发展的重要基础。


当前IT巨头以智能语音为切入点,积极布局人工智能领域发展。国际上,谷歌、苹果、微软、IBM、Facebook等互联网企业在积极推进智能语音技术研发与应用之后,以此为切入点开始布局整个人工智能领域。国内的百度、腾讯、阿里巴巴、科大讯飞、小i机器人、思必驰、云知声、华大基因、捷通华声等企业,以智能交互(文本或语音)为切入点,积极布局人工智能领域,抢占产业发展制高点。


除了智能语音产业外,中国在自然语言处理的其他方面也有一些创新产品和产业集结。此外,图像处理、机器学习、智能驾驶、智能家居、智能传感器等领域,也已经或正在酝酿产业布局。


中国的人工智能产业正在逐步形成中,其规范性也特别需要加强。


6)金融资本助力。


随着经济的快速发展和国力的空前提高,中国的金融资本实力已具有举足轻重的国际地位,已向国内外大量投资。近年来,国内的金融资本市场已为人工智能产业的发展开辟了很好的土壤。据最新一期国际金融报报道,随着人工智能的发展,它将像当年互联网的崛起一样,打造一批新的人工智能巨无霸,这些新巨人可能从现有的企业巨头进化而来,也可能从目前还名不见经传的小公司甚至个人创客成长而来。


与此同时,资本市场对智能机器人的热捧,让股市呈现出难得的大合唱格局。机器人行业2015年的投资水涨船高,机器人产业的融资金额达到2014年的3倍以上。同时,机器人产业的并购金额也逐年攀升,众多上市公司纷纷涉足机器人并购,一些国内企业开始瞄准海外市场,掀起更大规模的并购高潮,中国的代步工具开发商纳恩博全资收购美国自平衡车Segway公司就是一例。


随着《中国制造2025》规划进一步落地,中国机器人产业势能将进一步释放。根据公开数据显示,2015年,国内已有约70家上市公司并购或投资了机器人及智能自动化项目,其中许多首次涉足机器人业务,而这一数据将在2016年有望快速被打破。有迹象表明,一旦国家全面出台人工智能战略,国内外金融资本将会以不亚于对智能机器人的热情,投资人工智能产业链。


让机器模仿甚至超越人的智力行为和思考方式,始终是充满丰富想象与巨大挑战的科学领域,近期无人驾驶及AlphaGo等为代表的人工智能技术的重大进展,激发金融资本进入人工智能领域的热情。有的科技巨头更是直白地宣称人类社会将从移动互联时代跨入人工智能时代。


五、发展对策


针对中国人工智能的发展基础、存在问题、发展机遇,特提出发展中国人工智能产业的战略思考,供讨论与决策参考。


1.出台与实施国家大脑计划


国务院印发的《“互联网+”行动指导意见》中已明确提出人工智能为形成新产业模式的11 个重点发展领域之一。国家发改委和科技部等4部门于2016年5月23日联合发布《“互联网+”人工智能三年行动实施方案》。根据该方案,未来3年将在3个大方面、9个小项推进智能产业发展。智能家居、智能可穿戴设备、智能机器人等都将成为发展的重点扶持项目。该实施方案明确未来3年人工智能产业的发展重点与具体扶持项目,体现出人工智能领域已被提升至国家战略高度。在国家高度重视下,科研投入增加与人才红利注入预期将加速产业变革,如人脸识别、语言识别、智能机器人等细分领域的应用将不断拓宽并进一步实现商品化。


人工智能已上升到国家战略高度,有必要借鉴西方先进科技国家的做法,探讨并在适当时机出台与实施中国的国家大脑计划(图23)。



近年来,美国、欧盟和日本先后启动了投资巨大的大脑计划。2013年4月,美国总统奥巴马宣布启动“大脑基金计划”,将在未来10年投资约45亿美元。分为2个阶段:前5年着重开发探知大脑的新技术,如功能性核磁共振、电子或光学探针、功能性纳米粒子、合成生物学技术;后5年力争用新技术实现脑科学的新发现包括绘制人类大脑动态图。2013年1月,欧盟启动“人类大脑计划”,将在未来10年内投人10亿欧元,研究重点除了医学和神经科学外还有未来计算机技术。2014年4月,日本的脑计划也宣布启动。


面对激烈的国际竞争,中国有必要汲取欧美日等国的经验教训,跨学科、跨行业讨论论证,集思广益,探讨中国是否需要制订大脑计划?如果需要大脑计划,应该包括哪些内容?什么时候出台与实施符合中国国情的国家大脑计划?“大脑计划”的实施不仅涉及人工智能,而且还与生命科学特别是神经科学密不可分。建议在脑科学领域采用“人工智能+生命科学”的合作模式,集中优势资源,解决当下最迫切的社会需求,如发展预防和治疗脑疾病的诊疗手段,尤其是神经发育疾病、精神类疾病、神经退行性病变的早期诊断和干预。主要的研究应聚焦在脑工作原理和与脑重大疾病防治的相关前沿领域上。


2.全面打牢人工智能基础


人工智能的基础涉及数学、经济学、神经科学、心理学、哲学、计算机工程、控制论、语言学、生物学、认知科学、仿生学等学科及其交叉。人工智能学科有着十分广泛和极其丰富的研究内容,包括认知建模、知识表示、知识推理、知识工程、机器感知、机器思维、机器学习、机器行为等。不同的人工智能研究者从不同的角度对人工智能内容进行研究。例如,基于脑功能模拟、基于应用领域和应用系统、基于系统结构和支撑环境、分布式人工智能系统、机器定理证明、不确定性推理等。中国学者在人工智能基础研究方面已在机器定理证明、分层知识表示与推理、自动规划、虹膜识别、语音识别、可拓数据挖掘、进化优化等方面取得一些重要成果,具有较大的国际影响力;但总体上看成果还不够多,面不够广,整体影响力也有待进一步提高。


人工智能基础研究是人工智能科技可持续发展的基石。只有打牢人工智能基础,才能为人工智能及其应用的蓬勃发展与全面升级提供原动力。需要全面加强人工智能基础研究,鼓励多学科交叉创新研究,重视和加强人工智能前瞻性基础研究,经过长期努力与积累,使中国的人工智能基础研究整体水平走向国际先进行列。


3.深化人工智能技术开发与推广应用


应用需求是科技创新的不竭之源,也是人工智能技术的创新之源。被称为加速第四次工业革命到来的“德国工业4.0”,其主题即为3个智能:智能工厂、智能生产和智能物流。《中国制造2025》规划的核心内容就是建立智能化生产线,采用智能化管理运营模式,从设计、工艺、生产、服务保障、管理5个方面的智能化入手,最终全面实现智能制造。人工智能技术对智能制造的关键作用由此可见一斑。


人工智能技术的应用可以推广至各行各业,这些行业需要各自的人工智能典型产品、项目或系统。例如,对工矿企业应用人工智能技术进行的智能化开发可包括:


1)采用智能机器(含智能机器人)代替危险、有毒、放射性等有害环境下和笨重、单调、高空、粉尘等恶劣条件下的劳动,减轻体力和脑力劳动强度,保护工人健康。


2)采用人工智能技术进行厂矿、生产车间、工段和设备的设计,快速优化设计方案,实现生产设计的智能化。


3)应用智能化技术,全面实现制造过程智能化。


4)开发智能咨询与决策系统,提供生产过程的科学咨询、决策与管理,走向生产和人员管理智能化。


5)研发各种专家系统,用于生产规划、生产过程监控与控制、生产系统和设备的智能故障诊断,提高劳动生产率和产品质量。


人工智能开发者要结合各类企业的特点,以推进“中国制造2025”和“互联网+人工智能”为契机,抓住第二次机器革命的历史机遇,实现“人工智能+”,大力发展人工智能技术与产业,为经济新常态注入智能化的思路。要提高工业领域人工智能技术的研发和创新能力,开发高水平的人工智能产品,避免低水平重复和无序竞争。要深化人工智能技术的推广应用,做大做强智能产业。人工智能作为高新技术,更需要创新政策机制、管理体制、市场机制和成果转化机制,为人工智能及其产业的发展提供优良环境,为人工智能的健康发展保驾护航。要出台人工智能应用的鼓励政策,在人工智能技术应用推广和市场开发中,得到国家政策、资金及应用等方面的扶持与支持,加快人工智能新技术尽早从实验室走向应用领域。


在开发与应用人工智能技术过程中,要求真务实,有序发展;要谨防“全民动手,遍地开花”。


4.培养高素质人工智能人才


人工智能教育是人工智能科技和人工智能产业赖以发展的强化剂和推动力,也是高素质人工智能人才培养及人工智能科技与产业可持续发展的根本保证。中国的人工智能教育已初步形成学科教育与课程教学体系,已在大学计算机、智能科学技术、电子信息、自动化等专业开设不同层次的人工智能课程。中国人工智能发展的存在问题和人工智能的基础建设问题,都与人工智能人才培养密不可分。只有培养好足够多的高素质人工智能人才,才能保证中国人工智能的顺利发展,攀登国际人工智能的高峰。


人工智能人才培养方面,提出以下值得注意的建议:


1)把人工智能人才培养上升为国家教育重点。


不久前的AlphaGo与李世石的国际围棋人工智能秀,促进中国兴起了一个以人工智能技术推进经济社会智能化的浪潮。人工智能人才是人工智能基础建设的重中之重。做好发展规划、掌握关键技术、进行推广应用都需要高素质的人才去实现。要适应这一社会需求,全面规划高素质人工智能人才培养,为中国人工智能进入新的发展机遇期和可持续发展提供人才保障。需要进一步提高对人工智能人才培养的认识,建立人工智能人才培养制度,全面规划人工智能人才培养,把人工智能人才培养上升为国家教育重点(图24)。



2) 建立与规范各级人工智能教育。


根据市场需求,全面规范各级人工智能教育,开办一定规模与比例的各类学校,包括大学、职业技术学院、人工智能学院、技工学校等;建议国家教育部全面扩大现有“智能科学与技术”专业设置,支持办好“智能科学与技术”等本科专业,加强本科人工智能教学;在部分相关专业设立人工智能研究生培养方向,加强人工智能方向的研究生教育力度;在中小学开设人工智能科技或科普课程,开展形式多样的人工智能课外活动,培养中小学生对人工智能的兴趣;搞好人工智能师资培训,提高人工智能教师水平,规范与组织编写各类人工智能教材,为人工智能人才培养提供基本保障。


3)多模式多渠道培养高素质人工智能人才。


努力探索通过多模式多渠道培养各类高素质人工智能人才,进行人工智能品牌产品开发和市场化营销,总结经验,加以推广。政府主管部门应当为人工智能人才培养提供相关政策支持;国营和民营研究所主要进行人工智能产品开发与创新,让人工智能科技人员发挥才智;学校和学院除参与人工智能产品研发外,首要任务是提供知识资源,培养各层次的高素质人工智能人才;企业要精益求精进行人工智能产品生产,让人工智能科技人才和技术工人充分发挥作用。要建立人工智能人才激励机制,鼓励各类能工巧匠和大师级精英等人工智能优秀人才脱颖而出。鼓励从事人工智能学习与开发的本科生、研究生和科技工作者进行人工智能科技创新创业,对他们的创新思想和原型成果给予创业基金支持。


4)充分利用互联网培养人工智能人才。


充分利用互联网技术,为人工智能系统的“人工智能+”提供得力的技术保障,为人工智能人才培养提供有效手段。利用与国际接轨的高水平人工智能平台,创建与发展人工智能主流媒体;开发与完善国内人工智能网络教学平台,为各层次人工智能教学提供网络教育服务,为其他课程提供辅助教学工具。


5.深刻认识与国际先进水平的差距


有些学者或企业家认为,中国的人工智能科技水平已经与美国不相上下。需要科学客观地评估已有成绩,既不要妄自菲薄,又不能夜郎自大。既要充分肯定成绩,又要深刻认识差距。过高地估计中国现有人工智能成果既不实事求是,又不利于人工智能产业的健康发展。


美国是现在人工智能科技整体水平最高的国家。分析中美两国在人工智能方面的差距,有助于我们保持清醒的认识。许多人工智能界内专家指出:我们在人工智能方面一直跟踪美国的理论,然后应用并在一些地方有所创新,应用上的追赶很快。但是,在基础理论研究方面和美国还是差距很大。


国内做人工智能基础理论研究的人很少,这是学术环境问题造成的。例如,美国把脑科学和类脑科学排在研究的最前面,而中国在这方面的自主研发能力却比较薄弱,在突破和创新上也有所差距。又如,国内在深度学习方面发表了不少论文,但真正有理论上创新或具备重要应用价值的研究并不多。


美国人已经在构思下一个人工智能是什么,而国内还没有起步。这是我们面临的最大挑战,这是个难题,牵涉面很广,不是一两个团队投入进去就能解决的。这种差距在很大程度上源于国内学术评价体系以及以实际应用为导向。学术评价体系、待遇保障都有需要改进的地方。我们可能要通过10~20年努力才能在人工智能方面全面赶上美国。


美国公司会投入大量资金培养一批高端的纯技术人员,从他们博士毕业开始,招聘到公司,并致力于人工智能纯技术研发。这样的一个顶尖精英团队,以科技兴趣和信念为动力进行技术研发,在人工智能的研究领域遥遥领先世界水平也不足为奇。而在国内,很少有公司会愿意花大笔经费培养这样的纯技术人工智能团队,公司内部也缺乏奖励机制。在国内高校,人工智能的研究水平也与世界领先水平有很大的差距。


6.增大研究经费支持力度,科学地合理分配经费


首先,国家要大幅度加大对人工智能的投入力度,特别要重视对人工智能基础研究的长期经费支持,有针对性地加强对有基础和有优势的人工智能产业的支持。要吸取以往国家科研与开发经费分配的经验教训,制订完善合理的经费分配原则和办法,采取有效公正措施,解决国家研究经费分配不公的问题,让国家研究经费“物尽其用”,发挥最大的支持与激励作用。


其次,鼓励民间金融资本对人工智能产业与创业的投资。在当前人工智能热潮的激励下,许多民间资本有意与人工智能产业结缘。巨头与创业公司发力,共助盘活人工智能市场。百度、阿里巴巴、腾讯等互联网公司均已布局人工智能领域,资金的注入有望盘活市场。据艾瑞咨询调查,目前已有近百家创业公司布局人工智能领域,约65家获得投资,融资金额达29.1 亿元人民币。在国家政策支持、应用需求倒逼、技术进步升级和资金注入等因素共同推动下,千亿级市场盛宴正在开启。注意为非公有人工智能企业营造良好的发展环境,在市场准入、审批办照、待遇与服务等方面,提供宽松和良好的服务,调动民营企业的积极性,加快非公有经济的发展。


不过,由于人工智能产业具有应用前景广、科技含量高、投资回报周期长、技术迭代周期短等特点,不少投资者在谈及人工智能技术时直言“看不懂”,令涉足该领域的资本需付出更多智慧。


他们必须评估所投资的人工智能领域或项目在国内外的技术先进性和商业化应用前景,需要具备一定的专业技术和长线投资眼光。现在很多投资机构比较关注的是短期投资价值,希望3~5年内能够产生回报,但投资人工智能的项目往往回报周期比较长,能不能在预期内产生回报,就需要进一步去判断。投资人工智能科技与产业,必须三思而行。


在加大人工智能研发支持力度的同时,需要加强研发经费的管理。建议在项目评审与实施过程中实行全程科学管理,加强同行评议特别是经费评审和经费使用管理,杜绝浪费,防止腐败,使有限的经费用在人工智能研发的“刀刃”上,助推人工智能科技和产业强劲发展。


7.建设开放共享的人工智能创新发展平台


李彦宏曾在2015年全国政协发言中提出:建议搞一个全球最大规模的人工智能开发平台。我们姑且不谈这个建议跟“中国大脑”有什么关系,而是想来探讨建立一个全国人工智能的开发大平台的必要性和可行性。


在互联网、大数据、云计算的网络时代,像人工智能这样的高新技术和超大数据科学与产业如果没有自己的人工智能通用平台,那要发展是不可想象的。要让科研机构和企业以至个人创客都能公平地在这个平台上做各种各样的创新。现在,人工智能技术已有了实质性的应用,无论是语音识别、图像识别、多语种翻译、机器学习、智能规划、智能控制,还是无人驾驶汽车、无人飞行器和水下自主航行器等智能移动机器人,其核心基础技术都是人工智能技术。智能机器人开发平台、大数据与云计算开发平台、互联网金融开发平台、智能游戏开发平台、人工智能训练开发平台、智能物流系统开发平台、智能电网、智能服务、智能交通、智慧城市、智慧旅游、专家系统等也需要建设开放的人工智能创新发展平台,实现资源设施共享,获得人工智能大平台的强力支持。


中国已拥有极其丰富的计算机和互联网技术资源。


随着计算资源和网络资源越来越丰富,成本越来越低,原来计算机不能模拟的许多智力功能现在已经能够模拟了。人工智能是当今世界一个技术的制高点,中国有能力构建一个具有全球影响力的人工智能大平台。同时,要认识到,实现全国甚至全球人工智能资源共享、数据共存和数据积累,还是有很大的差距与难度的,切不可掉以轻心。


8.抓实人工智能产品的标准化建设


人工智能产品兼有硬件和软件等,而以软件为其技术核心。以往我国的人工智能产品为数不多,虽然没有国家标准,但影响较小。随着人工智能产业的迅速崛起,人工智能新产品很可能出现井喷之势。这些人工智能产品可能鱼目混珠,泥沙俱下,不可避免地会掺杂一批伪劣产品,扰乱市场。为保障人工智能产业的健康发展,保护广大消费者的正当权益,政府立法与质量检查部门以及市场管理部门,需要未雨绸缪,不失时机抓紧制订或审定人工智能产品标准,严格产品检查,严禁不合格的人工智能产品投放市场。只有让合格的人工智能制品进入市场,才能维护人工智能高科技的信誉,使人工智能产业形成良性发展,进而促进人工智能产业真正成为智能制造的核心技术、国民经济结构转型升级的新支点和新一轮产业革命的引擎。


9.发展人工智能文化


人工智能对人类文化有诸多影响。人工智能技术能够改善人类知识、改善人类语言、改善文化生活。需要营造与发展人工智能文化。人工智能知识的普及工作也是人工智能文化的一个重要组成部分。


人工智能的科学普及涉及两个方面。一方面向大众传播人工智能基础知识,让他们客观了解人工智能,正确认识人工智能,积极支持人工智能。另一方面向广大青少年普及人工智能基本知识,培养他们对人工智能的兴趣,甚至发现与培养一批人工智能科学技术的接班人。为此,需要开展一系列的工作。


首先,大力开展人工智能科普活动需要加强人工智能的教育和科普人才队伍建设,这是人工智能可持续发展的重要保证。要让人工智能成为天使而不是魔鬼,科普工作将起到十分重要的作用。


其次,要争取国家和企业的大力支持,建立人工智能科普基地,为普及人工智能知识发挥示范作用;鼓励科技人员和各级教师进行人工智能科普创作,支持出版人工智能科普作品,广泛传播与普及人工智能知识;出版人工智能科普杂志,向青少年介绍国内外人工智能的发展动态、应用示例、科普知识、趣闻轶事;规范与举办各类人工智能科技竞赛和夏令营、冬令营活动,通过丰富多彩的活动,培养广大群众特别是青少年对人工智能的兴趣;面向全国大学生和中小学生,举办人工智能网络竞赛,营造良好的人工智能生态文化。


此外,在发展人工智能文化和科技中,要特别注意发挥各级学术团体的作用,让学会组织为普及人工智能知识和发展人工智能文化发挥特别作用。


10.重视人工智能社会学研究


人工智能在给创造者、销售者和用户带来经济利益的同时,就像任何新技术一样,其发展也引起或即将出现许多问题,并使一些人感到担心或懊恼。这些问题涉及劳务就业、社会结构变化、思维方式与观念的变化、心理上的威胁和技术失控危险等。社会上一些人担心人工智能技术会抢夺他们的饭碗而导致失业,担忧智能机器人的智慧超过人类而威胁人类安全等。这些都是值得高度关注的影响社会安定和谐的社会问题。


有必要把人工智能的社会学问题提上议事日程。政府部门、科研机构和学术团体,都要把人工智能社会学研究纳入相应计划,研究解决对策与办法。人工智能可能出现的一些负面效应或新问题,如利用人工智能技术进行金融犯罪(即所谓“智能犯罪”),智能驾驶车辆需要出台相应的交通法规等。因此,需要建立相关的政策和法律法规,避免可能风险,确保人工智能的正面效应。只有人工智能应用得好、把握得好,才能确保人工智能不被滥用,确保人工智能是天使而不是魔鬼。


此外,如前所述,人工智能已使社会结构产生变化,人-智能机器-机器协作与共存将成为人类社会结构的新常态,必将对人类社会产生具有跨时代的影响。


六、结论


国际人工智能经过60年的发展已经取得了巨大进步,目前正呈现爆发增长之势。近年来,国内外人工智能出现前所未有的良好发展环境,各种人工智能新思想和新技术如雨后春笋般破土而出,人工智能的应用领域更加拓展,人工智能的人才队伍日益壮大。但总体上看,人工智能仍处于初级发展阶段,仍远不足以威胁到人类的生存,但是它的社会影响问题应当得到高度重视。


由于历史原因,中国人工智能起步较晚,而且走过一段很长的弯路。不过,改革开放以来,中国人工智能逐步走上发展的康庄大道。如今,中国人工智能迎来了发展的春天,正在酝酿一场重大的人工智能变革与创新,必将为中国的现代化建设做出历史性贡献。


作为智能化时代的关键技术,人工智能将日益成为新一轮产业革命的引擎,必将深刻影响国际产业竞争格局和国家的国际竞争力。应当以“互联网+”、“中国制造2025”和“人工智能+”等国家战略为契机,抓住第二次机器革命的历史机遇,大力发展人工智能技术与产业,为经济的新常态注入智能化思路。要系统谋划,瞄准国际人工智能发展趋势,立足国内社会发展实际需求,统筹整合国内相关资源,科学设定发展目标。要尊重与探索人工智能发展规律,认清发展形势,发现存在差距,明确努力方向,迎头赶上人工智能的国际先进水平,为国际人工智能的发展做出中国人应有的积极贡献。


发展人工智能科技及其产业,开拓者们需要下定决心,坚定信心,胸怀虚心,树立恒心,锻炼耐心,追求精心,独具匠心,保持细心,让全国人民放心。相信在人工智能发展良机面前,中国各级政府部门和人工智能开发者一定能够抓住机遇,创造新的辉煌,迎接人工智能发展的新时代。人工智能技术和产品就在大家身旁,人工智能时代就在前面。


在本文即将脱稿之际,传来了习近平总书记在全国科技创新大会上发表的“为建设世界科技强国而奋斗”的重要讲话。他在大会上提出的5点要求应当成为包括人工智能在内的中国科技研究探索的指路明灯。让我们响应习总书记的号召,发动人工智能科技创新的强大引擎,向着人工智能科技强国目标不断前进!

        



作者简介:

蔡自兴——教授,国际电气与电子工程师协会IEEE Fellow,来自湖南省自兴人工智能研究院、中南大学智能系统与智能软件研究所


声  明

本文来自:人机与认知实验室,版权归原作者或机构所有。由《走向智能论坛》微信公众号推荐阅读。

相关阅读

1、李培根院士:新工业革命与企业转型

2、屈贤明:智能制造发展战略思考

3、陈广乾:工业大数据落地关键点在于业务逻辑

4、柴天佑院士:制造流程智能化

5、智研院说 |  宁振波拆解两化融合:关键在产品,基础是数字化,目标是工业体系升级

6、安筱鹏:把握工业互联网平台发展的战略机遇


登录查看更多
1

相关内容

蔡自兴,男,福建莆田人,汉族,现任中南大学自动控制工程系教授教授,博士生导师。已从事自动控制、计算机科学技术、人工智能、机器人学等教学和科研工作近60年。联合国(UNIDO)专家、国际导航与运动控制科学院院士、纽约科学院院士、首届全国高校国家级教学名师。2009年荣获徐特立教育奖。2014年荣获吴文俊人工智能科学技术奖成就奖。 [2] 2016年获得IEEE fellow。我国智能系统、人工智能、智能控制、智能机器人专家,被誉为“中国智能控制学科的奠基者”、“中国智能机器人学科创始人”和“中国人工智能教育第一人”。
2019中国硬科技发展白皮书 193页
专知会员服务
86+阅读 · 2019年12月13日
2018年中国人工智能行业研究报告
艾瑞咨询
3+阅读 · 2018年4月2日
【深度】谭铁牛院士谈人工智能发展新动态
中国科学院自动化研究所
4+阅读 · 2017年12月28日
尼克谈人工智能的历史、现实与未来
专知
3+阅读 · 2017年12月3日
【人工智能】重磅:中国人工智能40年发展简史
产业智能官
7+阅读 · 2017年11月12日
VIP会员
相关VIP内容
相关资讯
2018年中国人工智能行业研究报告
艾瑞咨询
3+阅读 · 2018年4月2日
【深度】谭铁牛院士谈人工智能发展新动态
中国科学院自动化研究所
4+阅读 · 2017年12月28日
尼克谈人工智能的历史、现实与未来
专知
3+阅读 · 2017年12月3日
【人工智能】重磅:中国人工智能40年发展简史
产业智能官
7+阅读 · 2017年11月12日
Top
微信扫码咨询专知VIP会员