华为,你还说你不造车?

2022 年 7 月 6 日 ZEALER订阅号




华为不造整车承诺文件将于 2023 年过期

华为造车或将开启新阶段


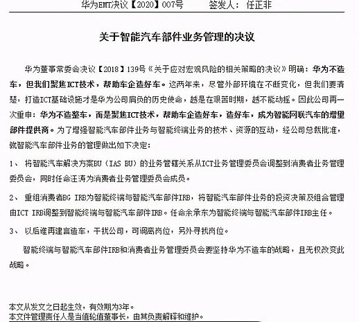
大家都知道此前华为曾声称“三年不造整车”,为此任正非还签署了一个文件。签署时间为 2020  年 10 月 26 日,据了解,该份文件在 2020 年 11 月时在华为心声社区的官方网站上所发出。若按照文件签署日期所标注的 2020 年 10 月 26 日来计算,此份华为不造车的承诺将还有一年多即到期。



虽然说这一两年来没有造整车,但是华为一直在积累造车的经验。此前已经与北京汽车、长安汽车、广汽等厂商达成合作,并推出了运用华为智能网联汽车解决方案的车型,比如阿尔法 S 华为 HI 版,还有和长安汽车合作发布了阿维塔 11 汽车。



去年 12 月 23 日,华为在冬季新品发布会上正式发布了AITO 旗下首款车型 AITO 问界 M5,该车定位中高端,属于智能豪华电驱 SUV。而在本周一 7 月 4 日的发布会上,余承东带着 AITO 第二款车型问界 M7 正式登场,新车定位豪华智慧大型电动 SUV。


明年华为“不造车”之约到期后,华为是维持车企合作模式,还是直接进军造车行业,现阶段还不得而知。




曝吉利魅族将推出新高端手机品牌

瞄准 6000-9000 元价位


继湖北星纪时代(第一股东吉利集团)与魅族的收购案近日官宣后,汽车博主 @吴佩 今日爆料称,吉利在保留主打 3000-6000 元的魅族品牌的同时,还会做一个独立的新品牌,主打 6000-9000 元高端路线。该博主认为这个新品牌“很大胆”,毕竟就连华为和蓝绿厂在 5000 元以上的高端区间也是刚刚站稳,而 8000-9000 元的区间则是苹果三星把持着。



同时,该博主还表示,星纪时代会采用自研的手机 AP 芯片,目前在用芯擎科技(吉利旗下另一家公司)7nm 制程芯片,同时在研发 4nm 制程芯片,预计 2024 年下半年投产。另外,星纪时代还会做搭载自研操作系统的 AR 眼镜。



当下不少手机厂商宣布造车。为了建造自己的护城河,也有不少汽车厂商宣布造手机。但怎么来看,都是后者冒的险要小些。对于吉利来说,收购了魅族已经完成了造手机的一大步,再加上吉利财大气粗、国民性高,还将自己研发芯片,种种因素加起来,可以说吉利造手机是胜利在望了。




腾讯 ROG 游戏手机 6 发布

3999 元起,搭载骁龙 8+ 芯片


昨晚,ROG 带来了全新的腾讯 ROG 游戏手机 6 系列,搭载的正是前不久刚发布的骁龙 8+ 处理器,一共发布了腾讯 ROG 游戏手机 6 以及 6 Pro 两款新机。ROG 6 8GB+128GB 起售版本价格为 3999 元,18GB+512GB 的 6 Pro 价格为 7999 元。



ROG 6 机身正面配备的是一块 6.78 英寸 AOMLED 屏幕,采用三星 E4 材质,拥有 165Hz 刷新率以及 720Hz 触控采样率,而且还拥有 Delta-E < 1 的色准、1200nits 峰值亮度以及 HDR10+ 的高动态范围显示。



核心性能方面,ROG 6 系列全系配备的高通骁龙 8+ 处理器,采用台积电 4nm 工艺,在功耗方面有着大幅改善,能效比大大提升,同时 CPU 主频提升至 3.2GHz,CPU 与 GPU 性能均提升 10%。散热方面搭载全新液冷式散热矩阵 6.0,真空腔均温版面积提升 30%,石墨烯面积提升 85%。



影像方面,ROG 6 系列后置配备了 5000 万像素的索尼 IMX766 旗舰传感器,拥有 1/1.56 英寸的大底。后置的另外两颗摄像头分别是 1300 万像素的超广角,以及 500 万像素微距镜头,前置 1200 万像素自拍镜头。此外,该机配备了 X 轴线性马达以及双扬声器,内置 6000mAh 大电池,支持 65W 快充。



除此之外,此次双侧的 AirTrigger 超声波肩键进行了升级,提供了多达 9 种的不同手势操作,满足一些进阶玩家的多指操作。另外此次 ROG 还发布了酷冷风扇 6,采用半导体制冷芯片+离心风扇设计,在提供散热的同时,同时带来四个实体按键的操控体验。




周杰伦新歌 MV《最伟大的作品》发布

B 站将上线 Hi-Res 无损音质功能


今日,周杰伦新歌 MV《最伟大的作品》在各社交平台发布,周杰伦一曲钢琴弹奏化身时空旅人,瞬移到 1920 年代与艺术家们相遇,曲风巧妙优雅地融合古典、嘻哈、饶舌与流行,MV 则是融合绘画、文学、音乐、影像的当代艺术表现形式,当中呈现了许多周杰伦的狂想。



据 B 站官微宣布与杰威尔音乐达成版权合作,与专辑同名的新歌也同步亮相,未来更多新专辑内歌曲 MV 将于 B 站发布。同时,B站还即将上线 Hi-Res 无损音质功能,为观众提供更优质的视听体验。



据官方介绍,B 站与杰威尔音乐将从音乐版权等多个维度展开深度合作。用户可通过杰威尔音乐官方账号,观看周杰伦等杰威尔旗下艺人的 MV,目前,B 站已上线《最伟大的作品》、4K 版《稻香》、4K 版《给我一首歌的时间》等 MV。同时,B 站创作者也可通过必剪使用杰威尔正版歌曲进行视频创作。




小米 12S 抢先试用


抢先试用!小米 12S 上线 ZEALER 众测!搭载全新骁龙 8+,能效跃升、功耗猛降!升级影像性能,从画质到影调都很「徕卡」!还有更多新机亮点等你解锁!免费申请、零押金、不回收。扫上方二维码或戳左下角「阅读原文」即可前往参与。

『热门推荐』

登录查看更多
0

相关内容

半导体是一类材料的总称,集成电路是用半导体材料制成的电路的大型集合,芯片是由不同种类型的集成电路或者单一类型集成电路形成的产品。
华为发布业界首个《云原生数据库白皮书》,25页pdf
专知会员服务
51+阅读 · 2022年8月20日
华为人大清华最新论文:推荐领域的Benchmark终于出现了?
重磅!华为等发布《知识计算白皮书》,65页ppt
专知会员服务
169+阅读 · 2022年6月6日
华为《下一代数据中心白皮书》,20页pdf
专知会员服务
63+阅读 · 2022年5月31日
华为朱杰明:预训练模型在信息流推荐中的应用与探索
专知会员服务
19+阅读 · 2022年5月23日
《华为智慧农业解决方案》21页PPT
专知会员服务
127+阅读 · 2022年3月23日
《华为云数据库在金融行业的创新与探索》华为26页PPT
专知会员服务
14+阅读 · 2022年3月23日
华为:6G:无线通信新征程(附报告),30页pdf
专知会员服务
63+阅读 · 2022年2月28日
专知会员服务
52+阅读 · 2021年7月31日
华为发布《自动驾驶网络解决方案白皮书》
专知会员服务
130+阅读 · 2020年5月22日
华为鸿蒙 3.0 系统,来了!
ZEALER订阅号
0+阅读 · 2022年7月27日
iPhone 14 或取消 SIM 卡槽 | 华为新款 MatePad Pro 官宣
ZEALER订阅号
1+阅读 · 2022年7月19日
华为 Mate 50,爷青回?
ZEALER订阅号
0+阅读 · 2022年7月1日
小米 Civi 2 曝光 | 华为 Mate X3 将回归外折屏幕
ZEALER订阅号
0+阅读 · 2022年4月6日
物理外挂!今年华为 5G 手机有戏了?
ZEALER订阅号
0+阅读 · 2022年3月13日
华为折叠屏新机来了,售价 20999 元!
ZEALER订阅号
0+阅读 · 2022年2月12日
华为 Mate 50 有戏了,但有一个小遗憾
ZEALER订阅号
0+阅读 · 2021年10月11日
国家自然科学基金
0+阅读 · 2015年12月31日
国家自然科学基金
0+阅读 · 2014年12月31日
国家自然科学基金
0+阅读 · 2014年12月31日
国家自然科学基金
1+阅读 · 2013年12月31日
国家自然科学基金
2+阅读 · 2013年12月31日
国家自然科学基金
0+阅读 · 2012年12月31日
国家自然科学基金
0+阅读 · 2012年12月31日
国家自然科学基金
0+阅读 · 2012年12月31日
国家自然科学基金
0+阅读 · 2012年12月31日
国家自然科学基金
0+阅读 · 2011年12月31日
Arxiv
0+阅读 · 2022年8月29日
Arxiv
0+阅读 · 2022年8月29日
Arxiv
20+阅读 · 2021年2月28日
VIP会员
相关VIP内容
华为发布业界首个《云原生数据库白皮书》,25页pdf
专知会员服务
51+阅读 · 2022年8月20日
华为人大清华最新论文:推荐领域的Benchmark终于出现了?
重磅!华为等发布《知识计算白皮书》,65页ppt
专知会员服务
169+阅读 · 2022年6月6日
华为《下一代数据中心白皮书》,20页pdf
专知会员服务
63+阅读 · 2022年5月31日
华为朱杰明:预训练模型在信息流推荐中的应用与探索
专知会员服务
19+阅读 · 2022年5月23日
《华为智慧农业解决方案》21页PPT
专知会员服务
127+阅读 · 2022年3月23日
《华为云数据库在金融行业的创新与探索》华为26页PPT
专知会员服务
14+阅读 · 2022年3月23日
华为:6G:无线通信新征程(附报告),30页pdf
专知会员服务
63+阅读 · 2022年2月28日
专知会员服务
52+阅读 · 2021年7月31日
华为发布《自动驾驶网络解决方案白皮书》
专知会员服务
130+阅读 · 2020年5月22日
相关资讯
华为鸿蒙 3.0 系统,来了!
ZEALER订阅号
0+阅读 · 2022年7月27日
iPhone 14 或取消 SIM 卡槽 | 华为新款 MatePad Pro 官宣
ZEALER订阅号
1+阅读 · 2022年7月19日
华为 Mate 50,爷青回?
ZEALER订阅号
0+阅读 · 2022年7月1日
小米 Civi 2 曝光 | 华为 Mate X3 将回归外折屏幕
ZEALER订阅号
0+阅读 · 2022年4月6日
物理外挂!今年华为 5G 手机有戏了?
ZEALER订阅号
0+阅读 · 2022年3月13日
华为折叠屏新机来了,售价 20999 元!
ZEALER订阅号
0+阅读 · 2022年2月12日
华为 Mate 50 有戏了,但有一个小遗憾
ZEALER订阅号
0+阅读 · 2021年10月11日
相关基金
国家自然科学基金
0+阅读 · 2015年12月31日
国家自然科学基金
0+阅读 · 2014年12月31日
国家自然科学基金
0+阅读 · 2014年12月31日
国家自然科学基金
1+阅读 · 2013年12月31日
国家自然科学基金
2+阅读 · 2013年12月31日
国家自然科学基金
0+阅读 · 2012年12月31日
国家自然科学基金
0+阅读 · 2012年12月31日
国家自然科学基金
0+阅读 · 2012年12月31日
国家自然科学基金
0+阅读 · 2012年12月31日
国家自然科学基金
0+阅读 · 2011年12月31日
Top
微信扫码咨询专知VIP会员