“假医生”被证实,美年健康连夜道歉,市值已蒸发170亿

2018 年 8 月 6 日 中国企业家杂志

美年大健康集团董事长俞熔。来源:人民网采访视频截图


来源21世纪经济报道(ID:jjbd21)


5天前,美年健康回复深交所称,公司不存在无证上岗、持错证上岗或持过期证照上岗的情形。


而就在昨晚(8月5日),美年健康发布公告,称收到天河区卫计局《责令整改通知书》,且在公告中表示歉意。



美年健康被证实存在三大问题


8月5日晚,美年健康发布公告,广州美年富海门诊部收到广州市天河区卫生和计划生育局《责令整改通知书》,证实了美年健康美年富海门诊部存在冒名医生、体检报告无医师手写签名、违规开展CT放射诊疗活动等三大违规行为:


1、部分B超检查报告未经医生陈飞雪审核,由其他医生以陈飞雪名义发出报告;


2、检査报告无医师手写签名;


3、在未取得放射诊疗许可前擅自开展CT放射诊疗活动。放射科使用未按规定进行职业健康体检复査的人员肖浩、卢玉萍从事放射诊疗工作。


《责令整改通知书》提到,现责令严格依法依规执业,确保医疗质量安全,并须进行以下整改:


1、规范医生执业行为管理,医生应亲自审核并发出体检报告;


2、加强医疗文书管理,完善医生手写签名;


3、依法依规开展放射诊疗服务。放射科按要求使  用职业健康体检合格人员。


美年健康道歉,曾信誓旦旦否定“假医生”


美年健康在8月5日晚的公告中表示,在收到《责令整改通知书》后,第一时间派驻专项工作小组进驻广州美年富海门诊部,进行深度调查,并逐步落实整改。公告称:


广州美年富海门诊部发生的问题,反映出公司在管理和质控方面还存在的不 足和疏漏。对确实存在的问题,美年健康决不回避,积极整改。公司在发展战略 中把质量管控和提升设定为最大优先级,进一步提高医质管理在考核中的权重, 全面梳理管理流程,排除质量隐患。对于此次事件给广大投资者和公众造成的不便,公司再次深表歉意!



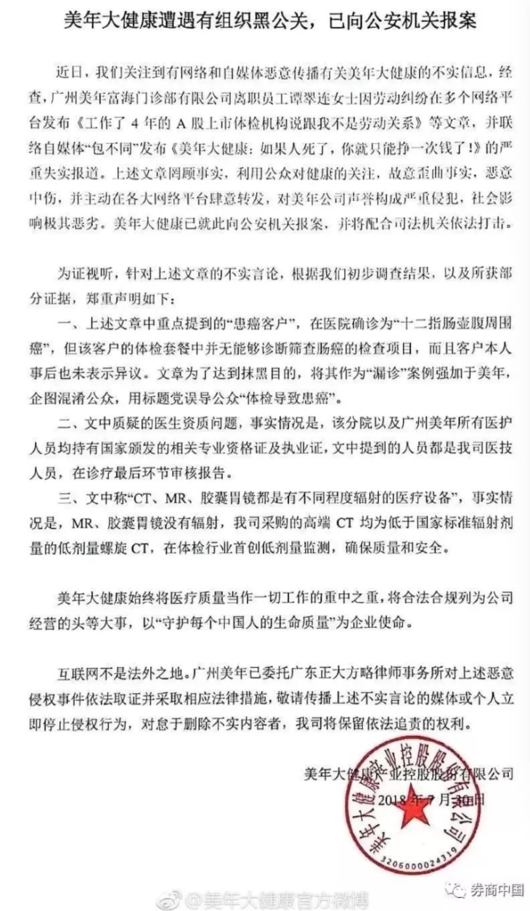
相信大家还记得,7月30日,也就是“假医生”事件首次发酵当天,美年大健康声明称,近日,我们关注到有网络和自媒体恶意传播有关美年大健康的不实信息,美年大健康已就此向公安机关报案,并将配合司法机关依法打击。



7月30日晚间,美年健康再度发布澄清公告。



7月31日晚间,美年健康回复深交所称,公司不存在无证上岗、持错证上岗或持过期证照上岗的情形。

如今,冒名医生、体检报告无医师手写签名、违规开展CT放射诊疗活动等三大违规行为已被广州市天河区卫生和计划生育局证实。


公司市值已经蒸发170亿


7月30日,受“假医生”负面事件影响,美年健康股价出现跌停,7月31日,小幅上涨0.31%,此后又持续大跌。


总的来看,自7月30日以来,美年健康股价已大幅下跌24.88%,跌幅超过同期医疗器械板块和大盘。此外,在这一时间段,美年健康已累计成交28.9亿元,累计换手率达到12.09%,市值从677.38亿元降至508.82亿元,短短一周时间缩水近170亿元。



29家基金踩雷,机构心态各异


据券商中国梳理,作为专注于体检的上市公司在A股的标的并不多,美年健康获得了众多机构资金的青睐。以基金二季报数据来看,共有29家基金公司80只产品踩雷,合计持股1.9亿股,占流通股比例14.44%。


其中,汇添富基金持股最多,达10637.94万股,通过10只基金产品持有,占流通股比例8.08%。



面对已经跌了近24%的美年健康,仍重仓持有的机构该何去何从?


“碰到美年这类黑天鹅,公募等机构都会慢慢走,因为已经不太安全了,只要有点上涨,立马就有卖的单子。”南方某持有美年健康的公募人士对21世纪经济报道记者表示,股价冲上去的时候就是出货的好机会,因此股价就会立马被打下来。


此时的机构也是心态各异。北京某大型私募投资总监指出,“经过此类事件,第三方体检的公信力需要很久才能修复。这种事情出来后,有些人会第一时间跑,有些人会等等看能不能反弹再跑,要是没有反弹一路跌下去有些纠结犹豫的资金又会接着跑。”


“公司没有一字跌停,愿意止损的都可以跑,但大家持股的心态肯定不一样。有些人可能觉得是发展途中的阶段性挫折,不跑也有可能。”上述投资总监认为,“另外还要看市场氛围,目前这种情况,估计很久才能消化完。”


附:“假医生”事件始末


7月29日


微信号观点发布了《美年大健康:如果人死了,你就只能挣一次钱了!》,文章矛头直指A股上市公司美年健康(002044)——体检医生无证上岗、冒用已故医生姓名等等。


7月30日


美年健康以跌停开盘,截至收盘,股价仍封于跌停,报收19.53元,市值一日蒸发近68亿元。随后,美年大健康作出了回应,相关报道严重失实,已就此向公安机关报案,并将配合司法机关依法打击。


7月31日


美年健康回复深交所称,公司不存在无证上岗、持错证上岗或持过期证照上岗的情形。紧随其后,澎湃新闻报道称,广州市天河区卫计局表示,在对举报涉及的三位医生陈某、卢某、鲁某进行询问和现场调取体检报告后,医生陈某表示部分患者报告非其本人审核,美年富海门诊部涉嫌违规出具报告。


8月5日


美年健康发布公告称,广州美年富海门诊部收到广州市天河区卫生和计划生育局《责令整改通知书》。美年富海门诊部存在冒名医生、体检报告无医师手写签名、违规开展CT放射诊疗活动等三大违规行为。


综合自21世纪经济报道(ID:jjbd21,记者:安丽芬、董晓静)、券商中国(ID:quanshangcn)、中国基金报(ID:chinafundnews)


值班编辑:杨倩

审校:高欢欢


登录查看更多
0

相关内容

专知会员服务
29+阅读 · 2020年3月6日
广东疾控中心《新型冠状病毒感染防护》,65页pdf
专知会员服务
19+阅读 · 2020年1月26日
【大数据白皮书 2019】中国信息通信研究院
专知会员服务
138+阅读 · 2019年12月12日
阿斯利康高管为您解密药企医学事务部那些事儿
肿瘤资讯
41+阅读 · 2019年7月24日
奔驰女车主同意和解,舆情分析全事件
THU数据派
10+阅读 · 2019年4月17日
ofo商业模式破产
1号机器人网
6+阅读 · 2019年1月29日
抖音完了!这次道歉也没用了
今日互联网头条
9+阅读 · 2018年7月2日
刘强东清明节回湖南湘潭认祖,带给乡亲100亿“小礼物”
中国企业家杂志
7+阅读 · 2018年4月7日
噩耗再次传来!华为,挺住!
FinTech前哨
4+阅读 · 2018年2月4日
Arxiv
5+阅读 · 2015年9月14日
VIP会员
相关VIP内容
专知会员服务
29+阅读 · 2020年3月6日
广东疾控中心《新型冠状病毒感染防护》,65页pdf
专知会员服务
19+阅读 · 2020年1月26日
【大数据白皮书 2019】中国信息通信研究院
专知会员服务
138+阅读 · 2019年12月12日
相关资讯
阿斯利康高管为您解密药企医学事务部那些事儿
肿瘤资讯
41+阅读 · 2019年7月24日
奔驰女车主同意和解,舆情分析全事件
THU数据派
10+阅读 · 2019年4月17日
ofo商业模式破产
1号机器人网
6+阅读 · 2019年1月29日
抖音完了!这次道歉也没用了
今日互联网头条
9+阅读 · 2018年7月2日
刘强东清明节回湖南湘潭认祖,带给乡亲100亿“小礼物”
中国企业家杂志
7+阅读 · 2018年4月7日
噩耗再次传来!华为,挺住!
FinTech前哨
4+阅读 · 2018年2月4日
Top
微信扫码咨询专知VIP会员