机器鱼游得比真鱼还快!人体心肌细胞捏的纸片鱼能自主游动108天

2022 年 2 月 28 日 新智元



  新智元报道  

编辑:袁榭 拉燕

【新智元导读】美国哈佛大学与埃默里大学研究人员合作,利用人类干细胞来源的心肌细胞制造出一种「人造鱼」。这种生物混合装置在水中自主游动超过100天。


美国哈佛大学与埃默里大学研究人员合作,利用人类干细胞来源的心肌细胞制造出一种「人造鱼」。
 
这种生物混合装置同时包含生物和人工部分,能通过与心脏搏动机理相同的心肌细胞缩张律动,在水中自主游动超过100天。这一成果有助于开发由活性肌肉细胞制成的人造心脏,并为研究心律失常等心脏病提供平台。
 
相关论文2022年2月10日发表在《科学》杂志上。


人造心肌细胞如何让纸鱼游动


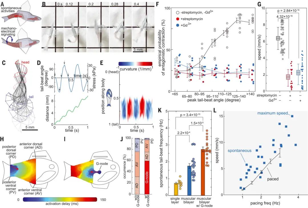
人类心脏在不需大脑信号指令时就能自动泵血,这是靠心肌细胞内的电信号与机能结构性反馈完成的。不过此过程并非完全被研究者掌握
 
哈佛大学的研究者Kit Parker与他的同事们,用塑料纸、生物凝胶、和两面由人类心肌细胞构成的「鳍」做出了生物性合成鱼,藉此来更好理解心肌律动的物理过程。
 
2012年,该研究团队曾用大鼠心肌细胞制造了水母形状的生物复合泵。2016年,该研究团队又用大鼠心肌细胞制造了能游动的人造魟鱼。
 
这种生物性合成鱼具有拮抗的肌肉双层和几何绝缘的心脏组织,节点包含人类干细胞来源的心肌细胞。
 
人造鱼的结构示意、与真鱼的游速比较
 
在生物性合成鱼的肌肉双层结构中,心肌细胞层的两侧机械被耦合在一起,使一侧肌肉的收缩可以直接转化为对侧肌肉的轴向拉伸,导致拮抗肌肉的兴奋和收缩。
 
鱼的躯体由五个不同的部分组成。一层是从人类干细胞中提取的心肌组织,一层是用激光做的硬纸层,接下来是一层动物胶,然后又是一层纸,最后是一层肌肉组织。
 
鱼尾鳍的部分是两层心肌细胞耦合处。鳍一侧的细胞收缩,那么另一侧的细胞就会扩张,循环往复。这个循环使得尾鳍可以前后摆动,以此推动人造鱼。
 
生物性合成鱼一侧的自发激活和收缩,可以通过肌肉组织之间的机械耦合,导致另一侧随后的拮抗收缩。
 
这些自发的对抗收缩导致鱼有节奏地进行交替弯曲运动,产生向前的游动。

 
为了系统地呈现肌肉双分子层的运动学特征,研究团队通过外部光刺激控制生物性合成鱼的拮抗肌肉收缩。
 
人造鱼的肌肉双分子层被蓝色和红色发光二极管光脉冲交替刺激。在红光刺激下,左侧肌肉组织开始收缩;在蓝光的刺激下,右肌肉组织被诱导收缩,尾巴以近乎笔直的姿势缩回。产生有节奏地向前连续推力来实现前进。
 
光刺激驱动实验记录
 

在人造鱼上复现心律


接下来,研究者在测试中,确定了由人类干细胞来源的心肌细胞重建的肌肉拮抗收缩,能通过机械电子信号维持自发的节律性收缩。
 
研究团队还开发了能模仿窦房结功能、对心肌细胞进行规律性起搏的节点性人造器官,研究者称之为G节点。伦敦国王学院的Mathias Gautel称:「这让学界对心率规律在真实收缩性生物结构上如何发生有了全新认知。」
 
为了复制窦房结的电绝缘结构,研究人员通过一个灌电流离子通道在模拟窦房结的G节点和肌肉组织之间建立了一个电连接。
 
因此,生物杂交鱼的肌肉双分子层和G节点共同使其产生一种连续的节律来调节肌肉的拮抗作用,从而产生自发的、协调的身体尾鳍运动。
 
按Kit Parker的说法:「谁都能用胶泥塑造出心脏模型。任何人也都能在培养皿里倒上一堆肿瘤细胞,直到细胞群复制生长成自我搏动的瘤块,然后称之为类心脏有机体。这些行为都不能真正复现一个在人的一生中能自我搏动数十亿次而且自行同步修复细胞的器官基础生态物理。这才是真正的难点,这也是我们的研究重心。」
 
实验用合成鱼游了108天、进行相当于3800次心脏律动的自动动作,而且游速比同等大小的真实鱼类更快。
 
游动天数与细胞活跃记录
 
伦敦国王学院的Mathias Gautel称:「如果一切顺利的话,现在一般从动物活体心脏剥离的主细胞能在体外存活二到四周。哈佛团队能将这一时间延长到几乎与小动物生命周期一样长,这一结果令人惊叹。」
 

「实验体放孵化器里,然后……忘了管」


不过这次实验的成功,还有其他有趣的因素。
 
「基本上我们一直把这些鱼放在孵化器里面,之后两三个礼拜我们根本就把这回事忘了。」Sung-Jin Park说道。他之前是哈佛大学疾病生物物理学组的博士后研究员。同时,他还是这篇研究人造鱼的论文的共同一作。「我们把孵化器打开,发现这些鱼都在游来游去。」
 
 
但是Kit Parker的最切近目标是,不被抓起来。
 
「我没在开玩笑。上次我们搞人造生物复合体的时候,波士顿的司法部官员就开始调查我们有无滥用国立卫生研究院(NIH)的项目拨款。」三位NIH负责该项目的官员后来发表了一篇论文,探讨该研究在科学上的成就,才让这次调查得以结束。
 
「如果你工作的方法太过于创新,那不一定所有人都能接受。但是反常规的研究路径,和疯狂胡搞还是有区别的。我觉得现在大家开始能体会这种区别了。」
 
「所以当务之急还是不要被捉进号子里。之后我们才能接着搞科研。我们长期的目标是拯救那些得了心脏病的孩子们。」Kit Parker说。
 

未来目标与应用场景


Parker说:「我们的最终目标,是制造出真正能为儿童病患替代有缺陷心脏的人造活体心脏。
 
当其他人试图为再生性医药研究制造体外人类心脏时,他们总想着完美复制心脏的解剖学结构,或者让催化的体外心肌组织复制简单跳动。
 
但我们团队的设计主旨,是复现心脏工作的生物物理学规律,这要难得多。不比简单将心脏结构作为蓝图的搭乐高式运作,我们要确定心脏搏动的生物物理学基础、将之作为设计主指标,然后做成易于观察的活性鱼。」
 
了解这些控制心肌泵血的规律,就能更好地治疗心脏病。
 
心肌细胞合成鱼的确也让研究者更好理解了心脏功能。过往科学家一直认为当人体心脏在搏动间隔的舒张期,血液是被动地充满心室。而合成鱼的缩张记录表明该过程很可能更主动。
 
Parker称团队现在正在寻求将这一成果应用在人工心脏的开发上,「力求将这次研究的所得应用在小儿心脏疾病与再生性医药等领域的拓展中,而且我们要开发下一个生物复合装置。」
 
Park说,未来他想把这些人造动物送到太空中去。他认为这是研究微重力引发的肌肉萎缩的好办法。还能研究在太空失重的环境下,肌肉组织是如何衰弱的。
 
宇航员都很熟悉在宇宙中待太长时间之后的肌肉流失现象。Park说,也许他们还可以把这里得到的结论应用于此,去研究衰老是如何导致肌肉萎缩的。
 
 
其他一些人则在各自的研究领域上开始应用上述的研究成果。
 
William Poole是波士顿儿童医院的一名心脏病学家,他与Parker的团队一同研究如何对「生体组织芯片」进行临床测试。这些微组织芯片像是微观的心脏病灶组织活体,能在不对组织源供体造成伤害的情况下推进实验和研究。
 
2021年开始,Parker和Poole就开始利用这项试验的数据在实验室里模拟儿童心脏病,试验药物干预、心脏起搏器置入,还有其它用以维持生命的干预手段。
 
人造心脏移植入人体这一大众寄望已久的目标,正在坚定地被实现中。


参考资料:

https://www.science.org/doi/10.1126/science.abh0474#pill-F2

https://www.youtube.com/watch?v=PudGp0BeHTw

https://www.thedailybeast.com/harvard-scientists-invented-a-biohybrid-fish-that-swims-using-human-heart-cells?source=articles&via=rss

https://techxplore.com/news/2022-02-biohybrid-fish-human-cardiac-cells.html

https://www.newscientist.com/article/2307975-robofish-powered-by-human-cardiac-cells-gives-fresh-insight-into-heart/

https://www.sciencealert.com/watch-this-biohybrid-fish-swim-to-the-rhythm-of-its-living-human-heart-cells



登录查看更多
0

相关内容

埃默里大学(Emory University)建于1836年,坐落于美国佐治亚州的亚特兰大,是一所历史悠久,卓有成就的综合性私立名校。由于可口可乐公司的创办人曾捐巨资兴建该校,因此该校有“可口可乐大学”的称号。埃默里大学商学院和公共卫生学院在美国素有盛誉,其商学院本科课程在著名杂志BusinessWeek里排名全美第3,公共卫生学院全美第6,素有南方长春藤之称。
《5G 毫米波赋能 8K 视频制作》未来移动通信论坛
专知会员服务
12+阅读 · 2022年4月15日
MIT设计深度学习框架登Nature封面,预测非编码区DNA突变
专知会员服务
15+阅读 · 2022年3月18日
中科院自动化所徐波团队最新《视觉-语言预训练》综述
专知会员服务
67+阅读 · 2022年2月23日
【NeurIPS2021】神经网络表示的相似度和匹配
专知会员服务
27+阅读 · 2021年10月29日
【经典书】线性代数元素,197页pdf
专知会员服务
57+阅读 · 2021年3月4日
 【SIGGRAPH 2020】人像阴影处理,Portrait Shadow Manipulation
专知会员服务
29+阅读 · 2020年5月19日
第一次:脑机接口让渐冻重症患者重获交流能力
机器之心
0+阅读 · 2022年3月26日
Science:脂肪细胞外泌体对巨噬细胞发挥调节功能
外泌体之家
19+阅读 · 2019年3月7日
国家自然科学基金
0+阅读 · 2014年12月31日
国家自然科学基金
0+阅读 · 2013年12月31日
国家自然科学基金
0+阅读 · 2013年12月31日
国家自然科学基金
0+阅读 · 2012年12月31日
国家自然科学基金
0+阅读 · 2012年12月31日
国家自然科学基金
0+阅读 · 2012年12月31日
国家自然科学基金
0+阅读 · 2012年12月31日
国家自然科学基金
0+阅读 · 2011年12月31日
国家自然科学基金
0+阅读 · 2009年12月31日
Arxiv
0+阅读 · 2022年4月19日
Object Detection in 20 Years: A Survey
Arxiv
48+阅读 · 2019年5月13日
Arxiv
12+阅读 · 2018年9月5日
VIP会员
相关基金
国家自然科学基金
0+阅读 · 2014年12月31日
国家自然科学基金
0+阅读 · 2013年12月31日
国家自然科学基金
0+阅读 · 2013年12月31日
国家自然科学基金
0+阅读 · 2012年12月31日
国家自然科学基金
0+阅读 · 2012年12月31日
国家自然科学基金
0+阅读 · 2012年12月31日
国家自然科学基金
0+阅读 · 2012年12月31日
国家自然科学基金
0+阅读 · 2011年12月31日
国家自然科学基金
0+阅读 · 2009年12月31日
Top
微信扫码咨询专知VIP会员