成为VIP会员查看完整内容
VIP会员码认证
首页
主题
发现
会员
服务
注册
·
登录
0
贝索斯马斯克正面刚!亚马逊拟斥资100亿美金大战太空互联网
2020 年 8 月 2 日
新智元
新智元报道
来源:thenextweb
编辑:白峰、雅新
【新智元导读】
近日,美国联邦通信委员会以5比0的投票结果,一致通过了亚马逊的Kuiper项目。该项目计划投入100亿美元,将3000多颗宽带卫星送入低轨道,与马斯克的Starlink展开正面竞争。
当地时间周四,美国联邦通信委员会(FCC)批准亚马逊建设自己的卫星互联网系统。亚马逊由此正式入局太空互联网,与SpaceX的星链展开较量。
亚马逊表示,公司将斥资100亿美元建设一个卫星互联网网络,向低空轨道发射3236颗卫星,旨在向全球缺乏网络服务的人们提供高速互联网服务。
Kuiper项目计划分五个阶段部署卫星,一旦有578颗卫星进入轨道,将会开始提供宽带服务。
但是亚马逊目前发射的卫星数量还是零。
反观马斯克这边, Starlink目前已经发射了超过500颗卫星,预计总共会将12000颗卫星送入低地轨道,太空互联网雄心不言自明。
Starlink建成后,
将为全球用户提供高达1 Gb /秒的超快联网速度
,覆盖范围将是传统基站无法比拟的。用户只需要购买一个终端,就能接入太空互联网了。
太空「双雄」恩怨20年,贝索斯先行,马斯克反击
说到马斯克和贝索斯的竞争,已经有近20年的历史了。而早些年,两人的关系还挺不错。
蓝色起源由贝索斯创立于2000年,一直与SpaceX并称美国民营航天双雄。最初创立的原因是贝索斯迷恋太空旅行。
20年过去了,太空竞赛的「双雄」却成了一雄一熊。
SpaceX和蓝色起源成立于同一时期。但由于蓝色起源研发进度缓慢,运营生产思路大体继承了传统航天的旧态,从技术和商业运用的角度都和SpaceX相差了一大截。
SpaceX之所以一路高歌猛进,也是因为有马斯克这个大活宝,懂得吸睛,甩出各种硬核概念。
马斯克具有互联网思维,懂得裂变创新,在新火箭新飞船研发的路上,根本停不下来。炸掉6000万美元火箭为测试逃生也只有马斯克这样的人能够做的出来。
相比之下,贝索斯电商出身,公司创立20个年头,仅仅发射过12次。但过于保守谨慎在太空领域成了一大缺点。
在大众眼中,SpaceX才是真正率先做到火箭反复使用、回收的佼佼者。不过蓝色起源手中也有一个杀手锏是他的BE-4发动机。
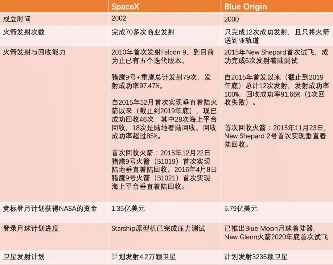
马斯克VS贝佐斯 「太空大战」 一览:
马斯克成功发射这么多卫星,世界首富贝索斯为什么还没做到呢?
主要原因还是马斯克占尽了「天时地利人和」。
SpaceX拥有肯尼迪航天中心LC-39A发射台的使用权,同时有高轨道卫星的发射能力,得到了来自美国国家航空航天局、美国国防部甚至外国的发射订单,每一次向太空发射卫星,或是为国际空间站提供补给,SpaceX都能获得盈利。
而贝索斯的蓝色起源说来就有点惨了,不仅商业订单少,而每一次发射测试还巨「烧钱」。在拿不到足够的商业订单来支付这高昂的测试成本情况下,贝索斯只能通过拓展自身业务来赚钱。
2019年4月,亚马逊宣布将向全球提供互联网的服务,通过发射3236颗近地卫星,实现全网覆盖。
而马斯克在2015年就提出了通过发射卫星实现覆盖全球的互联网的服务,也就是我们熟知的Starlink项目。当知道贝索斯也提出了和他类似的计划时,马斯克在推特上 @贝索斯,说他是「copycat」。
马斯克对这件事的冷嘲热讽,可以看出贝索斯确实动了他的「奶酪」,并且这也不是贝索斯第一次和马斯克正面刚了。
太空恩怨继续,陆地争夺才刚刚开始。
收购zoox招马斯克嘲讽,战火烧遍「海陆空」
看似毫不相干的两个公司,却已经在多个领域展开了角逐。
今年6月份,亚马逊刚刚收购了自动驾驶汽车开发商Zoox。据《金融时报》称该项交易超过12亿美元,收购后Zoox将继续作为一个独立企业运行。
Zoox能帮助亚马逊完善其包裹配送流程。收购Zoox是迄今为止亚马逊在自动化技术领域最大的一笔投资,亚马逊一直布局其在汽车、航空航天、工业等领域的自动化技术。
现在,亚马逊的Alexa系统被广泛应用于车载互联网,并与奥迪、宝马等传统汽车生产商展开了深入合作,而这些厂商正在面临来自特斯拉的强力竞争。
马斯克在得知贝索斯收购zoox的消息后,再次发推,嘲讽贝索斯是一只copycat。
但是马斯克的脚步岂是那么容易赶超的,PayPal、特斯拉、Spacex,马斯克「染指」的每一个领域,都取得了革命性的成功。
SpaceX帮马斯克在太空领域赢得了先发优势,海基火箭回收也取得了成功。陆地上的Tesla是目前最智能的自动驾驶汽车。
海陆空全面领先的马斯克,还把战火烧到了地底下。
2016年12月17马斯克被堵在街上好几个小时,两个月后他就宣布成立了Boring公司,2018年就在洛杉矶建成通车了,最高时速可达240公里每小时。
这么快的速度,贝索斯追的上吗?
登录查看更多
点赞并收藏
0
暂时没有读者
0
权益说明
本文档仅做收录索引使用,若发现您的权益受到侵害,请立即联系客服(微信: zhuanzhi02,邮箱:bd@zhuanzhi.ai),我们会尽快为您处理
相关内容
亚马逊 (Amazon.com)
关注
9
亚马逊公司是一家总部位于美国西雅图的跨国电子商务企业,业务起始于线上书店,不久之后商品走向多元化。目前是全球最大的互联网线上零售商之一,也是美国《财富》杂志2015年评选的全球最大500家公司的排行榜中的第88名。
维基百科
【经典书】人工智能在21世纪,1020pdf
专知会员服务
43+阅读 · 2020年8月2日
《为读博入坑开个好头》节省时间、减轻压力、稳步前进
专知会员服务
61+阅读 · 2020年7月1日
【干货书】现代数据平台架构,636页pdf
专知会员服务
260+阅读 · 2020年6月15日
麻省理工学院MIT马丁信托创业中心创业知识库,218页干货内容教你创业三十六计
专知会员服务
52+阅读 · 2020年4月30日
Google 发布图片配对基准及挑战:从系列图像重建三维物体和建筑物
专知会员服务
40+阅读 · 2020年4月4日
姿势服装随心换-CVPR2019
专知会员服务
36+阅读 · 2020年1月26日
报告 | 2020中国5G经济报告,100页pdf
专知会员服务
98+阅读 · 2019年12月29日
《全球人工智能发展白皮书》(2019版)发布,94页PDF,德勤科技编
专知会员服务
230+阅读 · 2019年11月8日
【课程】概率图模型,卡内基梅隆大学邢波
专知会员服务
70+阅读 · 2019年11月4日
开源书:PyTorch深度学习起步
专知会员服务
51+阅读 · 2019年10月11日
印度首次挑战登月告败,一步之遥≈多大差距?
人工智能学家
4+阅读 · 2019年9月7日
一箭60星,特朗普宣称的6G或已开始启动
全球人工智能
11+阅读 · 2019年5月27日
中国移动互联网2018上半年报告
计算机与网络安全
3+阅读 · 2018年7月22日
区块链是妖还是佛?马化腾、李彦宏、张颖都表了态
猎云网
4+阅读 · 2018年3月4日
噩耗再次传来!华为,挺住!
FinTech前哨
4+阅读 · 2018年2月4日
“我今年36岁了,除了收费啥也不会!”
创业邦杂志
4+阅读 · 2018年1月14日
揭秘|低调的可怕:日本暗地里科技创新强大到让人窒息
机器人大讲堂
6+阅读 · 2018年1月1日
行业|今年超50家AI企业已倒闭,明年人工智能迎来更大倒闭潮
机器人大讲堂
6+阅读 · 2017年12月19日
视频丨李彦宏:互联网前菜吃完,该上人工智能主菜了
华商韬略
4+阅读 · 2017年9月18日
靠“刷脸”折腾出120亿的大生意,这位29岁的清华理工男不得了!
机械鸡
5+阅读 · 2017年9月15日
Learning to Infer User Hidden States for Online Sequential Advertising
Arxiv
9+阅读 · 2020年9月3日
Minimal Variance Sampling with Provable Guarantees for Fast Training of Graph Neural Networks
Arxiv
13+阅读 · 2020年6月24日
Factorized Graph Representations for Semi-Supervised Learning from Sparse Data
Arxiv
4+阅读 · 2020年3月5日
Improved Deep Embeddings for Inferencing with Multi-Layered Networks
Arxiv
3+阅读 · 2019年3月1日
Object-centric Auto-encoders and Dummy Anomalies for Abnormal Event Detection in Video
Arxiv
5+阅读 · 2018年12月11日
Equity of Attention: Amortizing Individual Fairness in Rankings
Arxiv
4+阅读 · 2018年5月4日
EventKG: A Multilingual Event-Centric Temporal Knowledge Graph
Arxiv
11+阅读 · 2018年4月12日
QMIX: Monotonic Value Function Factorisation for Deep Multi-Agent Reinforcement Learning
Arxiv
6+阅读 · 2018年3月30日
Self-Attention with Relative Position Representations
Arxiv
14+阅读 · 2018年3月6日
Continuous Time Dynamic Topic Models
Arxiv
3+阅读 · 2015年5月16日
VIP会员
自助开通(推荐)
客服开通
详情
相关主题
亚马逊 (Amazon.com)
TWEB
互联网
展开
划分
覆盖
相关VIP内容
【经典书】人工智能在21世纪,1020pdf
专知会员服务
43+阅读 · 2020年8月2日
《为读博入坑开个好头》节省时间、减轻压力、稳步前进
专知会员服务
61+阅读 · 2020年7月1日
【干货书】现代数据平台架构,636页pdf
专知会员服务
260+阅读 · 2020年6月15日
麻省理工学院MIT马丁信托创业中心创业知识库,218页干货内容教你创业三十六计
专知会员服务
52+阅读 · 2020年4月30日
Google 发布图片配对基准及挑战:从系列图像重建三维物体和建筑物
专知会员服务
40+阅读 · 2020年4月4日
姿势服装随心换-CVPR2019
专知会员服务
36+阅读 · 2020年1月26日
报告 | 2020中国5G经济报告,100页pdf
专知会员服务
98+阅读 · 2019年12月29日
《全球人工智能发展白皮书》(2019版)发布,94页PDF,德勤科技编
专知会员服务
230+阅读 · 2019年11月8日
【课程】概率图模型,卡内基梅隆大学邢波
专知会员服务
70+阅读 · 2019年11月4日
开源书:PyTorch深度学习起步
专知会员服务
51+阅读 · 2019年10月11日
热门VIP内容
开通专知VIP会员 享更多权益服务
生物信息学中的生成式人工智能:模型、应用与方法学进展的系统性综述
《COA-GPT 2.0:加速军事决策流程的代理式人工智能规划工具》
【博士论文】因果机器学习中的数据质量研究:算法公平性的应用
作战计算:数学模型预测军事冲突场景——科学方法如何协助识别热点冲突区域(附论文)
相关资讯
印度首次挑战登月告败,一步之遥≈多大差距?
人工智能学家
4+阅读 · 2019年9月7日
一箭60星,特朗普宣称的6G或已开始启动
全球人工智能
11+阅读 · 2019年5月27日
中国移动互联网2018上半年报告
计算机与网络安全
3+阅读 · 2018年7月22日
区块链是妖还是佛?马化腾、李彦宏、张颖都表了态
猎云网
4+阅读 · 2018年3月4日
噩耗再次传来!华为,挺住!
FinTech前哨
4+阅读 · 2018年2月4日
“我今年36岁了,除了收费啥也不会!”
创业邦杂志
4+阅读 · 2018年1月14日
揭秘|低调的可怕:日本暗地里科技创新强大到让人窒息
机器人大讲堂
6+阅读 · 2018年1月1日
行业|今年超50家AI企业已倒闭,明年人工智能迎来更大倒闭潮
机器人大讲堂
6+阅读 · 2017年12月19日
视频丨李彦宏:互联网前菜吃完,该上人工智能主菜了
华商韬略
4+阅读 · 2017年9月18日
靠“刷脸”折腾出120亿的大生意,这位29岁的清华理工男不得了!
机械鸡
5+阅读 · 2017年9月15日
相关论文
Learning to Infer User Hidden States for Online Sequential Advertising
Arxiv
9+阅读 · 2020年9月3日
Minimal Variance Sampling with Provable Guarantees for Fast Training of Graph Neural Networks
Arxiv
13+阅读 · 2020年6月24日
Factorized Graph Representations for Semi-Supervised Learning from Sparse Data
Arxiv
4+阅读 · 2020年3月5日
Improved Deep Embeddings for Inferencing with Multi-Layered Networks
Arxiv
3+阅读 · 2019年3月1日
Object-centric Auto-encoders and Dummy Anomalies for Abnormal Event Detection in Video
Arxiv
5+阅读 · 2018年12月11日
Equity of Attention: Amortizing Individual Fairness in Rankings
Arxiv
4+阅读 · 2018年5月4日
EventKG: A Multilingual Event-Centric Temporal Knowledge Graph
Arxiv
11+阅读 · 2018年4月12日
QMIX: Monotonic Value Function Factorisation for Deep Multi-Agent Reinforcement Learning
Arxiv
6+阅读 · 2018年3月30日
Self-Attention with Relative Position Representations
Arxiv
14+阅读 · 2018年3月6日
Continuous Time Dynamic Topic Models
Arxiv
3+阅读 · 2015年5月16日
大家都在搜
PINN
朱克爱德华兹家族
大型语言模型
知识图谱
人类控制
国防科技创新
WOS
Palantir
蓝牙安全攻防
精排模型-从MLP到行为序列:DIN、DIEN、MIMN、SIM、DSIN
Top
提示
微信扫码
咨询专知VIP会员与技术项目合作
(加微信请备注: "专知")
微信扫码咨询专知VIP会员
Top