【政策】11月1日起,医院内19个功能区要统一命名

2017 年 10 月 16 日 医谷 医学大健康未来

▲点击上方的蓝色“医谷”关注我们

“置顶公众号”第一时间获取最有价值行业趋势信息



长期以来,医疗机构间和医疗机构内各科室有许多具有相同医疗服务功能的场所名称存在着命名不规范、功能界定不明确、用途不相同、基本配置不统一的情况,导致医护人员使用时不规范,为医院内感染带来隐患,也为患者就医带来不便。


而随着医学模式的转变和医院的快速发展,医疗机构的建设日趋现代化,医疗机构场所的名称已成为科学化和规范化管理的一部分。


为此医疗机构管理标准专业委员会提出编制《医疗机构内通用医疗服务场所的命名》标准,以进一步明确医疗机构内部通用场所的功能,统一基本配置,规范命名,促进医疗机构管理的规范化和精细化。


该标准仅针对医疗机构间和医疗机构科室间具有通用(相同)医疗服务功能的场所予以规范,并规定了场所为实现医疗服务功能所应配置的基本设施设备。


命名充分保留了我国医疗机构长期以来对这些场所沿用的习惯,仅对名称和功能不符的场所进行了重新命名。充分考虑不同层级医院的实际情况,设备设施规定了满足医疗服务功能的基本要求。


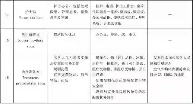
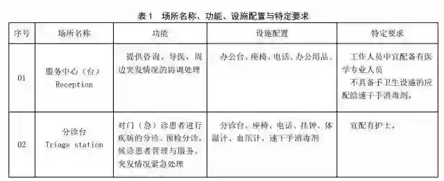
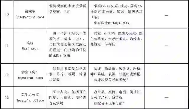
标准努力做到命名准确、科学,功能定位明确,基本配置合理,符合医院感染控制要求。经过反复筛选和论证,最终本标准规范的医疗机构具有通用功能的场所共计19项。每一项均从名称、功能、基本配置以及特定要求四个方面进行了规定。


该标准于2017年11月1日起正式施行。


附医疗机构内通用医疗服务场所的命名


本标准按照 GB/T 1.1-2009 给出的规则起草。


本标准起草单位:国家卫生计生委医院管理研究所、首都医科大学附属北京地坛医院、北京大学第三医院、首都医科大学宣武医院、北京大学人民医院、北京回龙观医院、首都医科大学北京儿童医院。


本标准起草人:于清、张越、祖丽安、王玲、周彬、陈凤欣、李小莹、杨莘、袁晓宁、郭宇、许冬梅、史学、张洪君、周洪柱、赵越、于宗河、巩玉秀、洪宓。


医疗机构内通用医疗服务场所的命名


  1 范围


本标准规定了医疗机构内各科室或部门中具有相同医疗服务功能的场所的名称,并规定了场所的功能、基本设施配置及特定要求。


本标准适用于各级各类医疗机构。


  2 规范性引用文件


下列文件对于本文件的应用是必不可少的。凡是注日期的引用文件,仅注日期的版本适用于本文件。凡是不注日期的引用文件,其最新版本(包括所有的修改单)适用于本文件。


GB 15982 医院消毒卫生标准


  3 术语和定义


下列术语和定义适用于本文件。


3.1 导医 clinic guide


引导患者到相应科室就医。


3.2 分诊 triage


根据患者的主要症状及体征判断患者病情的轻重缓急及所患疾病的专业归属,并合理安排其就诊。


3.3 预检分诊 pre-consultation check


医疗机构为有效控制传染病疫情,防止医疗机构内交叉感染,根据《中华人民共和国传染病防治法》的有关规定,在患者就医的第一时间,对来诊的患者预先进行有关传染病方面的甄别、检查并将疑似传染病患者分流至相对隔离的诊治区域。


3.4  注射 intradermic injection


借助注射器一类的医疗器械将液体(或生物制剂等)注入人体,以达到诊断、治疗、预防疾病的目的。


3.4.1  皮内注射 intradermic injection


将药液注入人体表皮与真皮之间。


3.4.2  皮下注射 hypodermic injection


将药液注入人体皮下组织。


3.4.3  肌内注射 intramuscular injection


将药液注入人体肌肉组织。


3.4.4 静脉注射 intravenous injection


将药液由静脉注入人体。


3.4.5  静脉输液 intravenous infusion


将药液由静脉连续输入人体。


3.5  采血 Blood collection


因检验或相关需要,由医务人员经静脉、动脉采取血液标本的过程。


3.6  抢救 medical rescue


对急、危、重患者采取紧急的突击性医疗救护。


3.7  无菌物品 aseptic material


经过灭菌处理并在有效期内保持无生物污染的物品。


  4 场所命名、功能与设施配置


场所名称、功能、设施配置与特定要求应符合表1的规定。



文 | 国家卫计委


国内首个精准医疗EMBA课程诚邀体验,更多详情请点击这里



医谷:拥有最全医学大健康产业信息来源渠道,紧跟政策风向,传播最新行业资讯;聚集国内外知名投资机构投资人,挖掘跟踪创新项目,实现项目资本快速对接;网罗大量会展信息及展后报道,聚焦热门产品技术,阐述专家大咖独到见解



张江科学城南部核心区,城市副中心——上海国际医学园区期待您的考察莅临,共谋发展,021-68119996。

登录查看更多
0

相关内容

求医问药之所。
【北京大学】面向5G的命名数据网络物联网研究综述
专知会员服务
38+阅读 · 2020年4月26日
广东疾控中心《新型冠状病毒感染防护》,65页pdf
专知会员服务
19+阅读 · 2020年1月26日
2019年药品零售行业全景图
行业研究报告
31+阅读 · 2019年9月18日
【专题】美国隐私立法进展的总体分析
蚂蚁金服评论
11+阅读 · 2019年4月25日
Arxiv
29+阅读 · 2020年3月16日
A Survey on Deep Learning for Named Entity Recognition
Arxiv
26+阅读 · 2020年3月13日
UPSNet: A Unified Panoptic Segmentation Network
Arxiv
4+阅读 · 2019年1月12日
VIP会员
相关资讯
2019年药品零售行业全景图
行业研究报告
31+阅读 · 2019年9月18日
【专题】美国隐私立法进展的总体分析
蚂蚁金服评论
11+阅读 · 2019年4月25日
相关论文
Arxiv
29+阅读 · 2020年3月16日
A Survey on Deep Learning for Named Entity Recognition
Arxiv
26+阅读 · 2020年3月13日
UPSNet: A Unified Panoptic Segmentation Network
Arxiv
4+阅读 · 2019年1月12日
Top
微信扫码咨询专知VIP会员