2021年中国人工智能在零售领域应用行业短报告,30页pdf

2021 年 4 月 22 日 专知


 中国人工智能在零售领域的应用前景如何

      人工智能(AI)在零售领域应用是指人工智能计算机视觉、智能语音等人工智能技术在零售场景中的落地应用,其通过为零售行业的参与主体、不同业务环节赋能,进而实现对零售行业的整体升级和改造。人工智能技术应用于零售领域,促使“人-货-场”的结构发生变化,其信息流转速度加快,数字化程度持续提高。在政策利好、零售行业增长乏力、人工智能技术持续进步等因素驱动下,中国人工智能在零售领域应用行业市场规模将持续扩大,预计于2025年达到67.7亿元。

      1. 智能客服、精准营销等是人工智能在零售领域的主要应用场景  人工智能应用于零售领域的关键技术包括计算机视觉、智能语音、自然语言处理、机器学习、知识图谱等。现阶段这些技术在智能客服、精准营销等场景下应用较为成熟。随着人工智能技术持续进步,其将可在零售领域实现大规模的应用。

      2.零售行业增速乏力,急需AI等新技术助力转型  2015-2020年期间,中国社会消费品零售总额和网上零售总额的增速逐步下降,2020年其增速分别为-3.9%、10.9%,零售行业增速乏力。同时零售行业是典型的劳动力密集型行业,在供应链、客服、营销、运营、销售等不同环节均需大量人力资源,但中国劳动力市场逐年紧缩,零售行业面临用工短缺问题,当前中国连锁零售行业人才缺口约达500万人。因此,零售企业需利用AI等新技术对收银、客服、营销、门店管理等环节进行智能化改造,在提升人员效率、节省人力成本的同时,以获取新的业务增长点。

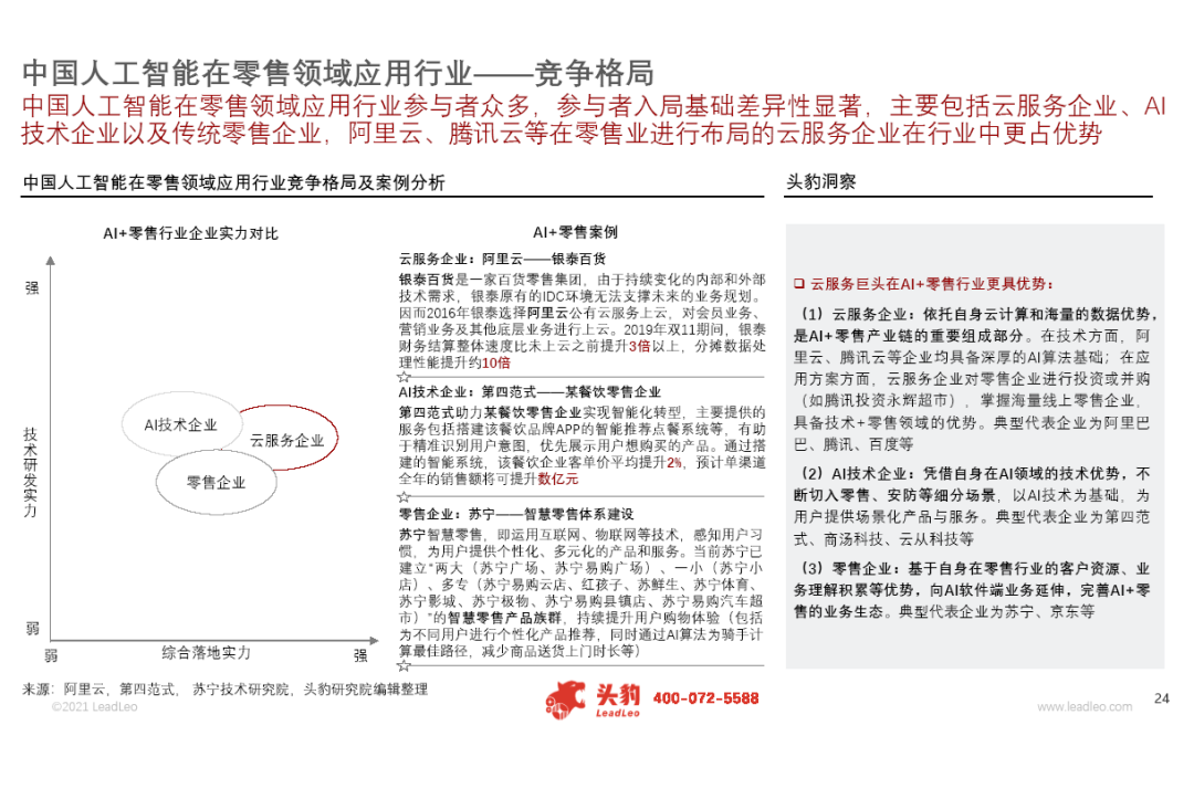
      3.云服务巨头在AI+零售行业更具优势

      中国人工智能在零售领域应用行业参与者众多,参与者入局基础差异性显著,主要包括云服务企业(阿里云、腾讯云等)、AI技术企业(第四范式、商汤科技等)以及传统零售企业(苏宁等),其中,阿里云、腾讯云等在零售业进行布局的云服务企业在行业中更占优势。



专知便捷查看

便捷下载,请关注专知公众号(点击上方蓝色专知关注)

  • 后台回复“AI30” 就可以获取2021年中国人工智能在零售领域应用行业短报告,30页pdf》专知下载链接

专知,专业可信的人工智能知识分发 ,让认知协作更快更好!欢迎注册登录专知www.zhuanzhi.ai,获取5000+AI主题干货知识资料!


欢迎微信扫一扫加入专知人工智能知识星球群,获取最新AI专业干货知识教程资料和与专家交流咨询
点击“ 阅读原文 ”,了解使用 专知 ,查看获取5000+AI主题知识资源
登录查看更多
2

相关内容

2021年中国人工智能在工业领域的应用研究报告(附报告)
中国数字经济就业发展研究报告2021,43页pdf
专知会员服务
73+阅读 · 2021年3月27日
电信行业人工智能应用白皮书(2021),50页pdf
专知会员服务
81+阅读 · 2021年3月19日
2021年中国人工智能产业发展趋势,13页pdf
专知会员服务
121+阅读 · 2021年3月18日
中国智适应教育行业白皮书,31页pdf
专知会员服务
73+阅读 · 2021年2月20日
面向人工智能新基建的知识图谱行业白皮书
专知会员服务
81+阅读 · 2021年2月7日
2020年中国《知识图谱》行业研究报告,45页ppt
专知会员服务
240+阅读 · 2020年4月18日
【德勤】中国人工智能产业白皮书,68页pdf
专知会员服务
309+阅读 · 2019年12月23日
白皮书 | 工业智能前沿报告,35页pdf
专知
31+阅读 · 2021年3月9日
2018-2019年国内化妆品行业研究报告
行业研究报告
15+阅读 · 2019年9月28日
2019年药品零售行业全景图
行业研究报告
31+阅读 · 2019年9月18日
医药零售行业报告
医谷
9+阅读 · 2019年7月8日
中国AI+营销应用落地研究报告
艾瑞咨询
5+阅读 · 2018年9月5日
《中国人工智能发展报告2018》(附PDF下载)
走向智能论坛
19+阅读 · 2018年7月17日
Arxiv
0+阅读 · 2021年6月24日
Arxiv
0+阅读 · 2021年6月22日
Type-augmented Relation Prediction in Knowledge Graphs
SwapText: Image Based Texts Transfer in Scenes
Arxiv
4+阅读 · 2020年3月18日
Arxiv
26+阅读 · 2019年11月24日
VrR-VG: Refocusing Visually-Relevant Relationships
Arxiv
6+阅读 · 2019年8月26日
Arxiv
5+阅读 · 2018年6月5日
VIP会员
相关VIP内容
2021年中国人工智能在工业领域的应用研究报告(附报告)
中国数字经济就业发展研究报告2021,43页pdf
专知会员服务
73+阅读 · 2021年3月27日
电信行业人工智能应用白皮书(2021),50页pdf
专知会员服务
81+阅读 · 2021年3月19日
2021年中国人工智能产业发展趋势,13页pdf
专知会员服务
121+阅读 · 2021年3月18日
中国智适应教育行业白皮书,31页pdf
专知会员服务
73+阅读 · 2021年2月20日
面向人工智能新基建的知识图谱行业白皮书
专知会员服务
81+阅读 · 2021年2月7日
2020年中国《知识图谱》行业研究报告,45页ppt
专知会员服务
240+阅读 · 2020年4月18日
【德勤】中国人工智能产业白皮书,68页pdf
专知会员服务
309+阅读 · 2019年12月23日
相关资讯
白皮书 | 工业智能前沿报告,35页pdf
专知
31+阅读 · 2021年3月9日
2018-2019年国内化妆品行业研究报告
行业研究报告
15+阅读 · 2019年9月28日
2019年药品零售行业全景图
行业研究报告
31+阅读 · 2019年9月18日
医药零售行业报告
医谷
9+阅读 · 2019年7月8日
中国AI+营销应用落地研究报告
艾瑞咨询
5+阅读 · 2018年9月5日
《中国人工智能发展报告2018》(附PDF下载)
走向智能论坛
19+阅读 · 2018年7月17日
相关论文
Top
微信扫码咨询专知VIP会员