成为VIP会员查看完整内容
VIP会员码认证
首页
主题
发现
会员
服务
注册
·
登录
0
狗竟然有两个祖先?Nature封面文章揭秘狗的双重血统
2022 年 7 月 16 日
新智元
新智元报道
编辑:Joey 如願
【新智元导读】
最新一期的nature文章通过对来自欧洲、西伯利亚和北美时间跨度为10万年的72只古代狼的基因组的分析,揭秘了狗的双重血统。
狗狗竟然有两个祖先?
近日,最新一期的nature封面文章公布。
来自英国古代基因组学实验室的Anders Bergström团队分析了来自欧洲、西伯利亚和北美时间跨度为10万年的72只古代狼的基因组,发现「被驯化之前的狗与灰狼的基因存在差异」,这也就意味着狗的祖先不只有一种狼的族群。
狗的祖先是灰狼,这是毫无争议的。但这种进化是在何时、何地以及如何发生的,学术界并没有达成共识。
根据考古学的骨骼遗骸显示,现代狗血统大概出现于1,4000年前,狗和现代狼的祖先分化的时间范围大概在1,4000年前到4,0000年前之间。
然而,来自现代和古代狗的遗传数据与现代狼存在交叉,导致以前的研究在很大程度上受到限制,可能无法解决狗的起源。
狗的遗传多样性因受其动态历史的影响无法确定其起源。
另外自狼驯化以来,它与现代狼的关系同样会受到基因流动的影响。
同时,发现早期犬类的地区并不能说明其来源(不能排除其他地区是否还存在早犬),因此无法凭地理位置判断其来源。
相反,如果狼在空间和时间上的遗传多样性得到详尽的描述,并且可以确定哪些种群最接近狗的祖先,就可以解决狗的起源问题。
Anders Bergström表示,狗的起源仍然是自然和人类历史上最难以捉摸的问题之一。
「我们认为解决它的方法是将狗置于狼血统历史提供的背景中。我们在狼的基因方面丰富的数据集给了我们解决这个问题的信心」。
十万年来狼基因的变化
Anders团队对来自欧洲、西伯利亚和北美洲西北部的66个新的古代狼基因组进行了基因测序,并加入了5个之前测序过的古代狼基因,另外一个高加索地区的亚洲豺犬基因作为对照组。
图a为本次实验取样中古代狼和亚洲豺犬的地理分布图
X染色体DNA片段显示69%的狼是雄性(95% 置信区间 (CI),57–80%;P = 0.0013,二项式检验),而这展示了古代狼在棕熊、猛犸象、野牛、家犬等哺乳动物群体中雄性基因的过度表达。
在对共享遗传漂移矩阵进行的主成分分析(PCA)中,古代狼群按年龄而非地理聚集(Pearson's rPC1,样本年龄 = 0.85,P = 5 × 10-21)(图1c)。
此外,平均年龄越小的古代狼群与现代狼群的亲缘关系越近。(扩展数据图 1a 和补充图 3)。
我们发现所有在末次冰盛期前的个体(也就是23,000年前)彼此之间的相似度比早于28,000年前的狼要高(如图b)。
然而,在过去 100,000 年中的任何时候,当对比年轻狼和年长狼的相似度时,同样的模式也是可见的(如图d)。
由于连通性而导致的祖先同质化的长期过程推动了狼的亲缘关系的发展。因此,末次冰盛期间的变化并不代表长期的狼群数量变化,而是祖先同质化过程的最新表现。
研究团队接下来测试了随着时间的推移连接狼血统的基因流的方向性。
使用f4统计数据的分析表明,所有23,000年后的狼都与西伯利亚狼更相似,相比于30,000年前的欧洲或中亚狼(扩展数据图 1c 和补充图 6)。
这表明西伯利亚狼的血统扩张到了欧洲。西伯利亚基因流入欧洲的相同动态在50,000年前到35,000年前之间这段时期展开(如图d1所示),从西伯利亚到欧洲的反复、单向基因流的混合图模型可以解释这些关系(如图b1和图d3)。
尽管无法区分脉冲样和连续基因流,但结果表明,在整个晚更新世,西伯利亚充当了迁移的源头,而欧洲充当了迁移的汇点,并且没有证据表明基因流向另一个方向(如图1d和图d2)。
虽然今天所有的欧亚狼都在过去 25,000 年内分享了它们的大部分血统,但深厚的当地血统的持续存在提供了证据,证明了晚更新世欧亚大陆广泛的局部灭绝,并表明与许多其他巨型动物不同,该物种作为一个整体并没有出现濒临灭绝。
十万年来的自然选择
自然选择通常是从当今的遗传变异中间接推断出来的。
在72只古代狼和68只现代狼中测试每个变体的等位基因频率和时间之间的关联,最后作者们发现了24个有选择证据的基因组区域。
有选择证据的三个区域与嗅觉受体基因重叠,15号染色体上的变异频率从接近0%增加到100% ,如上图c所示,这表明嗅觉是狼反复适应的目标。
其实大多数检测到的选择事件发生在犬类分化之前,并且犬类是会共享所选择的等位基因。
10号染色体上的一个区域,狗的变异与体型大小、下垂的耳朵和其他特征有关,作者们发现在过去2万年里,狼也有这种选择。
他们认为他们的结果也提出了一种可能性,即它的最终起源可能是在野生Pleistocene狼的身上。
狗的祖先与东方狼有亲缘关系
现代犬系的地理起源一直存在争议。
基因研究认为,东亚、中亚、中东、欧洲、西伯利亚或欧亚大陆东部和西部的狼,或独立存在的狼,对早期犬的祖先有贡献,而其他狼则与一个独立的、但地理位置未知的祖先种群一致。
鉴于作者们的发现,部分狼的种群结构比狗可能驯化的时间更早,他们可以预计,狗在基因上更接近某些古老的狼,而不是其他狼。
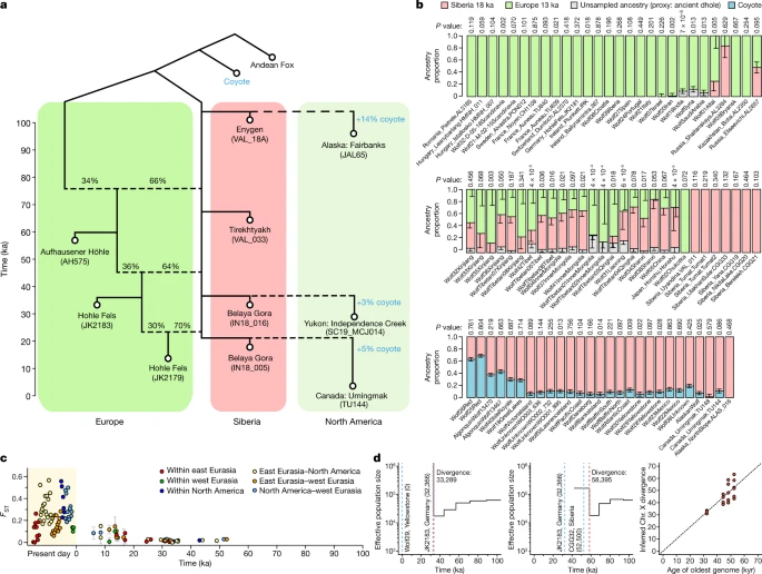
为了减少自狗出现以来基因流的影响,作者们对过去25,000年的狼和狗进行了PCA分析,只量化了它们与LGM之前的狼的关系,最后发现狗显示出与生活在23,000年前到13,000年前的西伯利亚狼相似的关系曲线。
在这一时期,狗与西伯利亚狼的关系比与欧洲狼的关系更近。28,000年前以后的欧洲狼与前LGM时期的欧洲狼有亲缘关系。
虽然东北西伯利亚的狼在23,000年前到13,000年前之间与狗表现出了最大的亲和力,但作者们发现它们并不是狗的直系祖先。因为当使用「qpWave/qpAdm」测试大量古代狼作为候选源时,所有单源模型,都被所有研究的狗强烈拒绝。
最近的混合和种群变化使得对现代狼的分析变得复杂。即便如此,如果自狗被驯化以来,狼的种群结构没有被完全重塑,那么狗祖先的部分祖先可能仍然可以在今天的狼中被代表和检测到,尽管这种祖先过去的地理位置还不得而知。
西方狗祖先的第二个来源
如果一些狗与驯化之前的狼有不同的亲和力,那么多个祖先的最有力证据将是,因为这样的狼不会受到狗基因流的影响。
今天在狼和狗之间观察到的广泛的祖先不对称被解释为反映了最近的本土混合。作者们发现狗具有狼血统中两个不同组成部分的不同比例,这可能为这些不对称提供了一个统一的解释。
研究结论
作者们发现,在整个Late Pleistocene时期,狼的种群在基因上是相互联系的,这可能是因为狼在开阔的环境中具有高度的流动性。
对于相互关联的狼种群来说,LGM并不一定对应着一个前所未有的变化时期。此外,Pleistocene狼之所以成为今天多样性的基础,并不是它们灭绝了,而是持续的基因流动使后来的祖先均质化了。
作者们的研究结果也为长期存在的狗的起源问题提供了见解。
首先,狗和今天的欧亚狼被认为是相互的单系谱系。总的来说,狗更接近于欧亚大陆东部的狼。
第二,由于现代狼与狗的祖先没有很好的匹配,所以人们认为源种群已经灭绝。而作者们的研究结果表明,事实并非如此,因为狼血统的持续同质化可能掩盖了它们与狗的早期关系。
第三,目前还不清楚早期和现在的狗是否由多个狼种群组成。
先前的一项研究提出,在欧亚大陆的西部和东部出现的狗比在欧亚大陆的中部出现的更早,是因为西部狼和东部狼分别被驯化,但在今天的狗中,前者的祖先已经灭绝或几乎灭绝。
作者们的研究结果支持了狗有两个不同祖先的观点,但与之前的假设有所不同。
首先,作者们证明了至少两个狼种群的祖先在现代狗中是存在的并且普遍存在,并且是今天狗种群结构的主要决定因素。
其次,作者们可以排除与这里的样本相关的Pleistocene欧洲狼作为C. familiaris谱系的来源。
第三,之前的研究表明,爱尔兰新石器时代的狗比后来的狗有更多来自西方驯化的祖先,而作者们发现,与今天的欧洲狗相比,这种狗所确定的西方祖先的血统更少。
参考资料:https://www.nature.com/articles/s41586-022-04824-9#MOESM1
登录查看更多
点赞并收藏
0
暂时没有读者
0
权益说明
本文档仅做收录索引使用,若发现您的权益受到侵害,请立即联系客服(微信: zhuanzhi02,邮箱:bd@zhuanzhi.ai),我们会尽快为您处理
相关内容
分析
关注
1
【Nature. Mach. Intell. 】图神经网络论文汇集
专知会员服务
47+阅读 · 2022年3月26日
MIT设计深度学习框架登Nature封面,预测非编码区DNA突变
专知会员服务
15+阅读 · 2022年3月18日
AI预测历史?DeepMind 又发nature!使用Ithaca深度神经网络恢复和归因古代文本
专知会员服务
25+阅读 · 2022年3月10日
南大本科生NeurIPS论文!俞扬团队首次揭示强化学习「记忆池」最优利用方法
专知会员服务
25+阅读 · 2021年12月17日
ICLR 2022 评审出炉!来看看得分最高8份的31篇论文是什么!
专知会员服务
48+阅读 · 2021年11月10日
近期必读的5篇顶会SIGIR 2021【反事实推理】相关论文和代码
专知会员服务
23+阅读 · 2021年7月25日
AAAI 2021论文接收列表放出! 1692篇论文都在这儿了!
专知会员服务
73+阅读 · 2021年1月3日
《人工智能新数学问题: 广义约束》,中科院自动化所胡包钢研究员
专知会员服务
40+阅读 · 2020年10月27日
【ICML2020-Tutorial】因果强化学习-CRL,147页ppt,哥伦比亚大学-Elias Bareinboim
专知会员服务
94+阅读 · 2020年7月16日
二值分类熵界分析—国科大UCAS胡包钢教授《信息论与机器学习》课程第五讲
专知会员服务
52+阅读 · 2020年3月16日
老鼠和鲸鱼谁更容易得癌症?Nature封面:几率差不多
新智元
0+阅读 · 2022年4月21日
Nature封面:城里人为什么容易路痴?
新智元
0+阅读 · 2022年4月7日
生命科学的“登月计划”!Science封面:20年后,人类基因组计划终于完整了
大数据文摘
0+阅读 · 2022年4月5日
Science封面:20年后,人类基因组计划终于完整了
学术头条
0+阅读 · 2022年4月2日
Nature最新封面:DeepMind AI “再下一城”,追寻人类古老文字
大数据文摘
0+阅读 · 2022年3月10日
Nature最新封面:DeepMind AI “再下一城”,追寻人类古老文字踪迹
学术头条
0+阅读 · 2022年3月10日
Nature封面6连发:奥密克戎突变凶猛,疫苗效力大减,为什么?
新智元
0+阅读 · 2022年2月24日
Nature:肆虐全球的「奥密克戎」到底怎么来的?
新智元
0+阅读 · 2022年1月29日
Nature封面重磅!剑桥大学团队揭开老年痴呆背后的罪魁祸首
新智元
0+阅读 · 2021年10月16日
Nature 一周论文导读 | 2019 年 5 月 30 日
科研圈
15+阅读 · 2019年6月9日
高山倭蛙发育生活史的高海拔适应性特征及其基因定位分析
国家自然科学基金
0+阅读 · 2014年12月31日
樟科植物地质演化史及花部形态学研究
国家自然科学基金
0+阅读 · 2013年12月31日
埃迪卡拉纪-寒武纪过渡期南华盆地碳硫循环研究
国家自然科学基金
0+阅读 · 2012年12月31日
云南早泥盆世肺鱼类的形态学与分支系统学研究
国家自然科学基金
0+阅读 · 2012年12月31日
中国伪瓢虫科分类与系统发生(鞘翅目:扁甲总科)
国家自然科学基金
0+阅读 · 2012年12月31日
中国及泛喜马拉雅地区滇紫草属(广义)的分类学研究
国家自然科学基金
0+阅读 · 2012年12月31日
广西地区晚更新世猪科动物化石古DNA分子演化研究
国家自然科学基金
0+阅读 · 2012年12月31日
金丝猴属物种高海拔和食性适应的遗传机制研究
国家自然科学基金
0+阅读 · 2011年12月31日
西南季风区2.8Ma以来高分辨率硅藻记录与古气候重建
国家自然科学基金
0+阅读 · 2009年12月31日
樟科琼楠属三个复合体的分类学研究
国家自然科学基金
0+阅读 · 2009年12月31日
Rectilinear Convex Hull of Points in 3D
Arxiv
0+阅读 · 2022年9月13日
PiDRAM: A Holistic End-to-end FPGA-based Framework for Processing-in-DRAM
Arxiv
0+阅读 · 2022年9月13日
Fast Regression of the Tritium Breeding Ratio in Fusion Reactors
Arxiv
0+阅读 · 2022年9月12日
Learning Obstacle-Avoiding Lattice Paths using Swarm Heuristics: Exploring the Bijection to Ordered Trees
Arxiv
0+阅读 · 2022年9月12日
F-COREF: Fast, Accurate and Easy to Use Coreference Resolution
Arxiv
0+阅读 · 2022年9月12日
Kernel Learning for Explainable Climate Science
Arxiv
0+阅读 · 2022年9月11日
Extending the Technology Acceptance Model 3 to Incorporate the Phenomenon of Warm-Glow
Arxiv
0+阅读 · 2022年9月11日
Mediation Analysis with Multiple Exposures and Multiple Mediators
Arxiv
0+阅读 · 2022年9月9日
已删除
Arxiv
32+阅读 · 2020年3月23日
The Book of Why: Review
Arxiv
15+阅读 · 2019年9月30日
VIP会员
自助开通(推荐)
客服开通
详情
相关主题
分析
组学
基因测序
多样性
考古学
PCA
相关VIP内容
【Nature. Mach. Intell. 】图神经网络论文汇集
专知会员服务
47+阅读 · 2022年3月26日
MIT设计深度学习框架登Nature封面,预测非编码区DNA突变
专知会员服务
15+阅读 · 2022年3月18日
AI预测历史?DeepMind 又发nature!使用Ithaca深度神经网络恢复和归因古代文本
专知会员服务
25+阅读 · 2022年3月10日
南大本科生NeurIPS论文!俞扬团队首次揭示强化学习「记忆池」最优利用方法
专知会员服务
25+阅读 · 2021年12月17日
ICLR 2022 评审出炉!来看看得分最高8份的31篇论文是什么!
专知会员服务
48+阅读 · 2021年11月10日
近期必读的5篇顶会SIGIR 2021【反事实推理】相关论文和代码
专知会员服务
23+阅读 · 2021年7月25日
AAAI 2021论文接收列表放出! 1692篇论文都在这儿了!
专知会员服务
73+阅读 · 2021年1月3日
《人工智能新数学问题: 广义约束》,中科院自动化所胡包钢研究员
专知会员服务
40+阅读 · 2020年10月27日
【ICML2020-Tutorial】因果强化学习-CRL,147页ppt,哥伦比亚大学-Elias Bareinboim
专知会员服务
94+阅读 · 2020年7月16日
二值分类熵界分析—国科大UCAS胡包钢教授《信息论与机器学习》课程第五讲
专知会员服务
52+阅读 · 2020年3月16日
热门VIP内容
开通专知VIP会员 享更多权益服务
【斯坦福博士论文】基础模型后训练的新方法
欧盟防务准备路线图:目标、冲突与2030之路(附“2030年防务准备路线图”原文)
【AAAI2026】模型不确定性下的在线鲁棒规划:一种基于采样的方法
Transformers 出现以来关系抽取任务的系统综述
相关资讯
老鼠和鲸鱼谁更容易得癌症?Nature封面:几率差不多
新智元
0+阅读 · 2022年4月21日
Nature封面:城里人为什么容易路痴?
新智元
0+阅读 · 2022年4月7日
生命科学的“登月计划”!Science封面:20年后,人类基因组计划终于完整了
大数据文摘
0+阅读 · 2022年4月5日
Science封面:20年后,人类基因组计划终于完整了
学术头条
0+阅读 · 2022年4月2日
Nature最新封面:DeepMind AI “再下一城”,追寻人类古老文字
大数据文摘
0+阅读 · 2022年3月10日
Nature最新封面:DeepMind AI “再下一城”,追寻人类古老文字踪迹
学术头条
0+阅读 · 2022年3月10日
Nature封面6连发:奥密克戎突变凶猛,疫苗效力大减,为什么?
新智元
0+阅读 · 2022年2月24日
Nature:肆虐全球的「奥密克戎」到底怎么来的?
新智元
0+阅读 · 2022年1月29日
Nature封面重磅!剑桥大学团队揭开老年痴呆背后的罪魁祸首
新智元
0+阅读 · 2021年10月16日
Nature 一周论文导读 | 2019 年 5 月 30 日
科研圈
15+阅读 · 2019年6月9日
相关基金
高山倭蛙发育生活史的高海拔适应性特征及其基因定位分析
国家自然科学基金
0+阅读 · 2014年12月31日
樟科植物地质演化史及花部形态学研究
国家自然科学基金
0+阅读 · 2013年12月31日
埃迪卡拉纪-寒武纪过渡期南华盆地碳硫循环研究
国家自然科学基金
0+阅读 · 2012年12月31日
云南早泥盆世肺鱼类的形态学与分支系统学研究
国家自然科学基金
0+阅读 · 2012年12月31日
中国伪瓢虫科分类与系统发生(鞘翅目:扁甲总科)
国家自然科学基金
0+阅读 · 2012年12月31日
中国及泛喜马拉雅地区滇紫草属(广义)的分类学研究
国家自然科学基金
0+阅读 · 2012年12月31日
广西地区晚更新世猪科动物化石古DNA分子演化研究
国家自然科学基金
0+阅读 · 2012年12月31日
金丝猴属物种高海拔和食性适应的遗传机制研究
国家自然科学基金
0+阅读 · 2011年12月31日
西南季风区2.8Ma以来高分辨率硅藻记录与古气候重建
国家自然科学基金
0+阅读 · 2009年12月31日
樟科琼楠属三个复合体的分类学研究
国家自然科学基金
0+阅读 · 2009年12月31日
相关论文
Rectilinear Convex Hull of Points in 3D
Arxiv
0+阅读 · 2022年9月13日
PiDRAM: A Holistic End-to-end FPGA-based Framework for Processing-in-DRAM
Arxiv
0+阅读 · 2022年9月13日
Fast Regression of the Tritium Breeding Ratio in Fusion Reactors
Arxiv
0+阅读 · 2022年9月12日
Learning Obstacle-Avoiding Lattice Paths using Swarm Heuristics: Exploring the Bijection to Ordered Trees
Arxiv
0+阅读 · 2022年9月12日
F-COREF: Fast, Accurate and Easy to Use Coreference Resolution
Arxiv
0+阅读 · 2022年9月12日
Kernel Learning for Explainable Climate Science
Arxiv
0+阅读 · 2022年9月11日
Extending the Technology Acceptance Model 3 to Incorporate the Phenomenon of Warm-Glow
Arxiv
0+阅读 · 2022年9月11日
Mediation Analysis with Multiple Exposures and Multiple Mediators
Arxiv
0+阅读 · 2022年9月9日
已删除
Arxiv
32+阅读 · 2020年3月23日
The Book of Why: Review
Arxiv
15+阅读 · 2019年9月30日
大家都在搜
PINN
国防科技创新
大型语言模型
人类控制
知识图谱
突防
WOS
事件相机
蓝牙安全攻防
无人机测控通信自组网技术综述
Top
提示
微信扫码
咨询专知VIP会员与技术项目合作
(加微信请备注: "专知")
微信扫码咨询专知VIP会员
Top