9个维度、6000字说透,产品如何做好「适老化」!

2021 年 10 月 24 日 人人都是产品经理

关注并将「人人都是产品经理」设为星标

每天早 07 : 45 按时送达

互联网如今已经渗入到生活的方方面面了,衣食住行都与它有关,不会使用互联网会带来一些不便。尤其对于老人来说,本身对于互联网的使用就比较苦手,一些产品的设计也没有考虑到老年人的需求。因此,产品做好适老化是未来的趋势。


全文共 6202 字,阅读需要 13 分钟

——————/ BEGIN /——————

近日,各互联网APP密集上线「适老化」版本或新产品。

  • 8月初,抖音「大字简明模式」上线

  • 8月20日,QQ音乐「简洁模式」上线

  • 9月初,12306网站「适老版」上线

  • 9月底,微信「关怀模式」上线

  • 9月底,微博「大字版」上线

  • 10月初,美团「长辈版」上线

  • 10月上,淘宝上线「长辈模式」上线

  • 10月中,QQ上线「关怀模式」上线

  • ……

因为工信部2021年初布置的作业,即2021年底需要首批完成「适老化及无障碍改造」的115个网站和43个APP,现在Q4了,时间到要了。

2021年之前,互联网产品很少开展「适老化及无障碍改造」,没有动力,投入产出比低。

2021年,在工信部推动下,互联网产品「适老化及无障碍改造」开展得如火如荼,这一年称得上「适老化及无障碍改造」元年。

2021年之后,可以预计,「适老化及无障碍改造」将逐渐成为产品的标配。

今天,笔者将从多个角度,和大家深入分享产品的「适老化及无障碍改造」,主要分享「适老化」的部分。

每个互联网从业者,都值得看看。如果有启发,欢迎分享。

我国人口老龄化

比想象中严重

2021年第七次全国人口普查数据显示,我国60岁及以上的人口占总人口的18.7%,人口2.64亿,65岁及以上的人口占总人口的13.5%,人口近2亿。

根据联合国发布的标准,当一个国家或地区65岁及以上老人数量占总人口比例超过7%,就进入老龄化;当这一比例超过14%,就进入深度老龄化;达到20%,则进入超级老龄化。

我国即将进入深度老龄化阶段。

与2010年第六次全国人口普查相比,60岁及以上人口的比重上升5.44个百分点,65岁及以上人口的比重上升4.63个百分点。老龄化程度在进一步加剧。

这个消息的背后,是中国越来越沉重的人口老龄化压力。

随着我国互联网、大数据、人工智能等信息技术快速发展,智能化服务得到广泛应用,深刻改变了生产生活方式,提高了社会治理和服务效能。

但同时,我国老龄人口数量快速增长,不少老年人不会上网、不会使用智能手机,在出行、就医、消费等日常生活中遇到不便,无法充分享受智能化服务带来的便利,老年人面临的“数字鸿沟”问题日益凸显。

同时,很多互联网平台,为了增长、为了转发,为了利润、为了KPI,各种夸大事实的广告、诱导性操作充斥网络,让原本对网络较陌生的老年人,更加不敢用。

互联网产品(特别是手机APP)适老化是积极应对人口老龄化的一个至关重要服务举措,让老年人也能平等、方便、安全的享受信息技术带来的便利。

老年人使用互联网产品

存在的问题

「适老化及无障碍改造」其实包括2个方面。

一方面是「适老化」,对老年人的关怀。

另一方面是「无障碍改造」,针对残障人士,比如视力障碍、听力障碍、肢体障碍人士的关怀。

这两方面的改造,也统称为「信息无障碍改造」,需要过信息化手段弥补身体机能、所处环境等存在的差异,使任何人(无论是健全人还是残疾人,无论是年轻人还是老年人)都能平等、方便、安全地获取、交互、使用信息。

整体来看,当前我国公共服务类网站及移动互联网应用(APP)无障碍化普及率较低,适老化水平有待提升。比如:

  • 多数存在界面交互复杂、操作不友好等问题,使得老年人不敢用、不会用、不能用

  • 普遍存在图片缺乏文本描述、验证码操作困难、相关功能与设备不兼容等问题,使得残疾人等群体在使用互联网过程中遇到多种障碍,面临“数字鸿沟”

  • 当前互联网应用中强制广告较多,容易误导老年人,特别是有些付款类操作的诱导式按键

目前国内「老年人」相比「残障人」的用户群体大很大,并且「适老化」和「无障碍改造」属于两个完全不同的改造方向,加上「适老化」改造难度低,普适性更强。

所以目前国内的互联网产品,主要从「适老化」入手进行改造,「无障碍改造」开展的工作还非常有限。

「适老化及无障碍改造」

政策文件

网络已成为和水电煤一样的基础服务,老年人、残障人士,应该能和年轻人一样享受网络带来的便利。

在这样的网络情况下,政府开始进一步重视老年人、残障人士对网络的应用,并出手开始密集出台文件规范引导。

2020年11月24日,国务院办公厅印发了《关于切实解决老年人运用智能技术困难实施方案》(国办发〔2020〕45号)的通知,目的在于进一步推动解决老年人在运用智能技术方面遇到的困难,让老年人更好共享信息化发展成果。

通知从总体要求、7大类20小类的重点任务、5大保障措施上进行了顶层设计。

2020年9月23日,工信部提出《中国残疾人联合会关于推进信息无障碍的指导意见》(工信部联信管(2020)146号),目的在于加快推进我国信息无障碍建设,努力消除“数字鸿沟”,助力社会包容性发展。

该意见从总体要求、7大类20小类的主要任务、4大保障措施上进行了整体设计。

2020年12月25日,工信部决定自2021年1月起,在全国范围内组织开展为期一年的互联网应用适老化及无障碍改造专项行动,并引发《互联网应用适老化和无障碍改造专项行动方案》(工信部信管〔2020〕200号),目的在于着力解决老年人、残疾人等特殊群体在使用互联网等智能技术时遇到的困难,推动充分兼顾老年人、残疾人需求的信息化社会建设。

该行动方案,落实到了具体产品和时间点。

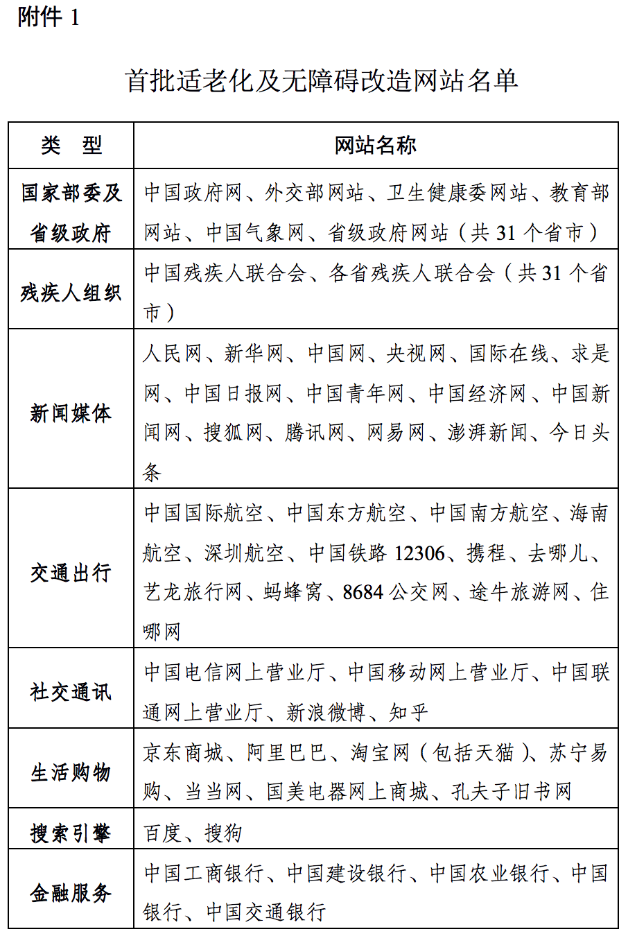
要求截止到2021年底,需要完成首批115个网站和43个APP的适老化及无障碍改造。

2021年04月12日,工信部办公厅发布《关于进一步抓好互联网应用适老化及无障碍改造专项行动实施工作的通知》(工信厅信管函〔2021〕67号),目的在于加快推进互联网应用适老化及无障碍改造专项行动,助力老年人、残疾人等重点受益群体平等便捷地获取、使用互联网应用信息。

该行动方案,进一步从改造标准规范、测评要求、标识授予、纳入企业信用评价、成果宣传五个方面,进行了详细规定。

从密集的通知、规定、行动方案等文件来看,国内互联网产品的「适老化及无障碍改造」,势在必行。

工信部规定的「互联网应用适老化及无障碍改造专项行动」时间计划如下:

  • 2021年1月-2月,动员部署阶段。组织召开专题会议,对专项行动进行安排部署。各相关单位按照本方案要求,结合实际制定具体实施方案。

  • 2021年3月-10月,组织实施阶段。组织本方案所附名单的各相关单位开展并完成网站和APP适老化、无障碍改造工作。建立互联网应用适老化及无障碍水平评测体系,组织实施适老化及无障碍改造水平评测。

  • 2021年11月-12月,总结评测阶段。及时总结工作成效,公开发布评测结果,授予符合要求的信息无障碍标识,督促不符合要求的予以改进,并纳入“企业信用评价”。

这也是为什么各产品,开始赶在10月份上线「适老化」功能的原因,因为11、12月到了总结测评的阶段。

对产品而言

如何进行「适老化」改造?

首先,我们可以看看,老年用户的几个特点:

  • 视力变差

  • 身体机能下降,灵活性变差

  • 没有接触过互联网或接触时间短,对网络上东西不了解

  • 接收、学习新事物能力偏弱

同时,工信部工信部「行动方案」中,对「适老化和无障碍改造」提出了几个基本要求:

  • 大字体、大图标、高对比度文字

  • 操作简单、界面简洁,实现一键操作、文本输入提示等多种无障碍功能

  • 提升方言识别能力,方便不会普通话的老人使用智能设备

  • 去广告,禁止诱导

从老年人的特点、工信部要求、以及当前互联网产品适老化实践中,我总结了9个产品「适老化」设计要点:

1. 认知上

虽然工信部对APP适老化有时间和名单要求。但是如果你把这个当做一个政治任务,你就输了。

人口老龄化严重,老年人基础大,APP适老化,是互联网发展必然。

「适老化」的首要目标,是促进老年人、残障人士平等、方便、安全地获取、交互、使用互联网。而不是赚钱。

一个好的方法是:当你做产品做「适老化」改造时,把自己的爷爷、奶奶、爸爸、妈妈等长辈,想象成你的产品的使用者。

一旦带入这样的思维和思考,「适老化」设计的产品决策,都会迎刃而解。

唯有认真探索,站在父母角度考虑产品设计,带入责任感,才能做好产品的「适老化」。

一个APP的适老化态度,反应的是公司、团队和产品的价值观。

个人以为,这是最重要的。

2. 名字上

我们看到,对于「适老化」版本,市面上有很多名字。

有大字版、简明版、简洁模式、极简版、适老版、关怀版、关怀模式、关爱版、长辈模式、无障碍版等。

APP的「适老化」版本或功能,取什么名字,还是要注意的。

长辈虽然年龄大,但都不服老,也不喜欢别人说Ta老。

产品名称或老年模式上,要避免老年、老人、适老等和「老」有关的字眼。

市场上用得最多的是大字版、简洁模式、关怀模式、长辈模式等。

取什么名字,还是要从产品特性和适老化改造方向来确定。

3. UI界面上

界面字体、图标要大,这是基本要求,方便视力下降的长辈长辈。

界面文字和背景对比度要高,方便识别。

界面文案,要让老人易懂,不要觉得年轻人知道的老人也知道,比如「换一批」就比「刷新」易懂。

避免出现图片验证码,避免出现不可读、难读的元素。

界面不要出现广告,老人分不清广告还是内容。不能误导老人点击广告。

4. 交互上

交互上要简单直接,减少复杂操作。

能语音输入,就不打字。

能默认选中,就不手动选择。

能一键操作,就不要分两步。

能不输入文字的就不输入文字。

没有直接关系的内容,尽量不显示,比如各种推荐、猜你喜欢。

每页只有一个主操作,避免干扰。

做好文字提示,你习以为常的,老人家看来或都是新事物。

交互方式要统一,让老人家知道每次操作会出现什么。

关闭按钮、操作按钮一定要大、要明显,不要出现倒计时自动跳。

我们要收敛下我们「做增长」、「唯KPI」、「唯数据」的思维。

5. 信息结构上

内容可以多,内容要做好清晰分类,清晰易懂。

信息导航不要多个维度嵌套,不要让长辈晕头转向。

信息层级不宜过深,2-3层为宜,不要让长辈迷路。

6. 功能上

要考虑哪些功能该提供,哪些不该提供?

是否要针对老人提供一些专属的功能或服务?

如果可以,结合你的业务,提供老年群体的针对性内容和服务。比如:

如果你是做资讯的,内容推荐符合老年人口味,视频、音频形式,就很重要。

如果你是做医疗健康的,老年人慢病管理,用药提醒,就比较贴心。

如果你是做出行的,电话预约出行就属于基本服务。

是否要针对老人单独提供内容推荐算法?

如果是复杂操作,比如预订餐馆、打车,记得提供电话预订模式。

如果是在线客服,记得提供电话客服。

赚金币这种奖励,要好好考虑。可以娱乐,但是不要愚弄。

功能上的适老化,其实是比较难的,可能对你现有的系统有较大的冲击。

你需要针对功能提供两套模式。

7. 策略上

老人的诉求,可考虑优先处理。

在一些场景下,如果是老年人发起的诉求,可优先去处理。

比如打车,老年人去要打车去医院,恰遇到打车难的出行高峰。

是不是老人去医院的打车订单优先匹配司机呢?

这不是不公平,这是科技有温度。

8. 线下部分

不管如何简化功能,都有成本,像支付业务再怎么简化,也需要提前绑卡等复杂操作。

线下操作,其实是反效率、低效率的,是会增加人工或运营成本的。

但线下操作,对老年群体,不可或缺。

比如打车时,提供电话叫车。打车后支付时,提供纸币支付。

提供线下功能,来照顾老年人,体现了一个公司、产品的温度。

9. 促进子女关系上

如果可以,将复杂的、关键的一些操作,一键转发给子女,让子女来替老人解决问题

比如支付时,转发给子女来代付。

预约时,转发给子女来操作。

让子女来帮助进行操作,是我很喜欢的一个功能,还能促进老人和子女的交流、沟通。

但是具体还是要看你的业务场景,是不是适合这样的操作。

「适老化」设计不是字体大、去广告就ok了,「适老化」设计更不是表面功夫。

要做到真正的「适老化」设计,需要抛弃往日的盈利、效率、流量思路,而是做到真正的以人为本。

科技高速的发展的同时,需要照顾好不那么熟悉科技、熟悉互联网的弱势群体,科技需要体现文人关怀,需要有温度。

当前「适老化改造」的不足

从目前各APP「适老化改造」的体验来看,还存在诸多问题。比如:

  • 浮于表面,仅做了简单的字体、图标放大,很多深一点的页面还没有放大适配

  • 仅做简单的产品功能阉割,达到简化的目的

  • 没有针对老年用户的诉求,推出针对性服务

  • 有些改造后的产品,还存在广告

  • 缺少线下的、人工的操作

这个阶段的「适老化」,还处于1.0版本,仅可用,不好用。

在很有限的时间内,做成这样,也是已预见的结果。

开始是最难的,这已是一个很好的开始。

期待下来的产品的「适老化」,不仅可用,还要好用,还要用的爽。

这是产品发展必然。

「适老化改造」并不容易

首先,适老化版本的用户是谁?

你可能说,这还用说,不是老年人、长辈吗?在国内60岁及以上的人就是老年人。

这还不清楚吗?

如果仅从年龄来划分,就太武断了。

60岁以上的人,就不能使用普通版?60岁以下的人,就不能使用关怀版?

是不是使用关怀版,是用户的主观选择。

我70多了,我不服老不行吗?我正直壮年,我就是想用更简洁的老年版,不行吗?

所以,这种情况下,还真的不能粗暴的为了简洁阉割老年版功能。

其次,企业动力不足

短期看,推出老人模式,并不能增加多少收益,反而增加不少成本。

因消费习惯、操作复杂、信任度问题,当前很多老人的线上消费,仍然是子女代劳,短期内难以改观。但是长期看好,当三四十岁的人逐步步入老年后,这部分群体仍然是互联网主力人群之一。

再次,改造标准待进一步明确

当前工信部的「改造专项行动方案」,只是框架性的意见居多,更详细的改造标准、验收标准待完善。在这种情况下,「适老化」改造成什么样?做成什么程度?全看企业觉悟和社会责任。

最后,产品复杂性导致落地并不容易

迭代了几年、十几年的复杂业务app,比如支付宝、淘宝、微信等,要在一年内改造一个高质量的「老年模式」版本,确实很困难。

做产品和技术的朋友都知道,新做一个东西相对容易,在一个已有的复杂业务上做改造,相当困难。改造不只是页面的适配,还有框架的适配,底层逻辑的适配,这样才能做好老年版。

这种改造和适配,如果没有极强的责任心、极强的动力、极大的内部推动,很难做好。

所以,「适老化」版本如果考虑不到位,兼顾不了多方因素,这个「适老版」可能会很鸡肋,会适得其反。这样看来,大字、大图标模式的「适老化」,是当前比较妥当的选择了。

写在最后

就在2021年10月19日举行的前三季度工业和信息化发展情况发布会上,工信部新闻发言人、信息通信管理局局长赵志国称,国内已有104家网站和APP初步完成了适老化改造,取得了阶段性成效。

在这大半年的时间内,「适老化改造」取得这样的成绩,主要靠行政的力量在推动,属于外部压力。

但是真要做好「适老化」,更需要的是内在的力量。

这内在的力量,来源于哪里?来源于责任和爱。

我们好好对待老年朋友,也是好好对待自己。

因为终有一天,我们也将老去。我们也将面临不熟悉、不了解的新事物。希望那一天,我们也能被温柔以待。

作为互联网从业者,让我们产品和服务,来传递对老年朋友、对这个世界的关爱。

—————— / END / ——————

产品经理培训产品运营培训企业内训服务

请在公众号后台回复「培训」了解更多

▼ 喜欢请分享&收藏,满意点个赞,最后点「在看」▼ 

登录查看更多
0

相关内容

中华人民共和国工业和信息化部(英语:Ministry of Industry and Information Technology,缩写:MIIT),标准简称工业和信息化部,亦简称工信部,是中华人民共和国国务院主管工业和信息产业的组成部门。 工业和信息化部主要负责拟订实施行业规划、产业政策和标准,监测工业行业日常运行,推动重大技术装备发展和自主创新,管理通信业,指导推进信息化建设,协调维护国家信息安全等。工业和信息化部作为行业管理部门,主要是管规划、管政策、管标准,指导行业发展,但不干预企业生产经营活动
【报告分享】中国能源企业低碳转型白皮书,56页pdf
专知会员服务
22+阅读 · 2022年3月23日
空间数据智能:概念、技术与挑战
专知会员服务
91+阅读 · 2022年2月3日
数据资产管理实践白皮书(5.0版)
专知会员服务
56+阅读 · 2022年1月11日
工信部印发《“十四五”大数据产业发展规划》,20页pdf
专知会员服务
16+阅读 · 2021年9月29日
专知会员服务
37+阅读 · 2021年6月12日
专知会员服务
57+阅读 · 2021年6月9日
2021企业数字包容实践与价值白皮书
专知会员服务
27+阅读 · 2021年6月4日
专知会员服务
15+阅读 · 2021年5月18日
专知会员服务
136+阅读 · 2021年4月27日
大!简!好!适老化APP都做到了吗?
人人都是产品经理
1+阅读 · 2022年3月13日
什么?你还不会做APP「适老化」?
人人都是产品经理
0+阅读 · 2022年3月12日
三个维度,拆解国货品牌的爆款逻辑
人人都是产品经理
0+阅读 · 2022年1月23日
巨头收割老年人
人人都是产品经理
1+阅读 · 2022年1月3日
野路子,没人带,我还能做好B端产品经理吗?
人人都是产品经理
0+阅读 · 2021年12月6日
2021年产品人都在关注什么?来看看这十个问题
人人都是产品经理
0+阅读 · 2021年12月5日
国家自然科学基金
2+阅读 · 2015年12月31日
国家自然科学基金
0+阅读 · 2013年12月31日
国家自然科学基金
1+阅读 · 2012年12月31日
国家自然科学基金
0+阅读 · 2012年12月31日
国家自然科学基金
0+阅读 · 2012年12月31日
国家自然科学基金
0+阅读 · 2011年12月31日
国家自然科学基金
3+阅读 · 2011年12月31日
国家自然科学基金
7+阅读 · 2011年9月30日
Arxiv
0+阅读 · 2022年4月19日
Arxiv
0+阅读 · 2022年4月7日
Arxiv
15+阅读 · 2021年11月19日
Arxiv
28+阅读 · 2021年5月17日
Arxiv
12+阅读 · 2019年3月14日
Knowledge Representation Learning: A Quantitative Review
Arxiv
22+阅读 · 2018年8月30日
VIP会员
相关VIP内容
【报告分享】中国能源企业低碳转型白皮书,56页pdf
专知会员服务
22+阅读 · 2022年3月23日
空间数据智能:概念、技术与挑战
专知会员服务
91+阅读 · 2022年2月3日
数据资产管理实践白皮书(5.0版)
专知会员服务
56+阅读 · 2022年1月11日
工信部印发《“十四五”大数据产业发展规划》,20页pdf
专知会员服务
16+阅读 · 2021年9月29日
专知会员服务
37+阅读 · 2021年6月12日
专知会员服务
57+阅读 · 2021年6月9日
2021企业数字包容实践与价值白皮书
专知会员服务
27+阅读 · 2021年6月4日
专知会员服务
15+阅读 · 2021年5月18日
专知会员服务
136+阅读 · 2021年4月27日
相关资讯
大!简!好!适老化APP都做到了吗?
人人都是产品经理
1+阅读 · 2022年3月13日
什么?你还不会做APP「适老化」?
人人都是产品经理
0+阅读 · 2022年3月12日
三个维度,拆解国货品牌的爆款逻辑
人人都是产品经理
0+阅读 · 2022年1月23日
巨头收割老年人
人人都是产品经理
1+阅读 · 2022年1月3日
野路子,没人带,我还能做好B端产品经理吗?
人人都是产品经理
0+阅读 · 2021年12月6日
2021年产品人都在关注什么?来看看这十个问题
人人都是产品经理
0+阅读 · 2021年12月5日
相关基金
国家自然科学基金
2+阅读 · 2015年12月31日
国家自然科学基金
0+阅读 · 2013年12月31日
国家自然科学基金
1+阅读 · 2012年12月31日
国家自然科学基金
0+阅读 · 2012年12月31日
国家自然科学基金
0+阅读 · 2012年12月31日
国家自然科学基金
0+阅读 · 2011年12月31日
国家自然科学基金
3+阅读 · 2011年12月31日
国家自然科学基金
7+阅读 · 2011年9月30日
相关论文
Arxiv
0+阅读 · 2022年4月19日
Arxiv
0+阅读 · 2022年4月7日
Arxiv
15+阅读 · 2021年11月19日
Arxiv
28+阅读 · 2021年5月17日
Arxiv
12+阅读 · 2019年3月14日
Knowledge Representation Learning: A Quantitative Review
Arxiv
22+阅读 · 2018年8月30日
Top
微信扫码咨询专知VIP会员