HR:对不起,我们公司不招25岁还用不好Excel的人

2019 年 12 月 15 日 人人都是产品经理

说到Excel,你会想到什么?


是堆积如山、令人烦躁的纸质报表?是躺在电脑里还没来得及处理和分析的电子表格?


作为每天都要使用的职场办公软件,大多数人对Excel可谓“爱恨交织”——爱的是它的方便和高效,恨的是不能高效地使用和驾驭它,导致无休止地加班和重复劳动。


Excel用得好的人,除了具备高效的特质,做事也往往严谨细致、条理清晰。再复杂的事交给他们,都可以管理得井井有条、让领导满意。


有句话说得好——精英都是Excel控,说的就是这个道理。


不仅如此,Excel中还藏着让你升职加薪的秘密。


01

运营专员

利用Excel数据分析月入过万


小陈刚开始做运营的前两年,没有数据化思维,每次做决策做推广都是靠脑补,工作效果时好时坏,一度让他十分焦虑。


后来他报了一门线上的运营课程,他发现高级的运营人都会用数据去优化自己的工作,这让他得到很大的启发。


上完课后,他打开最熟悉的Excel,利用数据透视表和图表进行分析。


没想到的是,他从数据中读出了很多有用信息,也明白之前的工作为何一直没有效果,并开始着手优化现有的工作。



他的工作效果得以明显提升,不到1年时间,月薪从5000增加到12000。


02

产品小白

借助Excel获得领导赏识


小吴是一名刚入行没多久的产品小白,最开始只能做一些简单的产品工作,协助老大对项目进行管理和推进。


因为喜欢Excel,他在接到一个任务的时候,立马将任务的一些关键节点用甘特图梳理清楚,利用条件格式让进度条可灵活变动,工作推进井然有序。



通过甘特图进行任务管理,准确把握节点,按时按质交付,小吴进入公司不到2个月的时间就提前转正了。

03

销售部助理

靠Excel坐上主管位置


阿明在一个企业的业务部门做销售助理,每天需要处理大量的表格和数据,对各个部门的销售数据进行汇总分类,提供给各业务部门做参考。


由于掌握了Excel强大的功能,阿明总能抓住表格统计中的关键数据做计算。


不仅如此,还运用了Excel强大的制图功能,制作出漂亮的饼图、柱状图、折线、动态图表等,在汇报工作时给人眼前一亮。



没多久,由于出色的工作表现,阿明很快就坐上了主管的位置。


很多人都觉得Excel只是一个技能,不会也没关系,殊不知,它早已成为了职场上非常重要的一个竞争力。


在这个大数据时代,数据分析能力会逐渐成为大众所需要的能力标配,而学好Excel,就是门槛最低的入门途径!


04

Excel小白

也能成为大神!


Excel如此重要,但很多人对于究竟怎么提高Excel水平,却毫无头绪。


看书?没那么多时间和耐心,而且枯燥乏味。


百度?查了半天资料,还是云里雾里,实操起来,发现一点都不一样;


与其自己瞎摸索,还不如系统地学习一次Excel。


Excel难学吗?


其实Excel并不难学。跟对老师,即使你是纯小白一枚,没有任何基础,21天,轻松一次性掌握Excel,毫无压力。


这次我们请来了10年经验Excel名师——@徐军泰老师,为大家带来一门超级实用的系统的《21天Excel实战训练营》!



为了让每个学员轻松学会Excel,真正提高工作效率,课程负责人和徐老师光是课程大纲就更改了10次,课程内容也反复打磨了3个多月。


我们希望每个职场人,都能掌握一些Excel技能,提高工作效率不加班。


21天全面系统掌握

高效技巧、函数、数据分析、图表

涵盖产品、运营、市场、Hr真实案例

作业+小测+社群答疑辅导

原价399元的21天Excel实战营

限时优惠价仅需:169元


课程报名截止至12月17日

为年前最后一期


开课倒计时最后1天!

长按下图识别二维码,立即报名


(如有问题可添加老师咨询

微信id:ouyangyingni)



05.

Excel训练营

与其它课程有何不同


10年前,徐老师刚刚从大学毕业的时候,跟很多人一样也是一个Excel小白。


进入银行工作之后,发现工作中每天都要用Excel——日常事务的管理、工作计划的制定、业务报表的整理、业务数据的统计和分析、项目的管理与跟进……举不胜举。


在被表格折磨得死去活来之后,徐老师痛定思痛,开始认真研究Excel,研发训练营课程。


为了能让更多人学好Excel,我们对比分析了市面上的Excel课程,对学习模式进行了升级,发现有以下3点我们能做得更好。


1

高强度的作业和练习

帮助你真正学到用到!


网上Excel的课程有很多,但大多数课程学员学完就忘,根本无法留下深刻记忆。


原因就在于:没有刻意练习,这必然会让学习效果大打折扣


本次训练营与市面上其他课程都不同:我们设置了三大作业练习模式。


第一方面是每一章节的章节作业:


想要真正掌握Excel,是需要多写多练的,每一章节都设置了章节作业,让你可以把所学知识真正落到实处。


第二方面是每节课知识点的小测:


学完课程后,就可以通过知识点小测,来检测学习效果。



除此之外,我们还会提供每节课的配套练习课件,循序渐进拆解复杂问题,问题再难都可以逐步学会。



2

资深导师全程带班

社群答疑及时解决学习问题!


Excel的学习除了要搭配系统课程和作业练习外,还需要有专业的老师解答你学习过程中遇到的问题。


因为:Excel是一门不学产生不了学习问题,但是认真学会有很多学习问题需要问的一门技能。


所以我们搭配了班级学习群,有任何学习上的疑问老师都会帮你解答,在群内也可以随时和小伙伴交流。



3

教学案例贴近真实场景

帮你把实际所学应用在工作中!


市面上大部分Excel课只针对经常需要做表的人群(例如HR、财务等),这太局限了。


其实很多人都需要通过数据分析达到自己的目标例如运营-公众号分析、市场/销售-业绩数据分析……。


老徐正是因为发现了这一点,所以打造的这套课程带给你的,绝不仅仅是做表的能力,而是专业度、分析能力、效率的提升。


21天全面系统掌握

高效技巧、函数、数据分析、图表

涵盖产品、运营、市场、Hr真实案例

作业+小测+社群答疑辅导

原价399元的21天Excel实战营

限时优惠价仅需:169元


课程报名截止至12月17日

为年前最后一期


开课倒计时最后1天!

长按下图识别二维码,立即报名


(如有问题可添加老师咨询

微信id:ouyangyingni)


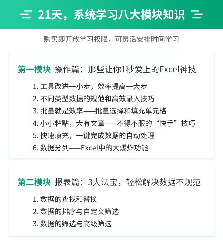
课程大纲,先睹为快


本套系列课程,一共分为操作篇、报表篇、函数篇、智慧篇、透视篇、图表篇、实战案例篇、实用技巧篇共 8 大板块。


课程由浅至深,每个板块一环套着一环,从数据录入到函数,再到可视化的图表制作,帮助你系统建立Excel知识体系。


21天的学习我们希望你的收获包含但不限于




课程适合谁,核心解决什么问题


21天全面系统掌握

高效技巧、函数、数据分析、图表

涵盖产品、运营、市场、Hr真实案例

作业+小测+社群答疑辅导

原价399元的21天Excel实战营

限时优惠价仅需:169元


课程报名截止至12月17日

为年前最后一期


开课倒计时最后1天!

长按下图识别二维码,立即报名


(如有问题可添加老师咨询

微信id:ouyangyingni)



本期报名额外赠送三大福利


▼ 福利一:快捷键查询大全


很多人用10年Excel都不一定知道自己的操作可以用一个快捷键搞定~Excel所有快捷键都贴心帮你整理好了,一试就懂,秒变效率达人!




▼ 福利二:精美Excel仪表盘模版


除了赠送全套课程里展示用到过的模版素材,还额外准备了10个仪表盘模版+70个基础图表模版,价值>199元!


▼ 福利三:300+可套用的Excel图表模版


99+饼图圆环图模版

58+可视化图表模版

100+折线图面积图模版

99+柱状图条形图模版




常见问题


Q1:需要等到训练营开始后才能学习吗?

A1:报名后可先预习课程,开营当天会拉班级群,班主任会监督大家的学习进度,助教和老师会在群内解答大家学习过程中的疑问


Q2:购买之后如何进行学习?

A2:课程采用线上录播视频+社群答疑+课后作业的形式展开,开营后可在网页端和APP端进行学习,课程在1年内可反复观看。


网页端:登录vip.qidianla.com,进入“我的课程”找到相应课程后进入学习任务,开始学习。

PC端:手机端:下载起点学院app,登录后进入“学习中心-专项技能班”,找到相应课程后进入学习任务,开始学习。


Q3:购买后,可以退款吗

A3:课程购买后,可在开课前3天内无条件退款,退款请联系班主任。



点击阅读原文,马上学习

登录查看更多
0

相关内容

【2020新书】从Excel中学习数据挖掘,223页pdf
专知会员服务
93+阅读 · 2020年6月28日
【2020新书】使用高级C# 提升你的编程技能,412页pdf
专知会员服务
60+阅读 · 2020年6月26日
【实用书】Python数据科学从零开始,330页pdf
专知会员服务
145+阅读 · 2020年5月19日
【实用书】Python爬虫Web抓取数据,第二版,306页pdf
专知会员服务
122+阅读 · 2020年5月10日
【干货书】R语言书: 编程和统计的第一课程,
专知会员服务
118+阅读 · 2020年5月9日
德勤:2020技术趋势报告,120页pdf
专知会员服务
192+阅读 · 2020年3月31日
【经典书】Python数据数据分析第二版,541页pdf
专知会员服务
197+阅读 · 2020年3月12日
Python数据分析:过去、现在和未来,52页ppt
专知会员服务
103+阅读 · 2020年3月9日
对不起,我们公司不招过了25岁还不懂数据分析的人
最好的激励,是激发员工的自驱力
华章管理
10+阅读 · 2019年4月14日
硬核| 在麦肯锡,行研和数据分析要这么做!
行业研究报告
20+阅读 · 2019年3月26日
入行量化,你必须知道的几点
深度学习与NLP
12+阅读 · 2019年3月5日
创业者和伪创业者的10大区别
创业财经汇
8+阅读 · 2018年6月5日
1年开发经验,25万年薪的1个捷径,98%Python程序员都不知道
机器学习算法与Python学习
7+阅读 · 2018年5月23日
深度学习的GPU:深度学习中使用GPU的经验和建议
数据挖掘入门与实战
11+阅读 · 2018年1月3日
Arxiv
8+阅读 · 2019年5月20日
CoCoNet: A Collaborative Convolutional Network
Arxiv
6+阅读 · 2019年1月28日
Arxiv
3+阅读 · 2018年3月13日
Arxiv
10+阅读 · 2018年2月9日
Arxiv
9+阅读 · 2018年1月30日
VIP会员
相关VIP内容
【2020新书】从Excel中学习数据挖掘,223页pdf
专知会员服务
93+阅读 · 2020年6月28日
【2020新书】使用高级C# 提升你的编程技能,412页pdf
专知会员服务
60+阅读 · 2020年6月26日
【实用书】Python数据科学从零开始,330页pdf
专知会员服务
145+阅读 · 2020年5月19日
【实用书】Python爬虫Web抓取数据,第二版,306页pdf
专知会员服务
122+阅读 · 2020年5月10日
【干货书】R语言书: 编程和统计的第一课程,
专知会员服务
118+阅读 · 2020年5月9日
德勤:2020技术趋势报告,120页pdf
专知会员服务
192+阅读 · 2020年3月31日
【经典书】Python数据数据分析第二版,541页pdf
专知会员服务
197+阅读 · 2020年3月12日
Python数据分析:过去、现在和未来,52页ppt
专知会员服务
103+阅读 · 2020年3月9日
相关资讯
对不起,我们公司不招过了25岁还不懂数据分析的人
最好的激励,是激发员工的自驱力
华章管理
10+阅读 · 2019年4月14日
硬核| 在麦肯锡,行研和数据分析要这么做!
行业研究报告
20+阅读 · 2019年3月26日
入行量化,你必须知道的几点
深度学习与NLP
12+阅读 · 2019年3月5日
创业者和伪创业者的10大区别
创业财经汇
8+阅读 · 2018年6月5日
1年开发经验,25万年薪的1个捷径,98%Python程序员都不知道
机器学习算法与Python学习
7+阅读 · 2018年5月23日
深度学习的GPU:深度学习中使用GPU的经验和建议
数据挖掘入门与实战
11+阅读 · 2018年1月3日
Top
微信扫码咨询专知VIP会员