腾讯85页PPT“智能+”产业报告

2019 年 5 月 1 日 物联网智库


来源:腾讯研究院

物联网智库 转载

导  读

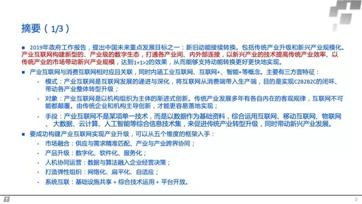
腾讯发布了《产业互联网:建智能+时代数字生态新图景》重磅报告。不同于阿里“智能+”商业的定位,腾讯侧重从“智能+”产业层面落地。


腾讯发布了《产业互联网:构建智能+时代数字生态新图景》重磅报告。不同于阿里“智能+”商业的定位,腾讯侧重从“智能+”产业层面落地。


以下是报告全文,请您欣赏





物联网智库“2019-2020中国物联网产业全景图谱”

往期热文(点击文章标题即可直接阅读):



登录查看更多
52

相关内容

商业数据分析,39页ppt
专知会员服务
165+阅读 · 2020年6月2日
少标签数据学习,54页ppt
专知会员服务
205+阅读 · 2020年5月22日
深度学习自然语言处理概述,216页ppt,Jindřich Helcl
专知会员服务
216+阅读 · 2020年4月26日
2020年中国《知识图谱》行业研究报告,45页ppt
专知会员服务
240+阅读 · 2020年4月18日
新时期我国信息技术产业的发展
专知会员服务
71+阅读 · 2020年1月18日
阿里巴巴达摩院发布「2020十大科技趋势」
专知会员服务
108+阅读 · 2020年1月2日
报告 | 2020中国5G经济报告,100页pdf
专知会员服务
98+阅读 · 2019年12月29日
2019年人工智能行业现状与发展趋势报告,52页ppt
专知会员服务
124+阅读 · 2019年10月10日
5G全产业链发展分析报告
行业研究报告
11+阅读 · 2019年6月7日
腾讯85页PPT:“智能+”产业互联网生态报告(附PPT下载)
数据科学浅谈
23+阅读 · 2019年5月19日
智慧交通的高精度定位技术(PPT)
智能交通技术
29+阅读 · 2019年5月1日
报告 | 5G十大细分应用场景研究报告(附PPT图片)
走向智能论坛
19+阅读 · 2019年4月24日
这75页PPT把物联网体系结构都说透了...
物联网智库
48+阅读 · 2019年4月24日
【智能驾驶】97页PPT,读懂自动驾驶全产业链发展!
报告 | 解构与重组:开启智能经济(附PDF下载)
走向智能论坛
10+阅读 · 2019年1月7日
《中国人工智能发展报告2018》(附PDF下载)
走向智能论坛
19+阅读 · 2018年7月17日
Self-Attention Graph Pooling
Arxiv
13+阅读 · 2019年6月13日
A General and Adaptive Robust Loss Function
Arxiv
8+阅读 · 2018年11月5日
Arxiv
24+阅读 · 2018年10月24日
Arxiv
19+阅读 · 2018年6月27日
Arxiv
4+阅读 · 2018年2月13日
VIP会员
相关VIP内容
商业数据分析,39页ppt
专知会员服务
165+阅读 · 2020年6月2日
少标签数据学习,54页ppt
专知会员服务
205+阅读 · 2020年5月22日
深度学习自然语言处理概述,216页ppt,Jindřich Helcl
专知会员服务
216+阅读 · 2020年4月26日
2020年中国《知识图谱》行业研究报告,45页ppt
专知会员服务
240+阅读 · 2020年4月18日
新时期我国信息技术产业的发展
专知会员服务
71+阅读 · 2020年1月18日
阿里巴巴达摩院发布「2020十大科技趋势」
专知会员服务
108+阅读 · 2020年1月2日
报告 | 2020中国5G经济报告,100页pdf
专知会员服务
98+阅读 · 2019年12月29日
2019年人工智能行业现状与发展趋势报告,52页ppt
专知会员服务
124+阅读 · 2019年10月10日
相关资讯
5G全产业链发展分析报告
行业研究报告
11+阅读 · 2019年6月7日
腾讯85页PPT:“智能+”产业互联网生态报告(附PPT下载)
数据科学浅谈
23+阅读 · 2019年5月19日
智慧交通的高精度定位技术(PPT)
智能交通技术
29+阅读 · 2019年5月1日
报告 | 5G十大细分应用场景研究报告(附PPT图片)
走向智能论坛
19+阅读 · 2019年4月24日
这75页PPT把物联网体系结构都说透了...
物联网智库
48+阅读 · 2019年4月24日
【智能驾驶】97页PPT,读懂自动驾驶全产业链发展!
报告 | 解构与重组:开启智能经济(附PDF下载)
走向智能论坛
10+阅读 · 2019年1月7日
《中国人工智能发展报告2018》(附PDF下载)
走向智能论坛
19+阅读 · 2018年7月17日
Top
微信扫码咨询专知VIP会员