2022年中国医疗SaaS行业研究报告|36氪研究院

2022 年 7 月 14 日 36氪
SaaS塑造医疗信息化新逻辑,实现多场景多主体互联协同。


来源 |  36氪研究(ID:kr_research)
封面来源 |  视觉中国


在不断变化的医疗环境下,医院、院外机构、制药企业、零售药店等行业参与者对信息化效率和协同提出新诉求。医疗SaaS能实现多场景下的多方赋能,实现医疗机构、医护人员与患者的互联协同,提升B端运营效率与服务水平,全面打造智慧医疗,促进医疗资源合理配置。



医疗行业各主体在信息化转型中的新需求为医疗SaaS行业注入增长新动力


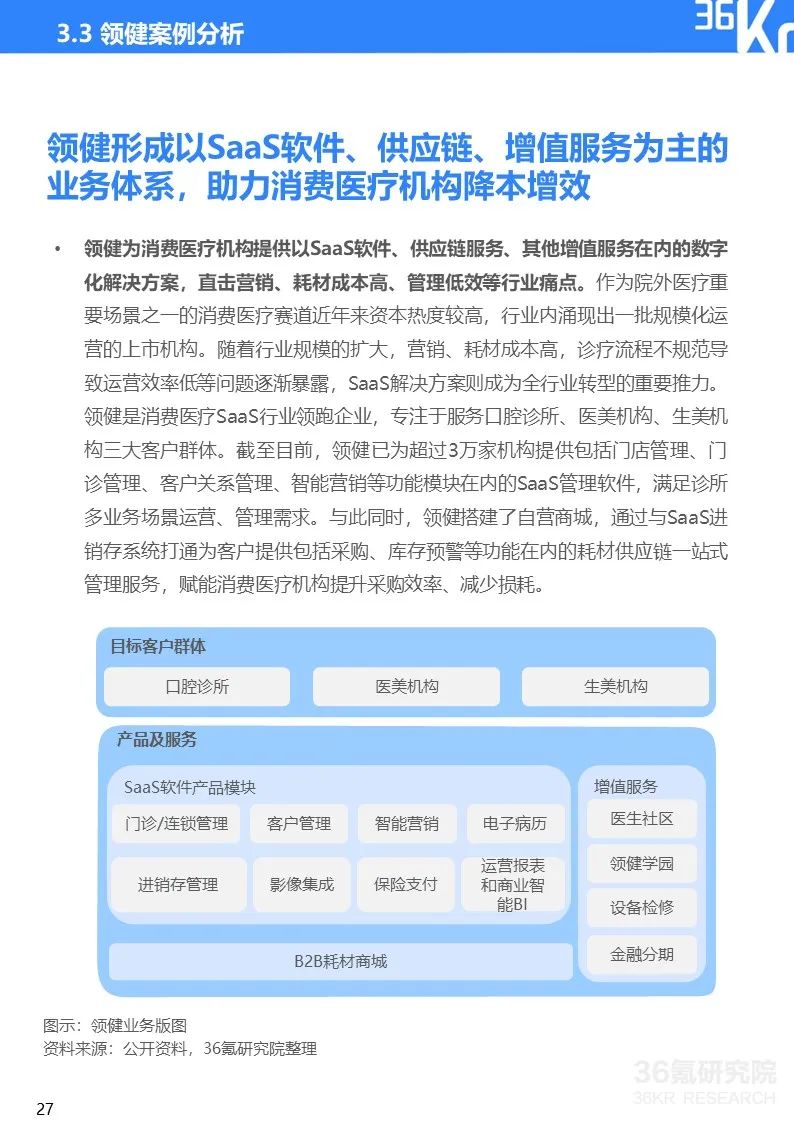
不断变化的医疗环境对产业生态中各参与者信息化建设提出新要求。国家积极推行分级诊疗政策,推进医联体建设,促进资源在不同级别医院的合理配置,这对医院信息协同与管理提出了更高的要求,同时也带动了在线诊疗迅速扩张。制药企业受带量采购、医保谈判等政策影响较大,亟须提升研发、营销等各环节效率以构建自身竞争壁垒;零售药店在处方外流、购药线上化趋势下,面临多样化的患者购药需求;消费医疗机构的迅速崛起,药械管理、品牌营销等需求扩大。医疗SaaS作为一种基于云的应用软件,能够满足不同主体在不同场景中的特定信息化需求,且具有成本低、部署灵活、扩展性强等多方面优势,市场规模迅速增长,预计2021年至2025年CAGR将达30%。近年来,基于云计算技术的医疗信息化服务商表现亮眼,如全面推进云转型的卫宁健康科技集团、专注数字化慢病管理的智云健康科技集团、深耕消费医疗SaaS赛道的领健等。


图示:2018-2025年中国医疗SaaS市场规模



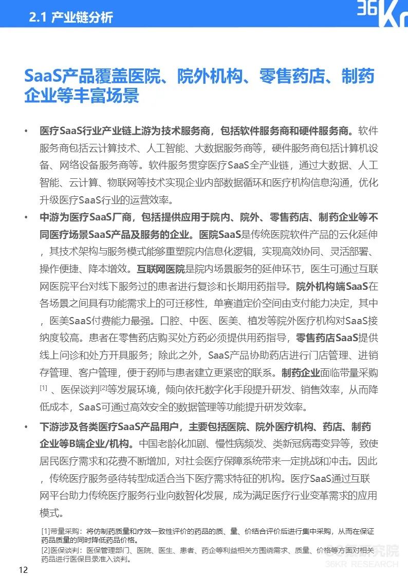
医疗SaaS对症下药,多面赋能医院、制药企业、零售药店、院外机构等医疗行业参与者


在院内场景,医疗SaaS广泛应用于临床信息管理、院内运营管理、医疗协同等环节,各级医院根据自身需求进行差异化SaaS功能部署。在院外场景,医疗SaaS充分赋能各消费医疗机构和互联网医院建设。在制药环节,医疗SaaS助力新药研发与药品营销效率提升。在药品零售环节,医疗 SaaS则能有效解决处方开具、药店运营环节的痛点。


图示:SaaS产品院内主要应用场景


图示:SaaS赋能新药研发

图示:SaaS赋能零售药店场景分析



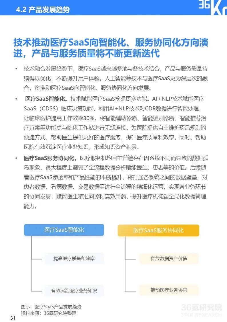
安全合规、智能化与下沉化成医疗SaaS主要发展趋势


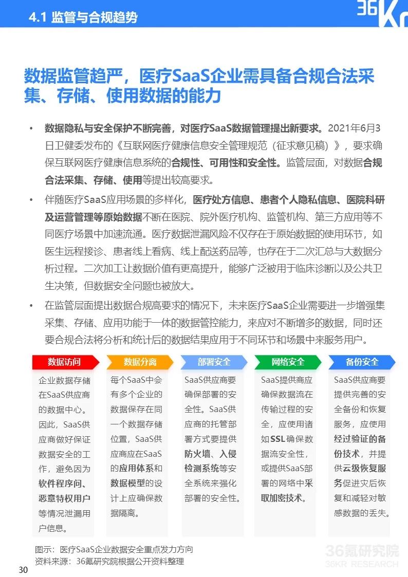
未来,医疗SaaS企业将从数据访问、数据分离、部署安全等方面推进合规建设,医疗SaaS产品将与AI、大数据、物联网等技术进一步融合,更加智能化、协同化,不断提升用户体验,同时,医疗SaaS将下沉到中小城市、偏远地区,缓解患者就医难的问题。


图示:医疗SaaS企业数据安全重点发力方向


本报告的重点研究问题如下:

  • 什么是医疗SaaS?医疗SaaS行业发展历程是怎样的?
  • 驱动医疗SaaS发展的内外部因素有哪些?
  • 医疗SaaS市场规模及变动趋势如何?
  • 医疗SaaS产业全链条由哪些环节构成?主要参与者分别有哪些?
  • 医疗SaaS在院内、院外、制药企业、零售药店四种不同场景下如何实现多方赋能?
  • 我国医疗SaaS行业在监管合规、产品设计、应用场景方面有哪些发展趋势?


更多精彩内容,请关注“36氪研究”微信公众号。如想获取《2022年中国医疗SaaS行业研究报告》,点击文章底部【阅读原文】,提取码:02hw,或在36氪研究院微信公众号上回复“医疗SaaS”获取下载链接。



36氪旗下公众号

真诚推荐你关注

点击“阅读原文”
获取报告
登录查看更多
5

相关内容

Software as a service,它是一种软件交付模式。在这种交付模式中云端集中式托管软件及其相关的数据,软件仅需透过互联网,而不须透过安装即可使用。用户通常使用精简客户端经由一个网页浏览器来访问软件即服务。(摘自 zh.wikipedia.org/wiki/%
2022年中国企业数字化学习行业研究报告
专知会员服务
36+阅读 · 2022年7月20日
2022年中国智慧医疗行业概览(摘要版)
专知会员服务
71+阅读 · 2022年6月11日
中国数字化采购行业研究报告,36页ppt
专知会员服务
18+阅读 · 2022年6月3日
2022年中国DPU行业白皮书,61页pdf
专知会员服务
61+阅读 · 2022年5月19日
中国面向人工智能的数据治理行业研究报告,76页ppt
专知会员服务
94+阅读 · 2022年3月29日
2022中国医疗信息化行业研究报告发布(附下载),55页pdf
专知会员服务
180+阅读 · 2022年3月13日
36氪研究院 | 2021年中国医疗AI行业研究报告,40页pdf
专知会员服务
84+阅读 · 2021年12月22日
【研究报告】2021年中国AI+安防行业发展研究报告
专知会员服务
62+阅读 · 2021年10月20日
专知会员服务
45+阅读 · 2021年10月6日
2021年中国人工智能在零售领域应用行业短报告,30页pdf
专知会员服务
70+阅读 · 2021年4月22日
2022年中国企业数字化学习行业研究报告
专知
0+阅读 · 2022年7月21日
2022年中国智慧医疗行业概览(摘要版)
专知
5+阅读 · 2022年6月11日
中国泛资讯行业洞察报告|36氪研究院
36氪
0+阅读 · 2022年3月23日
国家自然科学基金
1+阅读 · 2014年12月31日
国家自然科学基金
0+阅读 · 2014年12月31日
国家自然科学基金
2+阅读 · 2013年12月31日
国家自然科学基金
0+阅读 · 2012年12月31日
国家自然科学基金
0+阅读 · 2012年12月31日
国家自然科学基金
4+阅读 · 2011年12月31日
国家自然科学基金
5+阅读 · 2010年12月31日
国家自然科学基金
0+阅读 · 2009年12月31日
One-Shot Open-Set Skeleton-Based Action Recognition
Arxiv
0+阅读 · 2022年9月9日
Arxiv
13+阅读 · 2021年5月25日
VIP会员
相关VIP内容
2022年中国企业数字化学习行业研究报告
专知会员服务
36+阅读 · 2022年7月20日
2022年中国智慧医疗行业概览(摘要版)
专知会员服务
71+阅读 · 2022年6月11日
中国数字化采购行业研究报告,36页ppt
专知会员服务
18+阅读 · 2022年6月3日
2022年中国DPU行业白皮书,61页pdf
专知会员服务
61+阅读 · 2022年5月19日
中国面向人工智能的数据治理行业研究报告,76页ppt
专知会员服务
94+阅读 · 2022年3月29日
2022中国医疗信息化行业研究报告发布(附下载),55页pdf
专知会员服务
180+阅读 · 2022年3月13日
36氪研究院 | 2021年中国医疗AI行业研究报告,40页pdf
专知会员服务
84+阅读 · 2021年12月22日
【研究报告】2021年中国AI+安防行业发展研究报告
专知会员服务
62+阅读 · 2021年10月20日
专知会员服务
45+阅读 · 2021年10月6日
2021年中国人工智能在零售领域应用行业短报告,30页pdf
专知会员服务
70+阅读 · 2021年4月22日
相关基金
国家自然科学基金
1+阅读 · 2014年12月31日
国家自然科学基金
0+阅读 · 2014年12月31日
国家自然科学基金
2+阅读 · 2013年12月31日
国家自然科学基金
0+阅读 · 2012年12月31日
国家自然科学基金
0+阅读 · 2012年12月31日
国家自然科学基金
4+阅读 · 2011年12月31日
国家自然科学基金
5+阅读 · 2010年12月31日
国家自然科学基金
0+阅读 · 2009年12月31日
Top
微信扫码咨询专知VIP会员