陆奇年度分享 :前沿科技创新创业趋势分析(2022)

2022 年 11 月 8 日 36氪

2万字盘点十大前沿科技创新趋势。



来源| 奇绩创坛(ID:founders-first)

2022 年 10 月 29 日,奇绩创坛在北京中关村举办了 2022 年的年度分享活动《前沿科技创新创业趋势分析(2022)》,奇绩创坛创始人兼 CEO 陆奇博士与创业者分享奇绩创坛这一年来看到的前沿科技创新创业趋势。(本文根据陆奇博士的演讲分享视频整理,有删减,观看完整视频或者完整 PPT,请在奇绩创坛公众号菜单栏获取。)

(分享人:陆奇,奇绩创坛创始人兼CEO,曾任百度集团总裁兼COO、微软全球执行副总裁、雅虎执行副总裁等,毕业于卡耐基梅隆大学,获计算机科学博士。)

目录

1. 数字化发展的无尽前沿:结构和趋势

2. 技术驱动创新的无尽前沿:十大创新板块机会概览

3. 数字化

  • 移动互联网和云(结构和趋势、创新信号、代表型创新模式)

  • 人工智能(结构和趋势、创新信号、代表型创新模式)

  • 元宇宙(结构和趋势、创新信号、代表型创新模式)

  • Web 3(结构和趋势、创新信号、代表型创新模式)

  • 脑机(结构和趋势、创新信号、代表型创新模式)

  • 量子(结构和趋势、创新信号、代表型创新模式)

  • 数字化前沿在需求侧的落地进展

4. 新科技驱动的创新前沿
  • 新能源科技(结构和趋势、创新信号、代表型创新模式)

  • 新生命科技(结构和趋势、创新信号、代表型创新模式)

  • 新材料科技(结构和趋势、创新信号、代表型创新模式)

  • 新空间科技(结构和趋势、创新信号、代表型创新模式)

5. 时代的机会:范式演变
正文

今天分享的主题是《在技术驱动创新的无尽前沿把握好机会》,我们主要分享奇绩的世界观、奇绩分析技术驱动创新趋势的方法和奇绩看到的创新信号。

  1. 数字化发展的无尽前沿:结构与趋势

在奇绩创坛,我们主要会研究结构和判断趋势。

技术如何驱动创新和经济发展,它的核心和结构是怎样的呢?我们可以从下面这张  PPT 开始:

技术驱动社会经济发展,它的结构是能源和信息的组合,它是核心生产力。任何一个经济时代最关键的是核心生产力。

人类发展经济大概有三个大的体系:农业体系、工业体系和数字化体系(图中的蓝色曲线)。

在农业体系,能源主要来自太阳能,生产主要依赖光合作用(对应图中橙色曲线,这条曲线比较简单,它一直在往前延伸)。

工业时代的能源是化石能源,人类使用机械设备、电气设备、电子设备来转化能源(对应图中绿色曲线)。

数字化时代是图中的蓝色曲线,这条蓝色的“数字化”曲线大概有 50 年的历史,主要因为我们开始有通用算力。

这条蓝色曲线为什么增长那么快?为什么会驱动经济发展的加速?原因是技术,技术一直就是人类最大的核心产能,它驱动了创新。在过去,技术是间接的产能,而今天,数字化把技术变成越来越直接的核心产能。(大家可以去观察,这条蓝色曲线上的公司,他们公司的财务资源有多少比例是投入做研发的,多少是投入做生产的)

过去 40 多年,中国基本上把工业发展阶段的大量基础课都补齐了,可以参与这一波新时代的主流创新,让技术成为直接的产能。

为什么技术可以成为直接产能,加速驱动创新和经济发展呢?这本身跟技术的本质和结构分不开。

技术的本质是用信息去转化能源,改变自然现象,满足人的需求。技术的结构有两个组成部分:可编程,任何技术都有信息部分;可执行,有能源转化部分。

技术的发展本身和达尔文进化很类似,它选择的永远是人类需求更多的方向。

同时,技术的发展基于科学之上,科学是一个知识探索体系。由于技术和数字化的进展,科学发展的范式也在不断地演进。如今,数字化让科学进入了第四范式,另外微软的 Chris Bishop 提出了第五范式(编者注:Chris Bishop 是微软技术院士、微软研究院科学智能中心负责人 ),它是数据驱动和计算驱动的。科学的进步跟商业社会的经济发展越来越分不开。我们处在这个时代的核心结构,使得这个产能会不断地、加速地产生。

分析完技术的本质和结构以后,我们来梳理“技术驱动创新”的宏观结构,这是一个更大的框架性结构,如下图:

这张图的核心是数字化,正是数字化的进展,把技术变成了核心的直接产能。

数字化的平台包括移动互联网/云、人工智能等,它们帮助人类更好地获取信息(知识)。这些平台不断地用信息和能源转化去改变物理世界。能源转化必须要有能源,数字化推动了新一代能源的应用发展,尤其是可持续的能源。

在物理世界里转换这些能源只有两种方法:一种是用生命的过程(biological pathway)来转化能源,对应是新生命科学;另一种是用物理的方法来转换能源,对应图中的新材料科技。转化能源必须要有物理空间,所以有新的空间技术。这些整个组合在一起,形成了一个宏观的结构,让我们可以不断地拆解梳理每个关键节点的结构和趋势。

通过这样的框架,我们接下来继续拆解,仔细地看每个领域的创新机会。

1.1 数字化发展的趋势和核心结构

首先我们来分析数字化:

数字化的发展趋势是平台驱动的,随着数字化进展,平台的规模、能力都在成长。新的平台诞生的速度也越来越快,也越来越多(下面这张图展示的是过去 50 多年成长起来的数字化平台)。

此外,数字化的平台,结构非常稳定。拆解数字化的平台结构,可以帮助我们更好地分析和判断未来数字化的趋势和机会。

数字化平台的结构分为前端和后端两大部分,前端是跟人交互的,后端是通用的能力。

数字化前端分成三个层次:

(1)底层是体验设备,设备当中有高度集成的芯片模组和操作系统。今天我们的设备有手机、电脑、眼镜、头显、手表、汽车、可穿戴、可植入等等一系列的设备。

(2)第二层我们称为体验容器。如果你做操作系统,可能都知道“容器”是什么。我们在数字化的过程当中到目前为止有三大类容器(Container)。

第一类容器是二维的,可能是一页,可能是一帧,它是文字符号和图像的载体,间接地用信息跟人交互,人可以去看、可以去听。

第二类容器是新一代的三维容器,人们称为元宇宙,让人可以在其内部具象地存在,本质上是让人们“在一起、在那里”,元宇宙会带来大量的创新和商业化发展的机会。

第三类容器是脑机接口,现在还很早期,但长期来看会非常重要,它可以是穿戴设备,也可以是植入式设备,通过数字化的容器来获得我们人内在的感受,可以跟人做交互。

(3)第三层是画布。在容器之上,从开发的角度来讲,我们有画布(Canvas),写代码、做产品的同学应该知道这个概念。今天二维的画布有文档、图像和视频。在元宇宙里,新产生的画布是空间,是世界,是人。容器和画布都是数字化前端的核心的组成部分。

数字化后端是提供能力给数字化应用的场景,也分为三层:

(1)底层是后端设备,设备里可以是服务器、交换机、数据中心、卫星载荷等等,有高度集成的芯片、模组、操作系统等。

(2)往上一层是基础设施,大规模的通信网络、数据堆栈、分布式系统等等。

(3)最上一层是能力的供给层,让数字化的能力像电一样可以无处不在。后端主流的能力供给是云、边缘和区块链,Web 3 是新一代的数字化的能力供给,有机地融入了信任和激励机制。

前端和后端建设在通用的基础设施之上:

(1)底层叫做数字化的公共基础,基本上是基于物理和数学。

这里先简单提一下,人工智能本质上是一个新的计算体系,基于重叠向量的计算体系,可以在硅基或生物基上做。某种意义上讲,今天的主流算法一开始都是在生物基上做的,也就是人的大脑,只不过大脑的功耗只有 25 瓦,算力很有限,今天人工智能的核心创新是在重叠向量这一层,可以应用到所有前端和后端。

(2)在这之上是数字化的开发基础,包括一系列的开源软件,让我们能系统性地、有效地去开发前端、后端。这是数字化的平台的结构和发展趋势。

有了这个作为基础之后,我们可以进一步地拆解更具体的机会。

1.2 数字化的能力和需求结构

数字化的进展是技术推动、需求拉动的组合。

首先我们讲需求。C 端需求包括人群、时长、频次等层次,也可以把它分成这几个大类,通讯、社交、内容、消费等等。

这里我们把一类特殊人群分了出来——P端(Producer),即创作者,这类人可以开发、设计、创作。创作可以是广义的,他们也可以是艺术家或者科学家。

此外是 B 端(企业端),需求也相当结构化和稳定。

数字化满足需求的能力,也相当结构化。截至目前,我们有 6 种不同的数字化的能力,可以系统性地满足长期越来越丰富的 C 端、 P 端和 B 端的需求(见下图)。

(1)第一层是二维信息,二维容器是让人类间接地听和写。

(2)第二层元宇宙,它是三维的、具象的、可以体验的。

(3)第三层是 Web 3,是一种数字化的信任和激励关系。

(4)第四层是通过数字化能力在物理空间里原位直接地满足人的需求,比如由自动驾驶来完成将人直接送到目的地的任务。

(5)第五种是通过脑机接口这样的技术内在地去理解和满足人的需求。

(6)第六种是智能模型。某种意义上,智能模型可以说是一个可以思考和做规划的大脑。它可以嵌入到任何一个场景去满足人的需求。

在上面的图中,我们用蓝色标注了技术满足需求的进展,比如二维信息,通过电脑和手机,基本上所有的 C 端和大部分的 B 端都局部地满足了人的需求,元宇宙和 Web 3 才刚刚开始。

有了需求的结构和满足需求的数字化能力之后,接下来我们怎么来判断有哪些创新机会?建议大家看技术和需求的组合,技术发展开始商业化应用往往是这样几种情况:

第一是单点突破。人工智能某种意义上是个单点突破,突然非线性地出现了一种新的能力,可以撬动一类需求。

第二是多点聚合,比如说,这一次的元宇宙技术在某种意义上就是多点聚合,水到渠成,好多技术一直在发展。

第三是纵深开拓,当这些技术聚合在一起之后,往往还会进一步地往纵深方向更深入地发展,撬动更多的需求。

所以大家要判断在技术上是不是有可能单点突破或者是不是多点聚合,还有技术的深度是否可以满足更深层的需求。

新技术一般都是先单点切入需求。举个例子,元宇宙就在找一个方向突破,接着会往横向的应用场景拓宽,满足更多的需求,拓展到了一定的宽度之后,才能纵向渗透更深的需求。新技术都是按照这样的常规满足需求的。

1.3 数字化的本质与价值飞轮

上面这张图右上部分描述了数字化驱动商业化的特性,为什么数字化会产生极高的商业价值和高速增长?它跟数字化产业生态的结构是分不开的。假如我们用数字化的能力去满足一类需求,一般都是这样三位一体的生态结构(如图右上部分所示)。

如果我们没有数字化的能力去满足这类需求,那么人类会通过三种活动去满足这类需求。

首先,人要去观察这类需求,要收集信息,有了信息之后,人会做一系列模型去指导决策,然后通过人和人之间的协作,用工具与流程去满足这些需求,这涉及到观察系统、决策系统和执行系统。

有了数字化之后,上述人的行为变成数字化的行为,观察系统转变成软件定义,决策系统从软件定义开始变成数据驱动,执行系统也从人的行动变成软件驱动。

软件定义和数字数据驱动之间的关系是什么?软件定义本质上是把人的知识用代码表达出来,让效率更高。但是数据驱动的效能远超软件驱动。一旦软件定义开始之后,就可以收集大量数据,这些数据可以沉淀大量的知识,比起人自身的知识可以更好地满足这人的需求。

举一个例子,我个人比较熟悉的是搜索引擎,我做了很长时间。一开始我们用人的知识来写算法,通过搜索引擎去找文档,所以搜索引擎其实非常不好用,经常找不到。但是今天的搜索引擎,比如谷歌和百度,都非常神奇,不管你输入什么关键词,有几乎很高的概率它们知道你在找什么,为什么找,知道你真正的意图,所有输入的关键词,点击了什么,如何修改你的关键词。因为这些搜索引擎是数据驱动的,它们可以通过积累的数据学习。今天搜索引擎所掌握的知识是远远超过我们人类加在一起的知识。除了搜索之外,内容推荐、电商供需的匹配、物流等等,一个个行业都将被数据驱动。

有了数据驱动,产业的增长速度会非常不一样,因为数字化产业具备这样四个特征:

(1)数字化的产业是高度集成的。芯片的集成度越来越高,摩尔定律决定了,同样性能的硬件,成本会越来越低。

(2)软件驱动的产业,迭代率会加快,每几周就可以更新一次。

(3)数据驱动,生态沉淀数据,数据就代表知识,所以软件生态会积累大量知识,远超人的经验和知识。

(4)协同效益非常强。今天的企业协同都是企业内部协同、上下游协同,数字化企业相当于是整个社会在协同。

上述这些原因会共同形成一个高速增长的、经济价值很强的飞轮(见下图)。

从长期发展的趋势来看,为什么数字化的蓝色曲线会越来越高?(详见第 2 页ppt)

这不光与数字化产业的特征有关,还跟数字化最内核的结构有关。

数字化本质是人的延伸,任何数字化它都是这由下图这 6 个核心组成部分。数字化的内核结构就是围绕着人的需求做这 6 件事:获取信息、表达信息、存储信息、处理信息、传输信息,最后把处理好的信息交付给人类使用(下图展示了数字化如何满足人的需求)。

人其实一直在做数字化,只是过去的算力跟今天不同。过去我们使用纸笔记录和计算,后来我们发明了算盘这种硬件,但是我们没法写个软件去帮我们打算盘。但如今不同,现在有了高度集成的通用算力,都为我们人类所用。

数字化是人的延伸,也是历史的长潮,会不断地加速、前进。这也是为什么数字化进展会让更多的技术驱动创新成为直接生产力,创造更多的商业价值和社会价值。

  1. 技术驱动创新的无尽前沿: 十大创新板块机会全览

有了刚才针对数字化结构的分析之后,那我们接下来看新一代的生产力的宏观机会板块概览。在奇绩创坛,我们通常用这一页的宏观机会板块看创业创新机会。

这张图中间这一条黄色横线表达的是数字化结构如何让技术成为直接的核心产能,对它的核心解读是:

(1)信息过程越来越软件定义和数据驱动。软件定义和数据驱动让我们更好地理解并满足人类的需求。

(2)物理过程(注:包括生物过程)越来越模块化、标准化、流程化、微小化。当模块化和微小化到了一定的程度之后,自然会变成软件驱动;一旦软件定义,就会开始收集数据了,自然会变成数据驱动。

把(1)和(2)组合在一起,结合前面对技术的定义(技术的本质是用信息去转化能源,改变自然现象,满足人的需求),就可以理解(上图中黄色框部分):越来越多物理过程、能源转化过程最后都会被软件定义和数据驱动,所以新技术都可以通过数字化来变成直接生产力。

过去经济发展主要的核心产能是劳动力、厂房和生产资料等。当今这个时代需要不同的生产力,核心产能变成了技术,并且技术成为越来越直接的生产力,这带来的经济规模和效益都会和过去完全不一样。

我们认为,这个时代的生产力在早期阶段的要素之一就是创业。创业非常重要,它代表了这个时代创造价值的核心方式。

有了这个认知之后,我们可以解读这里的每一个大板块。首先我们来仔细拆解数字化和宏观板块所代表的机会。每个板块里的结构和趋势会给我们带来什么样的机会?

下图展示的是六大数字化平台对应的需求和前后端的活跃领域。

(1)第一个大的板块是移动互联网和云。移动互联网和云是人类历史上从来没有过的一个创新平台,因为它触达每一个人(每个人都有手机),而且有足够多的内容营销手段,可以让任何产品很快触达目标用户,而且有完整的开发工具链。

在云的板块,通过微服务等一系列的手段,它可以让每一个企业和实体,将它的原子能力用微服务来封装,然后通过编排高效地去满足任何的需求组合。

(2)第二板块,人工智能。人工智能的核心是基于重叠向量的计算体系创新,而不再是用符号和文字。人工智能能够带来一系列新能力,可以嵌入现有前端和后端,开拓新的设备,它能进入任何一个现有的体验容器,也会创造出新的体验容器。(我们之后会仔细拆解人工智能,此处是一个概要)

(3)第三板块,元宇宙。今天人类用的都是二维容器基本上是纸张的延伸,无论是淘宝还是美团,本质上是在很快地写信(传输信息),元宇宙本质上是一个三维的、存在和具象的容器,“在一起,在那里”。

从历史发展角度来讲,今天数字化的二维信息基本上是纸张的传承。举个例子,电脑本质上是取代了打字机,只不过把纸变成了屏幕,保留了键盘。今天我们都是用纸张或者人类发明的纸张的延伸在处理二维信息。在历史上再过 100 年、 200 年,三维容器会变得了不起,因为纸张发明有很长时间了,但元宇宙这样的三维容器还在早期,长期来看创新空间非常大。

(4)第四板块,Web 3。Web 3 其实是新一代的数字能力,它是信任、拥有、确权和激励的数字化,它用软件定义人和人之间的关系。

(5)第五板块,脑机可以把人内在感受数字化,它可以采集人类用文字和语音都表达不出来的感情和感受。

(6)第六板块,量子是一种全新的计算体系,它是基于新的计算基石(量子纠缠),带来极大的算力突破。

基于这六大数字化平台,人类跟物理世界的互动形成了下图中的四个板块。

(1)第一是新能源,主要的驱动因素从需求端来讲是可持续、可再生,有大量的技术创新,包括光、风、氢能、可控核聚变等等。

(2)第二是新生命科技,数字化带来了全新的发展模式,可以撬动大量新产品和新产业。

(3)第三是新材料科技,它的发展趋势和生命科技类似,但更多是产业驱动。

(4)最后是新空间科技,空间可以分成在地面、低空、轨道和轨道外。

今天的技术加上数字化的能力,让我们可以触达越来越多机会,去满足越来越多人类的需求。

总结一下,我们在奇绩看到的技术驱动创新的无尽前沿,就是这一页总览里的十大板块。

前面我们讲的都是全球性的趋势,而在中国机会非常多,创业者尽可能要读懂、理解清楚创新的大盘。

首先,中国将必然进入技术驱动发展的历史阶段。我们在农业时代打下了非常强的基础,过去 40 年基本上把工业时代发展该补的课都补了。

第二,中国今天是北美之外唯一一个拥有大规模驱动高科技创新研发能力的国家。从历史发展角度来讲,技术驱动发展主流进步加速,下一阶段的经济发展必然会以技术驱动创新为主要驱动力,比如数字化成为社会基础,新生命科学打开了新的产业化前沿,可持续的新能源结构——这一切既是全球的趋势,也是中国的主流趋势。

第三,中国的宏观发展比其他国家经济地域结构上更丰富,有国家重大政策的导向。从需求上来讲,中国的双循环包括消费、基建和人口结构,当然也有一定程度上短期的疫情影响。

第四,由于当今的国际关系,我们在中国必须自建关键技术生态。

第五,在中国做创业创新会与全球环境与资本市场自然地产生关联,有天然的地域溢出的机会。

这一页(第 7 页 ppt)总结了我们中国的创新进入了技术驱动发展的阶段。我们在宏观结构上要充分理解有这样一个的大格局,帮助我们找好和把握机会。

  1. 数字化

接下来我们从创业的角度来仔细拆解这十个领域未来的潜在机会。

在确定新的机会前,我们先拆解技术创新前沿的活跃点,再从创业的角度看哪些领域是值得我们积极参与的。

3.1 移动互联网和云(结构和趋势、创新信号、代表型创新模式)

首先我们讲移动互联网和云。移动互联网和云在技术推动方面可以看前端和后端(上图顶端部分)。

前端又细分为画布、容器、设备:

(1)画布上最大的机会是视频,尤其是直屏的短视频,不管是抖音,快手,或者 TikTok ,这里都隐藏着大量机会。

(2)容器创新主要集中在三维 AR ,像苹果就赌在这上面了。

(3)设备上的创新主要集中在算力芯片和感知上,比如手机上的激光雷达。

后端相较前端而言机会更多一些,因为云的发展所需要的基础设施开发和产业应用开发有几十年的机会窗口期。

(1)在云原生的基础设施方面,容器、FaaS、WASM 这些新一代更轻的容器,奇绩创坛都非常看好。

(2)基础设施未来的趋势一定是数据驱动,所以像数据栈——从湖、仓库、数据经纬,再到数据网格等等,我们认为都存在着大量机会。

(3)云的后端设备方面,在芯片上, X86 曾一统天下,但到今天我们有了 ARM64、RISC-V、DPU 等多样的芯片结构。数据中心的通讯带宽已经从 100G 扩容到400G再到 800G ,这里都存在着大量的后端创业创新的机会。

移动互联网和云技术活跃的领域如何跟需求匹配?通过下图,我们能从 C 端和 P 端 B 端来总结两大趋势。

第一,从移动互联网满足 C 端用户的需求角度来讲,主要是往更深的方向渗透。

手机基本上触达大部分人的日常需求了,但如果继续往深处走,机会相当多。

举几个例子,在奇绩我们长期一直高度关注的通讯、社交和游戏。通讯永远是长期的刚需,永远存在创新的机会。社交每一代有每一代的机会,年轻人不会满足于和父母使用同样的社交产品。游戏从某种意义上代表了软件定义的、新的人类体验,长期存在大量创新机会。(见上图中 C 端需求标黄的部分)

第二,从 P 端和 B 端的需求角度来讲,要推广到更多场景。

在创作者端,设计是非常重要的机会。大家可能都听说过 Figma ,但这只是一个开始。随着软件种类不断丰富,软件封装也越来越完整、体验越来越好,未来数字化创造创新的机会也会有更多的设计者参与其中,所以我们非常看好设计。(见上图中 P 端需求标黄的部分)

在 B 端,我们认为机会更多体现在宽度上。今天的企业大多是用电脑办公,手机覆盖的并不宽,因此从宽度上有很多在 B 端创业的机会,尤其是对员工这一部分。(见上图中 B 端需求标黄的部分)

这两年来,奇绩创业营一共收到了 36000 多份的申请,这些创新领域的数据都不断增长,我们挑了一些比较有说服力的数据来跟大家分享。

未来,我们也会与大家分享更多奇绩创坛看到的信号和具体案例。我们希望奇绩创坛能成为大家看到未来创业机会的窗口,帮助每个创业者更好地把控你们所关注的机会。

在移动互联网和云这个领域,奇绩窗口看到了以下这些信号和具体案例。

在今年创业营的申请中,数据基础设施项目的申请量比去年增长了75%,云原生创业项目的申请量比去年增长了30%,用云和移动互联网做先进制造的申请量增长了10%。

在移动互联网和云这个领域,奇绩一共投资加速了 78 个项目,比如像 Authing 蒸汽记忆,做云原生身份平台;Affine,下一代协同基础设施;Sifive赛昉,做 RISC-V 芯片。

综上所述,云和移动互联网这个领域隐藏着大量创业机会。从好的角度来看,创业机会很多;从不好的角度来说,门槛比较低,所以竞争非常激烈,大家要做好心理准备。

3.2 人工智能(结构和趋势、创新信号、代表型创新模式)

接着我们来讲人工智能。这一页我要多花点时间,因为结构也比较复杂。

在下图的表格里,我们用橙色标黄了“重叠向量计算体系”,还画了一个圆圈。

人工智能用重叠向量来做计算,本质上是计算体系的创新,它能通过简单优化的方法高效地抽取特征,这些特征让我们可以快速解决问题。所以我们关注人工智能创新一定要关注算法,算法上的单点突破可以迅速开拓一系列新机会。

人工智能还有一张图(见下图左下角),我把它写成“智能系统”。

在人类历史上,人工智能给我们带来的核心创新机会就是能开发一个智能系统,这个系统可以从环境当中获得信息,从信息当中抽取知识,用这些知识去规划、去执行,去跟环境做交互。

用智能系统驱动创新有几种做法:

第一种方式是将算法嵌入到现有的任意软件里。

第二种方法是把算法和芯片组合在一起,中国有很多所谓的算法驱动芯片的创业公司。

第三种做法是把智能系统做成一个设备,例如摄像头、机械臂、汽车等。

第四种做法是把智能系统封装为服务。

智能系统可以是上述不同的形式,但本质上代表了智能。智能可以通过各种载体嵌入现有的前端和后端,或者启动新的前端和后端。比方说基于 Transformer 预训练大模型,尤其是生成模型,在过去几年来的累积下,它所代表的能力现在已经非常接近临界点,将撬动一系列大的创业创新的新机会。

总结一下,在人工智能领域创新,一定要关注算法的活跃前沿和这种智能系统的活跃前沿。

有了这些基础之后,从人工智能从数字化的平台角度来讲,活跃的前沿有哪些?

前端:

前端设备有自动驾驶汽车,它是用基于人工智能技术做出来的软件定义的汽车;还有软件定义的机器人;更多的传感器;嵌入人工智能算法芯片的 AIoT 设备 ;前端的人工智能特殊芯片,尤其是低功耗的芯片等。同时,人工智能也带来了新一代操作系统的机会。

容器方面,人工智能在前端的容器上活跃的有垂直行业的大脑、智能助手。

人工智能也可以开发一些比较独特的画布,比如说垂直行业的对话机器人(客服)等等。

在过去 10 年人工智能商业化的过程中,创业者可以基于这些活跃的前台能力找到大量的创业机会。

后端:

在后端设备上,目前最主要的活跃前沿是大算力的芯片,尤其是 GPU。某种意义上,人工智能通用芯片英伟达目前占领了一个非常强的产业地位。当然也有很多异构算法的芯片,但大算力芯片是目前最关键的。

在基础设施这一层,活跃的主要是大模型,尤其是多模态预训练模型,包括垂直领域的大模型。同样活跃的还有开发平台,尤其是针对大算力芯片的开发平台,比如英伟达的 CUDA,在当下这个阶段就好比当初的 Windows 操作系统,非常重要,因为今天都需要通过 CUDA 平台来开发。

大算力芯片、大模型、开发平台,这“三架马车”是目前人工智能新一代的前沿,可以撬动大量的产业创新、应用创新的机会。这些能力供给可以形成垂直的云端的大脑,能用来做内容创作、药物研发、科学实验等。

在了解了人工智能前端后端的结构性能力之后,再来看需求。我们提到过,人工智能几乎可以进入现有的任何一个品类。我们来简单分析一下图中标黄的几个领域。

在 C 端标黄的是内容和出行(见上图)。在过去几年人工智能应用比较多的是内容推荐,这方面大厂相较创业公司会有更多机会,比方说字节、谷歌等。其次是出行,自动驾驶带来了大量的机会。

P 端创作端标黄的主要是新一代各种不同的 AI 内容创作(AIGC)。

在 B 端生产端,人工智能在过去、今天、未来都有大量可见的自动化和智能化机会,包括质量检测、自动化、生产线等。

人工智能商业化在过去十年逐步渗透进入了大量的应用场景,到目前为止都还没有撬动很大的产业,但是离这个临界点越来越近了。

从今天人工智能技术能力和需求匹配角度来讲,我们认为人工智能当下有五大机会:(见下图)

(1)第一,新一代软件定义的新能源汽车。软件定义的汽车很有可能成为下一个信息工业的母生态。

今天信息产业的母生态是手机,大量的芯片、设备、软件等等都是优先为手机设计,为手机优化,然后再考虑别的设备。

对于未来,有很高的概率新的母生态会是汽车。因为汽车的复杂度决定了大量的芯片、软件、硬件、设备都要先为汽车设计,然后再应用到机器人上。同时汽车也是新一代能源的核心转折点。大家一定要关注汽车,目前国内已经有大量的大厂和创业公司布局了这个领域。

(2)第二是机器人,比如说服务机器人和模块化机器人。据奇绩的观察,目前已经有越来越多的发展机会了。

除了这两大产业以外,新的机会在于前沿算法驱动,尤其是大规模的、多模态的预训练模型,包括最近几年做的基于扩散模型的生成模型。

人工智能的算法能力已经非常接近临界点,很有可能在接下来1-2年的时间里再撬动三个大的产业:

(1)内容产业,大家可以思考下如何基于 AI 做内容,有什么样的工具会发展起来。

(2)医药行业,核酸、蛋白、药物研发等都可以通过这类大模型来加速创新。

(3)人工智能在科学领域的运用,AI for Science,比如预测蛋白质结构的 AlphaFold。

这些创新都需要时间,但我们可能处于这个临界点,已经可以开始逐步探索商业化了。

这几个赛道本身非常宽,创造力非常强,很值得创业者关注。

接下来分享奇绩窗口所看到的信号和投资案例。

今年与多模态预训练大模型有关的创业项目比去年增长了 70%,跟扩散生成模型相关的有 300% 增长,三维神经网络 NeRF 渲染重建相关的项目比去年增长了 20%(这跟元宇宙有关)。

目前奇绩创坛在人工智能领域投资加速了 95 个项目。这里举三个例子:深言科技是基于人工智能大模型做文本信息处理,星亢原是 AI 与生物物理相结合的计算设计驱动的药企,翼方健数是人工智能时代隐私计算的四小龙之一。

(这里提醒一下大家,因为有些项目涉及到多个领域,所以会被重复标记,比如说有项目既是人工智能,又处于移动互联网和云,所以总数加起来会超过我们目前的 250 多个项目。)

3.3 元宇宙(结构和趋势、创新信号、代表型创新模式)

元宇宙这个领域比较特殊,它是跨平台的容器创新,在应用端给大家带来的更多是做流量平台的机会。如果想建大规模的新流量平台,元宇宙是有新机会的,因为它本质上是 3D 存在具象的新一代容器。

前端:

元宇宙在设备端很活跃,有眼镜、头显、光模组、外围设备、手套、专用芯片、操作系统等等。苹果已经在多个地区注册了 RealityOS 的商标,所以元宇宙设备端的创新是非常活跃的,创业机会也相当多。

容器这端,大多都是研发工作,并不适合独立创业。

画布这端,大家做应用的目前比较多的是做空间、展会等等,还有就是做开放世界、游戏、社区、虚拟人、虚拟服装等。目前已经有大量的创业公司开始探索元宇宙前端机会。

后端:

后端一般在早期的机会也很多。因为假如没有后端的基础设施,人们也无法开拓前端的创新机会。

后端比较多的创新在设备上是专用芯片,我们也很看好这方面。

元宇宙后端为什么需要专用芯片?因为 XR、MR、AR 中的 R(Reality)代表现实,现实中的三维结构和三维结构里的人、物、场的组合,需要不同的计算,读写算法跟今天的主流计算方法是不一样的。所以我们看好未来有单独的专用芯片去加速这种创新。

在基础设施上,我们认为一定会有新一代的引擎,比如物理引擎、动作引擎等。只有大高校的规模的引擎才能驱动大量的应用场景,同时会诞生更多工具和工具衍生出来的平台,比如三维重建等,尤其是基于  NeRF 这样的算法创新模型,因为它会把重建的成本降得非常低,速度变得非常快。

另外在云这一层有大量的延伸机会,包括在 Web 3 里做数字化的虚拟资产等等。从技术的角度来讲,元宇宙前后端的机会都非常多。

从应用的角度来讲,要想产品跟需求匹配,早期要找到一点切入进去,但这个点必须足够宽,人群必须足够多,人群使用频次要比较高。(见下图的 C 端、P 端和 B 端)

目前我们看到比较活跃的也相对比较看好的,在 C 端就是社交、内容、游戏三大类,这是我们认为早期元宇宙应用撬动概率比较高的三个领域;在 B 端,我们看到比较多的是员工相关的应用,尤其是协同,微软、Meta 也都在做这方面的工作;营销端也有一定的机会。

在元宇宙创新早期,很多设备还没做起来,所以在 Web 和手机端做 AR 的创业者比较多,当然做 VR、MR 设备的也有,但数量级都还不够。

图中我们标出了一个“虚实结合”点,意思是人工智能和元宇宙的技术组合。国内像腾讯这样的大厂一直都在提虚实结合,也就是在真实的物理空间中引入虚实结合的各种体验,C 端和 B 端都有机会。(见上图 C 端和 B 端的红圈部分)

总结一下,元宇宙是全新的,未来有长期想象空间和发展机会的、新的技术能力和体验容器,发展过程一定是上下起伏的,但只要我们认真去探索,不断去积累技术,撬动需求,时间一定会给努力的创业者以丰富的回报。

从奇绩的窗口看数据,跟去年比,今年计算机图形学相关的创业项目增长了60%,XR 及其设备相关的项目增加了30%。VR 增长了10%,相对来说不是那么高,但长期的机会很多。

我们在元宇宙领域里面投了 46 个项目。这里举三个例子,Motphys 是做物理动作引擎的;灵图创新科技是做新一代的影视内容,使用了非常前沿性的技术;影眸科技团队来自上海科技大学,项目是基于独特的光场技术做生成和交互平台。

我们在奇绩社区的创业者中也看到了元宇宙早期的成长信号,有非常出色的创业项目加入了奇绩社区。

3.4 Web3(结构和趋势、创新信号、代表型创新模式)

从结构的角度来讲,Web 3 本质上是一种代表着信任和激励机制的全新数字化能力。

在前端,Web 3 基本上使用的都是现有设施,当然在国外也有做手机的,大量的体验都基于浏览器,而画布上有钱包、NFT、Dapp、DID、DAO 等等。

创业者尤其要注意相关政策和规定,因为这个领域里还是有一些目前不是非常明确的、仍需要探索的空间。

在后端,尤其是国外市场,Web 3 主要是通过主流的公链所带来的网络。Web 3 给我们提供的数字化能力包括智能合约、代币、确权等等,但是我们可以看到在这个领域上更多的、更活跃的是基础设施上的创新。国外过去几年在 Web 3 上大量投入的都是底层技术创新,从 L0-L4、ZK 扩容、共识算法、数据链接、安全、隐私等等。后端设备在芯片上也有局部的机会,但更多是在基础设施上的。

总结一下,这是一个非常早期的领域。Web 3 所代表的是全新的数字化定义人和人之间信任关系、激励机制关系、组织关系的技术。

Web 3 有长期想象空间,未来可以满足几乎所有人的需求。从 C 端、B 端,再到 P 端,Web 3 创业者通过长时间探索,都有机会找到未来的应用点。(下图显示的是 Web 3 技术对应的需求)

在目前这个阶段,我们可以看到 Web 3,尤其是海外创业团队做的比较多的是偏金融方向的应用,包括交易、早期游戏等等,同时在元宇宙和 Web 3 结合的层面,数字资产、虚拟人、虚拟地产等等都是值得关注的创新领域。在创作端以内容为主,在 B 端也有机会,尤其是供应链——如何用区块链和 Web 3 的技术降低交易成本,都很值得去探索。

接下来分享一下我们在奇绩窗口看到的信号。

在web 3 的应用端, GameFi(Web 3 游戏),相较去年几乎是 12 倍的增长;DID 方面的创业项目增长了450%(DID 是用去中心化的身份认证对接更多的链上和链下的数据来做各种应用,比如说招聘等);做 NFT 的跟去年相比有 140% 增长。做 DAO 的有接近 90% 的增长。做公链及相关技术的也有接近一倍的增长。

奇绩在这个方面起步还是比较晚,也比较谨慎,我们一共投了 10 个项目。这里给大家举了三个例子,一个是做 Web 3 音乐的优秀团队伯牙智能音乐,一个在美国做联邦学习 MLOps、隐私和去中心化的机器学习的项目 FedML,还有一个是做 NFT 的 Cedar 雪松,也是以美国市场为主的。

3.5 脑机(结构和趋势、创新信号、代表型创新模式)

其实奇绩每年在脑机接口都会看到一些非常好的项目。

脑机接口领域前端是可穿戴设备或局部可植入的技术,后端主要是生物材料、芯片、信号处理等等,

这个领域还处在非常早的阶段,目前起步在康复、医疗和初步交互(P 端设计、B 端动物)的阶段。长期来看,应用范围非常大,几乎所有的重大疾病,比如老年痴呆,长期来看脑机接口都有创新创业的机会(见下图中黄色的表格)。

分享一下奇绩窗口在脑机接口领域看到的信号。

今年做脑机在宠物应用的有 50% 的增长,做神经康复的跟去年比也有 50% 的增长。

奇绩总共加速了 4 个项目,有 NeuraMatrix(对标美国的Neuralink),还有未来脑律、臻泰智能等。2022年秋季路演日也有一个非常优秀的团队做宠物脑机接口。

奇绩一直都非常关注这个领域。技术我就不多讲了,虽然现在还处于很早期的阶段,但只要创业者能找到应用场景能够走到未来,脑机接口发展空间是非常可观的。

3.6 量子(结构和趋势、创新信号、代表型创新模式)

量子领域的创新比较特殊。

量子是计算体系加上计算基石的创新,核心是在量子纠缠状态时,通过一种特殊的机制来做计算。目前能够具体做的量子计算(实验状态)主要有四种:电子,光子,离子和原子(见上图中标橙色的文字)。

量子计算是一种全新的计算体系。它所代表的是人类在算力上极大的突破。开篇我们提到过,我们处在一个算力可以驱动创新,技术成为新一代核心产能的时代,如果算力上有大量突破,那会有极强的商业化应用的前景,几乎可以用在所有需求端上。

特别需要关注的可能是量子优越或者量子霸权(学术上做得比较多),在哪些应用领域量子子算力比经典算力有结构性的优势。

因为量子计算是新兴赛道,基数较小,奇绩暂时不统计增速。

量子领域的创业者比较多的是 PQC——后量子时代的加密技术,量子混合云以及光量子。

到目前为止,奇绩创坛也投资并加速了 5 个项目。这里举两个例子,一个是用现有量子计算能力提供云服务的弈维量子,另一个是做离子阱路线量子计算整机的硬件公司华翊量子。

奇绩创坛一直关注这个领域,因为它所代表的创新非常重要,不仅能极大地提高现有算力,还有大量其他的应用。

3.7 数字化前沿在需求侧的进展落地

P端:机会空间(自建生态)

接下来我想讲 P 端的机会空间,再拆解一下对不同的人群,

特别是开发者,都面临哪些创业创新机会。

下面这一页,我们梳理了针对开发者的创业创新机会有哪些,包括在中国如何自建生态,今天所有数字化的技术堆栈都在这一页上面。这张图上还梳理和总结了过去的数字化平台,它的核心结构对我们未来在中国自建生态有哪些重要的借鉴意义,包括操作系统、定义性的体验、高度集成的芯片架构、大规模的应用驱动等。

在中国的数字化创新,奇绩创坛一直关注为开发者做的基础设施(安全服务和安全技术等)。因为数字化安全越来越重要,未来不光是要捍卫你的领土,更要捍卫数字空间,同时我们也关注开发者的工具、协同、基础设施和开源社区生态等。

下面这张图讲的是中国自建生态核心的发展路径和其中的模块,自建生态最关键的是这几个关键点:

(1)第一层,底层最核心的技术是在制造端,晶圆、光刻、封装和测试。

(2)第二层,工艺/材料。有一些关键技术是需要时间积累的,需要一代一代人打磨核心工艺,比如说线宽多少,到底是硅基的还是用其他材料的。

(3)第三层是芯片设计,比如 core 的设计、IP 设计 和现在用得比较多的 Chiplet 设计。

(4)第四层,架构和指令集,涉及到模数、类脑、感存算一体和光计算等。

(5)第五层,芯片种类,驱动创新的是大芯片(x86, ARM, RISC-V, chiplet 等),尤其是大算力芯片,集中度非常高。

(6)第六层是开发工具,芯片的集成度和工具是分不开的。既然中国要自建生态,一定需要把控所有关联的生态。

(7)工具之后是操作系统,而操作系统绑定了大量的应用。

(8)操作系统里的应用提供反馈,使得芯片不停地迭代,只有形成闭环才能真正建立中国自己的生态。

自建生态在云和手机上有一些机会,汽车方面的机会某种意义上可能更多一点,有可能跑到第一梯队。另外,未来换道超车的机会也会有,但可能花的时间要更久一些。

自建生态给在中国的创业者带来了大量机会,我们都应该找到适合自己做的,积极地参与。这些技术生态不光本身是有很高的商业价值,还可以撬动更多在中国发展的数字化应用,这就是在 P 端创作端的机会空间。

C端:机会空间

在 C 端这一页,我简单总结一下机会空间。

把所有的 C 端需求加在一起,可以看到它与数字化能力的匹配关系。

我们可以把数字化描述成 3 个轴(前端设备、体验容器、后端能力)和 6 个数字化能力,图中例举了今天中美几家估值万亿美元的公司。

C 端有非常多发展的空间,只要找到一个宽的场景,任何有抱负、有能力,并且愿意向前走很久的创业者都可以做一个体量非常大的数字化产业生态。未来 10 年到 20 年,大量机会等待有抱负的创业者去探索。

这些数字化的生态,尤其是 C 端,会触达大量的社会层面,有大量社会责任,社会责任跟商业利益分不开。奇绩创坛对创业者的建议是,永远要做对的、有正能量的事,站在历史对的一边,不光是把握好商业的机会,也承担起应有的社会责任。

B端:机会空间

B 端在中国机会非常多,简单来说,核心思路是把企业都看成一个生命体,用生命体系的发展过程来看待未来的发展机会。企业的数字化与生物进化非常像,必然会一步一步地向后发展。

比如微软和 IBM 做的事情,他们让企业开始在桌面记录信息,这对应的就像是记录生命体信息的基因。

PC 互联网对企业数字化来讲,是数字化了局部的血液。

今天的移动互联网/云以及人工智能给我们带来大量的机会,分别包含以下两点:

(1)一是数据、数据堆栈和云原生的服务。

(2)二是深度协同, Figma、Github 这类工具将会覆盖每一个职能。

协同一定是未来。这个领域未来一定有大量的创业机会,Figma 只是开了个头而已。

另外,在人工智能时代,企业将会成为数字化生命体,针对每一个流程、每一个工种、每一个岗位、每一个职能,专门负责数据获取、仿真模拟设备、做辅助决策系统和自动化等,这些都是机会。

企业数字化很难,原因是进入的门槛高,但和 C 端不同,创业者一旦进入,就获得了天然的壁垒,有大量好生意可以做。

  1. 新科技驱动的创新前沿

4.1 新能源科技(结构和趋势、创新信号、代表型创新模式)

接下来要讲数字化驱动物理世界的物理流程(下面这张图)。

首先讲新能源,它的驱动力是可持续性。总的来说新能源科技有以下几个大板块:

(1)第一是绿色能源,新的能源——光、风、氢、 局部的可控核聚变,有一波技术驱动创业的机会。

(2)第二是储能技术。绿色能源有一个很大的问题是生产后用不完,因此各种各样存储能源的技术,比如长时储能、分布式储能,将有很多创业机会。

(3)第三是电气化。电是新能源的载体,所有东西都要电气化,所以在新型电池方面将有大量机会。

(4)第四是负碳。现在碳排放仍然是待解决的问题,这就涉及到各种“捕捉”碳的能力和应用。

(5)第五是数字化重组的新一代电网。今天的电网需要降低排放,但最终的形式是用数字化能力把它编排在一起,协同全部的生产和需求,提升效率,驱动科研开发。

综上,在新能源赛道有系统性的机会值得创新创业者去探索。

另外,历史上大产业的核心驱动力有时会是政策。比如在美国历史上,大量的工业化设施都是二战时的国家政策驱动的。无论是中国、欧洲还是美洲,政府都出台了大量的政策去驱动新能源,所以从创业角度来讲,这条赛道有众多值得我们探索的机会。

4.2 新生命科技(结构和趋势、创新信号、代表型创新模式

新生命科技的机会非常特殊,这里我们从几个维度分析。

首先,新生命科技有许多的模式创新。如果关注生命科学,可能都知道工程学(Engineering)和科学(Science)组合在一起形成了 Engineering Science,几十年前兴起的合成生物学便是其中的代表。加上数字化的能力,生命科技形成了全新的创新模式,给大量的创业者带来系统性的机会。(见上图左侧的“生物科技+”)

这个模式上的创新给我们带来了三个产出新结果的平台。(见下图左边的“颠覆性核心平台”)

(1)第一是数据驱动的合成生物学,它通过算力来进行设计和筛选,形成各种各样的组合。

(2)第二是医疗本身,它可以通过有效算力来设计、筛选和优化。

(3)第三是“生物+”机器,也就是生物的机制加上自动化的设备,再加上接口(包括脑机接口)、微流控芯片等等,也形成了一个创新的平台。

这三个颠覆性的核心平台可以把上游的工具和下游的产业应用有效地组合在一起,系统性地产出大量的机会。

我们判断未来 10 年、20 年到 30 年,今天生活中所用的各种材料和设备设施将会通过生物合成的方法来制造,同时医疗、药物和设施也都会有系统性的机会。

我们认为这个产业本身也会结构性的演变,因为它的创新模式在变,改变的核心原因在于“硅基”和“碳基”的差异。(见下图“信息驱动的研发核心能力”)

硅基的数据由 0 和 1 组成,而碳基则由 ATGC组成;硅基的产能是算力,而碳基的产能是实验通量;硅基的效率是算法,碳基的效率则是方法学。这在某种意义上来说是一种新的“生物基”计算体系,就是这个新的算法体系在驱动产业发生结构性变化。

如果是有抱负、有勇气的创业者,有机会用 30 年、40 年来搭建新一代基于这种“生物基”算力的微软、英特尔和台积电等类似今天信息产业万亿价值的公司。

奇绩创坛也看到了大量在新生命科技领域的优秀创业者。

今年跟去年比,合成生物学领域的创业项目增长了 30%,基因编辑领域增长率 15%,而实验室自动化领域增长了150%,这是几个增长较快的领域 。

奇绩投资并加速了包括小熊猫生物、倍生生物、大橡科技等在内的40余个项目。从奇绩的角度来讲,几十年后,他们都有可能成为类似微软和英特尔的基于“生物基”计算的生态公司。

4.3 新材料科技(结构和趋势、创新信号、代表型创新模式)

新材料科学的结构性趋势与新生命科技有相似之处,但也有不太一样。新材料科学是一门应用科学,它是由产业需求、材料本身研究以及数字化三个杠杆同时在驱动。

和大家分享一下奇绩窗口看到的信号。(见上图最下方的表格)

用 AI 算法和算力去设计材料,这一类项目今年跟去年比是 60% 的增长。特性材料(比如石墨烯、MOF、钙钛矿等),今年增长了 120 %。

另外,半导体的产业需求更强,碳化硅、氮化镓、铌酸锂薄膜,尤其是光计算和光感知。这里简单补充下光的重要性,因为今天的计算基本上是电磁场为主,都是硅基上用电子来做计算,但是未来越来越多的结构性机会是用光来做计算,但这可能需要比较长的时间。

这个领域奇绩投资并加速了21个创业项目,分享几个案例:Fronka 做设备和数据服务,光本位用相变材料做下一代光计算芯片与光器件,乐象永续做生物基的可持续材料。

4.4 新空间科技驱动(结构和趋势、创新信号、代表型创新模式)

新空间科技的机会非常丰富,体量也很大。我们先来拆解这几个前沿机会。

我们先拆借地面上的创业机会。(见下图)

(1)陆地上比较踊跃的是自动驾驶,主要是感知层和决策层的创新。这方面经常会有一些好项目,也包括低空飞行、垂直起降的 eVTOL。

(2)人类对水下尤其是对深海的探索目前才刚刚开始,未来会有越来越多的机会。

(3)在高空,奇绩也系统性地看到了很多创业方向(见下图):

这里分享一下奇绩窗口看到的信号。

今年在低轨通讯有 10% 的增长,垂直起降是 40% 的增长,海底探索增长 30%。

在新空间领域,奇绩也投资和加速了 17 个项目,都非常优秀,比如氦星光联做星间激光通信,东方空间做运载火箭等。

物理空间是非常重要的稀缺资源,它需要时间去探索和发展,但是商业化的价值非常深远。到目前为止,人类历史上最大的一家商业化的公司是荷兰东印度公司,因为当时发现了新大陆。今天我们有类似的机会,需要时间,但是体量将会非常大。

  1. 时代的机会:范式演变

5.1 发展范式演变

讲完了四个新科技驱动的创新前沿之后,我们再回去回顾一下这个总盘(第 6 页 ppt)。

在技术驱动创新作为直接产能的情况下,创新发展的速度也越来越快,机会也非常多,这非常特殊,本质原因是范式变化。

创新作为直接产能是如何驱动社会进步和持续发展的?

在之前的所有机会板块,我一直讲技术推动、需求拉动,技术和需求组合之后,核心是创造价值。

我们对价值的定义是:现在和未来通过市场和社会环境来持续满足用户/客户需求的能力,简而言之,价值就是满足需求的能力,一切都是要创造价值。只有创造价值,才可以在市场和环境中推动社会经济高效和可持续的发展。

为什么范式创新会产生这么多的机会?

过去没有数字化的时候,用技术满足社会需求,大概需要经历五个阶段(下图):

一般的过程是,首先由大学、研究院做基础研究,然后推进应用研究。有了研究结果之后做技术研发,再用这些技术去做产品,最后把产品推向市场。做基础研究和应用研究的都是大学和科研机构,大厂和创业公司基本上是做产品和市场。

但有了数字化之后,创新体系就发生了演变,每一个阶段的周期越来越短,更新速度越来越快。

我们看到的趋势是,做技术研发、应用研究,甚至基础研究的大厂和创业公司越来越多。(下图展现的是产、学、研新的生产体系

以信息科学领域为例,在美国引领信息科学前沿的早就不是大学了,而是谷歌、微软、Meta。在人工智能领域,走在更前面的是 Open AI、DeepMind 这些创业公司。

创业公司之所以去做研究,这是范式转变带来的。为什么创业者会去做?因为创业者生态是一个系统性的、从 0 到 1 去探索的完整过程,数字化的能力让创业者团队也可以高速探索前沿。

范式的演变带来了新的生产力,而新的生产力需要新的生产关系,这样才能充分发挥生产力。产、学、研经过下一个阶段的不断探索,会找到新的组合。

在这个过程当中,我们认为创业者以及他们所创造的生态系统将会扮演越来越核心、越来越重要的角色。因为这个生态无处不在,可以系统性地、从 0 到 1 地把技术转化为价值。

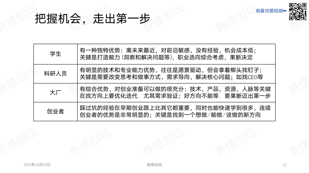
5.2 把握机会,走出第一步

范式演变给我们带来了大量的机会,该如何去抓住它?

以下是奇绩给不同人群的小建议:

(1)如果你是学生,你具备其他群体所没有的独特优势——足够年轻,离未来最近,对前沿有天然的敏锐直觉。

尽管学生没有经验,有些甚至没有钱,但相对来说探索的机会成本很低,反而是一种优势。

作为学生,关键要做的是打造核心能力(洞察和解决问题的能力),综合考虑职业发展方向,果断地决定,快速地试错,找到属于自己的机会。

(2)科研人员的机会和学生一样多,技术能力是最强的长板。

这类创业者往往是愿景驱动,拿一个很大的榔头去找钉子。但要找到这个钉子,关键是要改变思路。

创业归根结底是市场需求和自身能力的匹配,必须以需求为导向。有的时候科研创业者要做的第一件事情就是找一个匹配组合你技术能力的 CEO。

(3)如果你在大厂,大厂充分锻炼了你的技术、产品及相关的业务经验,而且帮助你积累人脉和资源。这时候你要做的就是找到好的方向,找到你想做的事。

大厂创业者遇到的常见问题是犹豫和观望。当你觉得有一个好 idea 的时候,别人可能也早就想到了,这个时候你要有绝对的勇气走出来。

(4)创业者也有特殊的优势。你已经踩过很多坑,并从中吸取经验教训。在技术驱动和创业创新的浪潮下,你将有更大的概率找到一个想做并能做的方向,果断地走出第一步。

来个“分享、点赞、在看”👇

2万字盘点十大前沿科技创新趋势

    登录查看更多
    0

    相关内容

    腾讯发布《2023年十大数字科技前沿应用趋势》,73页ppt
    专知会员服务
    71+阅读 · 2022年12月16日
    103页PPT!2022年中国半导体集成电路IC产业研究报告
    专知会员服务
    91+阅读 · 2022年9月5日
    AI药物设计前沿进展探讨,智药公开课今晚19:30开播!
    专知会员服务
    15+阅读 · 2022年6月22日
    71页PPT,【2021中国农业生产数字化研究报告】亿欧智库
    专知会员服务
    32+阅读 · 2022年3月2日
    2021年中国人工智能产业发展趋势,13页pdf
    专知会员服务
    121+阅读 · 2021年3月18日
    京东《未来科技趋势白皮书》,101页pdf
    专知会员服务
    55+阅读 · 2021年2月3日
    WISE十年,见证中国新经济创新迭变
    36氪
    0+阅读 · 2022年11月18日
    奇绩创坛分享:从科学家到创业者的科技创新
    量子位
    0+阅读 · 2022年10月14日
    优秀的数字化人才,都具备这 3 个特征
    InfoQ
    0+阅读 · 2022年8月11日
    TF51探秘元宇宙,聚焦产业发展与机会丨会员免费
    中国计算机学会
    1+阅读 · 2022年4月7日
    2022年了,科研产业即将迎来AI赋能拐点?
    机器之心
    0+阅读 · 2022年1月20日
    张亚勤院士谈“智能计算新趋势”
    THU数据派
    0+阅读 · 2021年11月23日
    国家自然科学基金
    3+阅读 · 2013年12月31日
    国家自然科学基金
    1+阅读 · 2013年12月31日
    国家自然科学基金
    1+阅读 · 2013年12月31日
    国家自然科学基金
    0+阅读 · 2013年12月31日
    国家自然科学基金
    0+阅读 · 2012年12月31日
    国家自然科学基金
    0+阅读 · 2012年12月31日
    国家自然科学基金
    0+阅读 · 2012年12月31日
    国家自然科学基金
    0+阅读 · 2009年12月31日
    国家自然科学基金
    0+阅读 · 2008年12月31日
    Arxiv
    17+阅读 · 2022年2月23日
    Arxiv
    17+阅读 · 2021年1月21日
    A Survey on Edge Intelligence
    Arxiv
    52+阅读 · 2020年3月26日
    Arxiv
    12+阅读 · 2018年9月15日
    VIP会员
    相关基金
    国家自然科学基金
    3+阅读 · 2013年12月31日
    国家自然科学基金
    1+阅读 · 2013年12月31日
    国家自然科学基金
    1+阅读 · 2013年12月31日
    国家自然科学基金
    0+阅读 · 2013年12月31日
    国家自然科学基金
    0+阅读 · 2012年12月31日
    国家自然科学基金
    0+阅读 · 2012年12月31日
    国家自然科学基金
    0+阅读 · 2012年12月31日
    国家自然科学基金
    0+阅读 · 2009年12月31日
    国家自然科学基金
    0+阅读 · 2008年12月31日
    Top
    微信扫码咨询专知VIP会员