为了让你「药不能停」,苹果给 iOS 16 加了一个新功能……

2022 年 7 月 2 日 少数派
在过去的 WWDC22 中,Apple 预告了它们即将推出的 Medication App,包含了服药提醒,以及相互作用预警这两项主要功能。
如何让所有人都按时服药,一直是医学界的一大难题。理想情况下,如果所有人都按时、按量服用药物,就能达到预期的效果。正因如此,在开药时,医生除了告知「这个药是做什么的」之外,往往也会将「该在什么时候、如何服药」一同告知。
有些药必须要在饭后吃,有些要在早上吃,有些则在服药期间避免喝酒,而有些药好像完全没有服用的要求……医生通常只会告知「怎么做」,却不怎么讲到底是「为什么」才有这些要求,就难免有人心怀侥幸,吃药也随心所欲了起来。
本文将简单介绍一些常见的药物服用要求,以及在服药时需要注意的食药相互作用,并在最后简单介绍「没有医嘱」时该怎么服药,希望能扫清你服药时的小小疑惑。
(*本文出现的所有药名会以粗体显示。)

文章声明

  • 作者在英国接受药学教育及相关实践。不同国家之间的医疗体系、药品相关规定及具体执行必然存在差异,并且会随着时间不断发展、变化。成稿之前做过一定程度的事实调查(fact check),并不能保证完全正确,且只能代表成稿近期内医疗行业对这几种服药方式原因的共识,与现实有偏差的地方欢迎指正。术语翻译参照了全国科学技术名词审定委员会建立的 术语在线 ;对于没有收录的术语,参照了文献的用词,并尽可能附上英语原词。
  • 所指大部分为处方口服药物。不适用于植物药、中药及中西药复合制剂。
  • 本文只是对药物服用的基础科普,并非提供医疗指导或建议,也不能对治疗每个病人、每一种病的每一种药的所有服用方式负责。举出的例子只是为了说明,并不一定可以等价替代到相同品类下其他药物;如果对某个药物的使用方式有疑问,请与熟悉您身体状况的医生讨论。
  • 本文仅供读者参考,并不构成对任何具体问题的医学意见和购买建议。一些内容的参考性和准确性可能随时间推移而改变。

服药时间
关于服药时间的医嘱,最常见到的就是「早上吃」还有「晚上吃」这两种。还有一些特定的药物需要每周服用一次。不同频率背后的原因各不相同,有些是因为效果更好,有些是为了让药效发挥得更完全,还有些是顾及到可能出现的副作用,减少服药时的麻烦。

01 早上吃

心血管药物

大部分的心血管药物都会建议在早上服用,尤其是抗凝血类药物低剂量阿司匹林氯吡格雷(波立维)。有研究显示,早晨是心梗和中风发生频率最高的时段。这是因为人体内的皮质醇激素(cortisol)含量变化遵循着一个大约 24 小时的周期,一天内在起床前最高、睡前最低,遵循昼夜节律(The Circadian Rhythm)。
24 小时内皮质醇激素在体内的变化,图源:Lovallo, W., & Buchanan, T. Stress Hormones in Psychophysiological Research: Emotional, Behavioral, and Cognitive Implications. Handbook Of Psychophysiology, 465-494. doi: 10.1017/9781107415782.021
皮质醇是糖皮质激素的一种,也被称为人体内的「压力激素」,除了昼夜节律变化,在压力大、受伤、甚至睡眠不足的情况下也会分泌更多。
皮质醇会升高血压、血糖,以及升高体内胆固醇的含量。对于已有心血管疾病的人来说,升高的皮质醇带来的更高的血压、更浓稠的血液都在一定程度上增加了他们遭遇心梗和中风的可能。
所以,大部分的心血管药物都建议在早上服用,在皮质醇含量最高的时候让药物起效,减少心梗及其他心血管突发疾病的可能。如果是睡前服用,大部分药物可能没有那么长的半衰期,在皮质醇水平达到最高之前就已经全部被代谢掉了,起到的作用有限。
还有一种心血管药物也是推荐在早晨服用:利尿剂。它们的适应症通常是心脏衰竭,在有些情况下也用于高血压的治疗。推荐早上服用它们的缘故倒和体内激素或者神经递质的含量有关,而是这类药品的「副作用」。
图源:阿里健康大药房
利尿剂,顾名思义,服用后就可能要经常跑厕所了。如果能在早上服用,那么药物引发的排尿大部分都能在白天解决;而如果放到了中午甚至更晚,就可能会有频繁起夜的困扰。如果服药者可以接受这样的麻烦,那么只要每天在同一个时间服药,在不在早上吃对药效的影响就并不大。

骨质疏松 & 甲状腺

最好的了例子是阿仑膦酸和左旋甲状腺素,分别用于缓解骨质疏松和甲状腺的功能减退(甲减)。
这两种药都是推荐在早上刚醒来时完全空腹的状态下服用,并且服用后 30 分钟内需要尽量避免饮用水、牛奶、含咖啡因的饮料,并避免吃任何食物。需要这么做是因为这两种药物在胃肠道中的吸收都极易被其他物质影响,如果并非空腹服用,得到的药效就弱了许多。
左旋甲状腺素相比,阿仑膦酸对服用时间的要求更高——即使完全遵循医嘱,在服用药物后 1 小时,被吸收的量只有 1%,如果吸收被其他胃容物影响的话只会更低。建议刚醒来服用也是考虑到在一天之中,只有这个时候的腹最「空」。
图源:阿里健康大药房
此外,服用阿仑膦酸时还需要注意的是在服用后需要立刻坐正或站直至少 30 分钟,以确保药物能一直停留在胃里,同时也是降低阿仑膦酸常见的副作用,胃酸返流的影响。服药后 30 分钟可以正常进食,并选择舒服的姿势。
左旋甲状腺素对服用时间的要求相对而言就没那么严苛。如果之前的服用方式并未空腹,或者在别的时间服用,而一切检查正常的话,一般来说最好还是维持现状,不要贸然改成「正确」的「早饭前半小时空腹服用」。甲状腺的问题通常需要长期服药,才能让身体内的药物浓度维持一个相对稳定的范围。
如果突然改变服用方式,可能导致药物浓度突然变化,对病情的影响很难说清。因此,如果有了想要改变服用时间的想法,不论是服用什么药物、是否有特定的时间要求,都最好还是先和医生讨论一下。无论在什么情况下,都不要自行停药
02  晚上吃

高血压 & 高血脂

虽然如上面所说,大部分的心血管药物都推荐在早晨服用,不过近几年有些研究证实了,在晚上服用高血压药物能让血压降低的效果更持久,对保持晚间血压、降低心脏病发的概率也有一定影响。不过目前的研究并没有对药物的种类、剂量以及病人的状态作出区分,因此目前英国的建议还是在早上服用高血压药物。
有两类药物,根据其作用原理,在晚间服用是会比在白天服用效率更高的。它们就是血管紧张素转换酶抑制剂(ACEI)和血管紧张素 Ⅱ 受体拮抗剂(ARB)。这两类药物作用于体内的肾素-血管紧张素-醛固酮系统(RAAS)并抑制其活性。而在小鼠身上,以及对人类夜间血压的调查研究显示,这个系统在夜间最为活跃,因此 ACEI 和 ARB 如果在晚间服用,对血压的效果最好。
卡托普利就是比较有代表性的 ACEI 类药物,图源:阿里健康大药房
与这个原理类似的还有 HMG-CoA 还原酶抑制剂,或称「他汀类药物」。它们通过抑制胆固醇的合成反应来降低其在体内的含量,从而降低血脂。胆固醇的合成也是在夜间最为活跃,因此晚间服用效果最好。而像是其他种类的降血脂药,比如抑制胆固醇吸收的依折麦布,和纤维酸衍生物非诺贝特(力平之)的作用机理不同,因此无需固定在晚间服用。
每周同一天
上面提到的阿仑膦酸,和通常用来治疗自体免疫疾病及一些癌症的甲氨蝶呤,通常都是一周服用一次,但背后的原因大相径庭。
得益于可以长达十数年的半衰期,在同一天服用一周药量(70 mg)的阿仑膦酸,与一周中每天都服用一日药量(10 mg)相比,血液中药物的浓度并不会有显著的差异。而阿仑膦酸复杂的服药方式如果每天都来一遍,对服药人也是不小的困扰。因此,英国这边最常见的还是 70 mg 的剂量。
图源:阿里健康大药房
甲氨蝶呤虽然也是每周服用,但其背后的原理却不太一样。和大多数化疗药物相似,它会影响到身体内的许多其他器官,因此副作用可以非常严重,甚至给服药者带来极大的痛苦;同时,在攻击目标细胞之外,难免会影响到体内健康的细胞。因此,为了降低对人体的伤害、减轻痛苦,一周一次足矣,并且在服用后的一天,还会建议服用 5 mg 的叶酸,以减少甲氨蝶呤对其他器官的伤害。
与食物的相互作用
「吃下药物,药物起效,缓解症状」这个过程,并不是像魔法一样指哪打哪,立即起效的。服用药物后,它们需要在体内循环,直到运转到了相应的器官处,与其目标结合才能产生效果。在这个过程中,不可避免地会受到体内的其他物质影响。生活中,最常见的影响因素就是食物和其他药物。

01 饭前 or 饭后?

在药学里,「空腹」的定义是「饭前一小时,或饭后两小时」。
大部分需要空腹服用 的药物,包括在上面提到的阿仑膦酸,其原理都是「胃容物可能会影响药物的吸收」。 而需要和食物一起吃,或者建议在饭后服用的,原理就会复杂一些。
有些药物需要空腹来保证吸收,另一些药物则正好相反,吃饱喝足了才更好吸收。像是脂溶性的维生素 A 和维生素 D、ADHD 的派醋甲酯(利他林)、HIV 抗病毒药恩临(Rilpivirine),都是在一顿脂肪含量比较高的饭后吸收效率最高。
大部分可以降低血糖的药物,像是二甲双胍格列齐特(达美康)和胰岛素都推荐在饭后服用或注射。对于糖尿病人,或者因为其他原因血糖高出正常区间的人,日常服用可以帮忙控制血糖;但是如果体内的血糖没有那么高,却使用了药物,就会有低血糖的风险。
胃里的食物还能减少药物对胃肠道的伤害。像是大部分的非甾体类抗炎药,如布洛芬阿司匹林,还有一些类固醇药物,如泼尼松地塞米松,都可能伤害胃部黏膜,造成胃溃疡。不过这类药物通常不需要饱餐一顿才能有足够的保护效果,牛奶、小饼干这些零食就足以减少药物对胃部的伤害了。
图源:阿里健康大药房
许多药物的副作用中有「恶心」「呕吐」两项,饭后服药会减少这些副作用出现的可能性。比如主治高尿酸血症和痛风的别嘌醇,以及 紧急避孕药 ,在饭后服用的反应就会相对而言小一些。另外,既然提到了就在这里说一下,如果在服用紧急避孕药后的三小时内呕吐了,需要服第二颗确保药物起效。
有些缓解胃酸返流的药物也是建议饭后服用。这是因为进食前后会分泌更多的胃酸,因此饭后、甚至与食物同服,抑制胃酸产生、返流的效果最好。
还有一些药物,虽然用在口腔内,但并不需要吞服,如比如用于治疗口腔真菌感染的耐斯菌素,还有各种应对牙痛和口腔溃疡的止痛膏、清洁口腔的漱口水,都必须在饭后使用。这与食物在胃肠道内的作用无关,而是这些药物需要在口腔内停留才能起效,进食会把附着在口腔黏膜表面的药物「带走」,就很难达到应有的效果。

02 酒精

一个广为人所知的禁忌就是「吃了头孢不能喝酒」。这是因为头孢类的抗生素会与酒精产生双硫仑样反应,造成体内乙醛聚集,导致胸闷气短、头晕恶心,甚至还会有更严重的副作用。除了头孢类抗生素,还有一些药物也被发现能产生类似的反应,常见的比如抗生素甲硝唑,和用于治疗高血压和偏头痛的普萘洛尔
如果在服药期间误食了酒精,最好是停药一天,等到体内的酒精代谢完毕再继续服药直至这个周期完毕,来减少发生副作用的概率。如果不得不摄入酒精,就尽可能限制摄入的量,血液中酒精含量越低,反应就越轻微。
图源:阿里健康大药房
除了双硫仑样反应,酒精还可以从许多方式影响药物。
影响最广泛的就是酒精会影响其他药物的代谢。和药物一样,酒精会在肝部代谢。不巧的是,它们会用到同一条代谢通路(CYP),于是酒精就会加速其他药物的代谢,使其在体内的浓度降低,达不到应有的效果;或者降低药物的代谢,让血药浓度升高,就有了过量用药(overdose)的风险。
酒精自身的效果还能与人体机制或其他药品「叠加」,对人体造成更大的伤害。酒精本身的助眠功效与其他助眠药物同服,效果更强,但绝不是希望达到的效果;酒精可能会伤害胃黏膜,如果恰巧刚吃过有同样风险的非甾体抗炎药,对胃部的伤害就更大;酒精还能降低体内的血糖浓度,给服用降糖药的人带来血糖过低的风险。
此外,酒精能在一定程度上增加抑郁,却同时让人更难控制自己的攻击性行为。因此如果患有抑郁症、双相情感障碍,或者其他精神类疾病,酒精与药物的作用、加深的抑郁念头,以及更「勇敢」的举动,或许不会造成特别严重的、由药物导致的副作用,却有可能对身体和精神造成更深重的影响。

03 葡萄柚

可能会影响肝部代谢通路的另一个常见食物非葡萄柚莫属。发现它特性的过程是在一次研究「酒精如何影响代谢」的实验中,研究人员用了葡萄柚汁来掩盖酒精的味道,结果出人意料,才发现葡萄柚原来也有影响药物代谢的作用。
不过,具体是葡萄柚里面的什么物质会参与代谢通路仍在研究中。因此,无论是葡萄柚果实、果汁,以及所有包含葡萄柚成分的任何食物,在服药时都应避免。
取决于药物的种类以及代谢途径,葡萄柚对药物的影响也难以预测。有时葡萄柚在体内会抑制药物的代谢反应,相应地,就有更多的药物进入体内循环,不仅带来过量用药的隐患,出现副作用的概率更高,副作用也会更强烈。有些时候,葡萄柚还会有完全相反的作用,即增加药物代谢,体内药物浓度过低,就达不到预期的效果。
常见的药品中,会被葡萄柚影响的有这些:止咳药(右美沙芬);钙离子通道阻滞剂(氨氯地平、硝苯地平、维拉帕米);他汀类药物(辛伐他汀、阿托伐他汀);抗凝药(华法林、利伐沙班、阿哌沙班;氯吡格雷、提卡列罗);精神类药物(喹硫平、地西泮/安定、特拉唑酮)。
以上例子只是选取了最常见的几种可能会与葡萄柚发生反应的药物,并不是一个详尽的清单,每种类别也只列出了常见的几种。如果担心服用的药物有这类风险,建议仔细阅读说明书,并与医学专业人士讨论其潜在的影响。
03  维生素 K
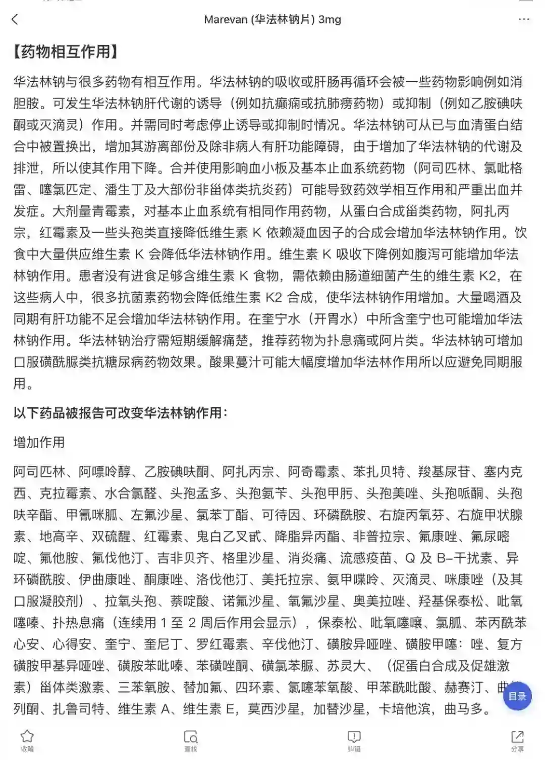
华法林(Warfarin)是最常见的抗凝血剂之一。它预防血栓形成的作用非常有效,且长久以来积攒了许多临床研究数据,而且价格低廉,因此被广泛应用于心率不齐、心梗、中风等症状的治疗。
然而在其优秀的效果背后,华法林在某种程度上,也有其「难以处理」的部分,最大的问题就在于它极易受到体内其他信息素的影响。烟、酒、肝脏功能、是否按时按量服药,以及与其他药物的相互作用暂且不提,许多人不知道的是,食物中的维生素 K 含量也会对华法林的效果产生影响。
维生素 K 是不少凝血因子合成时必不可少的元素之一。华法林的作用机理正是通过抑制维生素 K 在体内的通路,从而减少体内的凝血因子,从而达到抗凝血、抗血栓的效果。因此,最好在服药期间保持体内维生素 K 的浓度稳定。
左图源:阿里健康大药房
日常饮食中常见的富含维生素 K 的食物包括:绿叶蔬菜,包括西兰花、菠菜和生菜;鹰嘴豆;动物的肝脏;蛋黄;全麦谷物;牛油果;橄榄油。具体的清单可以在网上找到。
这并不是说要彻底禁食含有维生素 K 的食物,人体的生态循环仍然需要它。也不必彻底远离维生素 K 含量高的这些食材。只是每日三餐时,如果有选择的话,尽可能让维生素 K 含量高的食物保持在相似的水平。比如某一餐主要就是多维生素 K 的绿叶蔬菜、动物肝脏、全麦面包,下一顿马上就跑去饱餐维生素 K 含量没那么高的土豆、西红柿、鲜鱼鲜肉,华法林的药效也会因此发生改变,达不到预期的效果。
另外,华法林也会与葡萄柚、越橘和石榴发生相互作用,在服药时应该尽量避免。

04 酪胺

单胺氧化酶抑制剂(MAOI) 是一类神经系统药物,通常用来治疗神经系统的疾病,例如抑郁症、阿尔兹海默症和帕金森氏症。常见的例子比如雷沙吉兰反苯环丙胺
图源:阿里健康大药房
酪胺(Tyramine)是一种常见于各种食物的氨基酸,同时它在体内会刺激其他激素和神经递质的释放,其中一个后果就是血压上升、心跳加快。MAOI 会抑制酪胺的代谢,而如果在服药期间摄入了过量酪胺,就有可能导致血压上升,甚至超出安全水平。
富含酪胺的食物包括了各种腌制食物及肉类、大豆(豆腐、豆浆等)、常见酱料(如酱油、味噌)、干果或过熟的水果、过期食物、奶酪和酵母提取物,以及酒精。有些药物本身也会同酒精发生相互作用,使副作用更加危险。
因此,如果在服用 MAOI,应当尽量避免或限制摄入高酪胺含量的食物。如果在吃药过程中遇到了头痛、心跳加快、焦虑、恶心想吐等症状,可能就表明体内血压过高,应尽快寻求医疗帮助。
没有医嘱,就等于随便吃吗?
⚠️ 请注意:本段的建议不能迁移至所有药物,也不构成任何医疗建议。如有疑虑,请与熟悉您身体情况的专业医生讨论。
01  基本服药指南
对于那些没有其他医嘱,只说了「一天吃 X 次、一次吃多少」的药,也不是可以每天想起来就吃的。
「一天吃一次」的药物可以在一天内的任意时刻吃,只要注意每天是在同一时刻吃就可以。而每天要吃多于一次的药物除了每次都要尽可能在同一个时段吃之外,还要让服药时间均匀排布,避免让两次服药时间太近或者太远。
这么做是因为,若想让药物持续起效,那就必须要让体内的药物浓度维持在一个有效区间内。但药物在体内不可避免地会被肝肾代谢,停留不久。想要有稳定的药效发挥,就要在药物浓度跌出阈值前补服,使其重新回到生效区间内。
浅红色线是如果没有按时服第二剂的话,体内药物浓度会发生怎样的变化。
在服药时,如果偶然漏掉一剂,就应该尽快补服;如果发现漏服的时候距离下一次服药时间不远,就无需补服,直接服下一剂就好,防止在短时间内服用大量药物造成体内浓度过高,给身体带来伤害。
如果一不小心多服一剂,并且感受到强烈的不适,或者身体出现了不寻常的变化,就应尽快就医。各类药物过量服用后的反应不同,在此无法一一介绍。如果有长期服用的药物,最好在拿药时就问清楚「如果吃多了会有哪些严重反应」,也不至于心里没底。
偶尔漏服或多服一剂往往不会造成特别严重的后果。但如果这类情况常常出现,就要考虑是否要通过一些其他手段确保自己能够按时、定量服药。
最简单的就是把服药日程加入日常生活的流程之中,比如把药品放在浴室,刷牙前顺便来一粒。再就是在该吃药的时间设定闹钟提醒,比如这次 Apple 推出的服药提醒功能。还有人购买七天份的药盒,放在明显的地方,除了督促自己把该吃的药都吃了,如果有哪天忘记吃了也一目了然。
Medication App by Apple
02  除非医生说,不然不要停
大部分药物在初次服用时都会有一定的副作用,这是药物本身的特性决定的。在服药的过程中,人体渐渐适应药品的影响,副作用也会渐渐消退。这个过程通常是一周左右,有些药物身体接受得比较快,两三天就习惯了;有些就可能要到一个月那么久。不同人适应的速度也不同。
而且,因每个人的体质不同,感受到的副作用也会有所区别。如果副作用难以忍受(像是 ACEI 会带来的干咳),最好的方法是和医生讨论,看能否换成其他副作用不那么明显的药物。
「吃了两天没效果,就不吃了」也不太好。药物没能立即起效,一部分原因是可能疾病本身就没有特别强的症状(例如高血压),或者确实需要服药更久才能显示出效果、减少复发可能(例如抗生素);另一部分则是由于药物本身作用的机理,身体需要一段时间适应,这种情况下贸然停服也是不恰当的。
甚至身体适应了药物,觉得「一切都好」于是停药,但是身体的感受「好」正是因为长期服药。一旦突然停药,身体很快就会回到没有药物干预的状态,之前消失的「不适」可能还会卷土重来。甚至因为身体早已习惯了「健康」的状态,其他器官也来不及应对这个乍然的变化,一起反噬出更多令人困扰的副作用。
因此,大部分需要长期服用、定时复查的处方药物,都不要在未经医生许可的情况下突然停药。而像那些平时在药店柜台就能买到的止痛药、胃药,在说明书上没有另行标注「不能突然停药」的前提下,就无需为此担心。
03  服药要求:该去哪里获取信息?
前文讲述了许多服药时注意的事项,还举了许多例子说明。例子归例子,同族内的药物虽然可以在一定程度上相互等价代换,但并不代表这些都是可以无缝衔接的用法。食物、生活方式,以及一同服用的其他药物都有可能对药效产生影响。
看诊时可以询问医生,在服药时是否有需要注意的地方,医生也会根据身体情况作出建议。如果没有渠道获得医生的专业意见,那么首选就是阅读药品说明书。在说明书的「用法用量」一节中,会提到服药的注意事项;在「不良反应」中,则有常见的副作用,以及副作用出现的概率。
如果正在服用其他药物,那么在服药前,可以去「药物相互作用」一节中对照,看看是否有自己正在服用的药物。需要注意的是,药品间的相互作用最好是在当地的网站或 App 中查询。这是因为每个国家允许上市的药物不同,他国的数据库未必包含了本国允许销售、使用的所有药物。此外,即使是同样的药物,包装上的商品名也可能略有出入,在其他区域的说明书中就可能检索不到。
这也是为什么这一次 Apple 的「药物相互作用」提醒功能只在美国提供
如果药品说明书丢了也不必担心。支付宝已经可以通过扫码获取药物的说明书,也可以去由丁香园出品的「用药助手」App,搜索药物名称就能得到详尽的药物信息。
结语
「谨遵医嘱」是大部分人心知肚明的道理,但并不是所有人都能毫无疑虑地认真遵守。想让治疗达到最理想的效果,仅仅靠选择合适的药物是不够的,服药方式与饮食禁忌同样值得注意。
简单的一句医嘱背后,涉及的是服药方式可能影响的药物吸收、代谢与排泄,以及如何降低药物副作用,同时尽可能发挥药物最大的功效。这些都是经过大量科学研究验证得出的最优结论。
再次强调,大部分的药物,尤其是处方药物,医嘱都有其原理所在,最好不要随便违背。如果有不确定的地方,最好的方式就是与医生讨论。
原文链接:
https://sspai.com/post/74030?utm_source=wechat&utm_medium=social
作者:鸿苓
责编:广陵止息
/ 更多热门文章 /

登录查看更多
0

相关内容

【机器学习术语宝典】机器学习中英文术语表
专知会员服务
61+阅读 · 2020年7月12日
专知会员服务
102+阅读 · 2020年3月19日
机器翻译深度学习最新综述
专知会员服务
99+阅读 · 2020年2月20日
你觉得手机上最没用的功能是什么?
ZEALER订阅号
0+阅读 · 2022年7月30日
iOS 16 的新功能你更喜欢哪个呢?
ZEALER订阅号
0+阅读 · 2022年6月7日
懒人福音!微信这个我等了十年的功能,终于来了
人人都是产品经理
0+阅读 · 2022年4月14日
苹果iOS15.4正式推送,新增口罩解锁功能
36氪
0+阅读 · 2022年3月15日
苹果的新Siri:不男,也不女
量子位
0+阅读 · 2022年2月24日
你希望安卓加上 iOS 哪个功能?
ZEALER订阅号
0+阅读 · 2022年1月8日
国家自然科学基金
0+阅读 · 2014年12月31日
国家自然科学基金
0+阅读 · 2013年12月31日
国家自然科学基金
0+阅读 · 2012年12月31日
国家自然科学基金
0+阅读 · 2012年12月31日
国家自然科学基金
0+阅读 · 2012年12月31日
国家自然科学基金
0+阅读 · 2012年12月31日
国家自然科学基金
0+阅读 · 2009年12月31日
国家自然科学基金
0+阅读 · 2008年12月31日
Arxiv
0+阅读 · 2022年9月9日
Arxiv
13+阅读 · 2021年6月14日
Arxiv
14+阅读 · 2020年9月1日
A Survey on Edge Intelligence
Arxiv
52+阅读 · 2020年3月26日
已删除
Arxiv
32+阅读 · 2020年3月23日
Arxiv
26+阅读 · 2018年8月19日
VIP会员
相关资讯
你觉得手机上最没用的功能是什么?
ZEALER订阅号
0+阅读 · 2022年7月30日
iOS 16 的新功能你更喜欢哪个呢?
ZEALER订阅号
0+阅读 · 2022年6月7日
懒人福音!微信这个我等了十年的功能,终于来了
人人都是产品经理
0+阅读 · 2022年4月14日
苹果iOS15.4正式推送,新增口罩解锁功能
36氪
0+阅读 · 2022年3月15日
苹果的新Siri:不男,也不女
量子位
0+阅读 · 2022年2月24日
你希望安卓加上 iOS 哪个功能?
ZEALER订阅号
0+阅读 · 2022年1月8日
相关基金
国家自然科学基金
0+阅读 · 2014年12月31日
国家自然科学基金
0+阅读 · 2013年12月31日
国家自然科学基金
0+阅读 · 2012年12月31日
国家自然科学基金
0+阅读 · 2012年12月31日
国家自然科学基金
0+阅读 · 2012年12月31日
国家自然科学基金
0+阅读 · 2012年12月31日
国家自然科学基金
0+阅读 · 2009年12月31日
国家自然科学基金
0+阅读 · 2008年12月31日
相关论文
Arxiv
0+阅读 · 2022年9月9日
Arxiv
13+阅读 · 2021年6月14日
Arxiv
14+阅读 · 2020年9月1日
A Survey on Edge Intelligence
Arxiv
52+阅读 · 2020年3月26日
已删除
Arxiv
32+阅读 · 2020年3月23日
Arxiv
26+阅读 · 2018年8月19日
Top
微信扫码咨询专知VIP会员