付晓岩:数字经济漫谈

2022 年 3 月 4 日 InfoQ

作者 | 付晓岩
2 月 17 日,极客时间企业版会员服务日“数字经济发展趋势下的人才战略转型”主题直播活动成功举行,其中数字化转型专家付晓岩发表《数字经济漫谈》主旨演讲,以下是演讲精彩内容。  


非常感谢极客时间的邀请,我今天分享的题目是《数字经济漫谈》。

数字经济在国家领导人的讲话中提到了很多次,也提到了非常重要的位置,但是目前还没有比较系统的论述,想要看数字经济的全貌,目前最完整、最有深度、体系结构相对较好的就是国家政策。所以今天的分享将会侧重在政策环境的解读上。

“十四五”纲要解读

从政策的角度看数字经济,首先需要整理出几个比较重要的政策,看政策中对数字经济的描述。

第一个政策就是“十四五”规划和 2035 远景目标纲要,这个文件规定了未来 5 年以及 15 年的一个发展方向。很多人谈到数字化转型,经常会提出一些问题,包括什么是数字化转型?到底要不要整体转型?其实你看这个文件可以找到答案。

“十四五”纲要第五篇第五篇就叫“数字化”,第一段开宗明义,就讲了什么叫数字化:

迎接数字时代,激活数据要素潜能,推进网络强国建设,加快建设数字经济、数字社会、数字政府,以数字化转型整体驱动生产方式、生活方式和治理方式变革。图片

我个人认为这段话是目前来讲,对“数字化”最权威的定义。它肯定了数字时代是一个新时代,迎接新时代的主要抓手是什么?后边紧跟着说的就是抓手——数据要素、网络,还有一块隐藏在数字经济、数字社会、数字政府中,要建设这些需要大量软件,所以第三个抓手就是软件。依托这三个抓手,做转型时软件整体驱动生产、生活和治理方式的变革。


今天跟大家聊政策,更多地是想谈一谈怎么读政策。政策读好了,可以从中找到很多灵感。

比如“十四五”纲要权威版有 5 万多字,相当于半本书,如果在解读过程中抓不住要领,很容易就发散了,所以读政策的时候,我个人建议先找到一条主线

我找的主线是从战略转型到架构转型到技术转型,再到业务转型,这是我理解“十四五”纲要的一个方式。纲要中恰好可以看到以上内容,比如战略转型提到了要采用新的发展理念,进行高质量的发展,破除制约经济循环制度障碍。

从“纲要”中可以看到,我们确定了一个大的目标——数字化转型。它是理念不是概念,有一种观点说“谈数字化是炒概念,这是以前有的,现在又拿出来炒”,实际上现在比过去认知要深,这是我们建设新经济模式的理念,而不仅仅是个概念。

如何将战略落地?

有了战略转型,如何将其落地?肯定要调结构,这跟经营企业比较相似,我们经常说“如果一个企业的战略要改变的话,组织结构、企业价值链都要重塑。”这就是架构转型。在“十四五”纲要中提到了架构转型:国内大循环为主,国内国际双循环相互促进的格局。

为了架构转型,“纲要”中提出了五个原则,其中一个是“系统观念”,其中包括加强前瞻性思考、全局性的谋划,战略性的布局整体性的推进。架构转型是数字化转型中比较重要的理念,应该进入到企业的管理思维中,做数字化转型的企业管理者们应该把架构思维变成管理理念,而不仅仅停留在技术管理的范畴。

如何实现全局规划?

有了全局规划之后,如何实现呢?比如,企业要想做一个好的应用,先得技术实力到位,所以“十四五”纲要的第二篇都在讲技术创新,加强战略科技力量,很多企业吸收了这个理念,提高科技的自控能力或者自主能力。

有了技术支持,接下来就是业务转型。那么我们要怎么解读“十四五”纲要的业务转型部分呢?

业务转型会带有行业的特点,所以在解读方式上,每位读者可以根据自己的行业,以及跟你相关的客户所在行业进行解读,并从中找到发展机会。比如金融行业的业务转型强调稳妥发展金融科技,加快金融机构数字化转型,所以快之前先是稳,一定要是让自己跑得稳,别抛出风险,摔出赛道就没成绩了。

《数字经济发展规划》解读

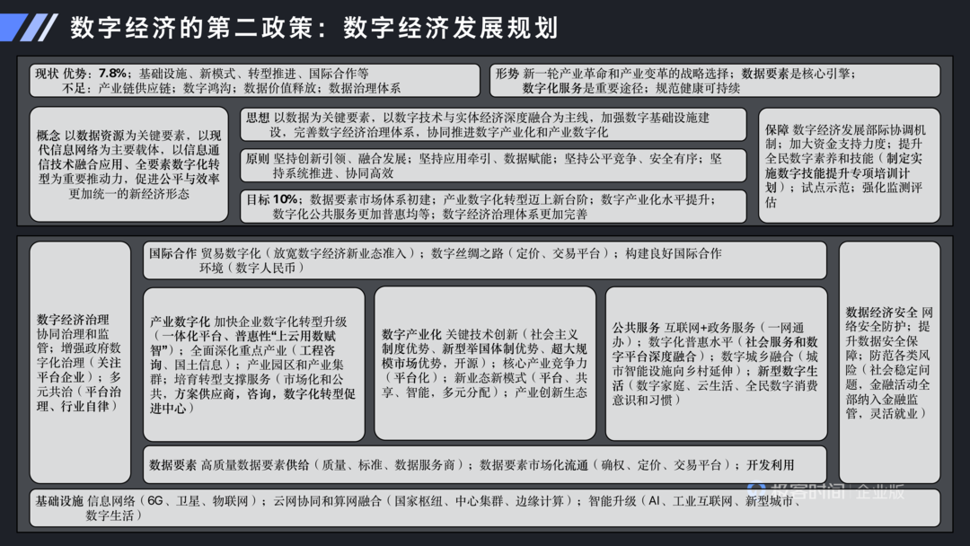
对于数字经济来讲,第二个非常重要的政策是国务院颁布的《“十四五”数字经济发展规划》。

这张图里,我又给了一种解读方式。这张图分成上下两部分,上半部分讲的是背景、原则,下半部分讲的是实际执行的内容,把文件结构性地划分,就容易看清楚文件里的要求。

此文件给数字经济提了一个比较明确的概念:

以数据资源为关键要素,以现代信息网络为主要载体,以信息通信技术融合应用,全要素数字化转型为主要推动力,促进公平与效率更加统一的新经济形态。

首先肯定了数字经济是继农业和工业之后的又一个新经济形态,呼应了“十四五”纲要,它对数字经济中核心要素的描述——核心资源、网络应用,也对应了前面说的概念,把数据要素潜能、网络强国建设,以及在数字经济、数字社会、数字政府里出现的软件,最后要解决公平和效率的问题。

在保障中很重要的一点是制定数字技能提升专项培训计划。在数字经济建设过程中,知识的诞生速度会比过去快很多,像极客时间企业版这类面向 B 端的知识平台会有很大的发展空间。

在具体做法上,我们从基础设施往上看,《“十四五”数字经济发展规划》中提到基础设施建设以网络为主,与网协同和算网融合。

有了基础设施之后,如何激活数据要素的潜能,如何利用数据资源,再往上一层就是关于数据。数据要素部分强调了三个关键词:供给、流通和开发利用

再往上就是每个行业或每个产业需要做的事了,这部分分为三个方向,产业数字化、数字产业化和公共服务。一个是传统行业的转型,一个是在数字化转型过程中,起重要赋能作用的行业,如软件业、大数据产业,再一个是政府公共服务如何发展。

但是在横向上来看,这三部分出现较多的一个公共词是“平台”。数字经济在底层基础设施是网络,在要素层是数据要素,在应用层是平台,而且是行业级平台。因此,在应用层面说数字经济是平台经济也可以。

除了平台之外,也强调了方案和咨询的转型,现在咨询行业也是做数字经济不可或缺的一部分,案例的消化理解、知识的传播总结,都离不开咨询行业。

在这三个主要的行业之上,再谈一点扩展的业务应用就是国际合作。在两侧就是数字经济的两个支柱——数字经济治理和数据经济安全。

数字经济“底座”政策:数据中心规划

除了第一政策和第二政策之外,还有一些相关政策,比如数字经济“底座”——数据中心规划。

数据中心是新基建中很重要的部分,过去都是企业自发去做,很少有行业级或国家级的规划,但在建设数字经济的过程中,如果让每个企业都搞自己的数据中心,一个是成本很高,另外一个是现在双碳的要求也很高,数据中心讲的都是绿色节能的数据中心,这样的数据中心建设成本一般的企业负担不起。

数据中心的规划需要有全国统一的想法,把它变成社会基础设施,才能让更多企业有基础条件做数字化转型。所以,国家政策强调了数据中心一体化规划。

最早强调搞新基建时,很多经济实力比较强的省份规划要建二三十个大型数据中心,网络可以打破地区限制,但是如果数据中心建多了,对人才等方面的吸引也会比较明显,也许就会变成数字经济下的“东西问题”、“南北问题”。

因此,国家比较强调全国一体化布局,避免数字经济发展过程中产生新差距,所以在规划中强调搞“全国一体化”,叫“逻辑一体”的布局,同时也强调了公共云服务体系的初步形成。

除了云的建设之外,更重要的是数据流通,现在数据的管理越来越严格,如果没有好的流通机制,用数据逐渐就会遇到一些困难,因此,政府部门间数据壁垒的打破,对未来非常有用。

2021 年 7 月颁布的《全国一体化大数据中心协同创新体系算力枢纽实施方案》创造了一个新词叫“东数西算”,把算力中心和数据中心的分工做了划分,同时也提出优先鼓励的部分。

比如虚拟现实和增强现实,以前一说 VR 和 AR 就是戴个眼镜去打游戏,但是在“十四五”规划中,在新的七大产业中,专门有一个产业是人工智能,而且随着元宇宙概念的兴起, VR 和 AR 又发展到了新阶段,而且随着技术的不断突破,其将逐渐地从娱乐性变成业务性。

除了“底座”之外,还有对于数字经济赋能比较重要的行业,就是“数字产业化”。这部分有三个政策:《国家信息化规划》《大数据产业发展规划》《软件和信息技术服务业的发展规划》。

《国家信息化规划》

《国家信息化规划》中比较重要的是构建数字化转型方法论和数字化转型的标准体系,形成一批配套使用的方法论和案例,推进重点行业领域的数字化转型路线图。

之前在讨论数字化转型时,会提到有些企业不敢转、不想转或者不会转,要解决这些问题需要树立标杆企业、灯塔企业,要找一些案例、标准帮助大家判断什么是数字化转型。

数字化转型不是一蹴而就的,不同类型、不同规模的企业起点不同,每个企业用什么路径成功转型,整个行业对不同规模企业的转型是否有可参考路径、分层级指导,这些对于信息化程度不是很高的企业来讲非常有借鉴意义。

除了有案例,还需要有人解释这些案例。因此就有了鼓励第三方服务集合的创新服务,其实质是鼓励咨询。

国内咨询行业的发展目前相对不足,大家在数字化时代意识到了咨询的重要性,当然,我们说的咨询是新型咨询,是能够跟落地的解决方案衔接起来,具备较强实操性的咨询,是业务和技术融合在一起的咨询。所以说很多人希望数字化比较好的企业中酝酿出新型的咨询行业,把其数字化经验总结成方法论向外推广。

《大数据产业发展规划》

《大数据产业发展规划》中,大家可以记一些新词,这些新词描绘了数字经济的特点,或者说数据流通的特点——大体量汇聚、多样性处理、时效性流动和高质量治理,这里面也谈到了延伸行业价值链,建设行业级大数据平台,这种大数据平台在政策的鼓励下也许会产生新的思路,或者有些龙头企业能够响应国家的号召推动此事,因为从商业的角度去做会有些难度。

《软件和信息技术服务业规划》

《软件和信息技术服务业规划》中,提到的是跟金融相关的内容——“突破金融核心业务系统,鼓励行业龙头企业联合软件企业,协同研发行业专用软件产品。”

软件和信息技术服务业在数字经济中的地位很重要。如果大家细读《数字经济发展规划》,会发现在其中没对多少个行业提出非常具体的数字要求,但是对软件和信息技术服务行业提出了近乎翻倍的要求,如果从线性角度推算,从现在起到 2025 年,这个行业累计的 GDP 产值在 55 万亿左右,相当于其他行业在软件和信息技术服务的支出有可能会达到 55 万亿。

数字经济“赋能”行业:软件和大数据

除了以上政策之外,还有两个文件非常重要,但特别容易被忽视,就是“标准化和人”。

《国家标准化发展纲要》

《国家标准化发展纲要》对数字经济发展非常重要,软件中的业务标准、数据标准、接口标准对实现平台经济、实现高度互联来讲非常重要,如果没有标准化,每个平台都是大量地刻制化、每一次升级改动都有可能有很多的重复工作。

比如,开放银行如果接口多且不标准,每次升级都会产生大量且重复的工作量。没有标准化,就很难改变软件行业手工作坊的局面,所以不论是企业内部还是行业中,都要实现“标准化”。

《全民数字素养与技能行动纲要》

《全民数字素养与技能行动纲要》是对于人才培养的重要指引,其中提到了一个新词叫“数字公民”,提出要终身学习,着力拓展全民数字生活、数字学习、数字工作、数字创新,要培养数字领域的高水平的大国工匠,而且明确要求领导干部转变数字思维,提高党员领导干部数字治理能力,并列入党校课程。在人才培养上多花点力气才是数字化转型能够长期推动并且真正取得成效的保障

国家统计局为了统计数字经济的发展,从传统的 100 多个行业标准统计出发,按照数字产业化和产业数字化两个方向重新调整了统计口径,在其中发展了新内容。

比如,数字产业化中新出现一个大类叫数字要素驱动业,中类里有互联网平台,小类里是互联网生产服务平台。互联网平台变成单独的行业进行统计。当我们再看这些数据时,可以对数字经济的发展有更清晰的认识。数字经济至少在统计数据上已经到来了。

这张图展示了主要文件之间的关系。图中“十四五”纲要放在最高位置,它对数字化转型做了第一次界定,在“十四五”数字化转型中包括数字社会、数字经济和数字政府,重中之重是数字经济。

国务院《数字经济发展规划》是对数字经济的权威阐述,而且其阐述与“十四五”纲要相呼应。在这两个文件的指导下,各地方政府的数字化转型指导意见体现了本地的区域特色,所以大家看政策时,先看国家规划,再看地区规划,就清楚地区的发展方向了。

并列的右边还有数字化相关的法律法规,一个新时代需要新的行为规范,这些法律法规就是新的行为规范。

在《数字经济发展规划》下面,可以看到两个大的发展方向——数字产业化和产业数字化。这其中大家所在行业不同,关注点也不尽相同。比如,我是做金融的,就比较关注金融行业,图中标蓝色的就是金融行业颁布的非常重要的转型指导文件。

在整个文件体系中,大家可以按照顺序解读,现在文件出的已经比较完整,体系性比较强,把它当成数字经济最完整、最权威的一本书去解读,从中可以发现更多的灵感。

通过图的形式,我们把上面的内容再回顾一遍。数字经济的“底座”要把数据要素流通起来,需要哪些资源?比如,我们把资源当成一个矿场,需要采集、加工,也就是计算、存储、交换和流动。从图中可见,“采集”部分中物联网起到很大作用,中间是多样性计算,到右边数据治理已经变成全社会范围了。

2020 年立法关注的是确权数据保护,2021 年下半年开始,大的数据交易所成立,很多政策方向在探讨数据交易,后面的立法也会逐渐走向数据交易,这样就可以看到高质量治理和时效性流动。以上综合在一起就是数字经济的“底座”。

有了“底座”之后,上面的应用会长成什么样呢?随着新基建的发展,会提供大量存储能力、传输能力,通过数字完成的方式帮助所有的数字经济的相关方——银行、制造业、政府等整合到一起,为客户提供服务,也就是给“数字公民”提供服务,让他们过好“数字家庭”,这就是基于社会基础设施深度链接的体验经济。所以,链接非常重要。

数字经济的几个特点需要再讨论

数字经济毕竟刚刚兴起,因此,还有一些需要讨论的地方。

  • 数字经济是“可解释的算法经济”

比如,我们经常说数字经济是算法经济,但是我个人认为再精确一点应该叫“可解释算法经济”。我们现在越来越注重可解释 AI 的发展,人工智能在数字经济中会占很大比重,但如果是不可解释的模型,会存在问题与风险。所以现在可解释人工智能的发展正在逐渐提升。

  • 数字经济是“全要素数字化经济”

有的时候一说数字经济会认为主要是数据,但实际上是全要素数字化经济,而不仅仅是数据,数据可能只是最后的一个表现形式。

  • 数字经济是灵活经济

一说数字经济的时候,经常会说虚拟经济,实际上我认为虚拟环境提供更多地是灵活性,是让经济组织变得更灵活,打破空间的障碍。

  • 数字经济更强调高质量均衡经济

发展数字经济不会把增长的速度放在第一位,高增长经济在逐渐地告别,现在更强调的是高质量均衡经济。

再扩展思考下的数字经济

如果你想完整地思考数字经济,就到了经济学范畴。数字经济到底是经济学的新分支,还是下一代经济学?想回答这个问题,需要以一定的经济学框架为基础。

如果我们把数字经济当成新的经济学范畴,它解决了什么问题,这点跟以往的经济学是一样的,最终要关注的都是效率和公平,也有人说经济简单讲就是“经世济民”,经世就是效率,济民就是公平。这也是在《数字经济发展规划》的定义中可以看到的内容。

但是,生产效率的提升、公平的解决是否意味着生产能力会大幅度提升?用什么方式带来提升?是新的技术还是新的要素带来的提升?这其中很多思考,现在未必有确切的答案,但是大家真想看数字经济,体系化的角度去分析这个问题的话,一定要尝试给自己建立一个框架,这也是为什么现在方法论也比较重要。

数字经济会带来什么变化,宏观经济学角度,从生产、消费、政府、国外四部门经济角度来看,比如生产中,可以看到行业和企业的经营模式的变化;消费者来讲,他的消费行为带动的文化变化;政府越来越重视数据、重视信息,带来的治理方式的变化;从国外来讲,我们进出口的品类有什么变化;再往下推演在整个国际分工中有哪些变化。

从这两个角度总结,数字经济的目标是更好地自主,更加平衡的经济和可持续的经济。

对数字经济的发展前景的展望中,自然还会谈到另一个问题即技术是否可预测。数字经济不仅仅是写在政策中的,而是一种发展趋势,想看到数字经济的发展方向,就意味着技术在一定程度上要可以预测,至少技术的作用可以预测,这样看到的数字经济发展方向才是比较可靠的。

另外,涉及到一个老生常谈的问题,数字经济到底是计划经济还是市场经济?我个人认为,答案是混合经济,只不过是在混合中的比重问题,会不会数字经济让计划更有效?这些都是我们可以探讨的问题。会不会产生新的数字经济学?完全有可能的。

在大的数字经济环境下,企业肯定是要去操作自己的数字化转型,在此过程中,美的、华为、建行、阿里做得都比较好,它们有一个共同特点就是给自己找到一些方法和目标去坚持,并通过较长时间的积累,才有可能真的形成一些变化。

企业数字化转型可以考虑的方法

打造数字化转型方法论,历史思维和生态思维非常重要,我们应该充分地看到过去发生的事能帮我们总结出什么样的规律去展望未来。

数字经济,我个人认为比较难的一点是跟以往经济学不太一样。以往的经济学是基于已经发生的事总结规律,看经济政策的调整,研究经济发展的模式,但数字经济学一个挑战是发展比较快,可能十年、十五年非常大的变化出现了,从模式的角度容易导致分析瘫痪。

另外一点,要研究数字经济得经常向前展望,经常看将来要发生什么,这也不是传统经济学习惯的发展方式,这里就需要做一些思维模式和研究方法的调整。

把数字化方法论落实到企业上,就是数字化的企业架构。通过价值链的方式把战略技术和业务链接起来就是把想法落地的过程。

很多企业推动数字化转型,没有其他选择,就是从上往下推,集中资源去做想做的事,通过这种方式最终能够成功改变企业的技术基础和业务实现能力,那企业数字化转型很有可能就是成功的。

在此过程中,可以用的工具就是业务架构。刚才讲的思维方式,通过价值链的方式分解下来之后,落实到企业架构中就可以找到转型路径。

去年 IDC 在总结企业数字化转型的五大难题时,提出的不足的创新协作、短视的战术规划、有限的经验技能、孤立的转型举措、陈旧的考核体系,这其中除了陈旧的考核体系之外,其他的都跟企业架构有关,因此,做企业架构对以上问题的解决都有一定的帮助。

以上是我本次的分享,感谢大家的聆听!

今日好文推荐

兼容 VS Code 插件!阿里&蚂蚁联合开源国内首个强定制 IDE 研发框架 OpenSumi

亚马逊发文力捧Rust ,Go 技术负责人:别“拉踩”我们!

GitLab、WhatsApp和MacPaw:那些扎根于乌克兰的IT企业

对话吴骏龙,畅谈研发效能提升的避坑指南

点个在看少个 bug 👇

登录查看更多
0

相关内容

数字经济 作为经济学概念的数字经济是人类通过大数据(数字化的知识与信息)的识别—选择—过滤—存储—使用,引导、实现资源的快速优化配置与再生、实现经济高质量发展的经济形态。数字经济通过不断升级的网络基础设施与智能机等信息工具,互联网—云计算—区块链—物联网等信息技术,人类处理大数据的数量、质量和速度的能力不断增强,推动人类经济形态由工业经济向信息经济—知识经济—智慧经济形态转化,极大地降低社会交易成本,提高资源优化配置效率,提高产品、企业、产业附加值,推动社会生产力快速发展,同时为落后国家后来居上实现超越性发展提供了技术基础。数字经济也称智能经济,是工业4.0或后工业经济的本质特征,是信息经济—知识经济—智慧经济的核心要素。
工业设备数字孪生白皮书 附下载
专知会员服务
139+阅读 · 2022年4月6日
全球数字产业战略与政策观察,38页pdf
专知会员服务
41+阅读 · 2022年2月2日
《2021—2022中国大数据产业发展报告》发布
专知会员服务
111+阅读 · 2022年1月23日
中国数字经济发展观察报告(附下载)
专知会员服务
53+阅读 · 2021年12月17日
专知会员服务
41+阅读 · 2021年9月17日
百度首发《智慧城市白皮书(2021)》
专知会员服务
65+阅读 · 2021年8月13日
专知会员服务
148+阅读 · 2021年8月7日
专知会员服务
27+阅读 · 2021年8月6日
区块链+数字经济发展白皮书,45页pdf
专知会员服务
134+阅读 · 2021年4月25日
KaaS 双循环体系推动数字人才能力提升飞轮
极客邦科技Geekbang
1+阅读 · 2022年4月1日
严望佳建议:建立权威数字经济指数,引领数字化高质量发展
CCF计算机安全专委会
0+阅读 · 2022年3月5日
中国电信总经理李正茂:算力时代三定律
THU数据派
0+阅读 · 2022年3月4日
院士观点 | 梅宏院士:大数据与数字经济
THU数据派
2+阅读 · 2022年1月24日
《2021—2022中国大数据产业发展报告》
专知
12+阅读 · 2022年1月23日
漫谈科幻电影中的人工智能
InfoQ
0+阅读 · 2021年11月23日
国家自然科学基金
18+阅读 · 2014年12月31日
国家自然科学基金
0+阅读 · 2013年12月31日
国家自然科学基金
4+阅读 · 2013年12月31日
国家自然科学基金
20+阅读 · 2012年12月31日
国家自然科学基金
6+阅读 · 2010年12月31日
国家自然科学基金
2+阅读 · 2009年12月31日
国家自然科学基金
0+阅读 · 2009年12月31日
国家自然科学基金
0+阅读 · 2009年12月31日
国家自然科学基金
0+阅读 · 2008年12月31日
Arxiv
0+阅读 · 2022年4月16日
Arxiv
0+阅读 · 2022年4月15日
Arxiv
28+阅读 · 2021年10月1日
Arxiv
31+阅读 · 2021年6月30日
Arxiv
31+阅读 · 2018年11月13日
VIP会员
相关VIP内容
工业设备数字孪生白皮书 附下载
专知会员服务
139+阅读 · 2022年4月6日
全球数字产业战略与政策观察,38页pdf
专知会员服务
41+阅读 · 2022年2月2日
《2021—2022中国大数据产业发展报告》发布
专知会员服务
111+阅读 · 2022年1月23日
中国数字经济发展观察报告(附下载)
专知会员服务
53+阅读 · 2021年12月17日
专知会员服务
41+阅读 · 2021年9月17日
百度首发《智慧城市白皮书(2021)》
专知会员服务
65+阅读 · 2021年8月13日
专知会员服务
148+阅读 · 2021年8月7日
专知会员服务
27+阅读 · 2021年8月6日
区块链+数字经济发展白皮书,45页pdf
专知会员服务
134+阅读 · 2021年4月25日
相关基金
国家自然科学基金
18+阅读 · 2014年12月31日
国家自然科学基金
0+阅读 · 2013年12月31日
国家自然科学基金
4+阅读 · 2013年12月31日
国家自然科学基金
20+阅读 · 2012年12月31日
国家自然科学基金
6+阅读 · 2010年12月31日
国家自然科学基金
2+阅读 · 2009年12月31日
国家自然科学基金
0+阅读 · 2009年12月31日
国家自然科学基金
0+阅读 · 2009年12月31日
国家自然科学基金
0+阅读 · 2008年12月31日
Top
微信扫码咨询专知VIP会员