四枚金牌+团队冠军!IOI 2020中国少年大显神威!

2020 年 9 月 20 日 AI科技评论


作者 | 陈大鑫

总分第一! 四金牌+团体冠军!
第32届国际信息学奥林匹克竞赛(IOI2020)  ,代表中国队出征 的队员选手大显神威 成功在 十个 国家共340多 位选手中脱颖而出。
这四位少年分别是 :
宁波市镇海中学的罗煜翔 绍兴市第一中学的王展鹏
绍兴市第一中学的周雨扬 成都市第七中学蒋明润

金牌&总分成绩如下:

AI科技评论前两天在比赛第一日的报道 不负众望!IOI 2020首日比赛,中国队四位少年全员满分 中就曾提到:
能在首日赛事中获得满分,中国队成员等于给自己的金牌之路打下了坚实的基础,接下来只要在 19 号举行的第二场赛事中稳定发挥,中国队将有机会上演夺下 4 金和团体总冠军的局面。
事实证明确实如此,中国选手在国际赛场上依旧猛地一塌糊涂!
今年的 IOI 竞赛于 9 月 13 日-9月19日正式举行,经过前几日开幕、练习赛等环节后,16 日正式迎来首场赛事,最终有 7 人在第一天的赛事中获得满分,当中包括中国队的 4 名成员 —— 中国是唯一全员获得满分的参赛国家。 而昨日19日则是第二个个比赛日。   

1

四位大神队员

从第一届 IOI 赛事开始,中国每年都会派遣学生前往参赛,至今已收获 86 枚金牌,为中国计算机领域输出了大批的信息学顶尖人才。
这批从 IOI 走出来的顶尖高手不可小觑,更多内容可移步“ 从 IOI 竞赛走出的黄金一代:王小川、楼天城、鬲融、陈丹琦、胡伟栋... ”一文。
以下是今年的四位选手参赛基本信息:

罗煜翔:
   
       
王展鹏:

周雨扬:
      
蒋明润:
      

2

赛题详情

以下是赛事第一天三道赛题:
1、植物比较 (plants)赛题详情:
2、连接擎天树(supertrees)赛题详情:
       
3、嘉年华奖券(tickets)赛题详情:
         
第一日赛题限制:
              
 
以下是第二日三道赛题详情:
1、装饼干(biscuits)赛题详情:
       
2、数蘑菇(mushrooms)赛题详情:
         
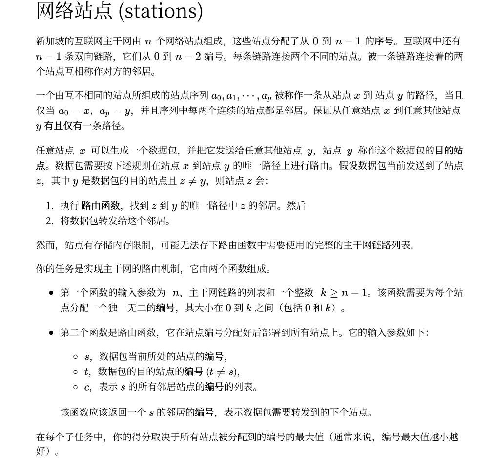
3、网络站点(stations)赛题详情:
      
第二日赛题限制:

3

竞赛相关

根据 IOI 比赛规定,参赛选手需要在两天的比赛日中,每天只用 5 小时独立解决 3 道题目。最终两天赛事结果相加排名前 50% 的参赛选手才会获得奖牌,其中获得金、银、铜牌和未获奖牌人数之比约为1:2:3:6。
参赛选手需要为每一道题目编写一个程序(编程语言为C、C++或是Pascal)并在比赛结束之前提交 —— 这些测试数据被分作若干个子任务,选手只有通过某个子任务中所有的测试点才能获得对应的分数。         
由于疫情原因,今年的赛事被迫转为线上举行,其开幕与闭幕仪式将通过 Youtube 直播,且取消了实时计分系统。值得一提的是,明年的赛事(IOI 2021)还会再次交给今年的主办国新加坡主办,而原定举办国埃及则会在 2024 年重新拿回主办权。
 
往下 IOI 赛事举办情况:




EMNLP 9月16日出录用结果了!
长按/扫描下方二维码,加入学习交流群!

点击阅读原文加入“EMNLP”小组!
登录查看更多
1

相关内容

信息学又称信息科学、资讯科学,旧称情报学(外来语),主要是指以信息为研究对象,利用计算机及其程序设计等技术为研究工具来分析问题、解决问题的学问,是以扩展人类的信息功能为主要目标的一门综合性学科。 >
ICLR 2021 评审出炉!来看看得分最高的50篇论文是什么!
专知会员服务
41+阅读 · 2020年11月13日
英特尔《中国金融行业AI 实战手册》,56页pdf
专知会员服务
38+阅读 · 2020年11月8日
报告 | 2020中国5G经济报告,100页pdf
专知会员服务
98+阅读 · 2019年12月29日
2020法研杯比赛阅读理解任务冠军参赛总结
竞赛推荐 | 奖金池20万:钢筋数量AI识别比赛
极市平台
3+阅读 · 2019年1月12日
秒杀99%大学生!中国最牛高校学霸PK,简历吓坏网友...
人工智能机器人联盟
7+阅读 · 2017年11月12日
Arxiv
0+阅读 · 2020年12月3日
Arxiv
0+阅读 · 2020年12月2日
Arxiv
0+阅读 · 2020年11月27日
Does Data Augmentation Benefit from Split BatchNorms
Arxiv
3+阅读 · 2020年10月15日
Meta-Learning to Cluster
Arxiv
17+阅读 · 2019年10月30日
Arxiv
8+阅读 · 2018年7月12日
VIP会员
相关VIP内容
ICLR 2021 评审出炉!来看看得分最高的50篇论文是什么!
专知会员服务
41+阅读 · 2020年11月13日
英特尔《中国金融行业AI 实战手册》,56页pdf
专知会员服务
38+阅读 · 2020年11月8日
报告 | 2020中国5G经济报告,100页pdf
专知会员服务
98+阅读 · 2019年12月29日
相关论文
Arxiv
0+阅读 · 2020年12月3日
Arxiv
0+阅读 · 2020年12月2日
Arxiv
0+阅读 · 2020年11月27日
Does Data Augmentation Benefit from Split BatchNorms
Arxiv
3+阅读 · 2020年10月15日
Meta-Learning to Cluster
Arxiv
17+阅读 · 2019年10月30日
Arxiv
8+阅读 · 2018年7月12日
Top
微信扫码咨询专知VIP会员